
总结腹腔镜鞘状突高位结扎治疗腹阴囊型鞘膜积液的临床经验。
回顾性分析腹阴囊型鞘膜积液的临床表现、超声所见、术中所见及术后效果。
6例腹阴囊鞘膜积液患儿,5例术前诊断精索鞘膜积液。查体腹股沟至阴囊体积大、张力高囊性包块,透光阳性。超声探查睾丸后上方包块并延伸至腹腔,积液量多,有时可见分隔。囊性包块均自内环口处脱出。2例先将腹腔包块还纳至鞘突管,再行鞘状突高位结扎,最后经阴囊抽出积液。4例先穿刺针刺破腹腔内囊性包块,将囊液排尽,囊膜还纳至鞘突管后,行鞘状突高位结扎。术后随访10个月至24个月,临床及超声检查,均无再次出现症状。
腹腔镜鞘状突高位结扎治疗疗腹阴囊型鞘膜积液效果确切。
版权所有,未经授权,不得转载、摘编本刊文章,不得使用本刊的版式设计。
除非特别申明,本刊刊出的所有文章不代表中华医学会和本刊编辑委员会的观点。
本刊为电子杂志,以光盘形式出版。本册应读者需求按需印刷,随光盘免费赠阅,光盘如有质量问题,请向编辑部调换
鞘膜积液是小儿外科常见疾病,腹腔镜下各种方式的鞘状突高位结扎术被越来越多的小儿外科医师所接受、运用。现就腹阴囊型鞘膜患儿的治疗经验汇报如下,以供临床治疗参考。
2015年1月至2018年6月,我院共收治小儿腹阴囊型鞘膜积液6例,回顾性分析患儿发病时间、手术年龄、临床表现、超声结果、术中所见和腹腔镜治疗方法等(表1)。

6例腹阴囊鞘膜积液患儿临床资料
6例腹阴囊鞘膜积液患儿临床资料
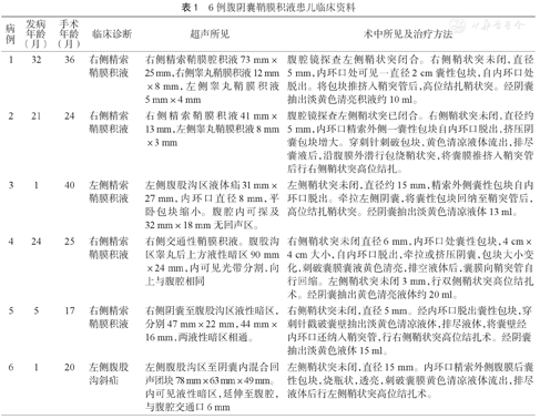
| 病例 | 发病年龄(月) | 手术年龄(月) | 临床诊断 | 超声所见 | 术中所见及治疗方法 |
|---|---|---|---|---|---|
| 1 | 32 | 36 | 右侧精索鞘膜积液 | 右侧精索鞘膜腔积液73 mm×25 mm,右侧睾丸鞘膜积液12 mm×8 mm,左侧睾丸鞘膜积液5 mm×4 mm | 腹腔镜探查左侧鞘状突闭合。右侧鞘状突未闭,直径5 mm,内环口处可见一直径2 cm囊性包块,自内环口处脱出。将包块推挤入鞘突管后,高位结扎鞘状突。经阴囊抽出淡黄色清亮积液约10 ml。 |
| 2 | 21 | 24 | 右侧精索鞘膜积液 | 右侧精索鞘膜积液41 mm×13 mm,左侧睾丸鞘膜积液8 mm×3 mm | 腹腔镜探查左侧鞘状突已闭合。右侧鞘状突未闭,直径约5 mm,内环口精索外侧一囊性包块自内环口脱出,挤压阴囊包块增大。穿刺针刺破包块,黄色清凉液体流出,排尽囊液后,沿腹膜外潜行包绕鞘状突,将囊膜推挤入鞘突管后行右侧鞘状突高位结扎。 |
| 3 | 1 | 40 | 左侧精索鞘膜积液 | 左侧腹股沟区液体疝31 mm×27 mm,内环口直径8 mm,平卧包块缩小。腹腔内可探及32 mm×18 mm无回声区。 | 左侧鞘状突未闭,直径约15 mm,精索外侧囊性包块自内环口脱出。牵拉左侧阴囊,将囊性包块回纳至鞘突管后,高位结扎鞘状突。经阴囊抽出淡黄色清凉液体13 ml。 |
| 4 | 24 | 25 | 右侧精索鞘膜积液 | 右侧交通性鞘膜积液。腹股沟区睾丸后上方液性暗区90 mm×24 mm,内可见光带分割,向上与腹腔相同 | 右侧鞘状突未闭直径6 mm,内环口处囊性包块,4 cm×4 cm大小,自内环口脱出,牵拉或挤压阴囊,包块大小变化,刺破囊膜囊液黄色清亮,排空液体后,囊膜向鞘突管自行回缩。左侧鞘状突未闭3 mm,行双侧鞘状突高位结扎术。经阴囊抽出黄色清亮液体约20 ml。 |
| 5 | 5 | 17 | 右侧精索鞘膜积液 | 右侧阴囊至腹股沟区液性暗区,分别47 mm×22 mm,44 mm×16 mm,两液性暗区相通。 | 右侧鞘状突未闭,直径5 mm。经内环口脱出囊性包块,穿刺针戳破囊壁抽出淡黄色清凉液体,排尽液体,将囊壁经内环口还纳入鞘突管,行右侧鞘状突高位结扎术。经阴囊抽出淡黄色液体15 ml。 |
| 6 | 1 | 20 | 左侧腹股沟斜疝 | 左侧腹股沟区至阴囊内混合回声团块78 mm×63 mm×49 mm。内可见液性暗区,延伸至腹腔,与腹腔交通口6 mm | 左侧鞘状突未闭,直径15 mm。内环口精索外侧腹膜后囊性包块,烧瓶状,透亮,刺破囊膜黄色清凉液体流出,排尽液体后行左侧鞘状突高位结扎术。 |
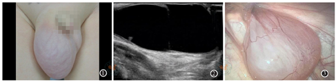
腹阴囊鞘膜积液6例,例3和例6患儿出生后即发现,手术年龄分别为20月、40月。除例6患儿临床诊断腹股沟斜疝外,其余5例临床均诊断精索鞘膜积液。查体可见腹股沟至阴囊区体积大、张力高囊性包块,透光实验阳性(图1)。例3~例6患儿超声提示腹股沟区睾丸后上方低回声包块并延伸至腹腔,积液量多,有时可见分隔(图2)。腹腔镜术中见例6患儿腹腔内囊性包块位于精索后外侧腹膜后,囊膜为腹膜组织,排尽液体后囊膜不能回纳至鞘突管(图3),其余5例患儿囊性包块均自内环口处脱出(图4)。例1和例3患儿先将腹腔内包块还纳至鞘突管,再行鞘状突高位结扎,最后经阴囊抽出积液。其余4例患儿先穿刺针刺破腹腔内囊性包块,将囊液排尽,再囊膜还纳至鞘突管后,行鞘状突高位结扎。例4和例5患儿腹腔内包块液体排尽,高位鞘状突结扎后,仍经阴囊分别抽出15 ml、20 ml液体。所有患儿常规随访,术后3个月复查超声,随访10~24个月,无再次出现症状。




鞘膜积液是小儿外科常见疾病,腔镜下鞘状突结扎术不仅创伤小、精准、高位结扎、效果良好,还可以探查对侧鞘状突[1,2,3]。
腹阴囊鞘膜积液(abdominoscrotal hydrocele,ASH)临床比较少见,体格检查和超声检查发现经腹股沟管腹腔与阴囊交通的"葫芦"状囊性肿物即可明确诊断。最易误诊为腹膜后淋巴管瘤,两者虽然都表现为囊性,但腹膜后淋巴管瘤多为多囊性,且一般无精索鞘膜积液。刺破囊膜后,见囊液黄色清亮。经阴囊抽出剩余积液送检,与普通鞘膜积液性质无明显区别。
本组6例患儿,除1例囊肿位于腹膜外,其余均从内环口脱出,挤压阴囊腹股沟区,包块大小变化,超声也提示阴囊积液与腹腔积液相通,临床和超声均符合腹阴囊鞘膜积液的诊断。例4和5患儿腹腔内包块囊液排尽后,仍分别从腹股沟区抽出囊液15 ml、20 ml,说明两个液性区域有分隔,与超声报告一致。本组6例患儿均完成经腹腔镜行高位鞘状突结扎术。4例因为囊肿较大,内环口较小,穿刺针无法将囊肿还纳至鞘突管,且观察内环口解剖形态困难,先将腹腔内囊液排尽后,再还纳囊膜至鞘突管,最后行鞘状突高位结扎。2例腹腔内囊肿较小,环内口较大,先将囊肿还纳至鞘突管后,再结扎鞘状突,最后经阴囊抽出积液。尽管腹阴囊鞘膜积液手术方式较多,各有优缺,未有统一的术式[4,5],经腹腔镜手术治疗该病的方法还在摸索中,但我们认为采用腹腔镜手术,结扎了内环口,解决了最主要的发病因素:鞘状突未闭。尽管腹阴囊鞘膜积液的具体原因尚不明确,但目前普遍接受的是鞘状突未闭,阴囊内鞘膜积液的张力过高,使整个囊肿向腹腔内延伸,由于腹股沟管筋膜形成的压力使得囊肿经过腹股沟管被挤压变细成葫芦状,同时筋膜相对松弛使囊肿能经此反疝入腹腔[6,7,8]。同时我们手术中排尽了囊液,将囊膜还纳至鞘突管。术后随访10个月~24个月,临床及超声检查均无复发表现。
腹阴囊型鞘膜积液临床发病率较低,且容易术前疏忽诊断,文献常以个案形式报道。此报道描述6例腹阴囊型鞘膜积液的临床诊治经验,术中均发现鞘状突未闭,经腹腔镜高位结扎鞘状突治疗,手术效果良好。但因病例数较少,缺乏统计学依据,我们将继续收集、统计、分析资料,更加深入了解腹阴囊鞘膜积液的发病原因及评估腹腔镜治疗效果。
























