
探讨上皮基质相互作用蛋白1(epithelial stromal interaction 1,EPSTI1)基因在胃癌组织中的表达情况以及该基因对胃癌细胞增殖、凋亡、克隆形成等生物学功能的影响。
利用癌症基因组图谱(The Cancer Genome Atlas,TCGA)数据库筛选出在人的胃癌组织中比相应癌旁组织中高表达的基因,选取EPSTI1作为候选基因来进一步研究。对人的胃癌细胞进行稳定敲降EPSTI1基因后,应用Celigo细胞计数的方法检测胃癌细胞增殖能力的改变,应用集落形成实验检测胃癌细胞克隆形成能力的改变,应用流式细胞术以及Caspase3/7活性实验检测胃癌细胞凋亡能力的改变。应用实时荧光定量聚合酶链反应(quantitative real-time polymerase chain reaction,qPCR)检测EPSTI1在不同分期的胃癌组织中的mRNA表达水平。
TCGA数据结果显示EPSTI1在32对人的胃癌组织中比癌旁组织高表达。体外细胞学功能试验表明:敲降EPSTI1可以有效抑制人胃癌细胞(AGS和SGC-7901)的增殖及克隆形成,敲降EPSTI1可以激活胃癌细胞(AGS和SGC-7901)的Caspase3/7活性并促进其凋亡。临床标本检测发现:EPSTI1在Ⅲ/Ⅳ期胃癌组织中的表达水平显著高于Ⅰ/Ⅱ期。
EPSTI1能够促进胃癌细胞的增殖并且抑制其凋亡,在胃癌的进展中起到了促癌的作用,有望成为治疗胃癌的一个新靶点。
本刊版权归人民卫生出版社有限公司所有。任何机构或个人欲转发本刊图文,请与本刊联系。凡未经授权而转载、摘编本刊文章者,本刊将保留追究其法律责任的权利。
胃癌是常见的消化道恶性肿瘤,据GLOBOCAN 2020全球癌症数据统计,2020年,胃癌的发病率占全球总体癌症发病率的第5位,而死亡率则排到了全部癌症死亡率的第4位[1]。国家癌症中心在2022年发布的最新数据显示,胃癌在我国恶性肿瘤的发病率及死亡率排名中均高居第3位,尽管其发病率及死亡率有下降的趋势,但实际负担仍然沉重[2]。虽然胃癌5年生存率有所提高,但仍不足30%,尤其是对晚期无法进行手术的胃癌患者仍无有效的治疗手段。胃癌的发生发展是一个多因素、多基因参与的多阶段过程,随着二代测序技术的发展,已有多个基因被发现与胃癌的发生发展相关,有望为胃癌的诊疗提供新的靶点,实现个体化精准治疗。
上皮基质相互作用蛋白1(epithelial stromal interaction 1,EPSTI1)是一种在具有广泛上皮-基质相互作用的组织中表达的基因,最初是从人乳腺癌细胞和活化的乳腺肌成纤维细胞的培养物中分离出来的[3]。该基因在乳腺癌组织中高度表达,而在正常乳腺组织中无表达或低表达[3,4]。研究发现,EPSTI1不仅在乳腺癌中发挥着促癌作用,其在口腔鳞状细胞癌和肺鳞状细胞癌中也分别发挥着促癌和抑癌的作用[5],有望成为乳腺癌、口腔鳞状细胞癌以及肺鳞状细胞癌的治疗靶点。
目前尚无EPSTI1在胃癌细胞中的研究报道。我们根据癌症基因组图谱(The Cancer Genome Atlas,TCGA)数据库中的数据分析,EPSTI1在胃癌组织中高表达,而在正常组织中表达量很低,该数据与EPSTI1基因在乳腺癌组织中的表达情况相似,提示该基因也可能在胃癌发生发展中起到重要作用。本研究将分析TCGA数据库中EPSTI1在胃癌组织及癌旁组织中的表达水平,并研究EPSTI1对胃癌细胞增殖、凋亡、集落形成等生物学功能的作用,探讨EPSTI1作为治疗胃癌新靶点的可能性。
本项目中使用的标本来自2009年5月至2011年10月在中国医学科学院肿瘤医院接受治疗的39例胃癌患者,所有的患者经临床病理确诊为恶性肿瘤且术前未经过放化疗。39例患者中Ⅰ期2例、Ⅱ期8例、Ⅲ期25例、Ⅳ期4例。本研究获得中国医学科学院肿瘤医院伦理委员会批准(批号为NCC2017G-054)。细胞培养及慢病毒载体构建所需人胃癌细胞株AGS、MGC-803、SGC-7901、BGC-823均购置于中国医学科学院肿瘤医院基础医学研究所细胞中心。GFP-EPSTI1-shRNA慢病毒载体及阴性对照慢病毒载体购于上海吉凯基因科技有限公司。
使用Trizol(Thermo Fisher)对细胞/组织进行总RNA的常规抽提,抽提结束后使用Nanodrop2000/2000C分光光度计分析测定所抽提RNA的浓度及质量。使用逆转录试剂盒(TAKARA,RR047A)进行逆转录,反应体系为37℃ 15min、85℃ 5s。将逆转录后的产物作为cDNA进行实时聚合酶链反应(real-time polymerase chain reaction,RT-PCR)反应(TAKARA,DRR036A),反应体系为95℃ 30s,95℃ 5s、60℃ 31s、40个循环,以GAPDH为内参基因计算ΔCt值,ΔCt越高则目的基因表达量越低,以2-ΔΔCt值计算目的基因敲降效率。胃癌组织中EPSTI1的表达水平以-ΔCt值表示,-ΔCt越高则表明EPSTI1表达水平高。
将EPSTI1-Flag过表达载体和GFP-EPSTI1-shRNA慢病毒载体对293T细胞进行共转染,收集感染后生长状态良好的目的细胞,提取总蛋白,然后进行10% SDS-PAGE电泳,电泳结束后使用转移电泳装置将蛋白转移至PVDF膜上(4℃、300mA恒流120min),然后进行一抗(鼠源抗Flag,Sigma,F1804;鼠源抗GAPDH,Santa-Cruz,sc-32233)和二抗(山羊抗鼠IgG,Santa-Cruz,sc-2005)的孵育,经TBST洗膜后置于成像系统中曝光。
取对数生长期的细胞制成细胞悬液铺板,37℃、5% CO2培养箱中培养。从铺板第2天开始,每天利用Celigo细胞成像分析仪检测读板1次,连续检测读板5d。通过调整analysis settings的输入参数,准确地计算出每次扫描孔板中带绿色荧光的细胞数量,对数据进行统计绘图,绘出5天的细胞增殖曲线。
将shRNA慢病毒感染后的细胞进行胰酶消化,重悬后接种于6孔板中,每孔400~1 000个细胞,继续培养到14d或单个克隆中细胞数大于50个为止,中途每隔3d进行换液并观察细胞状态。每孔加入1ml 4%多聚甲醛,固定细胞30min,PBS洗涤细胞1次。每孔加入GIEMSA染液50μl,染细胞15min。用ddH2O洗涤细胞数次,晾干后用数码相机拍照,克隆计数。
使用Annexin V-APC单染法进行细胞凋亡检测,具体方法如下:将shRNA慢病毒感染5d后的胃癌细胞经胰酶消化重悬收集于离心管中,离心去上清。使用预冷的PBS溶液洗涤细胞沉淀,离心去上清后用200μl结合液重悬,加入10μl Annexin V-APC染色,室温避光10min,最后根据细胞量补加400~800μl PBS溶液,在流式细胞仪中检测。
使用Promega Caspase-Glo 3/7 Assay试剂盒对胃癌细胞进行Caspase3/7的检测。将shRNA慢病毒感染后的细胞重悬加入96孔板中,每孔加入100μl Caspase-Glo反应液,将加有细胞的培养板置于摇床中以300~500转/min的转速轻摇30min混匀,然后室温孵育1h。使用多功能酶标仪测定信号强度。
qPCR观察-ΔCt值和2-ΔΔCt值;Western blot实验观察目的条带相比于内参条带的大小;Celigo细胞计数实验观察扫描孔板中带绿色荧光的细胞数量;克隆形成实验观察孔板中的细胞克隆个数;细胞凋亡实验观察流式细胞仪中被Annexin V-APC染色阳性的细胞比例;Caspase3/7凋亡检测实验观察多功能酶标仪测定的信号强度。
本研究采用SPSS软件对数据进行统计分析。两组间计量资料的比较采用t检验,以均数±标准差(
±s)表示。检验水准以P<0.05为差异有统计学意义。
选取的TCGA数据库中有mRNA芯片或者RNAseq数据的胃癌组织样本共416个,其中有RNAseq v2成对样本(癌和癌旁组织)数据且有病理信息的一共有32对,基于这些成对样本RNAseq数据进行表达谱分析。用一般线性模型估算基因在胃癌和癌旁组织中是否有差异,同时计算基因在两组间的表达差异倍数。结合既往文献分析,我们关注到其中一个差异基因EPSTI1被报道与乳腺癌、口腔癌、肺癌等多个肿瘤相关,但尚未发现其在胃癌中的报道,因此将EPSTI1作为候选基因进行进一步研究。我们将EPSTI1在32对胃癌及癌旁组织中的表达差异分别通过折线图和柱状图的形式表示,如图1所示,EPSTI1在胃癌组织中的表达水平显著高于相应癌旁组织水平(n=32,倍数变化=2.436,P=1.04×10-6),表明EPSTI1有可能在胃癌的发展过程中发挥促癌因子的作用。


注:A,EPSTI1在TCGA RNA-seq 32对胃癌样本中的原始数据的表达;B,EPSTI1在32对胃癌样本中的表达差异倍数;log FC,差异倍数;EPSTI1,上皮基质相互作用蛋白1。
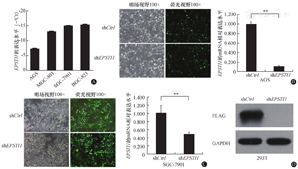
为了验证我们的假设,决定在体外研究EPSTI1对胃癌细胞增殖、凋亡等生物学功能的影响。首先用qPCR检测了4株人胃癌细胞中EPSTI1的表达,如图2A所示,在人的4种胃癌细胞株中均检测到了EPSTI1的存在,我们选取了其中2株胃癌细胞AGS和SGC-7901,在细胞中使用慢病毒感染GFP-EPSTI1-shRNA的方法对EPSTI1基因进行敲降。首先在荧光显微镜下观察到该慢病毒对胃癌细胞有较好的感染效率(图2B、C),然后分别用qPCR以及Western blot实验检测EPSTI1基因在细胞中的敲降效率,图2B~D表明EPSTI1可被有效敲低。


注:A,EPSTI1基因在胃癌细胞中的表达(n=3);B,荧光显微镜(左)及qPCR(右)检测ESPTI1在AGS细胞中的敲降效率(n=3);C,荧光显微镜(左)及qPCR(右)检测ESPTI1在SGC-7901细胞中的敲降效率(n=3);D,Western blot实验检测ESPTI1在293T细胞中的敲降效率;EPSTI1,上皮基质相互作用蛋白1;FLAG,标签基因;GAPDH,内参基因;**,P<0.01。
随后使用Celigo细胞计数的方法检测胃癌细胞增殖的速率,可以看到敲降EPSTI1可显著抑制AGS和SGC-7901细胞的生长速度(图3A-B)。克隆形成是测定细胞增殖能力的有效方法之一,为了测定EPSTI1对胃癌细胞克隆形成能力的作用,将EPSTI1-shRNA慢病毒感染5d后的AGS和SGC-7901细胞进行克隆形成实验。由图3C-D可以看到,敲降EPSTI1后,胃癌细胞的克隆形成能力显著下降,由此可以说明EPSTI1能够增强胃癌细胞克隆形成能力。以上实验表明EPSTI1对胃癌细胞的生长起着促进作用。


注:A,在AGS中敲降EPSTI1后,该细胞每日的荧光图(上)、细胞数(左下)、增殖倍数(右下),n=3;B,在SGC-7901中敲降EPSTI1后,该细胞每日的荧光图(上)、细胞数(左下)、增殖倍数(右下),n=3;C、D,敲降EPSTI1后AGS和SGC-7901细胞的集落形成能力的改变(n=3);EPSTI1,上皮基质相互作用蛋白1;**,P<0.01。
为了研究EPSTI1对胃癌细胞凋亡的作用,将EPSTI1-shRNA慢病毒感染5d后的AGS和SGC-7901细胞分别标记Annexin V-APC后进行流式细胞凋亡检测,由图4的结果我们可以看到敲降EPSTI1后发生凋亡的AGS和SGC-7901细胞显著增加。进一步实验可以看到敲降EPSTI1后胃癌细胞的Caspase3/7活性增加(图5),即凋亡活性增加,由此可说明EPSTI1对胃癌细胞的凋亡起着抑制作用。


注:A,流式细胞术检测敲降EPSTI1基因对AGS凋亡的影响(n=3);B,流式细胞术检测敲降EPSTI1基因对SGC-7901凋亡的影响(n=3);EPSTI1,上皮基质相互作用蛋白1;**,P<0.01。


注:**,P<0.01。A,敲降上皮基质相互作用蛋白1后AGS细胞Caspase 3/7活性的改变;B,敲降上皮基质相互作用蛋白1后SGC-7901细胞Caspase 3/7活性的改变。
为了在临床样本中进一步说明EPSTI1在胃癌的发展过程中起到了促癌作用,我们利用qPCR的方法检测了39例不同分期的胃癌组织中EPSTI1的mRNA表达水平。由图6可以看到,EPSTI1在Ⅲ/Ⅳ期胃癌组织中的表达水平(-4.1±0.23)显著高于Ⅰ/Ⅱ期胃癌组织(-5.33±0.42),差异具有统计学意义(t=-2.653,P=0.012)。由此表明,EPSTI1在胃癌的发展阶段起到了一个促癌因子的作用。


注:Ⅰ/Ⅱ期n=10;Ⅲ/Ⅳ期n=29。
胃癌的发生发展是一个多因素、多阶段、多基因参与的过程,其危险因素包括幽门螺杆菌感染、人类疱疹病毒感染、吸烟、高盐摄入、食用加工肉类等[6]。外科手术以及放化疗是目前治疗胃癌的主要手段,但现在也已走到瓶颈阶段,精准医学是解决当前胃癌治疗瓶颈的根本。明确胃癌在发生发展阶段的关键基因、探索针对胃癌的关键性治疗靶点,是突破当今治疗瓶颈、提高胃癌患者生存期的重要发展方向。
为了探究治疗胃癌的新靶点,我们首先利用TCGA数据库中已有的胃癌及癌旁组织mRNA数据进行分析,期望找到未被研究过的差异基因。用一般线性模型估算基因在胃癌和癌旁组织中是否有差异,同时计算基因在两组间的表达差异倍数。通过几个标准对得到的基因列表进行浓缩,如去除文献中已有报道的与胃癌相关的基因、去除多次跨膜蛋白、去除注释未明确的基因、去除Pubmed数据库内文献报道数大于100的基因等。最终我们将关注点聚焦到与乳腺癌[3,4]、口腔鳞状细胞癌[5]、肺鳞状细胞癌[5]、肠癌[7]相关,而在胃癌中尚未有研究报道的EPSTI1基因。
EPSTI1自2002年被发现及分离出来后一直研究较少,其主要研究集中在乳腺癌中,如通过体外实验证实EPSTI1可替代肿瘤微环境中的成纤维细胞促进乳腺肿瘤球体形成[4]、EPSTI1对乳腺癌有很强的抗凋亡作用[8]、EPSTI1在乳腺癌组织中的表达水平要高于癌旁组织且低于恶性淋巴结[9]。以上文献说明EPSTI1在乳腺癌的发生发展中起到了一个较为明确的促癌因子的作用,而EPSTI1在口腔鳞状细胞癌[5]以及肠癌[7]中的少量研究也证明了这一点。这些研究与我们的实验结果较为相符,我们的实验结果证明了EPSTI1能够作为一个促癌基因促进胃癌细胞的增殖及集落形成、抑制胃癌细胞的凋亡。TCGA数据库中的结果已经证明EPSTI1在32对人的胃癌组织中的表达比相应癌旁组织中要高,我们又利用自己收集到的39例胃癌组织样本验证了EPSTI1在Ⅲ/Ⅳ期胃癌组织中的表达水平显著高于Ⅰ/Ⅱ期,进一步证明了EPSTI1在胃癌的发展过程中可能起到了促癌因子的作用。然而也有少量文献表明EPSTI1能够作为一个抑癌基因抑制肺鳞状细胞癌细胞的增殖并诱导G1期细胞周期停滞,并且EPSTI1能够抑制肺鳞状细胞癌细胞的迁移能力并逆转其上皮细胞-间充质转化(epithelial-mesenchymal transition,EMT)表型[5]。由此说明EPSTI1在不同类型的肿瘤中可能发挥着不同的作用,其作用机制有待进一步明确。
此外,除了肿瘤方面的研究,也有文献报道EPSTI1在免疫反应中的作用。如EPSTI1能够通过NF-κB途径促进原发性干燥综合征患者的B细胞过度活化[10]、通过激活PKR启动子及下游基因来参与IL-28A介导的抗丙型肝炎病毒活性[11]、通过Stat1和p65途径激活和极化巨噬细胞[12]等。EPSTI1在肿瘤免疫微环境中的作用也值得进一步的研究。
总之,我们的研究证明EPSTI1作为一个促癌基因能够促进胃癌细胞的增殖以及抑制其凋亡,该基因有望成为治疗胃癌的一个新的靶点。





















