
胃窦是胃癌好发部位之一,当肿瘤侵及幽门管时,常常导致胃出口梗阻(gastric outlet obstruction,GOO)。胃癌合并GOO患者分期较晚,一般情况差,常无法耐受化疗,病情往往迅速恶化。如何快速、安全、高效地解除梗阻是治疗的关键。外科手术是治疗GOO的重要手段,但选择何种手术方式目前尚无定论。本文将结合国内外相关文献及国家癌症中心临床经验介绍胃癌合并GOO的治疗方案。尤其,通过现有微创外科技术及转化综合治疗,让更多患者获得根治机会,是目前研究的重中之重。
本刊版权归人民卫生出版社有限公司所有。任何机构或个人欲转发本刊图文,请与本刊联系。凡未经授权而转载、摘编本刊文章者,本刊将保留追究其法律责任的权利。
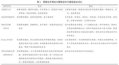
我国是胃癌大国,国家癌症中心最新数据显示,2016年我国胃癌新发病例数为39.7万,死亡人数为28.9万,且呈现早期诊断率低,进展期为主的特点[1]。当胃癌处于局部进展期或晚期时,患者常寄希望于新辅助化疗或转化治疗来获得更长的生存时间。但肿瘤位于胃窦时,常常侵及幽门管导致胃出口梗阻(gastric outlet obstruction,GOO),患者无法进食,一般情况差,常无法耐受化疗。如梗阻不能及时解决,会导致严重的营养不良和水电解质平衡紊乱等严重后果[2]。当肿瘤可根治性切除且患者可耐受手术时,可选择直接手术,术后根据病理分期行化疗。但多数胃癌合并GOO患者就诊时已无法根治性切除[3],患者预后差,既往研究报道中位生存期仅为21.3周[4]。目前,对于初始不可切除的患者(如肿瘤侵犯周围正常组织无法分离或侵犯大血管无法切除;区域淋巴结转移固定、融合成团;远处转移;全身情况差、合并严重基础疾病不能耐受手术)可选择胃肠减压、鼻肠管或空肠造口术建立营养治疗通路,也可选择支架置入术、姑息性胃切除术及胃空肠吻合术等解除梗阻。待患者营养状况改善、身体状况允许后,选择化疗、放疗、靶向治疗、免疫治疗等综合治疗方案。不同解除梗阻的方法对患者所受创伤大小、恢复时间长短、解除梗阻效率、改善营养状况及提升生活质量等方面的影响不同,也会直接影响患者开始化疗的时间、化疗耐受程度、转化成功率及转化成功后再次手术时的难易程度(表1)。因此,选择何种方式解除梗阻对患者的预后有重大影响。

胃癌合并胃出口梗阻治疗方案优缺点对比
胃癌合并胃出口梗阻治疗方案优缺点对比
| 治疗方式 | 优点 | 缺点 |
|---|---|---|
| 支架置入术 | 麻醉风险低;操作时间短;手术创伤小;恢复经口进食时间短;住院时间短;短期效果好 | 支架移位脱落;肿瘤沿支架生长导致再次梗阻;肿瘤出血、穿孔;长期效果差 |
| 姑息性胃切除术 | 有效解除梗阻;切除原发肿瘤,减少瘤负荷 | 手术复杂,时间长,创伤大,风险高;并发症发生率高,恢复慢;非根治性切除,生存获益存疑 |
| 传统胃空肠吻合术 | 有效解决梗阻;再梗阻率、再干预率、远期并发症发生率低 | 经口进食改善不理想,十二指肠液反流,胆汁性呕吐;食物以及胃液刺激肿瘤出血;食物不易通过吻合口进入空肠;肿瘤侵犯胃空肠吻合口造成再次梗阻;转化治疗后行根治性手术时难度大 |
| Devine旷置术 | 有效解决梗阻;防止食物及胃液对肿瘤的刺激;食物容易通过吻合口进入空肠;阻隔肿瘤向胃空肠吻合口的蔓延,降低了再次梗阻的发生率 | 远端胃腔封闭,可出现肿瘤穿孔破裂;内镜无法观察肿瘤,不利于并发症的预防和治疗;转化治疗后行根治性手术时难度大 |
| 胃部分离断后胃空肠吻合术 | 有效解除梗阻;可以明显降低食物及胃液对肿瘤的刺激;食物容易通过吻合口进入空肠;在一定程度上阻隔肿瘤向胃空肠吻合口的蔓延,降低再次梗阻的发生率;保留内镜观察、治疗肿瘤的通道 | 转化治疗后行根治性手术时难度大 |
支架置入可在内镜直视下或X线监视下完成,主要原理是将支架放置于梗阻部位,利用支架释放后的扩张作用恢复管腔直径,从而解除梗阻。常用消化道支架可分为塑料支架和金属支架。由于胃十二指肠经口距离远,位置不固定,走向变异度大,且管腔具有伸缩性,塑料支架难以送达病变部位,因此目前应用最多的为金属扩张式支架[5]。和胃空肠吻合术比,内镜支架置入有许多优势,如,患者麻醉风险低,操作时间短,创伤小,恢复经口进食的时间短,住院时间短等[6,7,8]。Meta分析显示,内镜支架的短期预后要明显优于胃空肠吻合手术[9]。因此,支架置入更适用于一般情况较差的患者。但支架置入存在许多不足之处,例如置入失败、支架移位、肿瘤沿支架生长导致再次梗阻、肿瘤出血、穿孔等[10]。
姑息性胃切除术可在解除梗阻的同时切除原发肿瘤,减少瘤负荷,但手术操作复杂、时间长、创伤大、风险高、术后恢复慢,且为非根治性切除,转移复发率高,生存获益存疑。因此,对于不可切除的胃癌合并GOO患者,姑息性胃切除术仍存在争议。有研究认为,姑息性胃切除术可延长胃癌合并GOO患者生存时间[11,12,13]。但肿瘤常常侵犯邻近器官,手术较为困难。即使能通过手术解除梗阻,胃癌合并GOO患者因身体状况较差,手术并发症发生率及死亡率高,术后恢复慢,常常延误最佳化疗时机[14]。有研究对姑息性胃切除术和胃空肠吻合术进行了比较,发现姑息性胃切除术并没有使患者生存获益(8.3个月vs.8.8个月,P=0.73),真正延长生存期的因素是患者的化疗情况,而不是是否进行了肿瘤的姑息性切除[14]。
对于胃癌合并GOO患者,胃空肠吻合术是最常用的姑息治疗手段,梗阻解除率高。传统胃空肠吻合术是将正常胃组织与远端空肠连接,食物经胃肠吻合口直接进入空肠,从而解除梗阻。行胃空肠吻合术时,需保证胃肠吻合口处有足够宽的管腔内径,以保证食物顺利通过,吻合位置优选胃后壁大弯侧,多采用结肠前吻合,输入袢肠管足够长且无梗阻或卷曲[15]。与支架置入比,胃空肠吻合长期改善效果更优,再梗阻率、再干预率、晚期并发症发生率等方面均低于支架置入组[15,16,17]。但传统胃空肠吻合术后仍有诸多并发症发生,如经口进食改善不理想、十二指肠液反流、胆汁性呕吐、食物以及胃液对肿瘤的摩擦刺激造成肿瘤出血或感染并增加疼痛、肿瘤进展侵犯胃空肠吻合口造成再次梗阻等[18]。
Devine旷置术最早用来治疗无法切除的十二指肠溃疡,首先完全横断胃体封闭远端胃,再行近端胃与空肠吻合,从而防止食物及胃液对溃疡的刺激[19]。Kwok等[20]1991年提出可以通过Devine旷置术来解决传统胃空肠吻合术存在的不足。这种手术方式不仅能够有效解除梗阻,肿瘤被旷置后,还可有效防止食物及胃液对肿瘤的刺激出血,使食物更容易通过吻合口进入空肠,并可避免肿瘤进一步进展侵犯胃肠吻合口造成再次梗阻。但该术式的缺点是远端胃被封闭后,胃内压力增大,可能出现肿瘤穿孔破裂。另外,肿瘤被完全分隔,内镜无法观察肿瘤情况,不利于并发症的预防和治疗。
针对上述问题,日本学者Kaminishi等[21]提出胃部分离断后胃空肠吻合术。该术式远离肿瘤部分离断胃体,在胃小弯侧保留直径2~3cm的上下通道,然后将空肠与近端胃吻合。该术式在解除梗阻的同时,可以明显降低食物与肿瘤的接触机会,并在一定程度上阻隔了肿瘤向胃空肠吻合口的蔓延,降低了再次梗阻的发生率,同时保留内镜观察、治疗肿瘤的通道[22]。该术式明显优于传统胃空肠吻合术,在Kaminishi等[21]的最初报道中,88%的患者在手术2周后可恢复正常饮食,而传统胃空肠吻合组只有31%(P<0.05),患者1年存活率和中位生存期也明显延长。随着腹腔镜技术的发展,完全腹腔镜下胃部分离断后胃空肠吻合术体现了更好的微创优势,在本团队既往研究中,完全腹腔镜下胃部分离断胃空肠吻合术中出血量为(13.3±5.0)ml,手术时间为(103.3±10.6)min,无中转开腹;患者术后第1天可进食清流食,术后排气时间为(3.1±0.8)d,术后住院时间为(5.4±1.1)d,患者出院时均可耐受半流食,治疗效果良好,围手术期未发生出血等并发症,初步证实了完全腹腔镜下胃部分离断后胃空肠吻合术的效果[22]。
既往有零星报道初始不可切除胃癌患者行胃肠吻合后经转化治疗成功再次手术的病例,取得了良好的效果[23,24]。随着胃癌免疫治疗时代的到来,胃癌的整体生存较前显著提升,CheckMate-649研究在整体人群中实现总生存时间、无进展生存时间双获益,且安全性良好,为晚期胃癌的治疗带来了新的希望[25]。而对于胃癌合并GOO行胃空肠吻合术后的患者,我们在转化成功后再次手术时遇到了很多问题。第一,腹腔粘连的处理,若首次手术为开腹手术,腹腔粘连常常较重,对寻找正常组织间隙、清扫淋巴结、离断胃体及吻合都会产生明显干扰,极易损伤周围组织器官,致使手术时间延长,手术风险升高。第二,原吻合口的处理,若需重新吻合,手术难度和风险将大大增加;若原吻合口保留,需确保离断胃体时保证足够的阴性切缘。第三,No.4sb组淋巴结的处理,No.4sb组淋巴结在D2清扫范围内,在原吻合口保留的情况下,因粘连及吻合口的影响,清扫难度大,清扫时容易损伤胃短血管造成胃缺血及损伤脾脏造成脾撕裂出血。
针对上述问题,本团队在完全腹腔镜下胃部分离断后胃空肠吻合的基础上,提出"全腹腔镜模块化两阶段法"这一理念来治疗胃癌合并GOO。本方法通过部分离断胃体将手术分为两个模块,以离断线为界,头侧模块为"吻合模块",即胃空肠吻合区域,在第一阶段完成;足侧模块为"根治切除模块",即肿瘤切除及区域淋巴结清扫区域,将在转化成功后第二阶段完成(图1)。本方法具有以下特点:第一,所有操作可在完全腹腔镜下完成,确保手术创伤最小,同时将手术造成的腹腔粘连程度降至最低。第二,采用胃部分离断胃空肠吻合,保留内镜下治疗的通道,也可以减少食物刺激导致的肿瘤出血,并且阻断了肿瘤向胃空肠吻合口的蔓延。第三,在胃肠吻合前,先清扫No.4sb组淋巴结,这样既利于离断胃体,又利于胃空肠吻合,同时避免第二阶段手术时因清扫No.4sb组淋巴结造成的损伤。第四,两个区域互不干涉,各自独立,第一阶段所完成吻合继续使用,转化成功后第二阶段手术时仅需根治性切除肿瘤。第五,在胃空肠吻合基础上加做布朗吻合,减少术后胆汁反流。第六,即使未能转化成功,患者经第一阶段手术后,具备更好的进食效果,生活质量也会明显改善。


注:以离断线为界,近端为吻合模块—No.4sb清扫+胃空肠吻合+布朗吻合,在第一阶段手术完成。远端为切除模块—D2淋巴结清扫+远端胃大部切除,在第二阶段手术完成。
初始不可切除的胃癌合并GOO的患者,因为预后较差,临床医生多采取"姑息"的态度。但此类患者的治疗其实更为复杂,也需要临床医生更加用心思考。处理时需综合考虑身体状况、分期、化疗耐受度、转化成功率及转化成功后再次手术时所面临的问题。免疫时代的到来让晚期胃癌患者看到了新的希望,而一个合适的处理策略会对胃癌合并GOO患者的预后产生决定性的影响。本团队提出"全腹腔镜模块化两阶段法",充分考虑了GOO患者的复杂性,将各种术式的优点有机结合,并进行了优化和理念创新,可有效解除梗阻并为后续治疗打下坚实基础,但其疗效仍需大样本临床数据和长期随访结果来进一步验证。我国有大量胃癌合并GOO的患者,治疗极具挑战性,如何进一步改善此类患者预后仍需广大同道一同继续努力!





















