
酒精性肝病(alcoholic liver disease,ALD)是危害人类健康的主要肝脏疾病之一,绝大多数ALD患者均合并酒精使用障碍(alcohol use disorder,AUD)。戒酒是ALD患者的病因治疗,ALD患者均应进行AUD筛查与评估。ALD合并AUD患者应采取精神心理干预与必要时的药物干预相结合的方式彻底戒酒。由于ALD合并AUD患者存在基础肝损伤,其戒酒管理与一般AUD患者不同。近年来,针对ALD患者的AUD管理研究不断进展。在精神心理干预中,基于互联网的精神心理干预措施不断应用推广。在神经科干预中,经颅磁刺激用于AUD治疗可减少患者短期内对于酒精的渴求。在药物干预中,阿坎酸、纳曲酮与巴氯芬等药物疗效与安全性的证据不断积累。但目前ALD合并AUD患者彻底戒酒率仍不理想,未来需针对ALD合并AUD问题进行深入研究。
本刊版权归人民卫生出版社有限公司所有。任何机构或个人欲转发本刊图文,请与本刊联系。凡未经授权而转载、摘编本刊文章者,本刊将保留追究其法律责任的权利。
酒精性肝病(alcoholic liver disease,ALD)是危害人类健康的主要肝脏疾病之一。据世界卫生组织2018年报告,全球每年约330万人死于过度饮酒,占全部死亡人数的5.9%[1]。最近Xu等[2]报道我国ALD患病率约为5.15%,且整体发病呈上升趋势。我国ALD的防治形势刻不容缓。ALD多发生在酒精使用障碍(alcohol use disorder,AUD)的基础上,戒酒是ALD合并AUD患者的病因治疗,戒酒能够延缓乃至逆转肝病进展,改善患者生存[3],但临床上ALD合并AUD患者接受规范戒酒治疗情况并不理想。Regal等[4]报道在肝硬化合并AUD的患者中,在诊断AUD后6个月内只有约12%的患者接受精神心理治疗,而同时接受精神心理和药物治疗的患者仅有1%。这一问题的解决需要肝病科与精神科等共同努力建立起切实有效的多学科诊治体系。尤其是从肝病科角度来说,肝病科医师了解掌握AUD的诊治方法尤其重要。本文拟就该领域最新进展介绍如下。
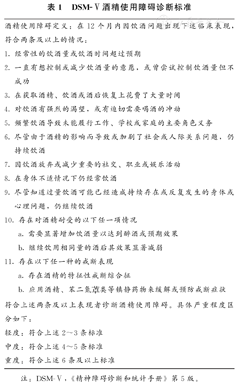
AUD是一种慢性复发性精神疾病,表现为强迫性的酒精寻求、失去控制的酒精摄入,以及在戒酒期间出现消极情绪状态和躯体适应不良等[5,6]。世界卫生组织报道,2016年全球15岁以上人群AUD的患病率约为5.1%,总数超过2.83亿人[7]。瑞典的一项研究发现,约有75%的ALD患者是在出现肝硬化失代偿期症状才确诊[8]。鉴于绝大多数ALD患者多发生在AUD基础上,建议所有ALD患者均采用酒精使用障碍筛查(Alcohol Use Disorders Inventory Test,AUDIT)量表(表1)进行AUD筛查[9],根据美国《精神疾病诊断和统计手册》第5版(the fifth edition of the Diagnostic and Statistical Manual of Mental Disorders,DSM-V)的诊断标准(表2)进行规范诊断及严重程度评价。根据AUDIT评分与DSM-V诊断情况酌情采取精神心理干预、神经系统干预及药物治疗。

DSM-Ⅴ酒精使用障碍诊断标准
DSM-Ⅴ酒精使用障碍诊断标准
| 酒精使用障碍定义:在12个月内因饮酒问题出现下述临床表现,符合两条及以上的情况: |
| 1.经常性的饮酒量或饮酒时间超过预期 |
| 2.一直有想控制或减少饮酒量的意愿,或曾尝试控制饮酒量但不成功 |
| 3.在获取酒精、饮酒或酒后恢复上花费了大量时间 |
| 4.对饮酒有强烈的渴望,或有迫切需要喝酒的冲动 |
| 5.频繁饮酒导致未能履行工作、学校或家庭的主要角色义务 |
| 6.尽管由于酒精的影响而导致或加剧了社会或人际关系问题,仍持续饮酒 |
| 7.因饮酒放弃或减少重要的社交、职业或娱乐活动 |
| 8.在身体不适情况下仍经常饮酒 |
| 9.尽管知道过量饮酒可能已经造成持续存在或反复发生的身体或心理问题,仍继续饮酒 |
| 10.存在对酒精耐受的以下任一项情况 |
| a.需要显著增加饮酒量以达到醉酒或预期效果 |
| b.继续饮用相同量的酒后其效果显著减弱 |
| 11.存在以下任一种的戒断表现 |
| a.存在酒精的特征性戒断综合征 |
b.应用酒精、苯二氮 类等镇静药物来缓解或预防戒断症状 |
| 符合上述两条及以上表现者诊断酒精使用障碍。具体严重程度区分如下: |
| 轻度:符合上述2~3条标准 |
| 中度:符合上述4~5条标准 |
| 重度:符合上述6条及以上标准 |
注:DSM-Ⅴ,《精神障碍诊断和统计手册》第5版。

酒精使用障碍筛查量表
酒精使用障碍筛查量表
| 问题 | 0分 | 1分 | 2分 | 3分 | 4分 |
|---|---|---|---|---|---|
| 平素饮酒的频率 | 从不 | ≤1次/月 | 2~4次/月 | 2~3次/周 | ≥4次/周 |
| 在饮酒那天总计饮酒量(饮酒单位) | 1~2 | 3~4 | 5~6 | 7~9 | ≥10 |
| 1次饮酒≥5个单位的次数 | 从不 | <1次/月 | 1次/月 | 1次/周 | 每天或几乎每天 |
| 过去1年里发生一开始饮酒就停不下来的次数 | 从不 | <1次/月 | 1次/月 | 1次/周 | 每天或几乎每天 |
| 过去1年里发生饮酒误事的次数 | 从不 | <1次/月 | 1次/月 | 1次/周 | 每天或几乎每天 |
| 过去1年里发生宿醉后第2天醒来需要喝杯酒才能正常生活的次数 | 从不 | <1次/月 | 1次/月 | 1次/周 | 每天或几乎每天 |
| 过去1年里饮酒后感到内疚或后悔的次数 | 从不 | <1次/月 | 1次/月 | 1次/周 | 每天或几乎每天 |
| 过去1年里出现醉酒醒来后出现前日记忆缺失的次数 | 从不 | <1次/月 | 1次/月 | 1次/周 | 每天或几乎每天 |
| 是否曾因喝酒导致自身或他人受伤 | 没有 | 1年前曾有过 | 1年内曾有过 | ||
| 是否有亲人、朋友或医务工作者担心你饮酒的事情而建议戒酒 | 没有 | 1年前曾有过 | 1年内曾有过 |
注:饮酒单位,含有10g酒精的酒制品为1个单位。
ALD患者戒酒管理要根据患者再饮酒风险进行分级管理,可考虑采用AUDIT评分情况进行分层管理[10,11]。AUDIT评分在0~7分患者一般不需特殊戒酒干预患者即可戒酒;评分在8~14分患者属于危险饮酒,一般建议采用动机访谈与简短干预等精神心理治疗帮助患者戒酒。评分≥15分患者属于酒精依赖,这些患者往往自主戒酒困难,需要精神专科就诊并考虑戒酒药物治疗。
精神心理干预是AUD患者治疗的基础,通过精神心理干预使其认识饮酒动机,增强患者戒酒动力并纠正其饮酒行为[12]。常用的精神心理干预方式包括简短干预[13,14]、动机访谈、认知行为疗法、家庭心理治疗、团体心理治疗等[15]。与普通AUD患者相比,ALD合并AUD患者往往依从性更差,戒酒需要多种心理社会干预及必要时药物治疗的干预[16]。肝病科医师不仅要在临床工作中筛查和识别AUD患者,还要掌握初步的心理干预措施。简短干预作为易学易用的心理干预措施,大量研究提示非精神心理专业的医护人员通过简短干预来帮助AUD患者戒酒并取得良好效果。简短干预易学易用,可大范围推广[13]。传统的简短干预多在医院等场合下进行,但医院的时间和场地均受一定限制。近年来有研究探索通过互联网来进行线上心理干预以帮助AUD患者戒酒。基于互联网的干预措施(internet-based alcohol interventions,IAIs)整合简短干预与动机增强疗法等要素,可突破场地与时间限制。研究提示与线下干预患者相比,IAIs患者在披露饮酒问题时更自如[17,18]。Riper等[19]荟萃分析了19项IAIFs辅助戒酒的随机对照研究,共纳入14 189例AUD患者,结果提示与未干预组相比,IAIs可显著降低患者饮酒量,每周摄入酒精平均减少50.2g。
随着神经认知研究的不断深入,现已明确AUD是饮酒冲动和限制饮酒欲望的冲突造成,其物质基础为大脑皮质相关区域的兴奋与抑制状态。经颅磁刺激(transcranial magnetic stimulation,TMS)是一种非侵入性的神经调控技术,主要通过一个产生电流的导电线圈产生一个与线圈平面垂直的磁场。这个磁场可通过电磁感应在大脑皮质的特定区域产生电流来刺激相应皮质区域。重复经颅磁刺激(repetitive TMS,rTMS)可通过刺激频率的不同改变皮质的神经元活动。高频(≥5Hz)rTMS可易化局部神经元活动,低频(≤1Hz)rTMS有抑制局部神经元活动作用[20]。Zhang等[21]荟萃分析了26项随机对照研究,提示通过rTMS兴奋左侧背外侧额叶前皮质(dorsolateral pre-frontal cortex,DLPFC)可减少对酒精等成瘾性物质的渴求。具体在AUD的治疗中,Belgers等[22]进行的一项随机对照研究提示采用高频rTMS作用于右侧DLPFC 10d,可降低3个月时对于酒精的渴求。但最近Hoven等[23]进行的一项随机对照研究提示通过高频rTMS作用于右侧DLPFC对于患者6个月内戒酒时间及12个月对酒精的渴求情况无显著影响。TMS作为一种全新的无创治疗手段,用于AUD的治疗展示了一定的应用前景,TMS治疗对于ALD合并AUD患者的安全性基本与单纯AUD患者相当。但TMS需要与心理及药物治疗相结合。另外还需要深入研究AUD的认知及深层皮质活动机制,做到精准刺激相应区域达到减少酒精渴求的目的,同时还需要精细化探索TMS治疗时机、治疗频率及长期治疗的安全性。
AUD的药物治疗包括戒酒短期内对于戒断综合征等的管理及长期对于患者再饮酒的管理。AUD患者突然停止或减少饮酒后出现的一系列神经精神症状,如失眠、烦躁、肢体震颤或抖动、谵妄、幻觉妄想等称为酒精戒断综合征(alcohol withdrawal syndrome,AWS)[24]。不同AUD患者AWS严重程度不同,严重程度与患者年龄、既往饮酒量、合并其他疾病情况等均有关。AWS管理的关键是评估患者发生严重AWS症状即癫痫发作和震颤谵妄的风险并及时进行药物干预,减少患者AWS期间的不适,使患者顺利度过短期戒酒阶段并顺利延续至长期维持戒酒的治疗[25]。在患者AWS严重程度评估中,酒精戒断严重程度预测评分量表(Prediction of Alcohol Withdrawal Severity Scale,PAWSS)与酒精戒断反应评估量表(Clinical Institute Withdrawal Assessment for Alcohol Scale,CIWA-Ar)有助于鉴别癫痫与震颤谵妄发生风险较高的患者并进行及时药物干预[26]。一般建议采用CIWA-Ar评分来指导患者戒断综合征的药物治疗,CIWA-Ar评分<8分患者一般不需要药物干预治疗;CIWA-Ar评分≥8分患者建议药物治疗,尤其是CIWA-Ar评分≥15分患者发生癫痫发作与震颤谵妄风险升高,需要住院并密切监测病情[27]。
AUD治疗的首选药物为苯二氮
类药物,常用药物为地西泮[28]。对于ALD合并AUD患者而言,建议选择劳拉西泮或奥沙西泮以减少对肝功能影响[29]。由于苯二氮
类药物有成瘾风险、影响认知、干扰睡眠节律,尤其是在合并肝硬化患者中诱发肝性脑病等问题,近年来有研究探索在苯二氮
类药物基础上联合其他药物来减少苯二氮
类药物用量。如Williams等[30]报道在地西泮基础上联合氨己烯酸治疗可减少地西泮用量>100mg患者比率,并可减少视物模糊、头晕等不良反应发生。
AWS管理中还要注意补充维生素B1预防韦尼克脑病,注意补充叶酸,注意患者液体平衡和电解质紊乱纠正。另外低镁血症与患者AWS严重程度,尤其是与癫痫与震颤谵妄的发生相关,要特别注意低镁血症的纠正[31]。其中对于发展至失代偿期肝病阶段的AUD患者来说,本身就合并微量元素缺乏与电解质紊乱等问题,对于液体平衡维持、微量元素补充及电解质紊乱问题更要引起重视。
ALD合并AUD患者经过戒断综合征的治疗后需要及时接续上长期预防复饮的治疗。在预防患者复饮的治疗中,精神心理干预是治疗关键,而药物治疗是有效的补充[32]。2018年美国精神病学会AUD药物治疗指南中推荐的一线预防复饮的药物为阿坎酸与纳曲酮[33]。另外巴氯芬在ALD合并AUD患者中有多项随机对照研究的证据,在中华医学会肝病学分会及美国肝脏病学会的酒精性肝病指南中也提到建议考虑采用巴氯芬用于ALD合并AUD患者预防复饮的治疗[34,35]。
阿坎酸本身为人工合成的氨基酸类药物。作为γ-氨基丁酸(gamma aminobutyric acid,GABA)的类似物,阿坎酸可以激动GABA受体并部分拮抗N-甲基-D-天冬氨酸(N-methyl-D-aspartate,NMDA),从而起到戒酒的作用。阿坎酸自2004年被美国食品药品监督管理局批准用于酒精依赖,虽然没有在AUD/ALD人群中的随机对照研究,但在美国Livertox网站[36]上截至2021年9月并无肝损伤报道,在该网站上肝损伤可能性指数(likelihood score)评定为"E"级,即不太可能引起临床上明显的肝损伤。最近Tyson等[37]报道48例AUD合并肝硬化患者应用阿坎酸治疗平均84d,42%患者完全戒酒,27%患者饮酒量减少,安全性良好。阿坎酸经肾脏代谢,对于ALD合并肾脏疾病,尤其是肝肾综合征的患者应谨慎使用。另外阿坎酸主要作用在于激动GABA受体,而GABA通路活化与肝性脑病的发生有关,因此对于失代偿期肝硬化,特别是既往有肝性脑病发作病史的患者应慎重使用[38]。
纳曲酮通过拮抗阿片类受体进而减少中枢多巴胺的释放减少饮酒带来的快感起到维持戒酒的作用。纳曲酮在一般AUD人群中预防复饮的疗效明确,特别是AUD合并海洛因依赖患者更是首选治疗[33]。最近Ayyala等[39]回顾性分析了纳曲酮在100例ALD合并AUD患者中的肝脏安全性情况,其中包括了47例肝硬化患者(22例为失代偿肝硬化患者),平均纳曲酮治疗时间57d,随访时间11个月。在治疗期间患者整体的转氨酶与胆红素水平是呈下降趋势的,随访中3例患者合并转氨酶升高/胆红素升高,但考虑与纳曲酮治疗可能无关。初步证据提示纳曲酮在ALD合并AUD患者中安全性良好,但纳曲酮经过肝脏代谢,建议在ALD合并AUD患者中使用时密切监测肝功能,特别在失代偿期肝病患者中建议慎重考虑使用该药物。
巴氯芬是一种选择性GABA-B受体激动剂,通过激活GABA-B受体进而抑制多巴胺介导的酒精奖赏行为而发挥戒酒作用。巴氯芬2018年在法国被批准用于AUD治疗[40]。巴氯芬本身不经肝脏代谢,肝脏安全性良好,但肾功能不全患者需减量。巴氯芬用于AUD合并ALD患者戒酒有多项随机对照研究,但结果存在不一致的情况。Addolorato等[41]报道巴氯芬对AUD合并肝硬化患者可提高维持戒酒率,延长戒酒时间且安全性良好。Morley等[42]报道巴氯芬在ALD患者中可延长维持戒酒时间,降低复饮率且具有良好安全性。但Hauser等[43]在巴氯芬用于AUD合并丙型肝炎的随机对照研究中发现巴氯芬组与安慰剂组两组维持戒酒率与饮酒量下降均无显著性差异。因此巴氯芬用于AUD/ALD患者戒酒的疗效还有待进一步验证。此外巴氯芬虽然对于肝脏相对安全,但大剂量使用可引起一系列精神系统等不良反应,因此在应用时需注意药物剂量调整并密切监测不良反应[44]。
除上述三种药物外,2018年美国精神病学会指南[33]还推荐托吡酯与加巴喷丁作为AUD患者的二线维持戒酒药物。另外近年来用于戒烟的伐尼克兰等药物在研究中发现对于同时存在吸烟与AUD的患者也有助于患者戒酒[45]。Flippo等[46]报道肝脏分泌的成纤维细胞生长因子21(fibroblast growth factor 21,FGF21)有助于降低饮酒欲望,FGF21类似物可尝试用于AUD治疗。但上述药物在AUD合并ALD患者中的证据尚不充分,尚需积累这些药物在AUD合并ALD患者中的疗效与安全性数据。
综上所述,戒酒是ALD患者的病因治疗,ALD患者均应进行AUD筛查与评估。ALD合并AUD患者应采取精神心理干预与必要时的药物干预相结合的方式彻底戒酒。由于ALD合并AUD患者存在基础肝损伤,其戒酒管理与一般AUD患者不同。近年来,针对ALD患者的AUD管理研究不断进展。在精神心理干预中,基于互联网的精神心理干预措施不断应用推广。在神经科干预中,经颅磁刺激用于AUD治疗可减少患者短期内对于酒精的渴求。在药物干预中,阿坎酸、纳曲酮与巴氯芬等药物疗效与安全性的证据不断积累。但目前ALD合并AUD患者彻底戒酒率仍不理想,未来需针对ALD合并AUD问题深入研究。

类等镇静药物来缓解或预防戒断症状



















