
一例新型冠状病毒肺炎患者,以咳嗽、咳痰急性起病,伴乏力、气短,咽拭子及鼻拭子检测新型冠状病毒核酸阳性。给予抗病毒、抗感染、免疫调节等治疗7日,患者进行性呼吸困难、低氧血症,诊断新型冠状病毒肺炎(危重型),给予持续呼吸机辅助呼吸。
患者呼吸困难呈进行性加重,先后给予经鼻高流量、无创支持通气后效果欠佳,经皮指脉氧饱和度降至78%,行床旁气管插管及有创机械通气支持,转入负压重症隔离病房继续治疗。
床旁对患者心血管呼吸系统复合能力、参与配合能力、关节功能、上下肢肌肉功能、功能性能力进行每日评估及动态监测心电监护、呼吸力学等生理学参数,确保进阶式重症康复治疗计划安全、有序实施。
患者在给予临床治疗同时,启动床旁早期重症康复训练。通过进阶式康复和活动计划,对患者体位管理、物理治疗及运动等制定具体实施措施,同时加强气道标准防护。
患者在重症康复参与治疗7天后脱机拔除气管插管,10天后开始离床下地活动,14天后核酸检测阴性解除隔离出院,6个月后随访患者恢复良好。
重症医学科;康复医学科
版权归中华医学会所有。本文为遵循CC-BY-NC-ND协议的开放获取文章。
新型冠状病毒肺炎(novel coronavirus pneumonia,NCP)由新型冠状病毒(corona virus disease 2019,COVID-19)感染引起的以肺部炎性病变为主的急性呼吸道传染病,可导致多器官功能衰竭而死亡[1]。针对重型及危重型患者可能存在不同程度的呼吸功能、躯体功能以及心理功能障碍,及早开展床旁进阶式重症康复工作至关重要。本文对宁夏回族自治区在疫情期间收治的一例危重型并气管插管患者病例报道如下。
患者,女性,69岁,主因"咳嗽、咳痰5 d,乏力、气短3 d"入院(2020年2月19日)。既往有高血压、冠心病、2型糖尿病二十余年。入院体格检查:T 38℃,P 100次/min,R 30次/min,BP 85/60mmHg。经皮血氧饱和度在未吸氧状态下监测为81%,鼻导管吸氧5L/min下为92%。精神差,呼吸急促,口唇发绀,咽充血,双侧扁桃体无肿大,颈静脉无怒张,胸廓无畸形,腹平软,无压痛及反跳痛,肝脾肋下未触及,双下肢无水肿,四肢肌力、肌张力正常。
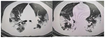
入院检查:血常规:白细胞4.9×109/L,中性粒细胞比值88.1%,淋巴细胞比值7.3%;生化检查:钾3.2mmol/l,钠133.1mmol/l,白蛋白28.4g/l,C反应蛋白23.06mg/l,降钙素原0.12ng/ml;血气分析:PH 7.44,PaCO2 39mmHg,PaO2 52mmHg,Lac 1.8mmol/L,BE 2.3mmol/L;核酸检测:咽拭子荧光RT-PCR检测新型冠状病毒核酸阳性,鼻拭子荧光RT-PCR检测新型冠状病毒核酸阳性。肺部CT示双肺中下叶外带多发斑片状磨玻璃影(图1)。入院诊断:1、新型冠状病毒肺炎(重型)急性呼吸衰竭(I型) 2、高血压病2级(很高危) 3、Ⅱ型糖尿病4、冠心病5、低钠血症6、低钾血症。患者入院后给予洛匹那韦、利托那韦、利巴韦林抗病毒,莫西沙星抗菌,丙种球蛋白、胸腺法新免疫调节[2]及对症等治疗。入院7日后(2020年2月26日)患者呼吸困难呈进行性加重,经皮指脉氧饱和度降至78%,先后给予经鼻高流量、无创支持通气后效果欠佳,行床旁气管插管及有创机械通气支持,诊断新型冠状病毒肺炎(危重型)[1],转入负压重症隔离病房继续治疗。


康复决策建立在患者肺功能损害、气道防护等评估基础之上,每日对患者心血管呼吸系统复合能力、参与配合能力、关节功能、上下肢肌肉功能(Medical Research Council,MRC评分)、功能性能力(Berg Balance Scale,BBS评分)等进行评估[3](图2),通过床旁心电监护、呼吸力学等生理参数监测确保康复安全实施,同时加强气道标准防护预防气溶胶播散。


患者在临床治疗同时,于2020年3月1日启动进阶式重症康复治疗。康复实施采用鲁汶大学医学院进阶式重症康复评估与治疗计划(ASAP)[3],对患者体位管理、物理运动治疗等制定具体实施措施(表1)。通过循序渐进的运动、心理、营养的综合个性化康复方案[4],重点预防患者呼吸肌及周围肌肉的无力发生及降低相关并发症的发生。

进阶式重症康复治疗实施具体措施
进阶式重症康复治疗实施具体措施
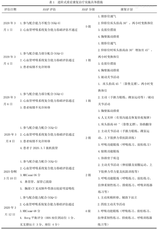
| 评估日期 | ASAP评估 | ASAP分级 | 康复计划 |
|---|---|---|---|
| 2020年3月1日 | 1.参与配合能力不配合(S5Q=0)2.心血管呼吸系统复合能力基础评估不通过 | 0级 | 1.俯卧位通气2.仰卧位床头抬高30°,两小时变换体位3.良肢位摆放4.胸壁振动排痰 |
| 2020年3月4日 | 1.参与配合能力部分配合(S5Q=3) 2.心血管呼吸系统复合能力基础评估通过3.患者病情不允许转移 | 1级 | 1.俯卧位通气2.仰卧位时床头抬高由30°增加至45°,两小时变换体位3.良肢位摆放4.胸壁振动排痰5.被动关节活动 |
| 2020年3月6日 | 1.参与配合能力部分配合(S5Q=4) 2.心血管呼吸系统复合能力基础评估通过3.患者病情不允许转移 | 1级 | 1.床头抬高45 °(靠垫支撑),两小时变换体位2.主动(手握力锻炼、踝泵运动等)/被动关节活动3.胸壁振动排痰4.人文关怀(有效沟通及恢复昼夜规律) |
| 2020年3月8日 | 1.参与配合能力配合(S5Q=5) 2.心血管呼吸系统复合能力基础评估通过3.患者病情不允许转移4.患者于2020.3.7脱机拔管 | 2级 | 1.床头抬高60 °(靠垫支撑),协助翻身2.主动关节活动(手握力锻炼、踝泵运动、上下肢弹力带抗阻训练)3.呼吸功能锻炼(呼吸练习、放松练习)4.膀胱功能锻炼 |
| 2020你啊3月10日 | 1.参与配合能力配合(S5Q=5) 2.心血管呼吸系统复合能力基础评估通过3.MRCsum>36分4.鼻胃管、尿管已拔除5.胸部CT见双肺外带渗出较前明显吸收 | 2级 | 1.协助坐于床边2.主动关节活动(伸屈膝及屈髋运动、上下肢弹力带力量及抗阻训练等)3.呼吸功能锻炼(呼吸练习、放松练习、拉伸柔韧性练习、排痰练习、呼吸训练器练习等) |
| 2020年3月12日 | 1.参与配合能力配合(S5Q=5) 2.心血管呼吸系统复合能力基础评估通过3.MRCsum=48分4. Berg平衡评分(BBS座位到站位1分、无支撑站立3分、座位4分) | 4级 | 1.主动床椅转移、辅助下站立2.四肢主动关节活动3.呼吸功能锻炼(呼吸练习、放松练习、拉伸柔韧性练习、排痰练习、呼吸训练器练习等) |
重症康复治疗期间,患者依从性良好,分阶段康复计划均能安全、有效地配合实施。活动耐力呈稳步改善,治疗7天后脱机拔除气管插管,10天后开始离床下地活动,14天后核酸检测阴性解除隔离出院。治疗过程中无关节挛缩、活动受限、肌肉萎缩、呼吸困难、认知障碍等发生,无交叉感染及不良事件发生。6个月后随访患者恢复良好,日常活动能力正常,无活动后气喘、心悸、记忆力减退等发生。
新型冠状病毒肺炎(COVID-19)是一种传染性极强的呼吸道传染病,肺部病变[5]均以弥漫性肺泡损伤为主,会对患者造成呼吸功能、躯体功能和心理功能障碍[3]。重型和危重型患者约占确诊患者的比例为15.7%[6] ,临床救治仍是目前的热点和难点问题[7]。危重型患者机械通气期间镇静镇痛药物使用影响患者咳嗽反射,膈肌功能障碍、谵妄发生率高[8]。早期开始床旁康复治疗,能够显著减少谵妄时间和机械通气时间,改善患者功能状态,降低深静脉血栓、呼吸机相关性肺炎、ICU获得性衰弱等并发症发生[9]。但针对危重型NCP患者,早期康复的安全快速评估、准确介入时机及手段、交叉感染风险防范仍是影响床旁开展实施的难点问题。
近年来,评估、预防和治疗由于"危重疾病"和患者不活动状态导致的呼吸功能不全或骨骼肌肉系统紊乱得到了更多的关注[10]。重症患者早期康复的重点是解决呼吸问题(如痰液潴留、膈肌功能障碍)、身体活动功能问题(如关节僵硬、肌肉萎缩无力、日常活动能力下降),以及情绪、心理和认知问题。本病例采用鲁汶大学医学院进阶式重症康复评估和治疗计划,是通过意识认知状态、呼吸系统、心血管系统和肌肉骨骼系统等方面先进行每日评估及评定分级,再围绕体位、早期活动等关键环节实施具体康复计划,即确保了床旁早期康复的安全开展,又提升了危重症患者床旁康复的可行性及依从性。该患者在整个康复治疗过程中,分阶段康复计划的调整均建立在认识患者病理生理状态及保留自主生理功能的基础之上,逐步从体位管理到床位转移,从被动运动到主动运动,再到力量训练与耐力训练有机结合,确保了全身整体功能储备呈渐进性增长,为后期顺利脱离呼吸机及早期下床活动奠定了良好基础。此外,因COVID-19传播途径包括呼吸道飞沫传播、直接接触和气溶胶传播[1],故对NCP患者进行康复治疗,尤其是呼吸康复时的分级防护尤为重要[11]。本例患者康复实施全程均有院感人员监管,通过简化康复设备使用、密闭式吸痰、气道加温加湿、呼吸训练期间密闭塑料袋遮挡等手段有效杜绝交叉感染发生。
通过对该患者的康复救治,我们体会到:1.评估和监测应该贯穿整个康复治疗的始终;2.最大程度地保留患者生理功能和提高生活质量为康复目的;3.康复介入时机应取决于对患者病理生理改变的充分认识,遵循个性化原则;4.康复实施必须取得医疗团队共识,确保治疗获益、过程安全、愿意协同。
总之,危重型NCP患者需要实施早期康复训练,在做好安全防护的前提下,早期、安全、科学、合理、可行的康复训练有助于促进患者多系统功能恢复并改善预后结局[12]。
所有作者均声明本研究不存在利益冲突





















