
患者,女性,51岁,诊断高血压病1年余,未予规律监测及服药,因"双侧肢体无力,伴进食、言语不能14天"入本科。患者于2019年10月16日突发左侧肢体麻木并进展至双侧,伴有无力、复视、眩晕、呕吐、不能进食及言语等症状。
入院时四肢完全不能活动,伴不能进食、不能言语,体格检查示停留胃管,四肢肌力0-1级,仅有垂直的眼球运动和上眼睑运动得以保留,偶能通过眨眼回答"是或否",腱反射减弱,双侧巴氏征阳性,无坐位及站位平衡,ADL完全依赖。
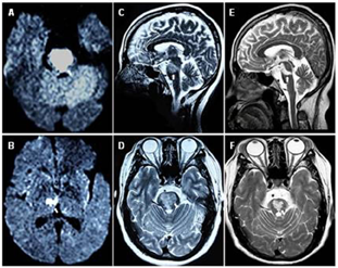
磁共振检查结果显示双侧脑桥和右侧丘脑符合急性脑梗死表现。诊断为脑梗死、高血压、肺部感染,根据症状和查体结合辅助检查诊断为完全性闭锁综合征。
发病3小时内予以静脉溶栓治疗,予以抗血小板、降脂、降压、抗感染等药物治疗,并于早期即给予针灸、床边肢体被动活动、低频电刺激等康复治疗。
发病44周后随访,患者的语言表达清晰、流利,能安全地正常饮食,可以独立完成转移,并且可以在无他人帮助的情况下助步器辅助行走,10米步行时间为25秒,日常生活基本自理。
神经科;康复科
版权归中华医学会所有。本文为遵循CC-BY-NC-ND协议的开放获取文章。
闭锁综合征(Lock-in Syndrome)是Plum和Poser在1966年首先提出命名,是一种貌似昏迷实为清醒的特殊类型的意识状态,状如被匪盗(基督山海盗)塞口而束肢者,故又名基督山综合征。闭锁综合征是脑桥基底部病变导致双侧皮质脑干束、皮质脊髓束受损,因脑干网状激活系统未受损伤,临床出现意识清醒、眼球可上下活动、全身其他随意肌瘫痪的一组综合征。卒中、代谢、肿瘤、外伤等引起双侧脑桥基底部受损均可引起闭锁综合征,其中卒中是其常见病因。本文即将介绍一位卒中后完全性闭锁综合征患者,通过早期康复治疗,最终实现日常生活基本自理的病例。
患者,女性,51岁,双侧肢体无力,伴进食、言语不能14天。患者于2019年10月16日无明显诱因突发左侧肢体麻木,继而出现双侧肢体无力,不能坐站,当时言语正常。家属遂将其送至当地医院,途中出现头晕、天旋地转感、呕吐胃内容物多次,言语不能。入院后患者精神转差、嗜睡,行头颅CT检查未见出血,考虑脑梗死,立即予阿替普酶静脉溶栓,同时予护脑、护肝、对症支持等治疗及经鼻气管插管、留置胃管、尿管等处理。经治疗患者病情无好转,同时并发肺部感染,10月17日转入广东省某三甲医院神经科。转入后行头颅MR检查提示双侧脑桥及右侧丘脑梗死,予抗血小板聚集、稳定斑块、抗感染、改善循环、营养神经及对症支持等治疗,10月19日患者意识转清,但四肢仍完全不能活动、言语不能、停留胃管进食,考虑诊断为闭锁综合征,继续给予上述药物治疗后,四肢可见肌肉收缩。现患者为改善肢体运动、言语、吞咽功能入我科。自起病以来,患者精神欠佳,睡眠增多,鼻饲流质饮食,留置尿管,近期排稀便、3~4次/日,体重减轻10余斤。
既往有高血压病史1年,血压最高为160/90 mmHg,未规律服药及监测,否认其他既往。个人史、家族史无特殊。
入院体格检查:神清,留置胃管、尿管,言语不能,情绪低落、易哭泣,查体不合作,高级脑功能检查无法完成,可理解闭眼指令。双肺呼吸音粗,双下肺可闻及少量湿啰音。右侧睑裂变小,双侧瞳孔等大等圆,对光反射灵敏,双侧眼球内收、外展受限,双侧转头不能完成。左侧鼻唇沟较右侧稍浅,张口受限、伸舌不能,软腭上抬差,双侧咽反射消失。左上肢肌力近端1级,远端0级,左下肢肌力近端1+级、远端0级,右上肢肌力近端0~1级、远端0级,右下肢肌力近端1级、远端0级。双上肢屈肘肌张力MAS 1+级,双下肢伸髋肌张力MAS 1级,余肌张力降低。感觉检查不合作。双侧吸吮反阳性,左侧掌颌反射阳性,双侧Rossolimo征阳性,双侧Babinski征阳性、双侧征阳性。功能状态:各项转移均不能完成,无坐位平衡及站位平衡,ADL完全依赖。
当地医院急诊头颅CT显示未见脑出血。广东省某三甲医院2019年10月17日头颅MRI+MRA+DWI示:右侧丘脑及桥脑区梗塞;脑动脉硬化,基底动脉远端闭塞。10月22日脑血管造影(DSA):I型主动脉弓;基底动脉远端次全闭塞,前向血流TICI1级;右侧椎动脉V4段闭塞,左侧椎动脉开口迂曲;双侧PcomA开放,双PcomA近端变细。10月22日心脏彩超示:风湿性心脏病,轻度二尖瓣狭窄并中度反流,轻度主动脉瓣狭窄并轻度反流,轻度三尖瓣反流,轻度肺高压。


脑梗死恢复期(闭锁综合征);双侧偏瘫;构音障碍;吞咽障碍;ADL完全依赖;社会参与障碍;高血压病(3级,极高危组);肺部感染;尿路感染。
(1)中老年女性,急性起病,既往有高血压病史,未规律服药及监测。
(2)主要表现为双侧肢体无力、进食及言语不能。查体:留置胃管,双侧眼球内收、外展受限,软腭上抬差,双侧咽反射消失,双侧肢体肌力0~1级,病理征阳性。
(3)外院头颅MR检查提示右侧丘脑及双侧脑桥区急性脑梗死。
鉴别诊断:
根据患者既往病史、临床表现、影像学检查及诊治经过,目前诊断明确。
入院后给予抗血小板、降脂、降压等卒中二级预防药物治疗,予以营养支持治疗。康复方面完善运动、言语、吞咽等功能评估,运动评估示四肢肌力0~1级,言语表达不能,考虑构音障碍合并口颜面失用,尚不能配合完善下咽造影检查,日常生活活动完全依赖。予以肢体被动活动、口颜面部感觉训练、呼吸功能训练,针灸及低频电刺激等治疗。分别在起病后3个月、6个月及1年对患者的运动、言语、吞咽、情绪及日常生活活动能力进行评估,期间根据患者的恢复情况调整治疗方案(表1)。

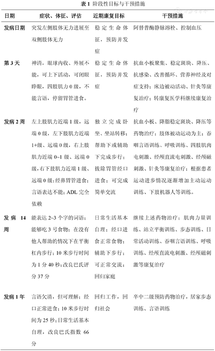
阶段性目标与干预措施
阶段性目标与干预措施
| 日期 | 症状、体征、评估 | 近期康复目标 | 干预措施 |
|---|---|---|---|
| 发病日期 | 突发左侧肢体无力进展至双侧肢体无力 | 稳定生命体征,预防并发症 | 阿替普酶静脉溶栓、控制血压 |
| 第3天 | 神清,眼球内收、外展不能,可上下活动,可闭眼睁眼,四肢肌力0级,不能言语,停留胃管进食。 | 稳定生命体征,预防并发症 | 抗血小板聚集、稳定斑块、降压、抗感染、改善循环、营养神经及对症支持;床边被动活动、针灸等康复治疗;转康复医学科继续康复治疗 |
| 发病2周 | 左上肢肌力近端1级,远端0级,左下肢肌力近端1+级、远端0级,右上肢肌力近端0~1级、远端0级,右下肢肌力近端1级、远端0级;经鼻胃管进食;言语表达不能;ADL完全依赖 | 独立完成卧坐、坐站转移;帮助下或辅助下完成步行;拔除胃管经口进食;可完成简单交流 | 抗血小板、降脂稳定斑块、降压等药物治疗;肢体被动运动为主;吞咽言语训练、呼吸训练、四肢肌肉电刺激、经颅直流电刺激、经颅磁刺激、针灸等康复治疗;根据患者运动进步情况逐渐增加主动运动训练、下肢机器人等训练。 |
| 发病14周 | 能表达2~3个字的词语;能够吃3号食物;在没有他人帮助的情况下在平衡杠内步行;10米步行时间为1分40秒;改良巴氏评分37分 | 日常生活基本自理;经口进食正常食物;辅助下步行;可正常交流;回归家庭 | 继续上述药物治疗;肌肉力量训练、站立平衡训练、步态训练、日常活动训练、吞咽言语训练、呼吸训练、经颅直流电刺激、经颅磁刺激等康复治疗 |
| 发病1年 | 言语欠清,但可理解;经口正常进食;10米步行时间为25秒;日常生活基本自理,改良巴氏指数66分 | 回归工作,回归社会 | 卒中二级预防药物治疗,居家步态训练、言语训练 |
患者入我科时双侧肢体无力,伴进食、言语不能,眼球可垂直运动,可闭眼及睁眼,结合影像学结果,诊断为闭锁综合征,病因为脑梗死。入院时为发病2周,当时四肢肌力0~1级,停留胃管及尿管,不能言语。出院后1年评估患者言语理解完全正常,言语表达较为流利,可完成日常交流,能安全地进食正常食物,可以在无他人帮助的情况下扶助步器辅助行走,其10米步行时间为25秒,MBI评估66分(具体预后情况见表2)。

治疗结果随访表
治疗结果随访表
| 初步评估 | 转入康复科(2周) | 中期评估(14周) | 发病1年随访 | |
|---|---|---|---|---|
| 言语 | 不能表达言语 | 不能表达言语 | 简单的单词 | 容易理解 |
| 吞咽 | 胃管进食 | 胃管进食 | 可经口进食3号食物 | 正常饮食 |
| 转移 | 完全依赖 | 完全依赖 | 部分依赖 | 独立 |
| 走路 | 不能站立及行走 | 不能站立及行走 | 平衡杠内站立及行走 | 扶助行架独立步行 |
| 10米步行时间 | 不能完成 | 不能完成 | 1分40秒 | 25秒 |
| ADLs | 改良巴氏指数:0分 | 改良巴氏指数:2分 | 改良巴氏指数:37分 | 改良巴氏指数:66分 |
尽管既往闭锁综合征良好预后的报道,但本病例中患者最终可达到的日常生活基本自理的恢复效果,目前较为罕见[1,2,3]。目前将闭锁综合征分为三类:经典型、不完全型和完全型,其中完全型闭锁综合征的患者完全不能运动,仅有眼球可垂直运动[4]。根据这一分类标准,本病例患者最初属于完全型闭锁综合征,该类型具备高死亡、高致残的特征[2,4]。
本病例中,神经内科的处理包括早期溶栓、气道管理等措施,为患者康复提供了良好的基础[2]。患者转入我科时存在运动、吞咽及言语障碍,在康复医师领导下,由物理治疗师、作业治疗师、言语和吞咽治疗师、心理治疗师和康复护士,共同参与的早期康复对患者的恢复发挥着重要作用。既往研究报道,闭锁综合征患者发病后1个月内开始进行专业康复治疗,五年后的死亡率仅为14%[5]。AVERT的结果表明,早期康复是安全可行的[6]。我们的患者在脑卒中后1周内开始康复,2周后转入康复专科接受专业的康复治疗,最终患者可在运动、吞咽、言语及日常生活活动能力等方面均有显著的改善,与早期的强化康复密切相关。
综上所述,本病例表明,及时地静脉溶栓治疗和早期康复科进行强化康复治疗,对完全性闭锁综合征患者的显著康复至关重要。
所有作者均声明本研究不存在利益冲突





















