
患者女,22岁,2021年2月3日不慎被汽油火焰烧伤头面颈躯干臀部四肢等全身多处,先后在外院行3次植皮手术治疗,于3月27日(伤后52d)入住我科。
头面颈躯干臀部四肢等全身多处汽油烧伤。
康复评估各关节主动关节活动度
先后在外院行3次植皮手术治疗,于3月27日(伤后52d)入住我科。患者住院治疗200d,总共进行11次临床植皮手术,进行康复治疗186d。
患者全身创面大部分愈合,各关节主动活动度均有不同程度增加,从完全仰卧位无主动运动到辅助下步行、自行进食。目前患者自信心有很大提升,积极性增加。
烧伤整形科;康复科;创伤科
版权归中华医学会所有。本文为遵循CC-BY-NC-ND协议的开放获取文章。
烧伤患者康复的原则,由伤口愈合病理生理学领域的发现证实发现可以根据烧伤的程度、深度和情况从最初几个小时开始评估风险[1]。早期康复训练有利于患者的循环系统、免疫系统、功能和心理恢复。还可以提高大面积烧伤治疗的质量,减少后期畸形和并发症的发生[2-]3。有文献报道[4],大面积烧伤患者由医师、康复治疗师及护士制定针对性较强护理康复路径表,使患者及家属清楚了解康复进程、目标及内容,而积极主动参与,确保各项康复措施顺利实施,避免康复训练的盲目性,促进患者病情尽快恢复。报道1例烧伤后52d介入烧伤康复的病例,整个系统康复治疗期间,针对性地制订详细的康复治疗计划、护理计划,加速功能恢复,缩短治疗周期,提高患者的生活质量,使其尽早回归社会。
患者女,22岁,于2021年2月3日不慎被汽油火焰烧伤头面颈躯干臀部四肢等全身多处,伤后于缅甸当地医院简单处理,于2月5日转至云南孟连县人民医院治疗,前后进行两次植皮手术治疗,其余综合对症治疗,后转至普洱市人民医院,行一次植皮手术治疗,少许创面封闭,愈合部位瘢痕增生,大部分创面未愈,肉芽为主,时有发热。于3月27日转至陆军军医大学第一附属医院(笔者单位)治疗。入院时患者面颈、躯干、臀部、四肢陈旧性创面62%;康复评估显示患者双上肢各关节主动关节活动度为20°~50°,双下肢无任何主动关节活动度,且双踝下垂伴内翻。疼痛感(VAS:2分)、瘙痒感(VAS:2分)、Barthel指数评定为20分。
入院时康复评估各关节主动关节活动度如:图1双上肢主动关节活动度,图2双下肢主动关节活动度。




右手各关节主动关节活动度如表1。

右手各关节主动关节活动度
右手各关节主动关节活动度
| 手指 | 掌指关节屈曲(°) | 近端指间关节屈曲(°) | 远端指间关节屈曲(°) |
|---|---|---|---|
| 拇指 | 45 | 50 | |
| 食指 | 25 | 80 | 45 |
| 中指 | 35 | 90 | 55 |
| 环指 | 40 | 90 | 45 |
| 小指 | 40 | 65 | 55 |
患者伤后52d入住陆军军医大学第一附属医院烧伤科,入院时,患者双肩、双肘、双腕主动关节活动度为20°~50°,右手各关节主动关节活动度为25°~90°,左手、双下肢无任何主动关节活动度,且双踝下垂伴内翻。烧伤后因制动及瘢痕增生导致各关节的功能障碍,主动关节活动度能够很好地提示患者各关节功能障碍的程度。为降低评估时的误差,我们由专职康复治疗师进行康复治疗评估。
入院诊断:1.汽油火焰烧伤四肢躯干面颈部臀部陈旧性创面62%。2.贫血。3.低蛋白血症。4.烧伤后颈部四肢关节活动障碍。
初步治疗计划:1.保持创面干燥,择期行手术治疗。2.依据患者的物质与能量代谢特点对烧伤代谢进行合理分期,并据此制订相应的营养治疗方案。3.康复治疗措施为:体位摆放、被动关节活动度训练、主动关节活动度训练、压力治疗、电动起立床治疗、矫形器(颈托、手功能位矫形器、双踝中立位矫形器、双踝高分子石膏绷带)、蜡疗、中频脉冲电治疗等。
针对该患者在入院后由责任护士负责与患者进行沟通,了解其病情与基本情况,详细介绍院内环境、主管医生、治疗方法、围手术期的护理、用药知识等,实施综合康复护理计划,具体内容如下:(1)心理护理:大面积烧伤会有剧烈的疼痛,且伴有功能障碍,绝大多数患者会存在不同程度的恐惧、焦虑、抑郁等不良情绪,对恢复会造成影响,准确评估患者疼痛严重程度并相应处理、及时给予心理情绪疏导;(2)注意观察创面皮肤、血运改变并及时予以处理,指导患者正确摆放肢体,根据相关指南进行宣传教育;(3)科学管理烧伤创面及体位,术区及供皮区敷料的管理,肢体制动、观察创面血液循环状态并及时予以处理;(4)为手术治疗患者完善术前准备及卫生宣传教育,制订术后膳食方案,观察供/植皮区域创面。指导患者采取正确体位,加强瘢痕预防、肢体功能等相关康复知识教育;(5)调整术后膳食方案,观察供/植皮区域创面,指导患者采取正确的体位。
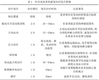
国内烧伤学科专家制定了《烧伤康复治疗指南(2013版)》[3]。该指南指出,到目前为止尚无任何方法可以从根本上阻断瘢痕的增生,体位摆放、支具的应用、牵伸治疗和运动疗法都是瘢痕综合治疗中不可替代的治疗手段。因患者大部分创面未愈合,则从体位摆放、被动关节活动度训练、主动运动训练开始。随着患者创面愈合,配合度的提高,依从性越来越好,逐渐加强康复治疗强度,采取系统的联合治疗措施。包括:体位摆放、被动关节活动度训练、主动运动训练、压力治疗、矫形器、电动起立床治疗、低频脉冲电治疗、蜡疗。具体治疗措施实施如表2.

针对该患者的康复治疗综合措施
针对该患者的康复治疗综合措施
| 治疗项目 | 治疗频次 | 每次治疗时间 | 注意事项 |
|---|---|---|---|
| 体位摆放 | 持续 | 持续 | 患者体位有变动时即使进行标准的体位摆放 |
| 被动关节活动度训练 | 2/d | 20~30min | 在患者能忍受的疼痛范围内 |
| 主动运动 | 2/d | 15~20min | 主动运动包括关节活动度训练、肌力训练和耐力训练等,康复治疗师在患者身旁监督与鼓励 |
| 压力治疗 | 1/d | 除去洗澡、换药,其余时间均使用 | 注意观察远端血运,双手使用自粘绷带,四肢使用弹力绷带 |
| 矫形器 | 1/d | 夜间 | 注意观察创面分泌物多少,在功能有变化时及时修改 |
| 电动起立床治疗 | 1/d | 30~60min | 根据患者情况调节电动起立床倾斜度以及站立时间 |
| 低频脉冲电治疗 | 1/d | 30min | 电极片需要贴敷在患者创面已愈合的地方 |
| 蜡疗 | 1/d | 30min | 温度不宜过高,避免烫伤 |
因为患者双踝跖屈且内翻,应用双踝中立位矫形器效果不佳,在后期更改为使用高分子石膏绷带对双踝关节进行持续矫形纠正,每两日更换一次高分子石膏绷带。
患者从入院至今,残余创面基本愈合,各关节主动关节活动度不同程度增加,具体如表3、表4、表5.患者通过综合的治疗达到辅助下步行、自行进食等。

双上肢主动关节活动度改变情况
双上肢主动关节活动度改变情况
| 关节活动方向 | 左上肢(°) | 右上肢(°) |
|---|---|---|
| 肩关节前屈 | 40 | 80 |
| 肩关节外展 | 5 | 55 |
| 肘关节屈曲 | 30 | 60 |
| 前臂旋后 | -40 | 50 |
| 腕关节掌屈 | 30 | 40 |
| 腕关节背伸 | -30 | 25 |

双下肢主动关节活动度改变情况
双下肢主动关节活动度改变情况
| 关节活动方向 | 左下肢(°) | 右下肢(°) |
|---|---|---|
| 髋关节屈曲 | 55 | 65 |
| 髋关节外展 | 30 | 35 |
| 髋关节内收 | 20 | 20 |
| 膝关节屈曲 | 70 | 75 |
| 踝关节背屈 | 30 | 25 |

右手各关节主动关节活动度改变情况
右手各关节主动关节活动度改变情况
| 手指 | 掌指关节屈曲(°) | 近端指间关节屈曲(°) | 远端指间关节屈曲(°) |
|---|---|---|---|
| 拇指 | 5 | 30 | |
| 食指 | 55 | 30 | 35 |
| 中指 | 50 | 20 | 25 |
| 环指 | 40 | 20 | 20 |
| 小指 | 40 | 30 | 25 |
最后一次康复评估中显示患者疼痛感(VAS:3分)、瘙痒感(VAS:3分)、Barthel指数评定为55分。日常生活活动能力的具体改变体现为修饰、进食、用厕、转移、活动需部分帮助即可完成。
对于本案例,患者伤后52d入院,关节的严重挛缩与烧伤面积、卧床时间、烧伤监护室康复干预时间相关,有研究结果显示[4],早期康复介入可降低关节挛缩程度。因此,这项研究揭示了早期康复干预在严重烧伤患者中的重要作用。烧伤严重程度与创伤心理反应程度成正比,烧伤程度越重,创伤反应更激烈,焦虑、抑郁程度越高,住院时间相对较长[5]。但是,患者也具备不利于康复治疗的原因:1.陈旧性创面62%(以肉芽创面为主);2.贫血、低蛋白血症;3.双下肢无任何主动关节活动度,且双踝下垂伴内翻。大面积烧伤后残余创面的愈合极为困难,不仅患者在烧伤后营养状态差,不利于创面修复,而且免疫力也发生抑制,抵抗力低,创面也容易发生感染,不仅创面的修复停滞,甚至发生创面加深,影响创面的愈合。因此在残余创面的治疗中,保护创面、促进生长及预防感染均具有重要的作用。
烧伤患者康复锻炼和瘢痕增生所经历的慢性疼痛为心理健康的影响因素之一,疼痛和负面情绪相伴而生。经历慢性疼痛,对于康复治疗的态度消极,治疗依从性下降,进而对躯体功能恢复造成不良影响,阻碍其参与社会活动,应多关注患者疼痛情况,及时发现患者负面情绪,经音乐和药物等辅助手段使其疼痛得以改善,提高配合度。康复治疗根据患者病情和创面恢复情况及时调整,该患者双踝跖屈伴内翻在使用矫形器无法达到满意治疗效果时,根据国内外相关研究表明,目前国内外有多种通过关节制动造模的方法[6,]7,8,证实高分子石膏绷带局部固定稳定性好,关节角度可控,固定装置使关节完全暴露,局部透气性较好[9]。使用高分子石膏绷带代替了双踝中立位矫形器,进行持续地矫正,效果优于双踝中立位矫形器。
大面积烧伤患者,给予科学、有效的护理干预措施有助于疾病的恢复,对患者的预后意义重大[10]。有报道称,通过对患者实施综合康复护理,首先对患者进行心理护理,使患者能够接受现在的角色,帮助其适应并配合护理;其次是针对病情的康复护理,使患者的肌肉能放松、关节功能得到锻炼;再者配合相应的健康宣教,有助于康复工作的开展[11]。针对大面积烧伤患者,尽早实施科学、有效的功能康复锻炼,有助于关节功能的恢复,减轻创面瘢痕增生以及挛缩畸形,使患者获得较高的生活质量,尽早回归社会。
所有作者均声明本研究不存在利益冲突





















