
患者,男性,20岁,因"四肢活动无力,伴吞咽、言语困难1个月余"入院。
四肢无力,被动体位,肌张力降低,腱反射(-);吞咽困难,言语不清,中度构音障碍;呼吸浅快,咳嗽无力,双眼闭目无力露白;
肌电图:上下肢重度周围神经病变(运动轴索损害);脑脊液生化:脑脊液蛋白测定3.81 g/L,脑脊液免疫球蛋白G1130.00 mg/L,脑脊液免疫球蛋白A54.40 mg/L,脑脊液免疫球蛋白M22.500 mg/L,EB病毒阳性(+);神经节苷脂抗体谱:抗GM1抗体IgM阳性、抗GT1a抗体IgG阳性、抗GTla抗体IgM阳性。
给予血浆置换、免疫球蛋白、呼吸机辅助通气、应用神经药物及中西医结合个体化康复治疗。
经3个月治疗,患者运动功能明显改善,可自行进食,生活基本自理。
神经科;康复医学科
版权归中华医学会所有。本文为遵循CC-BY-NC-ND协议的开放获取文章。
吉兰-巴雷综合征(Guillain-Barre syndrome, GBS)是一种免疫介导的多发性神经根疾病,常继发于感染性疾病,多数患者表现为神经系统症状的急性发作[1]。患者常表现为四肢对称性迟缓性肌无力[2],严重者可累及脑神经,影响患者的吞咽和言语功能[3],导致患者日常生活活动能力严重下降[4]。我科于2022年3月底收治1例急性典型吉兰-巴雷综合征患者,该患者病情复杂严重,存在多种功能障碍,经过综合治疗后取得满意疗效,现将该患者的诊治过程进行归纳总结,旨在探讨制定中西医结合精准康复治疗方案。
患者,男性,20岁。因"四肢活动不利,伴吞咽、言语困难1个月余"入院。患者于2022年2月24日因饮冷腹泻多日后出现浑身无力,症状迅速加重,腹泻发热伴四肢活动不能,随后出现吞咽困难,言语不清、构音障碍,并伴有呼吸无力。初诊于山东大学齐鲁医院,头颅CT未见明显异常,行肌电图、脑脊液生化检查,结合神经节苷脂抗体谱,考虑诊断为急性吉兰-巴雷综合征。遂予以免疫球蛋白、补充电解质、保护胃黏膜、营养神经等对症支持治疗,因呼吸无力予无创呼吸机辅助通气,并于2022年3月7日转入NICU行血浆置换治疗5次。经治疗患者病情趋于平稳,于2022年3月25日出院。患者出院后于我院行康复治疗,仍遗留四肢活动不能、吞咽困难、呼吸功能障碍,为求进一步中西医结合康复治疗,于2022年3月25日以门诊收入康复理疗科。
入我科后体格检查:神志清,精神一般,言语欠清晰、语速慢,对答切题,查体合作。双侧瞳孔等大等圆,直径约3 mm,对光反射灵敏,眼球活动正常,闭目时右眼露白1 mm,左眼露白2 mm,左侧额纹稍浅,右侧鼻唇沟稍浅,示齿口角偏向右侧,伸舌居中。脑膜刺激征(-),颈软、无抵抗感。四肢肌肉松弛,双上肢肌力0级,肌张力低,腱反射减弱,双侧肱二头肌反射、肱三头肌反射未引出,双下肢肌力0级,肌张力低,双膝反射、踝反射未引出,双侧病理征未引出,全身感觉查体未见异常;中度构音障碍,咳嗽无力,双侧软腭抬举无力,吞咽困难,饮水呛咳,咽反射减弱,呼吸浅快。改良Barthel指数评分:25分。
辅助检查:
肌电图示:上下肢F波延迟,神经传导速度减慢,重度周围神经病变(运动轴索损害);
脑脊液生化:脑脊液蛋白测定3.81 g/L,脑脊液免疫球蛋白G 1130.00 mg/L,脑脊液免疫球蛋白A 54.40 mg/L,脑脊液免疫球蛋白M 22.500 mg/L,EB病毒阳性(+);
神经节苷脂抗体谱示:抗GM1抗体IgM阳性、抗GT1a抗体IgG阳性、抗GTla抗体IgM阳性。
诊断:急性典型吉兰-巴雷综合征;言语功能障碍;吞咽功能障碍;呼吸功能下降;日常生活能力严重下降。
鉴别诊断:
1.低钾性周期性瘫痪:可迅速出现的四肢弛缓性瘫痪,无感觉障碍,呼吸肌、脑神经一般不受累,脑脊液检查正常,血清钾离子降低,可有相应的心电图表现,反复发作。该患者血清钾正常,呼吸肌受累,暂不考虑。
2.中毒性周围神经炎:患者常有明显的感觉异常,如疼痛、感觉过敏、感觉过度,而运动障碍不明显,常出现皮肤干燥脱皮、指甲脆裂等,与该患者病情不符。
3.重症肌无力:可出现四肢无力,但多表现为晨轻暮重,疲劳试验阳性,或劳累后发作,休息后缓解。脑脊液一般无蛋白细胞分离,肌电图重复电刺激多呈阳性。结合该患者的肌电图检查及脑脊液生化可排除。
康复评定见表1。

患者初期、中期及末期康复评定
患者初期、中期及末期康复评定
| 初期评定 | 中期评定 | 末期评定 | |
|---|---|---|---|
| 运动功能 | 肌力:上肢0级,下肢0级;肌张力:低腱反射:双侧肱二头肌反射(-)、肱三头肌反射(-),双膝反射(-)、踝反射(-);平衡:坐位平衡0级,站位平衡0级。步行:不能步行,Holden:0级 | 肌力:上肢3-级,下肢2级;肌张力:接近正常腱反射:肱二头肌反射(+),肱三头肌反射(+) ,双膝反射(-)、踝反射(-);平衡:坐位平衡2级,站位平衡1级;步行:少量帮助,Holden:Ⅱ级 | 肌力:上肢4+级,下肢3+级;肌张力:正常腱反射:正常平衡:坐位平衡3级,站位平衡2级;步行:基本独立,Holden:Ⅳ级 |
| 肺功能 | FEV1:11%FVC:10%PEF:7%MVV:12% | FEV1:35%FVC:38%PEF:26%MVV:24% | FEV1:65%FVC:61%PEF:47%MVV:47% |
| 吸气肌功能 | 吸气肌肌力指数:18.3%吸气峰流速:1.36 L/S | 吸气肌肌力指数:35.1%吸气峰流速:1.51 L/S | 吸气肌肌力指数:58.5%吸气峰流速:1.96 L/S |
| 膈肌厚度及活动度 | 膈肌厚度:1.4 cm膈肌活动度:1 cm | 膈肌厚度:1.9 cm膈肌活动度:3 cm | 膈肌厚度:2.6 cm膈肌活动度:5.6 cm |
| 吞咽功能 | 洼田饮水实验:3级反复唾液吞咽实验:2次 | 洼田饮水实验:2级反复唾液吞咽试验:3次 | 洼田饮水实验:1级,吞咽功能正常,反复唾液吞咽实验:5次 |
| 吞咽障碍类型 | 口腔准备期、口腔期、咽期中度功能障碍 | 口腔准备期、口腔期、咽期轻度功能障碍 | 口腔准备期、口腔期、咽期基本正常 |
| 构音障碍 | Frenchary评定中度障碍 | 轻度障碍 | 基本正常 |
| 构音障碍类型 | 中度迟缓型构音障碍 | 轻度迟缓型构音障碍 | 基本正常 |
| 日常生活活动能力 | 改良Barthel指数:25分 | 改良Barthel指数:50分 | 改良Barthel指数:80分 |
(1)近期目标:
1)提高运动功能:增强四肢肌力,达到3级,提高肌张力,维持关节活动度;
2)改善肢体协调功能,建立2级坐位平衡(自动态),可由一人辅助下站起;
3)强化呼吸肌功能,改善呼吸困难。
4)增强吞咽功能,拔除鼻饲管,可以经口进食浓流质食物,自主控制流涎、防止食物外漏。洼田饮水试验达2级。
5)减轻构音障碍,提高语言功能。
6)改善日常生活活动能力,改良Barthel指数达55分。
(2)远期目标:
1)运动功能明显改善:四肢肌力达4级以上,肌张力趋于正常,坐位平衡3级,站位平衡3级,可独立步行。
2)呼吸肌功能显著增强。
3)吞咽功能趋于正常,经口进食普通食物(如米饭、面条、馒头等),喝水无呛咳,洼田饮水试验达1级。
4)提高语言功能,减轻构音障碍,言语表达清晰。
5)改善日常生活活动能力,改良Barthel指数达90分以上,生活自理。
(1)药物治疗:
予营养神经(弥可保片500 μg,3次/d,口服,维生素B1片10 mg,3次/d,口服,持续3个月)、补充电解质、拜瑞妥抗凝预防下肢血栓等药物对症治疗。
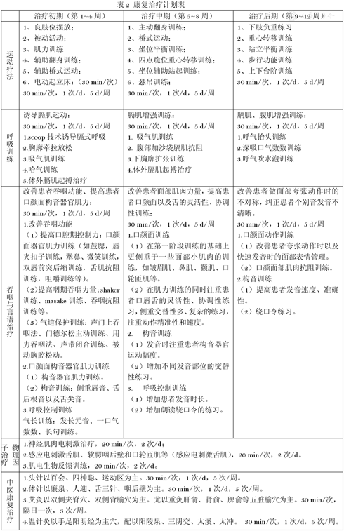
康复治疗(表2)。

康复治疗计划表
康复治疗计划表
| 治疗初期(第1~4周) | 治疗中期(第5~8周) | 治疗后期(第9~12周) | |
|---|---|---|---|
| 运动疗法 | 1、良肢位摆放;2、被动活动;3、肌力训练4、辅助翻身训练;5、辅助桥式运动;6、电动起立床:(30 min/次)30 min/次,1次/d,5 d/周 | 1、主动翻身训练;2、桥式运动;3、坐位平衡训练;4、四点跪位重心转移训练;5、坐位辅助站起训练;6、悬吊训练;30 min/次,1次/d,5 d/周 | 1、下肢负重练习2、重心转移训练3、站立平衡训练4、步行功能训练5、上下台阶训练30 min/次,1次/d,5 d/周 |
| 呼吸训练 | 诱导膈肌运动:30 min/次,1次/d,5 d/周1.scoop技术诱导膈式呼吸2.胸廓牵拉放松3.吸气肌训练4.哈气训练5.体外膈肌起搏治疗 | 膈肌增强训练:30 min/次,1次/d,5 d/周1.吸气肌训练2.腹部加沙袋膈肌抗阻3.下胸廓扩张训练4.体外膈肌起搏治疗 | 膈肌、腹肌增强训练:30 min/次,1次/d,5 d/周1.呼气抬头训练2.深吸口气数数训练3.呼气吹水泡训练 |
| 吞咽与言语治疗 | 改善患者吞咽功能、提高患者口颜面构音器官肌力:30 min/次,1次/d,5 d/周1.改善吞咽功能(1)提高口腔期控制力:口颜面器官肌力训练(如鼓腮,唇夹扣子训练,犟鼻、微笑训练,双唇前突后缩训练,舌肌抗阻训练,咀嚼训练等)。(2)提高咽期吞咽力量:shaker训练、masake训练、吞咽抗阻训练等。(3)气道保护训练:声门上吞咽法、门德尔松主动训练、用力吞咽法、声带闭合训练、被动胸腔松动。2.口颜面构音器官肌力训练(1)构音器官肌力训练。(2)构音训练:侧重唇音、舌后根音以及舌尖音。3.呼吸控制训练气长训练:发长元音、一口气数数、长句训练。 | 改善患者面部肌肉力量,提高患者口颜面以及舌的灵活性、协调性训练:30 min/次,1次/d,5 d/周1.口颜面训练(1)在第一阶段训练的基础上更侧重于一些面部小肌肉的训练,如皱眉肌、鼻肌、颧肌、口轮匝肌等。(2)在肌力训练的同时注重患者口唇舌的灵活性、协调性练习,侧重交替性多、复杂的练习,注重动作精准性和速度。2.构音训练(1)发音时注重患者构音器官运动幅度。(2)增加不同发音部位的交替性练习。3.呼吸控制训练(1)增加患者发音时长。(2)增加朗读绕口令的练习。 | 改善患者做面部夸张动作时的不对称,纠正患者个别音发音不清晰。30 min/次,1次/d,5 d/周1.口颜面动作训练(1)改善患者夸张动作时以及快速发音时的面部表情管理。(2)口颜面部肌肉抗阻训练。2.构音训练(1)提高患者发音速度、准确性。(2)绕口令练习。 |
| 物理因子治疗 | 1.神经肌肉电刺激治疗,20 min/次,2次/d;2.感应电刺激舌肌、软腭咽后壁和口轮匝肌等(感应电刺激舌肌),20 min/次,2次/d。3.肌电生物反馈训练,20 min/次,2次/d。 | ||
| 中医康复治疗 | 1.头针以百会、四神聪、运动区为主。30 min/次,1次/d,5次/周。2.体针以廉泉、人迎、舌三针、咽后壁为主。30 min/次,1次/d,5次/周。3.艾灸以双侧夹脊穴、双侧背腧穴为主。尤以重灸肝俞、肾俞、脾俞等五脏腧穴为主。30 min/次,隔日一次,3次/周。4.温针灸以手足阳明经为主穴,配以阳陵泉、三阴交、太溪、太冲。30 min/次,1次/d,5次/周。 | ||
患者于2022年3月25日转入康复医学科,经中西医结合康复治疗后,患者鼻饲管拔除,可自行进食、饮水无呛咳,查体:运动功能、吞咽与言语功能、呼吸功能均得到明显改善,详见末期康复评定结果。于2022年6月30日出院。随访2个月,患者运动功能较前有进一步改善,吞咽功能恢复正常,可独立进食,饮水无呛咳。言语功能恢复正常,与同学家人等交流无障碍,生活基本自理,即将返校,重新融入校园生活。
吉兰-巴雷综合征通常先出现感染或其他免疫刺激,继而引发针对周围神经及其脊髓根的异常自身免疫反应[5]。患者通常在数日内病情发展至高峰,出现四肢软瘫,吞咽困难,严重者出现呼吸肌麻痹甚至危及生命[6]。根据本例患者的既往病史结合肌电图、脑脊液生化等检查[7],最终做出诊断,依据最新的临床分型,该患者为急性典型吉兰-巴雷综合征[8]。
由于GBS患者疾病的严重程度和持续时间差异较大[9],导致其功能障碍复杂多样,临床治疗需制定精准的康复治疗方案。对于该病的康复治疗,已有的研究指出高强度的康复训练可减少GBS患者的残疾[10]。本例患者主要表现为四肢无力,吞咽及言语功能障碍,伴有呼吸困难。针对患者存在的运动功能障碍,采取针灸治疗、运动疗法并结合神经肌肉电刺激、肌电生物反馈训练等物理因子措施改善其肌肉力量、促进肌张力的恢复。通过shaker训练、masake训练、声门上吞咽法、门德尔松主动训练,配合针刺廉泉穴、人迎穴、舌三针及咽后壁等穴位,患者的吞咽功能逐步得到改善。患者语言不清,构音功能障碍,进行构音器官肌力训练和呼吸控制训练可有效改善其语言功能。此外,患者还存在呼吸困难,入科时需依赖呼吸机辅助通气,行scoop技术诱导膈式呼吸、吸气肌训练,配合应用体外膈肌起搏治疗,以促进其呼吸功能的恢复。
中西医结合康复治疗在多种功能障碍的康复进程中扮演着越来越重要的角色[11]。中医认为本病本虚标实、虚实夹杂,治疗时主张"通补兼施"[12]。本例患者存在多种功能障碍,在对患者进行全面、精准评估的基础上,开展运动疗法、呼吸训练、吞咽和言语治疗、物理因子治疗及针灸治疗等多种中西医结合康复措施,最终取得了较为理想的疗效。通过本病例的临床疗效观察,肯定了中西医结合康复治疗在GBS康复中的应用价值,为今后的相关研究提供了借鉴。
所有作者均声明本研究不存在利益冲突。





















