
版权归中华医学会所有。
未经授权,不得转载、摘编本刊文章,不得使用本刊的版式设计。
除非特别声明,本刊刊出的所有文章不代表中华医学会和本刊编委会的观点。
为进一步提高我国再生障碍性贫血(AA)的诊治水平,中华医学会血液学分会红细胞疾病(贫血)学组在《再生障碍性贫血诊断治疗专家共识》(2010版)的基础上,参考国外诊治指南及近年相关文献,广泛征求专家建议和意见,重新制订了以下AA诊断与治疗新版中国专家共识。
AA是一种骨髓造血衰竭(BMF)综合征。其年发病率在我国为0.74/10万人口,可发生于各年龄组,老年人发病率较高,男、女发病率无明显差异。AA分为先天性及获得性。目前认为T淋巴细胞异常活化、功能亢进造成骨髓损伤在原发性获得性AA发病机制中占主要地位,新近研究显示遗传背景在AA发病及进展中也可能发挥一定作用,如端粒酶基因突变,也有部分病例发现体细胞突变。先天性AA罕见,主要为范可尼贫血(FA)、先天性角化不良(DKC)、先天性纯红细胞再生障碍(DBA)、Shwachmann-Diamond综合征(SDS)等。绝大多数AA属获得性,故本指南主要讨论原发性获得性AA。
(1)血常规检查:白细胞计数及分类、红细胞计数及形态、血红蛋白(HGB)水平、网织红细胞百分比和绝对值、血小板计数(PLT)和形态。(2)多部位骨髓穿刺:至少包括髂骨和胸骨。骨髓涂片分析:造血细胞增生程度;粒、红、淋巴系细胞形态和阶段百分比;巨核细胞数目和形态;小粒造血细胞面积;是否有异常细胞等。(3)骨髓活检:至少取2 cm骨髓组织(髂骨)标本用以评估骨髓增生程度、各系细胞比例、造血组织分布(有无灶性CD34+细胞分布等)情况,以及是否存在骨髓浸润、骨髓纤维化等。(4)流式细胞术检测骨髓CD34+细胞数量。(5)肝、肾、甲状腺功能,其他生化,病毒学(包括肝炎病毒、EBV、CMV等)及免疫固定电泳检查。(6)血清铁蛋白、叶酸和维生素B12水平。(7)流式细胞术检测阵发性睡眠性血红蛋白尿症(PNH)克隆(CD55、CD59、Flaer)。(8)免疫相关指标检测:T细胞亚群(如CD4+、CD8+、Th1、Th2、Treg等)及细胞因子(如IFN-γ、IL-4、IL-10等)、自身抗体和风湿抗体、造血干细胞及大颗粒淋巴细胞白血病相关标志检测。(9)细胞遗传学:常规核型分析、荧光原位杂交[del(5q33)、del(20q)等]以及遗传性疾病筛查(儿童或有家族史者推荐做染色体断裂试验),胎儿血红蛋白检测。(10)其他:心电图、肺功能、腹部超声、超声心动图及其他影像学检查(如胸部X线或CT等),以评价其他原因导致的造血异常。
有条件的医院可开展以下项目:(1)骨髓造血细胞膜自身抗体检测;(2)端粒长度及端粒酶活性检测、端粒酶基因突变检测、体细胞基因突变检测。
全血细胞(包括网织红细胞)减少,淋巴细胞比例增高。至少符合以下三项中两项:HGB<100 g/L;PLT<50×109/L;中性粒细胞绝对值(ANC)<1.5×109/L。
多部位(不同平面)骨髓增生减低或重度减低;小粒空虚,非造血细胞(淋巴细胞、网状细胞、浆细胞、肥大细胞等)比例增高;巨核细胞明显减少或缺如;红系、粒系细胞均明显减少。
全切片增生减低,造血组织减少,脂肪组织和(或)非造血细胞增多,网硬蛋白不增加,无异常细胞。
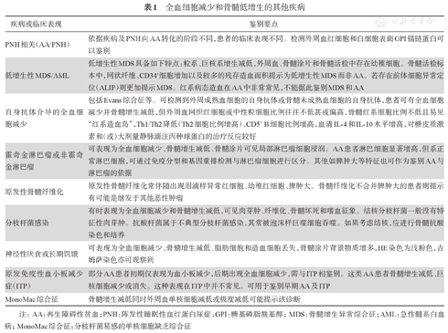
必须除外先天性和其他获得性、继发性BMF,见表1。

全血细胞减少和骨髓低增生的其他疾病
全血细胞减少和骨髓低增生的其他疾病
| 疾病或临床表现 | 鉴别要点 |
|---|---|
| PNH相关(AA/PNH) | 依据疾病及PNH向AA转化的阶段不同,患者的临床表现不同。检测外周血红细胞和白细胞表面GPI锚链蛋白可以鉴别 |
| 低增生性MDS/AML | 低增生性MDS具备如下特点:粒系、巨核系增生减低,外周血、骨髓涂片和骨髓活检中存在幼稚细胞。骨髓活检标本中,网状纤维、CD34+细胞增加以及较多的残存造血面积提示为低增生性MDS而非AA。若存在前体细胞异常定位(ALIP)则更加提示MDS。红系病态造血在AA中非常常见,不能据此鉴别MDS和AA |
| 自身抗体介导的全血细胞减少" | 包括Evans综合征等。可检测到外周成熟血细胞的自身抗体或骨髓未成熟血细胞的自身抗体,患者可有全血细胞减少并骨髓增生减低,但外周血网织红细胞或中性粒细胞比例往往不低甚或偏高,骨髓红系细胞比例不低且易见红系造血岛" ,Th1/Th2降低(Th2细胞比例增高)、CD5+ B细胞比例增高,血清IL-4和IL-10水平增高,对糖皮质激素和(或)大剂量静脉滴注丙种球蛋白的治疗反应较好 |
| 霍奇金淋巴瘤或非霍奇金淋巴瘤 | 可表现为全血细胞减少、骨髓增生减低、骨髓涂片可见局部淋巴瘤细胞浸润。AA患者淋巴细胞显著增高,但系正常淋巴细胞,可通过免疫分型和基因重排检测与淋巴瘤细胞进行区分。其他如脾肿大等特征也可作为鉴别AA与淋巴瘤的依据 |
| 原发性骨髓纤维化 | 原发性骨髓纤维化常伴随出现泪滴样异常红细胞、幼稚红细胞、脾肿大。骨髓纤维化不合并脾肿大的患者则提示有可能是继发于其他恶性肿瘤 |
| 分枝杆菌感染 | 有时表现为全血细胞减少和骨髓增生减低,可见肉芽肿、纤维化、骨髓坏死和嗜血征象。结核分枝杆菌一般没有特征性肉芽肿。抗酸杆菌属于不典型分枝杆菌感染,其常被泡沫样巨噬细胞吞噬。如果考虑结核,应进行骨髓抗酸染色和培养 |
| 神经性厌食或长期饥饿 | 可表现为全血细胞减少、骨髓增生减低、脂肪细胞和造血细胞丢失,骨髓涂片背景物质增多,HE染色为浅粉色,吉姆萨染色亦可观察到 |
| 原发免疫性血小板减少症(ITP) | 部分AA患者初期仅表现为血小板减少,后期出现全血细胞减少,需与ITP相鉴别。这类AA患者骨髓增生减低、巨核细胞减少或消失。这种表现在ITP中并不常见。可用于鉴别早期AA及ITP |
| MonoMac 综合征 | 骨髓增生减低同时外周血单核细胞减低或极度减低可能提示该诊断 |
注:AA:再生障碍性贫血;PNH:阵发性睡眠性血红蛋白尿症;GPI:糖基磷脂酰基醇;MDS:骨髓增生异常综合征;AML:急性髓系白血病;MonoMac综合征:分枝杆菌易感的单核细胞缺乏综合征
(1)骨髓细胞增生程度<正常的25%;如≥正常的25%但<50%,则残存的造血细胞应<30%。(2)血常规:需具备下列三项中的两项:ANC<0.5×109/L;网织红细胞绝对值<20×109/L;PLT<20×109/L。(3)若ANC<0.2×109/L为极重型AA。
未达到重型标准的AA。
AA应与其他引起全血细胞减少的疾病相鉴别,见表1。AA属于BMF。BMF可以分为先天性和获得性两种,而获得性BMF又分为原发性和继发性。
原发性BMF主要包括:(1)源于造血干细胞质量异常的BMF,如PNH和骨髓增生异常综合征(MDS);(2)自身免疫介导的BMF,其中又包括细胞免疫介导的BMF(如AA)和自身抗体介导的BMF;(3)意义未明的血细胞减少(ICUS)[包括非克隆性ICUS、意义未明克隆性血细胞减少(CCUS)]这些情况可以是某特定疾病的过渡阶段,可发展为MDS或其他血液病,也可能是尚未认知的某疾病。
造成继发性BMF的因素较多,主要包括:(1)造血系统肿瘤,如毛细胞白血病(HCL)、T细胞型大颗粒淋巴细胞白血病(T-LGLL)、多发性骨髓瘤(MM)等;(2)其他系统肿瘤浸润骨髓;(3)骨髓纤维化;(4)严重营养性贫血;(5)急性造血功能停滞;(6)肿瘤性疾病因放化疗所致骨髓抑制等。
红细胞输注指征一般为HGB<60 g/L。老年(≥60岁)、代偿反应能力低(如伴有心、肺疾患)、需氧量增加(如感染、发热、疼痛等)、氧气供应缺乏加重(如失血、肺炎等)时红细胞输注指征可放宽为HGB≤80 g/L),尽量输注红细胞悬液。拟行异基因造血干细胞移植者应输注辐照或过滤后的红细胞和血小板悬液。存在血小板消耗危险因素者[感染、出血、使用抗生素或抗胸腺/淋巴细胞球蛋白(ATG/ALG)等]或重型AA预防性血小板输注指征为PLT<20×109/L,病情稳定者为PLT<10×109/L。发生严重出血者则不受上述标准限制,应积极输注单采浓缩血小板悬液。因产生抗血小板抗体而导致无效输注者应输注HLA配型相合的血小板。粒细胞缺乏伴不能控制的细菌和真菌感染,广谱抗生素及抗真菌药物治疗无效可以考虑粒细胞输注治疗。粒细胞寿命仅6~8 h,建议连续输注3 d以上。治疗过程中预防及密切注意粒细胞输注相关不良反应,如输血相关性急性肺损伤、同种异体免疫反应及发热反应。
重型AA患者应予保护性隔离,有条件者应入住层流病房;避免出血,防止外伤及剧烈活动;必要的心理护理。需注意饮食卫生,可预防性应用抗真菌药物。欲进行移植及ATG/ALG治疗者建议给予预防性应用抗细菌、抗病毒及抗真菌治疗。造血干细胞移植后需预防卡氏肺孢子菌感染,如用复方磺胺甲恶唑(SMZco),但ATG/ALG治疗者不必常规应用。
AA患者发热应按"中性粒细胞减少伴发热"的治疗原则来处理。
长期反复输血超过20 U和(或)血清铁蛋白水平增高达铁过载标准的患者,可酌情予祛铁治疗。
已有一些报道提示接种疫苗可导致BMF或AA复发,除非绝对需要否则不主张接种疫苗。
AA一旦确诊,应明确疾病严重程度,尽早治疗。重型AA的标准疗法是对年龄>35岁或年龄虽≤35岁但无HLA相合同胞供者的患者首选ATG/ALG和环孢素A(cyclosporin A,CsA)的免疫抑制治疗(IST);对年龄≤35岁且有HLA相合同胞供者的重型AA患者,如无活动性感染和出血,首选HLA相合同胞供者造血干细胞移植。HLA相合无关供者造血干细胞移植仅用于ATG/ALG和CsA治疗无效的年轻重型AA患者。造血干细胞移植前必须控制出血和感染。输血依赖的非重型AA可采用CsA联合促造血(雄激素、造血生长因子)治疗,如治疗6个月无效则按重型AA治疗。非输血依赖的非重型AA,可应用CsA和(或)促造血治疗(图1)。


注:CsA:环孢素A;HSCT:造血干细胞移植
无HLA相合同胞供者的重型或极重型AA患者;输血依赖的非重型AA患者;CsA治疗6个月无效患者。
兔源ATG/ALG(法国、德国产)剂量为3~4 mg·kg-1·d-1,猪源ALG(中国产)剂量为20~30 mg·kg-1·d-1。ATG/ALG需连用5 d,每日静脉输注12~18 h。输注之前均应按照相应药品制剂说明进行皮试和(或)静脉试验,试验阴性方可接受ATG/ALG治疗。每日用ATG/ALG时同步应用肾上腺糖皮质激素防止过敏反应。急性期不良反应包括超敏反应、发热、僵直、皮疹、高血压或低血压及液体潴留。患者床旁应备气管切开包、肾上腺素。用药期间维持PLT>10×109/L,因ATG/ALG具有抗血小板活性的作用,血小板悬液输注需要量可能会增加。血清病反应(关节痛、肌痛、皮疹、轻度蛋白尿和血小板减少)一般出现在ATG/ALG治疗后1周左右,因此糖皮质激素应足量用至15 d,随后减量,一般2周后减完(总疗程4周),出现血清病反应者则静脉应用肾上腺糖皮质激素冲击治疗。第1次ATG/ALG治疗无效或复发患者2次治疗可选择HLA相合无关供者造血干细胞移植或第2次ATG/ALG治疗。选择第2次IST,与前次治疗应间隔3~6个月,第2个疗程的ATG/ALG,宜尽可能采用动物种属来源于前次不同的ATG/ALG剂型,以减少发生过敏反应和严重血清病风险。
CsA联合ATG/ALG用于重型AA时,CsA口服剂量为3~5 mg·kg-1·d-1,可以与ATG/ALG同时应用,或在停用糖皮质激素后,即ATG/ALG开始后4周始用。CsA可用于非重型AA的治疗。CsA治疗AA的确切有效血药浓度并不明确,有效血药浓度窗较大,一般目标血药浓度(谷浓度)为成人100~200 μg/L、儿童100~150 μg/L。临床可根据药物浓度及疗效调整CsA的应用剂量。CsA的主要不良反应是消化道反应、齿龈增生、色素沉着、肌肉震颤、肝肾功能损害,极少数出现头痛和血压变化,多数患者症状轻微或经对症处理减轻,必要时减量甚至停药。CsA减量过快会增加复发风险,一般建议逐渐缓慢减量,疗效达平台期后持续服药至少12个月。服用CsA期间应定期监测血压、肝肾功能。
ATG治疗AA无年龄限制,但老年AA患者治疗前要评估合并症。ATG/ALG治疗老年AA患者时,出血、感染和心血管事件发生风险高于年轻患者,因此需要注意老年患者的心功能、肝功能、血脂、糖耐量等方面问题。鉴于肾毒性和高血压的风险,建议老年AA患者的CsA治疗血药谷浓度在100~150 μg/L。
雄激素可以刺激骨髓红系造血,减轻女性患者月经期出血过多,是AA治疗的基础促造血用药。其与CsA配伍,治疗非重型AA有一定疗效。一般应用司坦唑醇、十一酸睾酮或达那唑,应定期复查肝功能。据报道GM-CSF、G-CSF配合免疫抑制剂使用可发挥促造血作用。也有人主张加用红细胞生成素(EPO)。艾曲波帕(Eltrombopag)是血小板受体激动剂,美国FDA已批准用于难治性重型AA的治疗。据报道重组人血小板生成素(TPO)及白细胞介素11(IL-11)也可与IST联合有效治疗AA。
接受ATG/ALG和CsA治疗的患者应密切随访,定期检查以便及时评价疗效和不良反应(包括演变为克隆性疾病如PNH、MDS和急性髓系白血病等)。建议随访观察点为ATG/ALG用药后3个月、6个月、9个月、1年、1.5年、2年、2.5年、3年、3.5年、4年、5年、10年。
见表2。

预测再生障碍性贫血(AA)免疫抑制治疗(IST)有效的因素(国外研究显示)
预测再生障碍性贫血(AA)免疫抑制治疗(IST)有效的因素(国外研究显示)
| 1.年龄小疗效好 |
| 2.病情较轻疗效好 |
| 3.网织红细胞绝对值>25×109/L且淋巴细胞绝对值>1.0×109/L疗效好 |
| 4.染色体异常+8或del(13q)疗效好 |
| 5.存在阵发性睡眠性血红蛋白尿克隆疗效好 |
| 6.端粒长度不能预测血液学反应,但长端粒组IST后总生存率高 |
年龄≤35岁、有HLA相合同胞供者的重型或极重型AA患者;年龄超过35岁的重型AA患者,在ATG/ALG联合CsA治疗失败后,也可采用HLA相合同胞供者造血干细胞移植。
回输单个核细胞建议至少3×108/kg体重,CD34+细胞至少3×106/kg体重。采用含骨髓移植物。
年龄<30岁患者,标准预处理方案是大剂量环磷酰胺50 mg·kg-1·d-1×4 d(-5~-2 d)和兔源ATG。移植后CsA等基础免疫抑制剂应用建议1年后缓慢减停。
需同时满足以下条件:①有HLA完全相合(在DNA水平Ⅰ类抗原和Ⅱ类抗原)供者;②年龄<50岁(50~60岁间,须一般状况良好);③重型或极重型AA患者;④无HLA相合的同胞供者;⑤至少1次ATG/ALG和CsA治疗失败;⑥造血干细胞移植时无活动性感染和出血。
年轻患者推荐使用环磷酰胺300 mg·m-2·d-1×4 d;氟达拉滨30 mg·m-2·d-1×4 d;兔源ATG;CsA 1 mg·kg-1·d-1(-6~-2 d),2 mg·kg-1·d-1 (-1~+20 d),其后改为8 mg·kg-1·d-1口服;采用含骨髓移植物。移植后CsA等基础免疫抑制剂应用建议1年后缓慢减停。目前造血干细胞移植治疗重型AA建议在儿童及年轻患者中避免含照射的预处理方案,即使是低剂量照射也应避免,代之以氟达拉滨。老年患者给予低剂量照射可能对降低排斥反应有益。亦有研究显示单倍体造血干细胞移植应用于SAA治疗有效。
由于大剂量环磷酰胺(45 mg·kg-1·d-1×4 d)的高致死率和严重毒性,不推荐其用于不进行造血干细胞移植的初诊患者或ATG/ALG联合CsA治疗失败的AA患者。
对于该药的研究主要集中于治疗难治性AA,但多个中心研究表明MMF对难治性AA无效。
与CsA抑制T细胞活化的信号通路相同但作用更强、肾毒性更小,且无齿龈增生,因此被用来替换CsA用于AA的治疗,初步效果令人鼓舞,值得临床探索。
在抑制T细胞免疫方面与CsA有协同作用,但最新研究显示,在ATG/ALG联合CsA基础上加用雷帕霉素不能提高患者的治疗反应率。雷帕霉素联合CsA治疗难治、复发AA的临床研究正在进行。
已有部分学者应用CD52单抗治疗复发SAA,但仍缺乏大样本的临床研究来肯定该药物疗效,故目前仅推荐考虑作为二线方案,应用于治疗复发SAA。
少部分AA患者在诊断时存在细胞遗传学克隆异常,常见有+8、+6、13号染色体异常。一般异常克隆仅占总分裂象的很小部分,可能为一过性,可以自行消失。一些研究显示有无上述遗传学异常的AA患者对IST的反应类似。有异常核型的AA患者应该每隔3~6个月行1次骨髓细胞遗传学分析,异常分裂象增多提示疾病转化。
在AA患者中可检测到少量PNH克隆,患者骨髓细胞减少但并不出现溶血。通常仅单核细胞和中性粒细胞单独受累,并且仅占很小部分。推荐对这些患者的处理同无PNH克隆的AA患者。伴有明显PNH克隆(>50%)及伴溶血临床及生化指标的AA患者慎用ATG/ALG治疗。AA-PNH或PNH-AA综合征患者的治疗以PNH为主,兼顾AA。推荐对于PNH克隆进行长期监测。
AA可发生于妊娠过程中,有些患者需要支持治疗。AA患者妊娠后,疾病可能进展。对于妊娠AA患者主要是给予支持治疗,输注血小板维持患者PLT≥20×109/L。不推荐妊娠期使用ATG/ALG,可予CsA治疗。妊娠期间应该严密监测患者孕情、血常规和重要脏器功能。
肝炎相关性AA大都在肝炎发生后的2~3个月内发病。如果发病前有黄疸史(通常为发病前的2~3个月)则提示可能为肝炎相关性AA。肝功能检查有利于发现肝炎相关性AA。肝炎相关性AA的肝炎病原学检查可为阴性。应该检测甲肝抗体、乙肝表面抗原、丙肝抗体及EBV。合并肝炎的AA病情一般较重,对治疗反应差,预后不良。
IST仍为首选,部分有同基因供者的患者可以考虑造血干细胞移植。尽管对于非重型AA患者,ATG联合CsA比单用CsA疗效更好,但是,对于老年患者ATG治疗的相关毒副作用更大、风险更高,因此是否应用仍需谨慎。其他治疗包括单药CsA、雄激素及阿仑单抗。不耐受或拒绝IST的患者可给予中医中药等支持对症治疗。
贫血和出血症状消失,HGB男性达120 g/L、女性达110 g/L,ANC>1.5×109/L,PLT>100×109/L,随访1年以上未复发。
贫血和出血症状消失,HGB男性达120 g/L、女性达100 g/L,WBC达3.5×109/L左右,PLT也有一定程度增加,随访3个月病情稳定或继续进步。
贫血和出血症状明显好转,不输血,HGB较治疗前1个月内常见值增长30 g/L以上,并能维持3个月。
判定以上三项疗效标准者,均应3个月内不输血。
经充分治疗后,症状、血常规未达明显进步。
(执笔:付蓉)
参与共识讨论的专家(按照姓氏笔画排序):仇红霞(江苏省人民医院);方美云(大连医科大学附属第一医院);王化泉(天津医科大学总医院);王小钦(上海复旦大学附属华山医院);王秀丽(苏州大学附属第一医院);冯建明(青海省人民医院);付蓉(天津医科大学总医院);孙汉英(华中科技大学同济医学院附属同济医院);孙慧(郑州大学第一附属医院);孙竞(南方医科大学南方医院);叶芳(山西医科大学第二医院);李静(西安交通大学第一附属医院);李丽娟(兰州大学第二医院);李薇(吉林大学第一医院);李燕(新疆维吾尔自治区人民医院);刘代红(解放军总医院);刘红(南通大学附属医院);刘辉(卫生部北京医院);刘竞(中南大学湘雅三医院);刘欣(安徽省立医院);刘新月(华中科技大学同济医学院附属协和医院);任金海(河北医科大学第二医院);朱焕玲(四川大学华西医院);陈国安(南昌大学第一附属医院);陈钰(上海交通大学医学院附属瑞金医院);杜欣(广东省人民医院);邵宗鸿(天津医科大学总医院);宋强(山东大学齐鲁医院);佟红艳(浙江大学医学院附属第一医院);张凤奎(中国医学科学院血液学研究所血液病医院);张连生(兰州大学第二医院);金洁(浙江大学医学院附属第一医院);林圣云(浙江省中医院);苗瞄(苏州大学附属第一医院);杨波(山西医科大学第二医院);周晋(哈尔滨医科大学第一临床医学院);胡晓霞(第二军医大学附属长海医院);姚红霞(海南省人民医院);赵明峰(天津市第一中心医院);展昭民(哈尔滨血液病肿瘤研究所);韩冰(中国医学科学院北京协和医院);赖永榕(广西医科大学第一附属医院)




















