
版权归中华医学会所有。
未经授权,不得转载、摘编本刊文章,不得使用本刊的版式设计。
除非特别声明,本刊刊出的所有文章不代表中华医学会和本刊编委会的观点。
骨髓增生异常综合征(myelodysplastic syndromes,MDS)是一组起源于造血干细胞的异质性髓系克隆性疾病,其特点是髓系细胞发育异常,表现为无效造血、难治性血细胞减少,高风险向急性髓系白血病(AML)转化。为进一步提高和规范我国MDS的诊治水平,中华医学会血液学分会结合近年来MDS领域的最新临床研究成果和国内的实际情况,制订了《骨髓增生异常综合征中国诊断与治疗指南(2019年版)》。
MDS的最低诊断标准见表1。其中血细胞减少的标准为:中性粒细胞绝对值<1.8×109/L,血红蛋白<100 g/L,血小板计数<100×109/L。

骨髓增生异常综合征(MDS)的最低诊断标准
骨髓增生异常综合征(MDS)的最低诊断标准
| MDS诊断需满足两个必要条件和一个主要标准 | |
| (1)必要条件(两条均须满足) | |
| ① 持续4个月一系或多系血细胞减少(如检出原始细胞增多或MDS相关细胞遗传学异常,无需等待可诊断MDS) | |
| ② 排除其他可导致血细胞减少和发育异常的造血及非造血系统疾病 | |
| (2)MDS相关(主要)标准(至少满足一条) | |
| ① 发育异常:骨髓涂片中红细胞系、粒细胞系、巨核细胞系发育异常细胞的比例≥10% | |
| ② 环状铁粒幼红细胞占有核红细胞比例≥15%,或≥5%且同时伴有SF3B1突变 | |
| ③ 原始细胞:骨髓涂片原始细胞达5%~19%(或外周血涂片2%~19%) | |
| ④ 常规核型分析或FISH检出有MDS诊断意义的染色体异常 | |
| (3)辅助标准(对于符合必要条件、未达主要标准、存在输血依赖的大细胞性贫血等常见MDS临床表现的患者,如符合≥2条辅助标准,诊断为疑似MDS) | |
| ① 骨髓活检切片的形态学或免疫组化结果支持MDS诊断 | |
| ② 骨髓细胞的流式细胞术检测发现多个MDS相关的表型异常,并提示红系和(或)髓系存在单克隆细胞群 | |
| ③ 基因测序检出MDS相关基因突变,提示存在髓系细胞的克隆群体 | |
MDS诊断的确立需排除可能发展为MDS的前驱疾病,包括意义未明的特发性血细胞减少症(ICUS)、潜质未定的克隆性造血(CHIP)以及意义未明的克隆性血细胞减少症(CCUS)。ICUS的诊断标准需持续(≥4个月)一系或多系血细胞减少,且排除MDS和其他已知可导致血细胞减少的原因;近年来的研究表明,MDS相关基因突变也可见于健康人群,当突变基因等位基因突变频率(VAF)≥2%时诊断为CHIP;ICUS患者如检出MDS相关基因突变,则应诊断为CCUS。一旦ICUS患者出现符合MDS标准的发育异常或MDS相关染色体异常,则诊断为MDS。ICUS、CHIP、CCUS、MDS典型特征比较见表2。

可能发展为MDS的前驱疾病、MDS的典型特征比较
可能发展为MDS的前驱疾病、MDS的典型特征比较
| 特征 | 可能发展为MDS的前驱疾病和MDS | ||||
|---|---|---|---|---|---|
| ICUS | CHIP | CCUS | 低危MDS | 高危MDS | |
| 单克隆或寡克隆 | -/+ | + | + | + | + |
| 发育异常a | - | - | - | + | + |
| 血细胞减少b | + | - | + | + | + |
| 骨髓原始细胞 | <5% | <5% | <5% | <5% | <20% |
| 流式异常 | +/- | +/- | +/- | ++ | +++ |
| 细胞遗传学异常c | -/+ | +/- | - | + | ++ |
| 分子异常 | - | + | + | ++ | +++ |
注:MDS:骨髓增生异常综合征;ICUS:意义未明的特发性血细胞减少症;CHIP:潜质未定的克隆性造血;CCUS:意义未明的克隆性血细胞减少症。a发育异常细胞占相应系别细胞的比例≥10%;b至少4个月的持续血细胞减少;c部分患者中MDS相关异常克隆可通过FISH检查发现
MDS的诊断依赖骨髓细胞分析中细胞发育异常的形态学表现、原始细胞比例升高和细胞遗传学异常。MDS的诊断仍然是排除性诊断,应首先排除反应性血细胞减少或细胞发育异常,常见需要与MDS鉴别的因素或疾病包括:
1.先天性或遗传性血液病:如先天性红细胞生成异常性贫血、遗传性铁粒幼红细胞性贫血、先天性角化不良、范可尼贫血、先天性中性粒细胞减少症和先天性纯红细胞再生障碍等。
2.其他累及造血干细胞的疾病:如再生障碍性贫血、阵发性睡眠性血红蛋白尿症(PNH)、原发性骨髓纤维化、大颗粒淋巴细胞白血病(LGL)、急性白血病(尤其是伴有血细胞发育异常的患者、低增生性AML或AML-M7)等。
3.维生素B12或叶酸缺乏。
4.接受细胞毒性药物、细胞因子治疗或接触有血液毒性的化学制品或生物制剂等。
5.慢性病性贫血(感染、非感染性疾病或肿瘤)、慢性肝病、慢性肾功能不全、病毒感染(如HIV、CMV、EBV等)。
6.自身免疫性血细胞减少、甲状腺功能减退或其他甲状腺疾病。
7.重金属(如砷剂等)中毒、过度饮酒、铜缺乏。
MDS诊断依赖于多种实验室检测技术的综合使用,其中骨髓穿刺涂片细胞形态学和细胞遗传学检测技术是MDS诊断的核心(表3)。

骨髓增生异常综合征的主要诊断技术
骨髓增生异常综合征的主要诊断技术
| 检测项目 | 备注 | |
|---|---|---|
| 必需的检测项目 | ||
| 骨髓穿刺涂片 | 检测各系血细胞发育异常、原始细胞比例、环状铁粒幼红细胞比例 | |
| 骨髓活检病理 | 细胞增生情况、CD34原位免疫组化、纤维化程度、巨核细胞组化染色 | |
| 染色体核型分析 | R显带或G显带染色体核型分析,可发现整个基因组中染色体数目异常或大片段结构异常 | |
| 推荐的检测项目 | ||
| 荧光原位杂交技术 | 适用于核型分析失败、分裂象差或可分析分裂象不足的患者,可用骨髓或外周血检测,仅能覆盖有限的检测位点 | |
| 骨髓流式细胞术检查 | 各系血细胞免疫表型 | |
| 基因突变检测 | 各类体细胞或胚系来源基因突变,可用骨髓或外周血检测 | |
| 可选的检测项目 | ||
| SNP-array或array-CGH | 检测DNA拷贝数异常或单亲二倍体,可作为常规核型技术的有益补充 | |
MDS患者外周血和骨髓涂片的形态学异常分为两类:原始细胞比例增高和细胞发育异常。原始细胞可分为2型:Ⅰ型为无嗜天青颗粒的原始细胞;Ⅱ型为有嗜天青颗粒但未出现核旁空晕区的原始细胞,出现核旁空晕区者则判断为早幼粒细胞。典型的MDS患者,发育异常细胞占相应系别细胞的比例≥10%。拟诊MDS患者均应进行骨髓铁染色计数环状铁粒幼红细胞,其定义为幼红细胞胞质内蓝色颗粒在5颗以上且围绕核周1/3以上者。
所有怀疑为MDS的患者均应行骨髓活检,通常在髂后上棘进行,长度不少于1.5 cm。骨髓活检细胞学分析有助于排除其他可能导致血细胞减少的因素或疾病,并提供骨髓细胞增生程度、巨核细胞数量、原始细胞群体、骨髓纤维化程度及肿瘤骨髓转移等重要信息。怀疑为MDS的患者应行Gomori银染色和原位免疫组化(immunohistochemical,IHC),常用的检测标志包括CD34、MPO、GPA、CD61、CD42、CD68、CD20和CD3。
所有怀疑MDS的患者均应进行染色体核型检测,通常需分析≥20个骨髓细胞的中期分裂象,并按照《人类细胞遗传学国际命名体制(ISCN)2013》进行核型描述。40%~60%的MDS患者具有非随机的染色体异常,其中以+8、-7/del(7q)、del(20q)、-5/del(5q)和-Y最为多见。MDS患者常见的染色体异常中,部分具有诊断价值(表4),而+8、del(20q)和-Y亦可见于再生障碍性贫血及其他血细胞减少疾病。形态学未达到标准(一系或多系细胞发育异常比例<10%)、但同时伴有持续性血细胞减少的患者,如检出具有MDS诊断价值的细胞遗传学异常,应诊断为MDS未分类型(MDS-U)。

初诊骨髓增生异常综合征(MDS)患者重现性染色体异常及频率
初诊骨髓增生异常综合征(MDS)患者重现性染色体异常及频率
| 染色体异常 | 频率 | ||
|---|---|---|---|
| MDS总体 | 治疗相关性MDS | ||
| 不平衡 | |||
| +8a | 10% | ||
| -7/del(7q) | 10% | 50% | |
| del(5q) | 10% | 40% | |
| del(20q) | 5%~8% | ||
| -Y | 5% | ||
| i(17q)/t(17p) | 3%~5% | 25%~30% | |
| -13/del(13q) | 3% | ||
| del(11q) | 3% | ||
| del(12p)/t(12p) | 3% | ||
| del(9q) | 1%~2% | ||
| idic(X)(q13) | 1%~2% | ||
| 平衡 | |||
| t(11;16)(q23.3;p13.3) | 3% | ||
| t(3;21)(q26.2;q22.1) | 2% | ||
| t(1;3)(p36.3;q21.2) | 1% | ||
| t(2;11)(p21;q23.3) | 1% | ||
| inv(3)(q21.3;q26.2)/t(3;3)(q21.3;q26.2) | 1% | ||
| t(6;9)(p23;q34.1) | 1% | ||
注:a缺乏形态学诊断依据,伴单纯的+8、del(20q)和-Y不能诊断为MDS;原因不明的持续性血细胞减少,伴表中的其他异常可作为MDS的诊断依据
应用针对MDS常见异常的组套探针进行荧光原位杂交(FISH)检测,可提高部分MDS患者细胞遗传学异常检出率。因此,对疑似MDS者,骨髓干抽、无中期分裂象、分裂象质量差或可分析中期分裂象<20个时,应进行FISH检测,通常探针应包括:5q31、CEP7、7q31、CEP8、20q、CEPY和TP53。
目前尚无MDS特异性的抗原标志或标志组合。对于缺乏确定诊断意义的细胞形态学或细胞遗传学表现的患者,不能单独依据FCM检测结果确定MDS诊断。但FCM对于MDS的预后分层以及低危MDS与非克隆性血细胞减少症的鉴别诊断有应用价值。对于无典型形态学和细胞遗传学证据,无法确诊MDS的患者,FCM检测结果可作为辅助诊断标准之一。
新一代基因测序技术可以在绝大多数MDS患者中检出至少一个基因突变。MDS常见基因突变包括TET2、RUNX1、ASXL1、DNMT3A、EZH2、SF3B1等(表5)。常见基因突变检测对MDS的诊断有潜在的应用价值,如SF3B1基因突变对MDS伴环状铁粒幼红细胞(MDS-RS)亚型有重要诊断和鉴别诊断价值,应为必检基因。部分基因的突变状态对MDS的鉴别诊断和危险度分层中有一定的价值,推荐作为选做检测项目,包括:TP53、TET2、DNMT3A、IDH1/2、EZH2、ASXL1、SRSF2、RUNX1、U2AF1、SETBP1等。

骨髓增生异常综合征中常见基因突变
骨髓增生异常综合征中常见基因突变
| 基因突变 | 涉及通路 | 频率 | 预后意义 |
|---|---|---|---|
| SF3B1 a | RNA剪切 | 20%~30% | 好 |
| TET2a | DNA甲基化 | 20%~30% | 中性或不明确 |
| ASXL1a | 组蛋白修饰 | 15%~20% | 差 |
| SRSF2 a | RNA剪切 | ≤15% | 差 |
| DNMT3Aa | DNA甲基化 | ≤10% | 差 |
| RUNX1 | 转录因子 | ≤10% | 差 |
| U2AF1a | RNA剪切 | 5%~10% | 差 |
| TP53a | 肿瘤抑制因子 | 5%~10% | 差 |
| EZH2 | 组蛋白修饰 | 5%~10% | 差 |
| ZRSR2 | RNA剪切 | 5%~10% | 中性或不明确 |
| STAG2 | 黏连蛋白复合物 | 5%~7% | 差 |
| IDH1/IDH2 | DNA甲基化 | ≤5% | 中性或不明确 |
| CBLa | 信号转导 | ≤5% | 差 |
| NRAS | 转录因子 | ≤5% | 差 |
| BCORa | 转录因子 | ≤5% | 差 |
注:a该类基因也在健康人群的克隆性造血中有报道
基因测序报告的正确解读对于充分体现基因突变检测的价值、避免结果误导临床诊疗极为重要。测序结果应参考OMIM、HGMD、ACMG和COSMIC等数据库分析其病理意义,对于未在主要数据库或参考文献中描述的新序列变异可使用口腔黏膜、唾液、指甲或毛囊鉴别其为体细胞获得性还是胚系来源。胚系来源基因突变在MDS及遗传易感髓系肿瘤患者中可能具有病理意义。此外,有基因突变并不代表能够确立MDS诊断,对于基因突变在MDS诊断中的价值应结合其他指标审慎判断。
单核苷酸多态性-微阵列比较基因组杂交技术(SNP-array)等基因芯片技术可以在多数MDS患者中检测出DNA拷贝数异常和单亲二倍体,进一步提高MDS患者细胞遗传学异常的检出率,在有条件的单位可作为常规核型分析的有益补充。

骨髓增生异常综合征的FAB分型
骨髓增生异常综合征的FAB分型
| FAB类型 | 外周血 | 骨髓 |
|---|---|---|
| RA | 原始细胞<1% | 原始细胞<5% |
| RARS | 原始细胞<1% | 原始细胞<5%,环状铁粒幼红细胞>有核红细胞15% |
| RAEB | 原始细胞<5% | 原始细胞5%~20% |
| RAEB-t | 原始细胞≥5% | 原始细胞>20%而<30%;或幼粒细胞出现Auer小体 |
| CMML | 原始细胞<5%,单核细胞绝对值>1×109/L | 原始细胞5%~20% |
注:RA:难治性贫血;RARS:难治性贫血伴有环状铁粒幼红细胞;RAEB:难治性贫血伴有原始细胞过多;RAEB-t:转化中RAEB;CMML:慢性粒单细胞白血病
1982年FAB协作组提出以形态学为基础的MDS分型,主要根据MDS患者外周血和骨髓细胞发育异常的特征,特别是原始细胞比例、环状铁粒幼红细胞比例、Auer小体及外周血单核细胞数量,将MDS分为5个亚型。

WHO(2016)MDS修订分型
WHO(2016)MDS修订分型
| 疾病类型 | 发育异常 | 血细胞减少 | 环状铁粒幼红细胞 | 骨髓和外周血原始细胞 | 常规核型分析 | |
|---|---|---|---|---|---|---|
| MDS伴单系血细胞发育异常 | 1系 | 1~2系 | <15%或<5%a | 骨髓<5%,外周血<1%,无 | 任何核型,但不符合伴单纯 | |
| (MDS-SLD) | Auer小体 | del(5q)MDS标准 | ||||
| MDS伴多系血细胞发育异常 | 2~3系 | 1~3系 | <15%或<5%a | 骨髓<5%,外周血<1%,无 | 任何核型,但不符合伴单纯 | |
| (MDS-MLD) | Auer小体 | del(5q)MDS标准 | ||||
| MDS伴环状铁粒幼红细胞(MDS-RS) | ||||||
| MDS-RS-SLD | 1系 | 1~2系 | ≥15%或≥5%a | 骨髓<5%,外周血<1%,无Auer小体 | 任何核型,但不符合伴单纯del(5q)MDS标准 | |
| MDS-RS-MLD | 2~3系 | 1~3系 | ≥15%或≥5%a | 骨髓<5%,外周血<1%,无Auer小体 | 任何核型,但不符合伴单纯del(5q)MDS标准 | |
| MDS伴单纯del(5q) | 1~3系 | 1~2系 | 任何比例 | 骨髓<5%,外周血<1%,无Auer小体 | 仅有del(5q),可以伴有1个其他异常[-7或del(7q)除外] | |
| MDS伴原始细胞增多(MDS-EB) | ||||||
| MDS-EB-1 | 0~3系 | 1~3系 | 任何比例 | 骨髓5%~9%或外周血2%~4%,无Auer小体 | 任何核型 | |
| MDS-EB-2 | 0~3系 | 1~3系 | 任何比例 | 骨髓10%~19%或外周血5%~19%或有Auer小体 | 任何核型 | |
| MDS,不能分类型(MDS-U) | ||||||
| 外周血原始细胞1% | 1~3系 | 1~3系 | 任何比例 | 骨髓<5%,外周血=1%b,无Auer小体 | 任何核型 | |
| 单系血细胞发育异常伴全血细胞减少 | 1系 | 3系 | 任何比例 | 骨髓<5%,外周血<1%,无Auer小体 | 任何核型 | |
| 伴有诊断意义核型异常 | 0系 | 1~3系 | <15%c | 骨髓<5%,外周血<1%,无Auer小体 | 有定义MDS的核型异常 | |
注:MDS:骨髓增生异常综合征;血细胞减少定义为血红蛋白<100 g/L、血小板计数<100×109/L、中性粒细胞绝对计数<1.8×109/L,极少情况下MDS可见这些水平以上的轻度贫血或血小板减少,外周血单核细胞必须<1×109/L;a如果存在SF3B1突变;b外周血=1%的原始细胞必须有两次不同时间检查的记录;c若环状铁粒幼红细胞≥15%的病例有明显红系发育异常,则归类为MDS-RS-SLD
2016年WHO对MDS诊断分型进行了修订,主要变化包括以下几点:①新分型取消了"难治性贫血"、"难治性血细胞减少",代以MDS伴各类血细胞发育异常或其他特征:单系或多系血细胞发育异常、环状铁幼粒红细胞、原始细胞增多、细胞遗传学改变如del(5q)等;②修订了MDS-RS的诊断标准,如检测到SF3B1基因突变,只要环状铁幼粒红细胞≥5%则诊断为此型;③修订了MDS伴单纯del(5q)的细胞遗传学标准,提出可伴有第二种细胞遗传学异常[除-7/del(7q)外];④去除非红系细胞计算原始细胞比例的规则,仅按照原始细胞占有核细胞(ANC)的比例计算划入AML或MDS;⑤强调了不能用流式细胞术CD34+细胞比例取代骨髓和外周血涂片分类计数原始细胞比例用于MDS的分型诊断。
MDS患者常用危险度分层系统包括国际预后积分系统(IPSS)、WHO分型预后积分系统(WPSS)和修订的国际预后积分系统(IRSS-R)。此外,MDACC分层系统除了常用主要参数外,还引入了年龄、体能状态等参数。
IPSS危险度的分级根据以下3个因素确定:骨髓原始细胞比例、血细胞减少的程度和骨髓细胞遗传学特征(表8)。

骨髓增生异常综合征的国际预后积分系统(IPSS)
骨髓增生异常综合征的国际预后积分系统(IPSS)
| 预后变量 | 积分 | ||||
|---|---|---|---|---|---|
| 0 | 0.5 | 1 | 1.5 | 2 | |
| 骨髓原始细胞(%) | <5 | 5~10 | - | 11~20 | 21~30 |
| 染色体核型a | 好 | 中等 | 差 | ||
| 血细胞减少系列b | 0~1 | 2~3 | |||
注:a预后好核型:正常,-Y,del(5q),del(20q);预后中等核型:其余异常;预后差核型:复杂(≥3个异常)或7号染色体异常。b中性粒细胞绝对计数<1.8×109/L,血红蛋白<100 g/L,血小板计数<100×109/L。IPSS危险度分类:低危:0分;中危-1:0.5~1分;中危-2:1.5~2分;高危:≥2.5分
红细胞输注依赖及铁过载不仅导致器官损害,也可直接损害造血系统功能,从而可能影响MDS患者的自然病程。2011年修订的WPSS预后评分系统将评分依据中的红细胞输注依赖改为血红蛋白水平。WPSS作为一个时间连续性的评价系统,可在患者病程中的任何时点对预后进行评估(表9)。

骨髓增生异常综合征(MDS)的WHO分型预后积分系统(WPSS,2011年版)
骨髓增生异常综合征(MDS)的WHO分型预后积分系统(WPSS,2011年版)
| 预后变量 | 积分 | |||
|---|---|---|---|---|
| 0 | 1 | 2 | 3 | |
| WHO分类 | RCUD、RARS、伴有单纯del(5q)的MDS | RCMD | RAEB-1 | RAEB-2 |
| 染色体核型a | 好 | 中等 | 差 | - |
| 严重贫血b | 无 | 有 | ||
注:RCUD:难治性血细胞减少伴单系发育异常;RARS:难治性贫血伴有环状铁粒幼红细胞;RCMD:难治性血细胞减少伴有多系发育异常;RAEB:难治性贫血伴有原始细胞过多。a预后好核型:正常核型,-Y,del(5q),del(20q);预后中等核型:其余异常;预后差核型:复杂(≥3个异常)或7号染色体异常。b男性患者血红蛋白<90 g/L,女性患者血红蛋白<80 g/L。WPSS危险度分类:极低危:0分;低危:1分;中危:2分;高危:3~4分;极高危:5~6分
IPSS-R积分系统被认为是MDS预后评估的金标准,是MDS预后国际工作组在2012年对IPSS预后评分系统修订的最新版本,其对预后的评估效力明显优于IPSS、WPSS(表10)。然而,IPSS-R也有其局限性。其预后评估是否适用于接受化疗或靶向药物治疗的患者依然未知;再者,其他具有独立预后意义的因素未包含其中,比如红细胞的输注依赖、基因突变,特别是基因突变可能有助于更精准的预后评估。

骨髓增生异常综合征修订国际预后积分系统(IPSS-R)
骨髓增生异常综合征修订国际预后积分系统(IPSS-R)
| 积分 | |||||||
|---|---|---|---|---|---|---|---|
| 0 | 0.5 | 1 | 1.5 | 2 | 3 | 4 | |
| 细胞遗传学a | 极好 | 好 | 中等 | 差 | 极差 | ||
| 骨髓原始细胞(%) | ≤2 | >2~<5 | 5~10 | >10 | |||
| 血红蛋白(g/L) | ≥100 | 80~<100 | <80 | ||||
| 血小板计数(×109/L) | ≥100 | 50~<100 | <50 | ||||
| 中性粒细胞绝对计数(×109/L) | ≥0.8 | <0.8 | |||||
注:a极好:-Y,del(11q);好:正常核型,del(5q),12p-,del(20q),del(5q)附加另一种异常;中等:del(7q),+8,+19,i(17q),其他1个或2个独立克隆的染色体异常;差:-7,inv(3)/t(3q)/del(3q),-7/del(7q)附加另一种异常,复杂异常(3个);极差:复杂异常(>3个)。IPSS-R危险度分类:极低危:≤1.5分;低危:>1.5~3分;中危:>3~4.5分;高危:>4.5~6分;极高危:>6分
MDS患者自然病程和预后的差异性很大,治疗宜个体化。应根据MDS患者的预后分组,同时结合患者年龄、体能状况、合并疾病、治疗依从性等进行综合分析,选择治疗方案。MDS可按预后积分系统分为两组:较低危组[IPSS-低危组、中危-1组,IPSS-R-极低危组、低危组和中危组(≤3.5分),WPSS-极低危组、低危组和中危组]和较高危组[IPSS-中危-2组、高危组,IPSS-R-中危组(>3.5分)、高危组和极高危组,WPSS-高危组和极高危组]。较低危组MDS的治疗目标是改善造血、提高生活质量,较高危组MDS治疗目标是延缓疾病进展、延长生存期和治愈(图1)。


BM:骨髓;IST:免疫抑制治疗
支持治疗最主要目标为提升患者生活质量。包括成分输血、EPO、G-CSF或GM-CSF和去铁治疗。
一般在HGB<60 g/L或伴有明显贫血症状时可给予红细胞输注。患者为老年、机体代偿能力受限、需氧量增加时,建议HGB≤80 g/L时给予红细胞输注。PLT<10×109/L或有活动性出血时,应给予血小板输注。
G-CSF/GM-CSF,推荐用于中性粒细胞缺乏且伴有反复或持续性感染的MDS患者。输血依赖的较低危组MDS患者可采用EPO±G-CSF治疗,治疗前EPO水平<500 IU/ml和红细胞输注依赖较轻(每月<8 U)的MDS患者EPO治疗反应率更高。
对于红细胞输注依赖的患者应定期监测血清铁蛋白(SF)水平、累计输血量和器官功能监测(心、肝、胰腺),评价铁过载程度(有条件的单位可采用MRI评估心脏和肝脏的铁沉积程度)。去铁治疗可有效降低SF水平及脏器中的铁含量。对于预期寿命≥1年、总量超过80 U、SF≥1 000 μg/L至少2个月、输血依赖的患者,可实施去铁治疗,并以SF为主要监测及控制指标(目标是将SF控制在500~1 000 μg/L)。常用的去铁药物有去铁胺和地拉罗司等。
常用的免疫调节药物包括沙利度胺和来那度胺等。部分患者接受沙利度胺治疗后可改善红系造血,减轻或脱离输血依赖,然而患者常难以耐受长期应用后出现的神经毒性等不良反应。对于伴有del(5q)±1种其他异常(除-7/7q-外)的较低危组MDS患者,如存在输血依赖性贫血,可应用来那度胺治疗,部分患者可减轻或脱离输血依赖,并获得细胞遗传学缓解,延长生存。对于不伴有del(5q)的较低危组MDS患者,如存在输血依赖性贫血、且对细胞因子治疗效果不佳或不适合采用细胞因子治疗,也可以选择来那度胺治疗。来那度胺的常用剂量10 mg/d×21 d,每28 d为1个疗程。伴有del(5q)的MDS患者,如出现下列情况不建议应用来那度胺:①骨髓原始细胞比例>5%;②复杂染色体核型;③IPSS-中危-2或高危组;④TP53基因突变。
免疫抑制治疗(IST)包括抗胸腺细胞球蛋白(ATG)和环孢素A,可考虑用于具备下列条件的患者:预后分组为较低危、骨髓原始细胞比例<5%或骨髓增生低下、正常核型或单纯+8、存在输血依赖、HLA-DR15阳性或存在PNH克隆。
常用的去甲基化药物包括5-阿扎胞苷(azacitidine,AZA)和5-阿扎-2-脱氧胞苷(decitabine,地西他滨)。去甲基化药物可应用于较高危组MDS患者,与支持治疗组相比,去甲基化药物治疗组可降低患者向AML进展的风险、改善生存。较低危组MDS患者如出现严重粒细胞减少和(或)血小板减少,也可应用去甲基化药物治疗,以改善血细胞减少。
推荐用法为75 mg·m-2·d-1×7 d,皮下注射,28 d为1个疗程。接受AZA治疗的MDS患者,首次获得治疗反应的中位时间为3个疗程,约90%治疗有效的患者在6个疗程内获得治疗反应。因此,推荐MDS患者接受AZA治疗6个疗程后评价治疗反应,有效患者可持续使用。
地西他滨的最佳给药方案仍在不断探索中,较低危组MDS患者地西他滨最佳给药方案迄今尚未达成共识。推荐方案之一为20 mg·m-2·d-1×5 d,每4周为1个疗程。推荐MDS患者接受地西他滨治疗4~6个疗程后评价治疗反应,有效患者可持续使用。
较高危组尤其是原始细胞比例增高的患者预后较差,化疗是选择非造血干细胞移植(HSCT)患者的治疗方式之一。可采取AML标准3+7诱导方案或预激方案。预激方案在国内广泛应用于较高危MDS患者,为小剂量阿糖胞苷(10 mg/m2,每12 h 1次,皮下注射,×14 d)基础上加用G-CSF,并联合阿克拉霉素或高三尖杉酯碱或去甲氧柔红霉素。预激方案治疗较高危MDS患者的完全缓解率可达40%~60%,且老年或身体机能较差的患者对预激方案的耐受性优于常规AML化疗方案。预激方案也可与去甲基化药物联合。
allo-HSCT是目前唯一能根治MDS的方法,造血干细胞来源包括同胞全相合供者、非血缘供者和单倍型相合血缘供者。allo-HSCT的适应证为:①年龄<65岁、较高危组MDS患者;②年龄<65岁、伴有严重血细胞减少、经其他治疗无效或伴有不良预后遗传学异常(如-7、3q26重排、TP53基因突变、复杂核型、单体核型)的较低危组患者。拟行allo-HSCT的患者,如骨髓原始细胞≥5%,在等待移植的过程中可应用化疗或去甲基化药物或二者联合桥接allo-HSCT,但不应耽误移植的进行。
雄激素对部分有贫血表现的MDS患者有促进红系造血作用,是MDS治疗的常用辅助治疗药物,包括达那唑、司坦唑醇和十一酸睾丸酮。接受雄激素治疗的患者应定期检测肝功能。此外有报道,全反式维甲酸及某些中药成分对MDS有治疗作用,建议进一步开展临床试验证实。
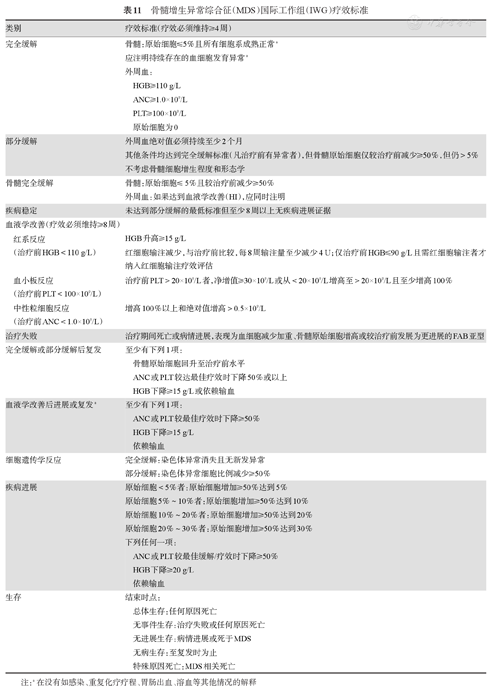
MDS国际工作组(International Working Group,IWG)于2000年提出国际统一疗效标准,2006年又进一步修订,使不同临床治疗方案结果间具有可比性。MDS的治疗反应包括以下四种类型:改变疾病的自然病程、细胞遗传学反应、血液学改善和改善生存质量(表11)。

骨髓增生异常综合征(MDS)国际工作组(IWG)疗效标准
骨髓增生异常综合征(MDS)国际工作组(IWG)疗效标准
| 类别 | 疗效标准(疗效必须维持≥4周) | ||
|---|---|---|---|
| 完全缓解 | 骨髓:原始细胞≤5%且所有细胞系成熟正常a | ||
| 应注明持续存在的血细胞发育异常a | |||
| 外周血: | |||
| HGB≥110 g/L | |||
| ANC≥1.0×109/L | |||
| PLT≥100×109/L | |||
| 原始细胞为0 | |||
| 部分缓解 | 外周血绝对值必须持续至少2个月 | ||
| 其他条件均达到完全缓解标准(凡治疗前有异常者),但骨髓原始细胞仅较治疗前减少≥50%,但仍>5% | |||
| 不考虑骨髓细胞增生程度和形态学 | |||
| 骨髓完全缓解 | 骨髓:原始细胞≤ 5%且较治疗前减少≥50% | ||
| 外周血:如果达到血液学改善(HI),应同时注明 | |||
| 疾病稳定 | 未达到部分缓解的最低标准但至少8周以上无疾病进展证据 | ||
| 血液学改善(疗效必须维持≥8周) | |||
| 红系反应 | HGB升高≥15 g/L | ||
| (治疗前HGB<110 g/L) | 红细胞输注减少,与治疗前比较,每8周输注量至少减少4 U;仅治疗前HGB≤90 g/L且需红细胞输注者才纳入红细胞输注疗效评估 | ||
| 血小板反应 | 治疗前PLT>20×109/L者,净增值≥30×109/L或从<20×109/L增高至>20×109/L且至少增高100% | ||
| (治疗前PLT<100×109/L) | |||
| 中性粒细胞反应 | 增高100%以上和绝对值增高>0.5×109/L | ||
| (治疗前ANC<1.0×109/L) | |||
| 治疗失败 | 治疗期间死亡或病情进展,表现为血细胞减少加重、骨髓原始细胞增高或较治疗前发展为更进展的FAB亚型 | ||
| 完全缓解或部分缓解后复发 | 至少有下列1项: | ||
| 骨髓原始细胞回升至治疗前水平 | |||
| ANC或PLT较达最佳疗效时下降50%或以上 | |||
| HGB下降≥15 g/L或依赖输血 | |||
| 血液学改善后进展或复发a | 至少有下列1项: | ||
| ANC或PLT较最佳疗效时下降≥50% | |||
| HGB下降≥15 g/L | |||
| 依赖输血 | |||
| 细胞遗传学反应 | 完全缓解:染色体异常消失且无新发异常 | ||
| 部分缓解:染色体异常细胞比例减少≥50% | |||
| 疾病进展 | 原始细胞<5%者:原始细胞增加≥50%达到5% | ||
| 原始细胞5%~10%者:原始细胞增加≥50%达到10% | |||
| 原始细胞10%~20%者:原始细胞增加≥50%达到20% | |||
| 原始细胞20%~30%者:原始细胞增加≥50%达到30% | |||
| 下列任何一项: | |||
| ANC或PLT较最佳缓解/疗效时下降≥50% | |||
| HGB下降≥20 g/L | |||
| 依赖输血 | |||
| 生存 | 结束时点: | ||
| 总体生存:任何原因死亡 | |||
| 无事件生存:治疗失败或任何原因死亡 | |||
| 无进展生存:病情进展或死于MDS | |||
| 无病生存:至复发时为止 | |||
| 特殊原因死亡:MDS相关死亡 | |||
注:a在没有如感染、重复化疗疗程、胃肠出血、溶血等其他情况的解释
(执笔:陈苏宁、肖志坚)
参与指南讨论的专家:苏州大学附属第一医院、江苏省血液研究所(阮长耿、吴德沛、陈苏宁、苗瞄);北京大学人民医院、北京大学血液病研究所(黄晓军、江浩);中国医学科学院血液病医院(肖志坚);华中科技大学同济医学院附属协和医院(胡豫);南方医科大学南方医院(刘启发);天津医科大学总医院(邵宗鸿);上海交通大学医学院附属瑞金医院(李军民);浙江大学医学院附属第一医院(金洁、佟红艳);山东大学齐鲁医院(侯明);南京医科大学第一附属医院(李建勇);华中科技大学同济医学院附属同济医院(周剑峰);福建医科大学附属协和医院(胡建达);中山大学附属第一医院(李娟);四川大学附属华西医院(刘霆、吴俣);陆军军医大学新桥医院(张曦);兰州大学第二医院(张连生);上海交通大学医学院附属上海第六人民医院(常春康);河南省肿瘤医院(宋永平);山西医科大学第二医院(杨林花);西安交通大学第一附属医院(张梅);大连大学附属中山医院(方美云);广东省人民医院(杜欣);广西医科大学第一附属医院(赖永榕);山东省立医院(王欣);吉林大学第一医院(高素君);徐州医科大学附属医院(徐开林);南京鼓楼医院(欧阳健);深圳市人民医院(张新友);镇江市第一人民医院(钱军)




















