
版权归中华医学会所有。
未经授权,不得转载、摘编本刊文章,不得使用本刊的版式设计。
除非特别声明,本刊刊出的所有文章不代表中华医学会和本刊编委会的观点。
滤泡性淋巴瘤(follicular lymphoma,FL)是B细胞淋巴瘤中的一种常见亚型,我们根据国际上相关指南及循证医学研究结果,结合目前我国淋巴瘤的诊治水平和现状制订中国FL诊断与治疗指南(2020年版)。
FL是非霍奇金淋巴瘤(NHL)中常见的类型之一,在西方国家占NHL患者的22%~35%,在国内所占比例略低于西方国家,占NHL患者的8.1%~23.5%[1,2,3,4,5]。我国发病率有逐年增加的趋势,发病年龄较国外低,地域分布上多见于沿海和经济发达地区。
FL来源于生发中心的B细胞,形态学表现为肿瘤部分保留了滤泡生长的模式,是一组包含滤泡中心细胞(小裂细胞)、滤泡中心母细胞(大无裂细胞)的恶性淋巴细胞增生性疾病。在镜下FL有时可合并弥漫性成分出现,根据滤泡成分和弥漫成分所占的比例不同可以将FL分为:①滤泡为主型(滤泡比例>75%);②滤泡和弥漫混合型(滤泡比例25%~75%);③局灶滤泡型(滤泡比例<25%)。
FL的诊断主要基于包括形态学和免疫组化检查在内的组织病理学检查,必要时参考流式细胞术以及细胞遗传学检查结果,所以在治疗前应进行完整的淋巴结切除活检,如果无法进行切除活检,应进行粗针穿刺活检以明确病理诊断。
根据世界卫生组织(WHO)淋巴瘤分类方法,FL进一步可以分为1~3级。1级:每个高倍镜视野内中心母细胞个数0~5个;2级:每个高倍镜视野内中心母细胞个数6~15个;3级:每个高倍镜视野内中心母细胞个数>15个,其中,仍保留少数中心细胞为3A级,成片中心母细胞浸润,不见中心细胞者为3B级。在西方国家1级FL占所有NHL患者的比例为20%~25%,2级FL所占比例为5%~10%,3级FL所占比例为5%左右。1、2级和大部分3A级FL患者临床表现为惰性,而3B级FL患者则按弥漫大B细胞淋巴瘤(DLBCL)的治疗策略进行治疗。目前3A级和3B级FL患者临床治疗效果相似。低级别FL(1级和2级)治疗若干年后部分患者可能转化为侵袭性淋巴瘤,主要为DLBCL,预后较差。
FL具有特征性的免疫表型,细胞表面表达泛B细胞的标志,免疫组化检查通常选用CD20、CD3、CD5、CD10、Bcl-6、Bcl-2、CD21、CD23、cyclin D1,此外建议检查MUM-1(针对FL 3级患者)以及Ki-67。MUM-1/IRF4可见于FL 3B级或FL伴DLBCL转化患者,常累及韦氏环,临床表现为侵袭性但对化疗反应良好。Ki-67>30%常被认为具有更强侵袭性临床表现,但尚无指导治疗的意义。典型的免疫组化标志为CD20+、CD23+/-、CD10+、CD43-、Bcl-2+、Bcl-6+、CD5-、cyclin D1-,部分患者可以出现Bcl-2-或CD10-。分子遗传学检测可有Bcl-2基因重排,细胞遗传学或荧光原位杂交(FISH)检测t(14;18)或t(8;14)可以协助诊断,发生率为70%~95%[6,7]。另外,还可以选择1p36及IRF4/MUM-1重排检测以协助诊断[8,9]。
FL的诊断性检查类似于其他惰性淋巴瘤,必要的检查包括:全身体格检查,尤其注意浅表淋巴结和肝、脾是否肿大,一般状态;实验室检查包括全血细胞检查、血生化检查、血清LDH水平、β2-微球蛋白水平以及乙型肝炎、丙型肝炎、HIV相关检测;影像学检查常规推荐颈、胸、腹、盆腔增强CT检查以及双侧或单侧骨髓活检+细胞形态学检查,其中骨髓活检样本长度至少应该在1.5 cm以上。PET/CT可能有助于检查出一些隐匿性病灶,但其临床价值不如在DLBCL和霍奇金淋巴瘤中重要,另外PET/CT能协助诊断FL是否转化为侵袭性淋巴瘤。
对FL患者预后的预测,通常采用FL国际预后指数(Follicular Lymphoma International Prognosis Index,FLIPI)标准,FLIPI-1包括年龄≥60岁、Ann Arbor分期Ⅲ~Ⅳ期、HGB<120 g/L、血清LDH>正常值范围上限、受累淋巴结区域≥5个。每个指征得1分,根据得分,将FL患者分为低危、中危、高危3个危险组,0~1分为低危组,2分为中危组,3~5分为高危组[10]。随着抗CD20单抗治疗FL的应用日益普遍,新的临床预后评分系统FLIPI-2优于FLIPI-1。FLIPI-2包括以下因素:β2-微球蛋白>正常值范围上限、淋巴结最大径>6 cm、骨髓受侵犯、HGB<120 g/L、年龄>60岁(表1)。FLIPI-2对治疗结局具有高度预测作用,低危、中危、高危组患者的5年无进展生存(PFS)率分别为79%、51%和20%(P<0.001),5年生存率分别为98%、88%和77%(P<0.001)[11]。

滤泡性淋巴瘤国际预后指数(FLIPI)-2评分系统
滤泡性淋巴瘤国际预后指数(FLIPI)-2评分系统
| 参数 | FLIPI-2 | 得分 |
|---|---|---|
| 淋巴结受累 | 淋巴结最长径>6 cm | 1 |
| 年龄 | ≥60岁 | 1 |
| 血清标记物 | β2-微球蛋白升高 | 1 |
| 分期 | 骨髓侵犯 | 1 |
| 血红蛋白 | <120 g/L | 1 |
注:低危:0~1分;中危:2分;高危:3~5分
对于不伴大肿块(肿块直径<7 cm)的Ⅰ~Ⅱ期FL患者,采用局部治疗可使大部分患者获得长期无病生存,对于伴大肿块(肿块直径≥7 cm)的Ⅰ~Ⅱ期FL患者,采用抗CD20单抗±化疗±放疗及局部切除。
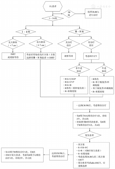
对于Ⅲ~Ⅳ期患者,目前普遍认为尚不可治愈,且大部分患者病变进展缓慢,相当长时间不接受治疗亦可保持良好的生活质量,故一般认为应该具备以下治疗指征中的任意一项时,才建议给予治疗(表2)。FL患者的治疗流程见图1。


FL:滤泡性淋巴瘤;DLBCL:弥漫大B细胞淋巴瘤;ISRT:受累野放疗;R:利妥昔单抗;G:奥妥珠单抗;CHOP:环磷酰胺+阿霉素+长春新碱+泼尼松;CVP:环磷酰胺+长春新碱+泼尼松;B:苯达莫司汀;CR:完全缓解;PR:部分缓解;F:氟达拉滨;FC:氟达拉滨+环磷酰胺;ASCT:自体造血干细胞移植;allo-HSCT:异基因造血干细胞移植

Ⅲ~Ⅳ期滤泡性淋巴瘤患者的治疗指征
Ⅲ~Ⅳ期滤泡性淋巴瘤患者的治疗指征
| 治疗指征 | 临床表现 |
|---|---|
| B症状 | 38 ℃以上不明原因发热;盗汗;6个月内体重无故下降>10% |
| 异常体征 | 出现脾脏肿大、胸腔积液、腹水等 |
| 重要器官损害 | 重要器官受累,导致器官功能损害 |
| 血液指标 | 血细胞减少[WBC<1.0×109/L和(或)PLT<100×109/L];白血病表现(恶性细胞>5.0×109/L);LDH高于正常值;HGB<120 g/L;β2-微球蛋白≥3 mg/L |
| 巨大肿块 | 累及肿块数量≥3,直径均≥3 cm或任何一个淋巴结或结外肿块直径≥7 cm(Ann Arbor分期Ⅲ~Ⅳ期患者) |
| 持续肿瘤进展 | 2~3个月内肿块增大20%~30%,6个月内肿块增大约50% |
| 符合临床试验入组标准 | (根据临床试验具体要求确定) |
注:具备以上治疗指征中的任意一项时建议给予治疗
治疗前必须进行以下检查项目:①病史;②体格检查:注意淋巴结累及区域,包括韦氏环和肝、脾大小;③体能状态;④B症状;⑤全血细胞计数、生化常规;⑥颈部、胸部、腹部、盆腔CT;⑦乙型肝炎病毒相关检测;⑧骨髓活检和细胞形态学检查;⑨常规心电图检测。
此外,必要时可进行超声心动图、PET/CT、β2-微球蛋白、尿酸、血清蛋白电泳和(或)免疫球蛋白定量、丙型肝炎相关检测。
除FL 3B级患者按照DLBCL治疗策略处理外,对于1级和2级的Ⅰ~Ⅱ期FL患者标准治疗选择,目前国内外临床上已有足够的证据支持选择受累野放疗(involved site radiation therapy,ISRT)。单用放疗能取得较好的长期生存。对Ⅰ~Ⅱ期FL患者,放疗是否联合全身免疫化疗目前仍有争议。有回顾性研究提示放疗联合全身免疫化疗有助于改善生存,对于ISRT后无临床获益的患者应按照Ⅲ~Ⅳ期FL的治疗原则进行处理。对于Ⅰ~Ⅱ期具有大肿块的患者,可一线选择联合免疫化疗±ISRT[12]。
与Ⅰ~Ⅱ期FL患者不同,Ⅲ~Ⅳ期FL患者仍普遍被认为是不可治愈的疾病,如果患者尚无表2所列的治疗指征,可采取观察等待的策略。对于有治疗指征的Ⅲ~Ⅳ期FL患者,目前可选择的治疗方案较多,如化疗、免疫治疗(单药或联合治疗)、参加临床试验、局部放疗。总原则是根据患者年龄、体能状态、合并症和治疗目标,个体化地选择治疗方案。
免疫化学治疗是目前国内外最常选择的治疗模式,6~8个周期利妥昔单抗(R)联合化疗的治疗方案已成为初治FL患者治疗的首选标准方案。无论是CHOP(环磷酰胺+多柔比星+长春新碱+泼尼松)方案、CVP(环磷酰胺+长春新碱+泼尼松)方案,还是以氟达拉滨为基础的方案联合利妥昔单抗均可改善患者的近期和远期疗效[13,14]。目前国际上尚未就晚期FL患者的最佳一线方案达成共识,FOLL05试验的长期随访结果显示,R-CHOP方案从风险获益的平衡上优于R-CVP或R-FM(利妥昔单抗+氟达拉滨+米托蒽醌)方案[15]。最新研究表明,奥妥珠单抗(Obinutuzumab,GA101)联合化疗较利妥昔单抗联合化疗显著延长了初治FL患者的PFS期[16]。苯达莫司汀联合利妥昔单抗(BR)方案较R-CHOP方案延长了PFS期,可作为FL患者一线治疗的选择方案之一[17,18]。近年最新研究表明,利妥昔单抗联合来那度胺(R2)亦可作为FL患者的一线治疗方案之一。RELEVANCE研究提示,R2方案与R-CHOP方案相比,前者皮肤不良反应较多,后者3~4级中性粒细胞减少较明显[19]。低肿瘤负荷患者亦可单独应用利妥昔单抗。此外,有研究提示氟达拉滨等嘌呤类药物具有骨髓干细胞毒性,且可能与继发肿瘤相关,因此应该避免过早使用,特别是拟接受自体造血干细胞移植(ASCT)的患者。因Ⅲ~Ⅳ期FL属于不可治愈性疾病,大多数患者多次复发进展,因此任何治疗方案的选择应以保护患者骨髓功能、保障后续治疗的长期可行性为前提。
对于年老虚弱不能耐受联合化疗的患者,一线治疗方案可选用单药利妥昔单抗、单药化疗、利妥昔单抗联合单药化疗,并加强支持治疗。RELEVANCE研究提示,老年患者也可从R2方案中获益[19]。
无论采用何种诱导免疫化疗,患者经过一段缓解期后均可能出现复发。复发、难治性FL患者的标准治疗目前尚未完全统一,挽救治疗方案的选择取决于既往治疗方案的疗效、缓解持续时间、患者年龄、体能状态、复发时的病理类型以及治疗目标。对于一线治疗后长期缓解且病理类型无转化的复发患者,可重新使用原治疗方案或选用其他一线治疗方案。对于治疗开始12个月内复发的患者,可选用非交叉耐药的方案治疗。利妥昔单抗治疗复发FL患者的有效率可达45%左右,完全缓解(CR)率6%,利妥昔单抗可能提高挽救化疗的效果。挽救化疗方案可选择既往未采用或应用后无复发、间隔时间长的方案,包括CHOP方案、以氟达拉滨为基础的方案、CVP方案、BR方案、放射免疫治疗等,也可考虑新药、新联合方案。R2作为无化疗方案,可用于复发/难治的FL患者,较单药利妥昔单抗治疗显著延长了PFS期[20]。对于利妥昔单抗免疫化疗失败的患者,奥妥珠单抗联合苯达莫司汀序贯奥妥珠单抗维持治疗可延长PFS期和总生存期[21]。
FL患者病史长,进展缓慢,对各种治疗较为敏感。大量前瞻性临床研究和结果已证明,对于一线治疗后或复发后再次诱导治疗获得缓解的FL患者,利妥昔单抗或奥妥珠单抗单药维持治疗可改善生存。对于高危初治患者,在达到CR或部分缓解(PR)后,建议每8周使用利妥昔单抗(375 mg/m2)或奥妥珠单抗(1 000 mg)维持治疗1次,共持续两年,共12次。若患者初始治疗采用利妥昔单抗单药,建议每8周采用利妥昔单抗(375 mg/m2)维持治疗1次,共维持治疗4次。对于复发难治患者,建议每12周使用利妥昔单抗(375 mg/m2)维持治疗1次,共维持2年[22,23,24,25]。对于利妥昔单抗免疫化疗失败的患者,可采用奥妥珠单抗(1 000 mg)每8周维持治疗1次,共维持治疗12次[21]。
应注意维持治疗后可能会增加感染的风险,尤其是乙型肝炎患者应密切随访观察[26]。
据文献报道,8%~70%的FL患者在整个疾病发展过程中可以转化为其他更具侵袭性的淋巴瘤,其中以DLBCL最为常见,年发生率为2%~3%,持续至少15年,之后转化风险逐渐下降。转化后的患者预后差,中位生存时间为10~18个月。PET/CT扫描结果中摄取不均一、标准摄取值增高均可提示转化,但最终仍需病理活检加以证实[27]。
目前对于转化性FL患者尚无标准的治疗措施,可采用转化后的侵袭性淋巴瘤的治疗方案。既往只接受过温和化疗或未接受过化疗的患者可选择以蒽环类为基础的联合化疗±放疗或化疗±利妥昔单抗,患者转归较好。最新研究表明,一线使用利妥昔单抗可以显著降低FL患者的转化风险[27]。如果患者既往已接受多种化疗方案反复治疗,则考虑受累野放射治疗或选择其他化疗方案,这部分患者预后很差,亦建议参加新药临床试验;如果化疗敏感,再次缓解后应积极考虑给予造血干细胞移植,特别是ASCT,少数年轻、体能状态好、有合适供者等有利条件的患者可尝试异基因造血干细胞移植(allo-HSCT)。
ASCT支持下的高剂量化疗(HDC)在Ⅲ~Ⅳ期FL患者中的治疗作用目前仍有争议。研究结果显示,患者首次缓解后给予ASCT作用不大,敏感复发患者,ASCT可能延长其生存期。因此,对于Ⅲ~Ⅳ期多次复发后化疗仍然敏感的FL患者,如果患者年轻或体能状态好,重要器官功能正常,可以参加相关临床研究。此外,随着allo-HSCT技术的不断进步,清髓性或非清髓性allo-HSCT对部分患者也已初步显示出长期的生存获益,但移植相关死亡率偏高仍是当前主要的问题。
建议参照中国DLBCL指南[28]中的相关治疗不良反应处理原则进行处理。
目前淋巴瘤的疗效评价标准通常采用2014年Lugano会议修订标准[29],包括影像学缓解(CT/MRI评效)和代谢缓解(PET/CT评效)治疗中的疗效评价:每2~4个疗程进行影像学检查和疗效评价。治疗后疗效评价:如采用CT或MRI,建议全部治疗结束后4周评价和确认最终疗效;如采用PET/CT检查,建议末次化疗后6~8周或放疗后8~12周确认最终疗效。具体疗效评价详见表3。

2014版Lugano疗效评价标准
2014版Lugano疗效评价标准
| 病灶区域 | PET/CT评效 | CT评效 | |
|---|---|---|---|
| 完全缓解 | 淋巴结及结外受累部位 | 5PS评分1、2、3a分,伴或不伴残余病灶注:韦氏环、结外高代谢摄取器官如脾脏或G-CSF刺激后的骨髓,代谢可能高于纵隔/肝血池,此时评判完全缓解应与本底水平相比 | ①靶病灶(淋巴结)LDi≤1.5 cm②无结外病灶 |
| 不可测病灶 | 不适用 | 消失 | |
| 器官增大 | 不适用 | 缩小至正常 | |
| 新发病灶 | 无 | 无 | |
| 骨髓 | 无骨髓FDG敏感疾病证据 | 形态学正常,若不确定需IHC阴性 | |
| 部分缓解 | 淋巴结及结外受累部位 | ①5PS评分4~5分,伴摄取较基线减低,残余病灶可为任意大小②中期评估,上述情况提示治疗有效③终末期评估,上述情况提示疾病尚有残留 | ①最多6个靶病灶PPD总和,即SPD缩小≥50%②当病灶小至无法测量,按5 mm×5 mm处理③若病灶消失,按0 mm×0 mm处理 |
| 不可测病灶 | 不适用 | 消失/正常,残余病灶/病灶未增大 | |
| 器官增大 | 不适用 | 脾脏长径缩小>原长径增大值的50%;常默认脾脏正常大小13 cm,若原为15 cm,判断部分缓解需长径<14 cm | |
| 新发病灶 | 无 | 无 | |
| 骨髓 | 残余摄取高于正常骨髓组织但较基线减低;如果骨髓持续存在结节性局部异常改变,需MRI或活检或中期评估进一步诊断 | 不适用 | |
| 疾病稳定 | 靶病灶(淋巴结/结节性肿块、结外病灶) | 无代谢反应:中期/终末期评效5PS评分4~5分、代谢较基线无明显改变 | 最多6个靶病灶SPD增大<50%,无疾病进展证据 |
| 不可测病灶 | 不适用 | 未达疾病进展 | |
| 器官增大 | 不适用 | 未达疾病进展 | |
| 新发病灶 | 无 | 无 | |
| 骨髓 | 同基线 | 不适用 | |
| 疾病进展 | 单独的靶病灶(淋巴结/结节性肿块、结外病灶) | 5PS评分4~5分伴摄取较基线增加,和(或)中期或终末期评效时出现新发摄取增高 | 至少1个靶病灶进展即可诊断,淋巴结/结外病灶需同时符合下述要求:①LDi>1.5 cm②PPD增加≥50%(较最小状态)③LDi或SDi较最小状态增加:0.5 cm(≤2 cm病灶)或1.0 cm(>2 cm病灶)④脾脏长径增长>原长径增大值的50%,常默认脾脏正常大小13 cm,若原为15 cm,判断复发或进展需长径>16 cm;若基线无脾大,长径需在基线基础上至少增加2 cm;新出现或复发的脾大 |
| 不可测病灶 | 无 | 新发病灶或原有非可测病灶明确进展; | |
| 新发病灶 | 出现淋巴瘤相关新发高代谢灶(排除感染、炎症等),若未明确性质需行活检或中期评估 | ①原已缓解病灶再次增大②新发淋巴结任意径线>1.5 cm③新发结外病灶任意径线>1.0 cm,若直径<1.0 cm需明确该病灶是否与淋巴瘤相关④明确与淋巴瘤相关的任意大小的病灶 | |
| 骨髓 | 新出现或复发的高代谢摄取 | 新发或复发的骨髓受累 |
注:FDG:18F-脱氧葡萄糖;IHC:免疫组织化学;LDi:病灶最长横径;SDi:垂直于LDi的短径;PPD:LDi和SDi的乘积;SPD:最大垂直直径乘积总和;a5PS评分3分:在多数患者中提示标准治疗下预后较好,特别是对于中期评估患者,但在某些降阶梯治疗的临床试验中,评分3分被认为是治疗效果不佳,需要避免治疗不足
完成所有治疗后处于缓解期(CR或PR)的患者,前2年每3个月随访1次,之后每6个月随访1次,或根据病情变化随时就诊。随访内容包括体格检查、血常规、血液生化和其他血液学检查、影像学检查及必要的其他检查。
(执笔:黄慧强)
(主审专家:石远凯、吴德沛、黄晓军、姜文奇、邱录贵、冯继锋)
(顾问专家:管忠震、沈志祥、沈悌)
参加指南讨论的专家(按姓氏笔画排序):双跃荣(江西省肿瘤医院);王欣(山东省立医院);冯继锋(江苏省肿瘤医院);石远凯(国家癌症中心/国家肿瘤临床医学研究中心/中国医学科学院北京协和医学院肿瘤医院);刘艳艳(河南省肿瘤医院);刘艳辉(广东省人民医院);刘霆(四川大学华西医院);何小慧(国家癌症中心/国家肿瘤临床医学研究中心/中国医学科学院北京协和医学院肿瘤医院);李小秋(复旦大学附属肿瘤医院);李志铭(中山大学肿瘤防治中心);邱录贵(中国医学科学院血液学研究所血液病医院);沈志祥(上海交通大学医学院附属瑞金医院);沈悌(中国医学科学院北京协和医学院北京协和医院);宋永平(河南省肿瘤医院);吴德沛(苏州大学附属第一医院);杨顺娥(新疆维吾尔自治区肿瘤医院);杨瑜(福建省肿瘤医院);张会来(天津医科大学肿瘤医院);张明智(郑州大学第一附属医院);张清媛(哈尔滨医科大学附属肿瘤医院);周道斌(中国医学科学院北京协和医学院北京协和医院);胡建达(福建医科大学附属协和医院);姜文奇(中山大学肿瘤防治中心);郭晔(同济大学附属东方医院);钱文斌(浙江大学医学院附属第一医院);徐卫(南京医科大学第一附属医院、江苏省人民医院);徐兵(厦门大学附属第一医院);黄晓军(北京大学人民医院);黄慧强(中山大学肿瘤防治中心);管忠震(中山大学肿瘤防治中心);薛宏伟(青岛大学附属医院)
苯丁酸氮芥片(Chlorambucil)和(或)利妥昔单抗(R),该方案适合年老、体弱的患者。利妥昔单抗:375 mg/m2每周1次,共4次;苯丁酸氮芥片:6 mg·m-2·d-1,连续口服6周(第1~6周),第8周后进行疗效评价。获得客观缓解或疾病稳定疗效的患者继续口服原剂量,每4周口服2周,最多4个周期(第9、10、13、14、17、18、21、22周)
利妥昔单抗第1天,每3~4周重复,8R-6CHOP。奥妥珠单抗1 000 mg,第1周期的第1、8、15天,第2~6周期第1天,每21 d重复。该方案为临床治疗FL患者最常用的标准治疗方案之一。对于年老、心脏功能不佳患者,可采用表阿霉素、吡喃阿霉素或脂质体阿霉素代替传统的阿霉素。
该方案亦为临床治疗FL患者常用的标准治疗方案之一,较R-CHOP方案温和,适合年老、心脏功能欠佳患者。
利妥昔单抗第1天;氟达拉滨第2~4天;每28 d重复。注意事项:免疫抑制作用较明显,患者容易感染。
苯达莫司汀90 mg/m2,每周期第1~2天;利妥昔单抗375 mg/m2,每周期第1天;奥妥珠单抗1 000 mg,第1周期第1、8、15天,第2~6周期第1天;每28 d重复。
利妥昔单抗375 mg/m2,第1天;来那度胺20 mg,第1~21天;每28 d重复。
免疫化疗缓解后采用利妥昔单抗或奥妥珠单抗维持治疗,利妥昔单抗375 mg/m2,每8周重复1次,共12次【1类】。奥妥珠单抗1 000 mg,每8周重复1次,共12次。
注意事项:诱导治疗后疗效为CR、不确定的CR(CRu)、PR的患者进入维持治疗,维持治疗期间可能会出现低免疫球蛋白血症,如果比较明显,停用利妥昔单抗后可自行恢复。
1.如果一线治疗结束后有较长的无治疗间歇,复发后仍可考虑继续应用原方案。
2.R-FC方案:利妥昔单抗第1天;氟达拉滨和环磷酰胺第2~4天;每28 d重复。注意事项:应考虑预防性抗卡氏肺囊虫病治疗。
3.R-F方案:利妥昔单抗第1天;氟达拉滨第2~4天;每28 d重复。
4.可考虑选用治疗DLBCL的二线方案:如ESHAP(依托泊苷+甲泼尼龙+顺铂+阿糖胞苷)方案±利妥昔单抗;GDP(吉西他滨+地塞米松+顺铂)方案±利妥昔单抗;GemOX(吉西他滨+奥沙利铂)方案±利妥昔单抗;ICE(异环磷酰胺+卡铂+依托泊苷)方案±利妥昔单抗;沙利度胺单药;PEPC(泼尼松+依托泊苷+丙卡巴肼+环磷酰胺)方案等。注意事项:应根据患者的实际情况高度个体化地调整剂量和安排时间。
5.奥妥珠单抗-苯达莫司汀方案:苯达莫司汀90 mg/m2,每周期第1~2天;奥妥珠单抗1 000 mg,第1周期第1、8、15天,第2~6周期第1天;每28 d重复;维持治疗每8周1次,共12次。
6.R-来那度胺方案:利妥昔单抗375 mg/m2第1天;来那度胺20 mg(肌酐清除率为30~59 ml/min时减少至10 mg),第1~21天;每28 d重复。
利妥昔单抗375 mg/m2,每12周重复1次,共8次【1类】;或奥妥珠单抗1 000 mg,每8周重复1次,共12次。注意事项:诱导治疗后CR、PR的患者进入维持治疗。多次复发的患者预后较差,鼓励参加临床研究。
参照NCCN对证据和共识的分类:1类:基于高水平证据,NCCN一致认为此项治疗合理;2A类:基于低水平证据,NCCN一致认为此项治疗合理;2B类:基于低水平证据,NCCN基本认为此项治疗合理;3类:基于任何水平证据,NCCN对此项治疗是否合理存在重大分歧。除非特殊说明,所有证据和共识均为2A类。




















