
分析TCRβ链恒定区结构域蛋白TRBC1在成熟T细胞淋巴瘤(TCL)中的表达特点,并与TCRVβ分析和TCR基因重排结果比较,探索TRBC1在TCL诊断中的价值。
通过多参数流式细胞术(FCM)检测南京医科大学第一附属医院血液科收治的30例TCL患者(TCL组)、40名正常对照和50例无T淋巴细胞增殖性疾病患者(非TCL组)TRBC1的表达特点,同时分析TCRVβ受体库检测、TCR基因重排与TRBC1限制性表达检测在TCL中的诊断价值。
正常对照组CD4+T和CD8+T细胞亚群TRBC1阳性表达率分别为(39.6±6.5)%和(39.3±4.4)%,非TCL组患者CD4+T和CD8+T细胞亚群TRBC1阳性表达率分别为(39.1±3.8)%和(36.0±8.4)%,TRBC1表达在两组中均呈双相表达模式。TCL组患者均为CD3+TCRγδ-,TRBC1阳性表达率>92.3%或<12.7%,所有病例均呈限制性表达模式(单克隆表达),与正常对照和非TCL组相比差异有统计学意义(P<0.001)。在T细胞克隆性检测效能方面,TRBC1灵敏性为100%,TCR基因重排阳性检出率为92.8%,TCRVβ流式试剂盒敏感性为94.1%,Kappa检验显示,三种检测方法一致性较高。
多参数FCM检测TRBC1表达水平能够快速高效地诊断TCL,具有较好的临床应用价值。
版权归中华医学会所有。
未经授权,不得转载、摘编本刊文章,不得使用本刊的版式设计。
除非特别声明,本刊刊出的所有文章不代表中华医学会和本刊编委会的观点。
成熟T细胞淋巴瘤(mature T cell lymphoma,TCL)是一类异质性血液系统恶性肿瘤,特点为T淋巴细胞的克隆性增殖[1]。常用的实验室诊断方法包括病理学、细胞形态学、分子生物学、流式细胞术免疫表型分析等。发现T细胞的单克隆表达是诊断TCL的重要依据,目前T细胞受体(TCR)基因重排和TCRs二代测序是评估T细胞克隆性的分子学方法[2,3],但由于操作复杂、报告解读专业性高等因素,其临床推广受到一定限制。目前也有实验室采用流式细胞术(FCM)检测TCRβ链可变区(TCRVβ)受体库,共有24种亚家族,可以覆盖70% T细胞克隆的亚家族。虽有报道显示该方法检测T细胞肿瘤灵敏度为89%,特异性为88%[4,5],但由于成本要求较高,且覆盖面有限,在常规实验室推广应用有一定困难。近年来有研究发现一种针对人TCRβ链恒定区结构域(TRBC1)的单克隆抗体,可快速评估T细胞克隆的免疫表型,对TCL特异性较高[6]。本研究回顾性分析南京医科大学第一附属医院30例确诊TCL的免疫表型特征,并与TCR基因重排及TCRVβ受体库检测结果比较,探索TRBC1在TCL与非TCL中的表达差异及其在临床诊断中的价值。
纳入2021年1月-7月在南京医科大学第一附属医院(江苏省人民医院)血液科住院的30例TCL患者作为TCL组,纳入50例无T淋巴细胞增殖性疾病患者作为非TCL组。综合患者的临床症状、细胞形态学、免疫表型、组织病理学及影像学等检查结果,疾病诊断均符合2016年世界卫生组织造血和淋巴肿瘤分类修订版[7,8]。随机选取同时期40名体检健康者的外周血样本作为正常对照组。
无菌操作下抽取2 ml骨髓或外周血,EDTA抗凝,在24 h内进行FCM检测。应用多参数FCM分析各组细胞表面不同抗原的表达情况,单克隆荧光抗体组合方案:CD3-PerCP-Cy5.5/CD4-PE/CD8-APC-Cy7/CD2-PE-Cy7/CD5-V450/CD7-APC/CD45-BV605/TCRγδ-APC-A750/TRBC1-FITC,所有抗体均购自美国Beckman公司。抗体与标本混匀后,室温下避光孵育20 min,用氯化铵溶血素裂解红细胞,PBS洗涤后上机检测。用美国Beckman Navios流式细胞仪收集100 000个细胞,以CD45/SSC、CD3/SSC等散点图设门,结合各个抗原的表达设门异常CD3+ T淋巴细胞,使用Kaluza Version 2.1(美国Beckman公司)分析目标细胞群体的免疫表型特点。
用Ficoll-Hypaca分离外周血或骨髓单个核细胞。通过QIAamp试剂盒(德国Qiagen公司)提取和纯化DNA。采用超微量分光光度计(美国Thermo Scientific公司)检测DNA浓度与纯度。按照基因重排试剂盒(美国Invivoscribe公司产品)说明书进行操作。应用生物系统VeriTi热循环器(美国Applied Biosystems公司)对TCR Vβ、Dβ、Jβ、Vγ、Jγ片段进行PCR扩增,反应条件为:95 ℃反应7 min,95 ℃反应35 s,60 ℃反应45 s,72 ℃延伸90 s,共35个循环,最后72 ℃延伸10 min。将PCR扩增产物与甲酰胺及GeneS-can-500 LIZ(美国Applied Biosystems公司)混合,经95 ℃反应2 min热变性,4 ℃反应5 min后采用3500 Dx基因扫描分析仪(美国Applied Biosystems公司)进行基因片段扫描分析。将已知TCR重排阳性参考品作为阳性对照,正常人单核细胞作为阴性对照[9]。
采用SPSS 19.0及GraphPad Prism 6.0统计分析软件进行数据分析,根据数据分布类型,正态分布资料采用"均数±标准差"表示,偏态分布资料采用"中位数(范围)"表示,正态分布资料比较采用t检验或单因素方差分析,偏态分布资料比较采用非参数检验。分类变量资料采用"率"或"构成比"表示,组间比较采用Kappa检验或χ2检验,P<0.05为差异有统计学意义。
30例TCL患者中,男17例(56.7%),女13例(43.3%),中位年龄52(12~77)岁。其中外周T细胞淋巴瘤非特指型(PTCL-NOS)17例,T细胞大颗粒淋巴细胞白血病(T-LGLL)5例,T细胞幼淋巴细胞白血病(T-PLL)5例,结外鼻型NK/T细胞淋巴瘤(ENKTCL)2例,ALK阴性间变大细胞T细胞淋巴瘤(ALK-ALCL)1例,骨髓浸润24例。50例非TCL患者中,男28例(56.0%),女22例(44.0%),中位年龄58(20~73)岁,其中巨幼细胞贫血1例,再生障碍性贫血(AA)2例,B淋巴细胞增殖性疾病(B-LPD)21例,多发性骨髓瘤(MM)7例,骨髓增生异常综合征(MDS)3例,急性髓系白血病(AML)16例。正常对照组中,男21例(52.5%),女19例(47.5%),中位年龄44(30~56)岁,既往无血液病病史。TCL组的WBC、HGB、PLT、淋巴细胞绝对计数(ALC)等临床特征与非TCL组相比差异均无统计学意义(P值均≥0.05),TCL组的WBC、HGB、PLT、ALC与正常对照组相比差异均有统计学意义(P值均<0.05)(表1)。

成熟T细胞淋巴瘤(TCL)组与非TCL组及正常对照组基线临床特征比较
成熟T细胞淋巴瘤(TCL)组与非TCL组及正常对照组基线临床特征比较
| 临床特征 | TCL组(30例) | 非TCL组(50例) | 正常对照组(40例) | P1值 | P2值 |
|---|---|---|---|---|---|
| 性别(男/女,例) | 17/13 | 28/22 | 21/19 | 0.95 | 0.73 |
| 年龄[M(范围)] | 52(12~77) | 58(20~73) | 44(30~56) | 0.40 | 0.01 |
| WBC[×109/L,M(范围)] | 28.6(2.2~529.5) | 24.7(3.6~417.9) | 5.9(3.9~12.1) | 0.09 | 0.01 |
| HGB[g/L,M(范围)] | 108.0(43.0~157.0) | 95.0(34.0~140.0) | 132.0(129.0~155.0) | 0.07 | 0.01 |
| PLT[×109/L,M(范围)] | 155(28~219) | 190(19~344) | 188(109~320) | 0.05 | 0.01 |
| ALC[×109/L,M(范围)] | 21.9(0.2~151.5) | 18.6(1.0~390.3) | 2.5(0.9~5.1) | 0.65 | 0.01 |
| 标本类型(骨髓/外周血,例) | 23/7 | 27/23 | 0/40 | 0.04 | 0.01 |
| 骨髓浸润(例) | 24 | 17 | 0 | 0.01 | 0.01 |
注:ALC:淋巴细胞绝对计数;P 1:TCL组与非TCL组比较;P 2:TCL组与正常对照组比较
采用FCM评估非TCL组(50例)和正常对照组(40名)CD4+T和CD8+T细胞亚群中TRBC1的表达。两组研究样本的CD4+T或CD8+T细胞均显示出TRBC1双相表达模式,即TRBC1高表达和TRBC1低表达两种类型群体(图1、图2),高表达组间与低表达组间细胞分布比例的差异均无统计学意义(P值均>0.05)。正常对照组CD4+T和CD8+T细胞亚群TRBC1+表达率分别为(39.6±6.5)%和(39.3±4.4)%(P>0.05),非TCL组CD4+T和CD8+T细胞亚群TRBC1+表达率分别为(39.1±3.8)%和(36.0±8.4)%(P>0.05)。两组间CD4+和CD8+T细胞亚群的TRBC1+表达率非常接近(P>0.05),CD4+T细胞TRBC1+表达略高,CD2、CD5、CD7表达均在正常范围。


蓝色:CD4+细胞;绿色:CD8+细胞


蓝色:CD4+细胞;绿色:CD8+细胞
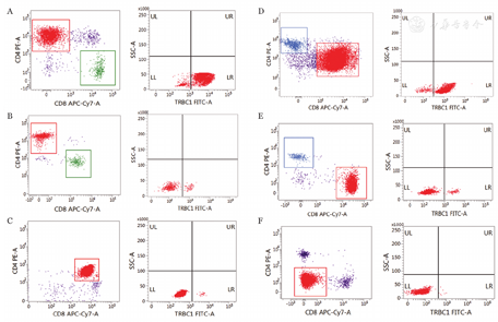
应用多参数FCM检测30例TCL患者的免疫表型,结果显示肿瘤T淋巴细胞均为CD3+TCRγδ-,TRBC1+表达率>92.3%或<12.7%,TCL组的TRBC1+表达率与正常对照组和非TCL组相比差异均有统计学意义(P值均<0.001)(图3)。


TCL:成熟T细胞淋巴瘤;aP<0.001
分析结果显示,克隆性T细胞呈TRBC1单相表达模式,高表达或低表达,灵敏性为100%。在30例TCL样本中,CD4+TCL 4例(13.3%),TRBC1表达率>95.7%或<12.7%(图4A、B);CD4+CD8+TCL 4例(13.3%),TRBC1表达率<0.6%(图4C);CD8+TCL 20例(66.7%),TRBC1表达率>92.3%或<8.5%(图4D、E);CD4-CD8-TCL 2例(6.7%),TRBC1表达率<0.2%(图4F)。


A、B:CD4+TCL中TRBC1表达情况;C:CD4+CD8+TCL中TRBC1表达情况;D、E:CD8+TCL中TRBC1表达情况;F:CD4-CD8-TCL中TRBC1表达情况。红色:肿瘤T细胞;蓝色:CD4+细胞;绿色:CD8+细胞
28例TCL中(其中2例未做TCR基因重排检测),TCRβ和TCRγ的阳性检出率分别为85.7%和78.6%,两者联合阳性检出率为92.8%,16例非TCL TCR基因重排均为阴性。17例TCL患者应用TCRVβ流式试剂盒进行检测,24种TCRVβ亚家族中呈限制性表达或阴性表达者16例,其中克隆性T淋巴细胞发生率最高的亚家族成员是TCRVβ13.2和TCRVβ5.2,TCRVβ亚家族呈均态表达者1例,敏感性为94.1%(图5)。


A:TCRVβ在对照管中呈正常表达模式;B:TCL组中TCRVβ13.2阳性率为85.1%,显著高于对照管(P<0.01);C:TCL组中TCRVβ5.2阳性率为98.4%,显著高于对照管(P<0.01)
使用Kappa检验判断TRBC1检测、TCRVβ检测和TCR基因重排检测的结果是否一致。结果显示,Kappa值分别为0.86和0.95(P<0.01),说明三种方法的诊断结果存在一致性(表2)。在检测克隆性T细胞方面,三种方法具有相似的诊断效能。

TRBC1检测、TCRVβ检测和TCR基因重排检测的一致性
TRBC1检测、TCRVβ检测和TCR基因重排检测的一致性
| TRBC1表达 | TCRVβ检测 | TCR基因重排 | ||
|---|---|---|---|---|
| 阳性 | 阴性 | 阳性 | 阴性 | |
| 单克隆 | 16 | 1 | 27 | 1 |
| 多克隆 | 0 | 4 | 0 | 16 |
| Kappa值 | 0.86 | 0.95 | ||
| P值 | 0.01 | 0.01 | ||
TCL的诊断主要依赖细胞形态学、免疫表型和分子特征,如通过PCR检测TCR基因重排和FCM检测TCRVβ受体库等。由于上述方法价格昂贵且检测费时费力,很难推广,且需特殊试剂盒及仪器,难以在常规实验室开展,因此临床迫切需要一种快速准确的检测方法以优化当前诊断模式。TCR是成熟T细胞表面可识别并结合抗原的分子结构,TCRβ链恒定区域包括TRBC1和TRBC2两种基因[10]。正常细胞同时表达TRBC1+T细胞和TRBC2+ T细胞亚群,而TCL由于T细胞亚群克隆性增殖,仅表现为TRBC1+ T细胞或TRBC2+ T细胞单一亚型。由于目前尚无商品化TRBC2抗体,实际临床工作中通过检测TRBC1表达特点可判断是否存在表达异常,如检测TRBC1蛋白出现单型性或限制性表达,可作为诊断TCL的重要依据[11]。
在本研究中,我们采用包括TRBC1和T细胞相关9色抗体组合方案进行检测,发现TRBC1在肿瘤T细胞和正常T细胞中的表达存在显著差异,在非TCL组和正常对照组中CD4+T和CD8+T细胞亚群均显示出TRBC1双相表达模式,而在30例TCL中克隆性T细胞呈TRBC1单相表达模式。本研究表明,通过FCM检测肿瘤T细胞免疫表型是一种准确、可靠、简单的方法,可用于评估多种成熟T细胞肿瘤的克隆性。不仅是外周血和骨髓标本,还可通过检测淋巴结标本中的TRBC1免疫表型区分肿瘤T细胞和非肿瘤T细胞。TRBC1仅需一个抗体就能够覆盖所有CD3+TCL克隆性筛查,联合多个T系相关抗原进行设门和分析不仅更加灵活简便且节约标本和成本,更加适合临床推广。
临床工作中,TCR基因重排检测在T细胞克隆性检测中应用较为广泛。本研究采用TCR基因重排检测TCL克隆性的敏感性和特异性分别为89%和100%。基因扫描技术是TCR基因重排的一种分子学方法,相对简单灵敏,可检测0.5%~1%的单克隆T细胞,但该方法价格昂贵且假阳性率高[12]。另外,利用TCRβ或TCRγ重排阳性无法判断是αβ型还是γδ型TCL[9]。目前FCM检测TCRVβ受体库虽然可以能够检测24种TCRVβ亚家族,但也仅覆盖了70%左右的TCR受体亚家族。TRBC1检测TCR恒定区,因此稳定性更好,可以作为诊断T细胞克隆性的有效证据。需要注意的是,无论是TRBC1还是TCRVβ受体库检测方法,均限于检测TCRαβ亚型,不适用于TCRγδ+T细胞或CD3-细胞(如正常胸腺细胞、CD3阴性肿瘤和非常罕见的CD3阴性小反应亚群)的克隆性评估。在本研究中,1例外周T细胞淋巴瘤患者在有效治疗后TRBC1阳性率接近正常范围,提示TRBC1可用于αβTCL的治疗监测。有文献报道TRBC1抗体对成熟T细胞肿瘤的敏感性和特异性分别为97%和91%[13]。但在我们的研究中,TRBC1检测克隆性αβTCR亚群的敏感性为100%,我们认为是由于本研究采用9色抗体组合方案进行检测,因此更为敏感。本研究建议,通过TRBC1表达模式评估克隆性应采用定量和定性相结合的分析策略,需要更多更全面的含有TRBC1的T细胞抗体组合方案识别异常T细胞。值得一提的是,由于近期T细胞意义不明的克隆受到越来越多的关注[14],需要更多色组合以利用不同免疫表型的表达特点综合分析,采用设门和反设门结合策略以发现可能隐藏在正常T细胞中的微小T细胞克隆。
所有作者声明无利益冲突





















