
了解输变电工程施工过程的职业病危害因素及劳动者接触水平。
于2018年9月,对6家输电工程和3家变电工程施工过程中典型工艺进行工程分析和职业病危害因素识别;开展现场职业卫生调查,对劳动者职业病危害因素接触水平进行检测与分析。
变电工程破碎工接触矽尘、电焊工接触电焊烟尘的时间加权平均浓度(CTWA)分别为2.72、14.03 mg/m3,输电工程木工及变电工程破碎工、钢筋工、木工、架子工和筑路工接触噪声8 h等效声级结果分别为87.9、92.5、87.1、92.5、93.0、90.2 dB(A),输电工程瓦工及变电工程的瓦工、普工3、筑路工1、筑路工2接触手传振动的4 h时间等能量频率计权振动加速度分别为5.36、5.21、5.28、10.71、5.22 m/s2,输电工程和变电工程电焊工肢体电焊弧光有效辐照度分别为401.19、319.68 μW/cm2,均超过职业接触限值要求。各岗位化学性有害因素、高温及热辐射接触水平均符合职业接触限值要求。
输变电工程施工过程多个岗位存在职业病危害因素接触水平超标情况,应落实用人单位职业病防治主体责任,有针对性采取综合措施降低劳动者职业病危害因素接触水平。
版权归中华医学会所有。
未经授权,不得转载、摘编本刊文章,不得使用本刊的版式设计。
除非特别声明,本刊刊出的所有文章不代表中华医学会和本刊编委会的观点。
随着全社会用电需求的不断增加,电网规模和等级不断扩大,新建、扩建各电压等级的输变电工程逐渐增加。输变电工程在运行期存在的职业病危害轻微,但在输变电工程施工过程中,却存在粉尘(矽尘、电焊烟尘、木粉尘、其他粉尘)、锰及其化合物、臭氧、一氧化碳、氮氧化物、噪声、高温、紫外辐射、手传振动等多种职业病危害因素[1]。本研究旨在通过对输变电工程施工过程的职业病危害因素识别与接触水平分析,提出科学合理、可操作性强的职业病防控措施。
于2018年9月,选取9家输变电工程施工单位作业现场(3家输电工程施工单位和6家变电工程施工单位)的207名接触职业病危害因素的劳动者(52名输电工程从业人员和155名变电工程从业人员)为研究对象。所有研究对象均签订知情同意书。
调查输变电工程施工企业的典型生产工艺、使用的原辅料等。职业卫生调查内容包括:个人使用的职业病防护用品、职业病防护设施、职业病危害因素以及接触分布、劳动者工作日写实等[2,3]。输变电工程施工过程工作场所职业病危害因素接触水平检测按照GBZ 159-2004《工作场所空气中有害物质监测的采样规范》、《工作场所空气中化学有害因素监测方法》、《职业病危害因素检测》等相关标准规范进行现场采样、检测和实验室检验[4,5,6]。使用的仪器设备均计量认证合格。按照GBZ 2.1-2019《工作场所有害因素职业接触限值 第1部分:化学有害因素》、GBZ 2.2-2007《工作场所有害因素职业接触限值 第2部分:物理因素》对检测结果进行判定[7,8]。
职业卫生调查由2名从事职业卫生检测评价多年的培训合格人员负责,制定统一的调查表格;现场采样、检测与实验室分析由职业卫生技术服务机构(甲级)承担。
输变电工程主要包括输电和变电两大部分。变电工程施工主要包括土建施工和电气施工,输电工程施工主要包括架空线路施工、高压电缆施工。由于多个工序存在相似的生产工艺、接触途径和方式,因此选择存在职业病危害的典型工序为研究内容。输变电工程施工过程典型施工工序见表1。

输变电工程施工过程存在职业病危害因素的典型工艺情况
输变电工程施工过程存在职业病危害因素的典型工艺情况
| 项目 | 典型施工工序 | |
|---|---|---|
| 变电工程 | 土建施工 | 构筑物基础施工、钢筋混凝土框架结构施工、墙面抹灰施工、屋面防水施工、墙面涂刷施工、平台与楼梯栏杆施工、格构式构架施工 |
| 电气施工 | 支柱式断路器安装施工 | |
| 输电工程 | 架空线路施工 | 土石方工程施工、现场浇筑基础施工、钻孔灌注施工、起重机(吊车)组塔施工、架线工程施工、接地工程施工 |
| 高压电缆施工 | 高压电缆直埋敷设施工 | |
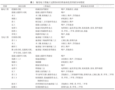
为调查输变电工程施工过程职业病危害因素的岗位及空间分布情况,对6家处于不同施工阶段的变电工程施工单位开展调研,其中1 000 kV等级1家,500 kV等级2家,220 kV等级3家;并选取了3家220 kV等级不同施工阶段的输电工程施工单位开展调查。输变电工程典型施工过程职业病危害因素的工种分布、接触环节分布见表2。

输变电工程施工过程各岗位职业病危害因素分布情况
输变电工程施工过程各岗位职业病危害因素分布情况
| 类别 | 岗位名称 | 工作地点 | 职业病危害因素 |
|---|---|---|---|
| 输电工程 | 挖掘机司机 | 机械设备驾驶室 | 噪声、其他粉尘、高温 |
| 混凝土搅拌车司机 | 混凝土搅拌车驾驶室 | 噪声 | |
| 木工 | 木工棚、桩基施工点 | 木粉尘、噪声、手传振动 | |
| 钢筋工 | 钢筋棚 | 砂轮磨尘、噪声 | |
| 普工 | 桩孔施工、岩石锚杆作业点 | 其他粉尘、噪声 | |
| 瓦工 | 混凝土浇筑施工点 | 噪声、手传振动 | |
| 电焊工 | 接地引线电焊作业点 | 电焊烟尘、锰及其化合物、氮氧化物、臭氧、紫外辐射 | |
| 组塔工 | 接地引线刷漆作业点 | 苯、甲苯、二甲苯、溶剂汽油、高温 | |
| 牵线工 | 线路牵张施工点 | 噪声、高温 | |
| 变电工程 | 打桩机司机 | 地基施工打桩施工点 | 噪声 |
| 普工1 | 地基施工场地围栏施工点 | 乙酸乙酯、溶剂汽油 | |
| 木工 | 木工棚、桩基施工点 | 木粉尘、噪声、手传振动 | |
| 破碎工 | 地基施工砂石破碎施工点 | 矽尘、噪声 | |
| 推土机司机、挖掘机司机、铲车司机、自卸车司机 | 地基施工机械设备驾驶室 | 噪声、其他粉尘 | |
| 混凝土搅拌车司机 | 混凝土搅拌车驾驶室 | 噪声 | |
| 筑路工1、2 | 场地道路施工 | 水泥粉尘、噪声、手传振动 | |
| 钢筋工 | 钢筋棚 | 砂轮磨尘、噪声 | |
| 架子工 | 模板安装作业点 | 噪声 | |
| 电焊工 | 焊接施工点 | 电焊烟尘、锰及其化合物、氮氧化物、臭氧、紫外辐射 | |
| 瓦工 | 混凝土浇筑施工点 | 噪声、手传振动 | |
| 普工2 | 平台护栏打磨、刷漆作业点 | 其他粉尘、二异氰酸甲苯酯、溶剂汽油、乙酸乙酯、苯、甲苯、二甲苯 | |
| 普工3 | 构架刷漆、接地刷漆作业点、角磨机作业点 | 苯、甲苯、二甲苯、手传振动 | |
| 抹灰工 | 内外围墙及室内地面施工点 | 其他粉尘、甲醛、苯、甲苯、二甲苯 | |
| 防腐工 | 屋顶防腐作业点 | 溶剂汽油、苯、甲苯、二甲苯 |
对输变电工程施工过程工作场所存在的生产性粉尘进行检测发现,变电工程破碎工接触矽尘时间加权平均浓度(CTWA)为2.72 mg/m3、电焊工接触电焊烟尘的CTWA为14.03 mg/m3,超过相应职业接触限值要求,其他工种均符合职业接触限值要求。见表3。

输变电工程施工过程各岗位生产性粉尘接触水平情况
输变电工程施工过程各岗位生产性粉尘接触水平情况
| 类别 | 岗位名称 | 检测地点 | 粉尘名称 | CTWAA(mg/m3) | PC-TWA(mg/m3) | CSTE(mg/m3) | 峰浓度限值(mg/m3) | 评价 | |
|---|---|---|---|---|---|---|---|---|---|
| 输电工程 | 挖掘机司机 | 机械设备驾驶室 | 其他粉尘 | 1.19 | 8 | 2.23 | 24 | 合格 | |
| 电焊工 | 接地引线电焊作业 | 电焊烟尘 | 1.42 | 4 | 9.23 | 12 | 合格 | ||
| 木工 | 锯床作业 | 木粉尘 | 1.39 | 3 | 2.37 | 9 | 合格 | ||
| 钢筋工 | 砂轮机作业 | 砂轮磨尘 | 0.86 | 4 | 5.63 | 12 | 合格 | ||
| 普工 | 地坑开挖 | 其他粉尘 | 0.64 | 8 | 2.93 | 24 | 合格 | ||
| 变电工程 | 推土机司机、挖掘机司机、铲车司机、自卸车司机 | 地基施工机械设备驾驶室 | 其他粉尘 | 0.33~2.36 | 8 | 0.80~4.47 | 24 | 合格 | |
| 木工 | 锯床作业 | 木粉尘 | 1.39 | 3 | 4.67 | 9 | 合格 | ||
| 电焊工 | 平台护栏、钢筋笼焊接作业 | 电焊烟尘 | 14.03 | 4 | 27.27 | 12 | 超标 | ||
| 普工2 | 平台护栏打磨作业 | 其他粉尘 | 1.42 | 8 | 3.90 | 24 | 合格 | ||
| 破碎工 | 移动颚式破碎机作业 | 矽尘 | 2.72 | 0.7 | 2.70 | 2.1 | 超标 | ||
| 钢筋工 | 砂轮机作业 | 砂轮磨尘 | 1.92 | 4 | 3.77 | 12 | 合格 | ||
| 抹灰工 | 地面抹灰作业 | 其他粉尘 | 0.82 | 8 | 1.40 | 24 | 合格 | ||
| 筑路工 | 地面人工打磨作业 | 水泥粉尘 | 2.16 | 4 | 3.70 | 12 | 合格 | ||
| 水泥切割作业 | 水泥粉尘 | 2.16 | 4 | 0.67 | 12 | 合格 | |||
注:CTWA:时间加权平均浓度;PC-TWA:时间加权平均容许浓度;CSTE:短时间接触浓度
对输变电工程施工过程工作场所存在的化学性有害因素进行检测发现,输变电工程施工人员接触各种化学性有害因素均符合职业接触限值要求。见表4。

输变电工程施工过程各岗位化学性有害因素接触水平情况
输变电工程施工过程各岗位化学性有害因素接触水平情况
| 类别 | 岗位名称 | 检测地点 | 化学毒物名称 | CTWA(mg/m3) | PC-TWA(mg/m3) | CSTE(mg/m3) | 接触限值(mg/m3) | 评价 |
|---|---|---|---|---|---|---|---|---|
| 输电工程 | 电焊工 | 接地引线焊接作业 | 臭氧 | / | / | <0.04 | 0.3c | 合格 |
| 锰及其化合物 | 0.026 | 0.15 | 0.076 | 0.45a | 合格 | |||
| 氮氧化物 | <0.01 | 5 | 0.21 | 10b | 合格 | |||
| 组塔工 | 接地引线刷漆作业 | 溶剂汽油 | <0.13 | 300 | <0.13 | 900a | 合格 | |
| 苯 | <0.1 | 6 | <0.1 | 10b | 合格 | |||
| 甲苯 | <0.1 | 50 | <0.1 | 100b | 合格 | |||
| 二甲苯 | <0.4 | 50 | <0.4 | 100b | 合格 | |||
| 变电工程 | 抹灰工 | 内外围墙涂料粉刷作业 | 甲醛 | / | / | <0.04 | 0.5c | 合格 |
| 苯 | <0.1 | 6 | <0.1 | 10b | 合格 | |||
| 甲苯 | <0.1 | 50 | <0.1 | 100b | 合格 | |||
| 二甲苯 | <0.4 | 50 | <0.4 | 100b | 合格 | |||
| 电焊工 | 钢筋笼、平台护栏焊接 | 臭氧 | / | / | <0.04 | 0.3c | 合格 | |
| 作业 | 氮氧化物 | <0.01 | 5 | 0.08 | 10b | 合格 | ||
| 锰及其化合物 | 0.011 | 0.15 | 0.133 | 0.45a | 合格 | |||
| 普工3 | 混凝土、架构刷漆作业 | 苯 | <0.1 | 6 | <0.1 | 10b | 合格 | |
| 甲苯 | <0.1 | 50 | <0.1 | 100b | 合格 | |||
| 二甲苯 | <0.4 | 50 | <0.4 | 100b | 合格 | |||
| 普工2 | 平台护栏刷漆、 | 二异氰酸甲苯酯 | <0.0002 | 0.1 | <0.0002 | 0.2b | 合格 | |
| 围栏刷漆作业 | 苯 | <0.1 | 6 | <0.1 | 10b | 合格 | ||
| 甲苯 | <0.1 | 50 | <0.1 | 100b | 合格 | |||
| 二甲苯 | <0.4 | 50 | <0.4 | 100b | 合格 | |||
| 乙酸乙酯 | <0.3 | 200 | <0.3 | 300b | 合格 | |||
| 溶剂汽油 | <0.13 | 300 | <0.13 | 900a | 合格 | |||
| 普工1 | 接地、混凝土支架 | 乙酸乙酯 | <0.3 | 200 | <0.3 | 300b | 合格 | |
| 防腐作业 | 溶剂汽油 | <0.13 | 300 | <0.13 | 900a | 合格 | ||
| 防腐工 | 屋顶防腐作业 | 溶剂汽油 | <0.13 | 300 | <0.13 | 900a | 合格 | |
| 苯 | <0.1 | 6 | <0.1 | 100b | 合格 | |||
| 甲苯 | <0.1 | 50 | <0.1 | 100b | 合格 | |||
| 二甲苯 | <0.4 | 50 | <0.4 | 100b | 合格 |
注:CTWA:时间加权平均浓度;PC-TWA:时间加权平均容许浓度;CSTE:短时间接触浓度;a为峰浓度限值;b为短时间接触容许浓度限值;c为最高容许浓度限值
对输变电工程施工现场噪声、手传振动、紫外辐射、高温及热辐射等物理性因素进行检测发现,输电工程木工及变电工程破碎工、钢筋工、木工、架子工和筑路工接触噪声8 h等效声级结果分别为87.9、92.5、87.1、92.5、93.0、90.2 dB(A),均超过职业接触限值要求。见表5。输电工程瓦工及变电工程的瓦工、普工3、筑路工1、筑路工2接触手传振动的4 h时间等能量频率计权振动加速度分别为5.36、5.21、5.28、10.71、5.22 m/s2,均超过职业接触限值要求。见表6。输电工程电焊工和变电工程电焊工肢体电焊弧光有效辐照度(401.19、319.68 μW/cm2)均超过职业接触限值要求。见表7。各岗位高温及热辐射接触水平均符合职业接触限值要求。见表8。

输变电工程施工过程各岗位噪声接触水平情况
输变电工程施工过程各岗位噪声接触水平情况
| 类别 | 岗位名称 | 检测地点 | 定点测定结果dB(A) | 个体8h等效声级结果dB(A) | 接触限值dB(A) | 评价 |
|---|---|---|---|---|---|---|
| 输电工程 | 挖掘机司机 | 机械设备驾驶室 | 70.3 | 73.3 | 85 | 合格 |
| 混凝土搅拌车司机 | 混凝土搅拌车驾驶室 | 73.2 | 73.1 | 85 | 合格 | |
| 普工 | 挖孔机作业 | 84.1 | 83.4 | 85 | 合格 | |
| 木工 | 锯床、模板安装 | 87.6~99.3 | 87.9 | 85 | 超标 | |
| 钢筋工 | 砂轮机作业 | 86.8 | 82.3 | 85 | 合格 | |
| 牵线工 | 牵引机作业 | 73.6 | 74.2 | 85 | 合格 | |
| 瓦工 | 水泥振捣棒作业 | 80.9 | 82.0 | 85 | 合格 | |
| 变电工程 | 推土机司机、挖掘机司机、铲车司机、自卸车司机 | 机械设备驾驶室 | 74.1 | 71.9~74.6 | 85 | 合格 |
| 打桩机司机 | 打桩机作业 | 78.8 | 80.5 | 85 | 合格 | |
| 破碎工 | 移动颚式破碎机作业 | 98.9 | 92.5 | 85 | 超标 | |
| 钢筋工 | 砂轮机、钢筋拉直机、钢筋滚丝机作业 | 88.7 | 87.1 | 85 | 超标 | |
| 木工 | 锯床作业 | 100.2 | 92.5 | 85 | 超标 | |
| 架子工 | 模板安装作业、锚枪作业 | 94.8 | 93.0 | 85 | 超标 | |
| 混凝土搅拌车司机 | 混凝土搅拌车驾驶室 | 81.3 | 74.2 | 85 | 合格 | |
| 瓦工 | 水泥振捣棒作业 | 81.4 | 77.7 | 85 | 合格 | |
| 筑路工 | 马路抹平机、马路切割机作业 | 94.6 | 90.2 | 85 | 超标 |
注:数据为最大值

输变电工程施工过程各岗位手传振动接触水平情况
输变电工程施工过程各岗位手传振动接触水平情况
| 类别 | 岗位名称 | 检测地点 | 4小时等能量预计权振动加速度(m/s2) | 接触限值(m/s2) | 评价 |
|---|---|---|---|---|---|
| 输电工程 | 木工 | 手枪钻作业 | 4.78 | 5 | 合格 |
| 瓦工 | 水泥振捣器作业 | 5.36 | 5 | 超标 | |
| 变电工程 | 瓦工 | 水泥振捣器作业 | 5.21 | 5 | 超标 |
| 木工 | 手枪钻作业 | 4.78 | 5 | 合格 | |
| 普工3 | 角磨机作业 | 5.28 | 5 | 超标 | |
| 筑路工1 | 抹平机作业 | 10.71 | 5 | 超标 | |
| 筑路工2 | 水泥切割机作业 | 5.22 | 5 | 超标 |
注:数据为最大值

输变电工程施工过程各岗位电焊弧光接触水平情况
输变电工程施工过程各岗位电焊弧光接触水平情况
| 类别 | 岗位名称 | 检测地点 | 测量部位 | 有效辐照度(μW/cm2) | 接触限值(μW/cm2) | 评价 |
|---|---|---|---|---|---|---|
| 输电工程 | 电焊工 | 接地引线电焊作业 | 罩内眼部 | 0.28 | 0.24 | 合格 |
| 肢体 | 401.19 | 0.24 | 超标 | |||
| 罩内面部 | 0.11 | 0.24 | 合格 | |||
| 变电工程 | 电焊工 | 钢筋笼电焊作业 | 罩内眼部 | 0.23 | 0.24 | 合格 |
| 肢体 | 319.68 | 0.24 | 超标 | |||
| 罩内面部 | 0.23 | 0.24 | 合格 |
注:数据为最大值

输电工程施工过程各岗位高温及热辐射接触水平情况
输电工程施工过程各岗位高温及热辐射接触水平情况
| 类别 | 岗位名称 | 检测地点 | 接触时间率(%) | 体力劳动强度 | WBGT(℃) | 接触限值(℃) | 评价 |
|---|---|---|---|---|---|---|---|
| 输电 | 挖掘机司机 | 挖掘机作业现场 | <50 | II | 25.1 | 30 | 合格 |
| 工程 | 组塔工 | 组塔施工现场 | <50 | II | 25.1 | 30 | 合格 |
| 牵线工 | 牵线施工现场 | <50 | II | 25.3 | 30 | 合格 |
注:数据为最大值;WBGT:湿球黑球温度指数
结合职业卫生调查与检测结果分析,我们认为输变电工程施工过程职业病危害具有以下特点:(1)土建施工、电气施工、筑路施工及架空线路施工主要存在的职业病危害因素为矽尘、其他粉尘、电焊烟尘、锰及其化合物、苯、甲苯、二甲苯、乙酸乙酯、甲醛、溶剂汽油、二异氰酸甲苯酯、噪声、紫外辐射、手传振动及高温等,其中多个岗位接触的电焊烟尘、矽尘、噪声、手传振动、紫外辐射(仅肢体部位)接触水平超过职业接触限值要求;(2)职业病防治意识不强,施工单位普遍重视工程质量与安全生产工作,对工程技术防护措施、个体使用的职业病防护用品配备与管理重视程度不足;(3)大规模采用成套设备采购与安装工艺,劳动者接触职业病危害因素的机会减少,如采用预制混凝土代替现场人工和制水泥;(4)劳动者接触时间不固定,且工作时间多在8~12 h。
本次研究结果显示,输变电工程施工过程电焊工为接触电焊烟尘、紫外辐射的关键控制岗位,通风效果不佳的工作场所是重点关注环节;砂石破碎工为接触矽尘、噪声的关键控制岗位;钢筋工、木工、架子工及筑路工为接触噪声的关键控制岗位;瓦工、普工、筑路工为接触手传振动的关键控制岗位[9]。从关键控制岗位来看,本研究发现电焊烟尘超标原因分析:钢筋笼焊接作业均为手工作业,现场同时存在多个焊接作业点,存在相邻影响;作业点不固定且分散,无法采取有效机械通风措施。建议露天作业合理安排错时电焊作业,避免交叉影响,存在有限空间作业时设置机械通风设施。破碎工接触矽尘的个体检测结果超标原因可能与砂石破碎现场的抑尘设施效果不佳、驾驶室封闭不严和现场停留时间较长等原因有关。噪声超标原因分析为存在较多高噪声设备,如锯床作业定点检测结果为100.2 dB(A);工程技术控制措施较难实施,如模板安装作业的机械性敲击、颚式破碎机运行产生的高噪声等;作业人员作业过程中接触高噪声设备时间较长。建议给劳动者配备防护耳塞、颚式破碎机设置密闭驾驶室。手传振动超标原因分析:使用的振捣器、抹平机等设备未选择振动较小的型号;作业人员接触手传振动时间较长;作业人员未配备防振手套。建议为普工、瓦工、筑路工配备防振手套。紫外辐射(肢体)超标原因为现场人员穿半袖工作服,存在肢体裸露情况。建议为电焊作业人员发放带套袖的工作服。此外,本研究发现输变电工程施工过程中作业人员在作业过程中可接触到多种化学毒物,除锰及其化合物外,其他化学毒物现场检测结果均低于10%职业接触限值要求,分析与露天作业、使用预制件建设作业方式有关。
综上,输变电工程施工过程存在多个岗位接触职业病危害因素超标情况,因此应采取综合防控措施。首先做到从产生职业病危害因素的设备选择、现场管理方面开展工作[10,11];其次,建议项目总承包商在具体施工合同中明确建设方和施工方的管理责任,充分落实用人单位的主体责任,在日常工作中重视职业病防治工作,由专人负责日常职业卫生管理工作,针对从业者流动性大、防护意识差的情况,强化职业健康检查、职业卫生培训、个体使用的职业病防护用品的配备与日常监督管理工作,从而降低施工过程中职业病危害的发生。
所有作者均声明不存在利益冲突





















