
明确医用内窥镜的重要功能单元,为提高医院医疗设备保养维修水平提供理论基础。
采用故障模式影响及危害性分析(FMECA)法对医用内窥镜的各组成部分进行分析,得出重要功能单元并提出对应的维修方式,同时与某公司得出的相关结果进行比对。
根据风险优先数(RPN)分值>36确定医用内窥镜的重要功能单元为电器接口、水瓶接口、吸引接口、外壳、链条、钳子管道、水气管道、护套、电荷耦合元件(CCD)玻璃、导光束玻璃和喷嘴,需临床操作者重点关注并进行经常性维护保养。与某公司得出的重要功能单元比对发现,人为因素对医用内窥镜的可靠性影响较大。
针对临床操作者而言,应加强医用内窥镜的操作培训,尽量避免人为因素导致的故障。
版权归中华医学会所有。
未经授权,不得转载、摘编本刊文章,不得使用本刊的版式设计。
除非特别声明,本刊刊出的所有文章不代表中华医学会和本刊编委会的观点。
随着科学技术的发展,各类医疗设备大量涌现,为医院诊疗活动提供了技术支持和保障。因此,需确保医疗设备的可靠性,从而为医院的诊疗水平和经济效益提供保障。可靠性作为一门新兴学科,是产品质量指标和产品是否具有竞争力的重要标志。将可靠性的概念引入医疗设备中,对于医院的发展具有重要意义,也为医院在国内外竞争中取胜提供了基础。
作为可靠性分析方法之一,故障模式影响及危害性分析(failure mode effects and criticality analysis,FMECA)的目的是通过分析发现过程中潜在的薄弱环节,提出改进措施以消除或控制故障发生的可能性,确保设备的正常运行。具体来说,FMECA主要分为两部分:故障模式及影响分析(failure mode and effects analysis,FMEA)和危害性分析(criticality analysis,CA)。作为可靠性工程领域中最常用的一种定性分析法,FMEA被用于确定并分析潜在失效模式及其原因。通过分析功能、故障模式、故障原因和故障后果,可使相关人员全面了解系统的故障情况,从而为使用阶段预防性维修策略的制订提供基础。CA确定了单个故障模式的意义,并有助于区分纠正措施的优先次序。风险优先数(risk priority number,RPN)法是CA的定性方法之一,RPN的分值大小表示部件不同故障模式的相对重要度。通过FMECA可为临床工程师提供对产品故障有重大影响的元器件故障模式及影响程度,从而为使用阶段提供适宜的维护维修措施[1,2,3]。
医用内窥镜是具有观察目的的医学仪器,是一种可深入人体自然腔道或通过外科手术打开的孔道进行检查、诊断或治疗的医用光学装置。医用内窥镜分为软性镜(胃镜、十二指肠镜、结肠镜、小肠镜、超声镜等)和硬性镜(电子腹腔镜、前列腺电切镜、宫腔电切镜、硬性输尿管镜、硬性膀胱镜、经皮肾镜等)。本研究以医用内窥镜的各组成部分为单位进行研究,这些部分分别为导光插头部、导光束蛇管、操作部、插入部、弯曲部和先端部(图1)。各部分分别由不同的功能单元组成,这些功能单元对内窥镜的正常使用具有不同的作用。某一功能单元发生故障可能会直接影响医疗任务的完成,甚至导致重大经济损失。因此,通过FMECA获得医用内窥镜的重要功能单元是十分必要的,同时也为临床工程师从理论和实践两个方面提供相关重要功能单元的识别和维护维修策略,为提高医院医疗设备的保养维修水平提供依据[4,5,6,7,8]。


通过与某公司沟通协调,该公司提供了其统计的某型号医用内窥镜的历年故障数据,共8 000条有效数据,主要涵盖医用内窥镜的6大组成部分(图2)。


CCD—电荷耦合元件
采用FMECA法对医用内窥镜进行分析,具体步骤如图3所示。


RPN—风险优先数
(1)明确分析范围:选定某公司某型号医用内窥镜为研究对象,主要针对其临床使用过程中的可靠性进行分析。
(2)明确任务分析:确定某型号医用内窥镜故障频率高的功能单元,为其预防性维护提供参考。
(3)明确功能分析:按功能将某型号医用内窥镜划分为6个部分,包括导光插头部、导光束蛇管、操作部、插入部、弯曲部和先端部,形成医用内窥镜功能单元构造树。
(4)确定故障判据:故障判定依据为故障是否会导致设备诊断受到影响或无法工作,是否需要维修。
(5)确定故障模式:通过统计和分析各功能单元的故障数据,获得各功能单元的故障模式。
(6)确定故障影响:医用内窥镜工程师根据各功能单元与上层系统的关系,确定各功能单元每个故障的局部影响、对上一层系统的影响以及最终对整个设备的影响。
(7)确定故障原因:针对各功能单元的每个故障模式,由医用内窥镜工程师根据实际维修经验给出相应的原因分析。
(8)RPN最终风险评估:RPN模型设定了3个指标,分别为故障发生频率程度(O)、故障后果严重程度(S)和故障原因被检出程度(D)。根据历史故障数据或经验,用数字1~5分别对这3个指标进行标定(表1,表2,表3),各指标标定值的乘积即为该故障模式的RPN。RPN的分值大小表示部件不同故障模式的相对重要度。

故障发生频率量化评分表
故障发生频率量化评分表
| 分值 | 后果描述 | 判断依据 |
|---|---|---|
| 1 | 频率低 | <每半年1次 |
| 2 | 频率一般 | <每2个月1次 |
| 3 | 频率中等 | <每月1次 |
| 4 | 频率高 | <每2周1次 |
| 5 | 频率很高 | <每周1次 |

故障后果严重性量化评分表
故障后果严重性量化评分表
| 分值 | 后果描述 | 判断依据 |
|---|---|---|
| 1 | 无影响 | 设备可继续运转 |
| 2 | 影响小 | 每次故障维修时间<1 h |
| 3 | 影响一般 | 每次故障维修时间<4 h |
| 4 | 影响中等 | 每次故障维修时间<8 h |
| 5 | 影响大 | 每次故障维修时间<24 h |

故障原因可检测性量化评分表
故障原因可检测性量化评分表
| 分值 | 后果描述 | 判断依据 |
|---|---|---|
| 1 | 容易分析 | <每半年1次 |
| 2 | 可以发现 | <每2个月次 |
| 3 | 不容易发现 | <每月1次 |
| 4 | 难发现 | <每2周1次 |
| 5 | 很难发现 | <每周1次 |
(9)确定重要功能单元:根据RPN分值的大小,将故障风险程度分为5个等级,相对应的功能单元重要级别也分为5个等级,选择重要级别在四级及以上的功能单元作为重要功能单元(表4)。

功能单元重要性评判标准
功能单元重要性评判标准
| RPN分值 | 风险度 | 功能单元重要级别 |
|---|---|---|
| <11 | 低 | 一级 |
| 12~23 | 一般 | 二级 |
| 24~35 | 中等 | 三级 |
| 36~47 | 较高 | 四级 |
| ≥48 | 高 | 五级 |
注:RPN—风险优先数
(10)分析结论:根据FMECA分析结果,得出医用内窥镜的重要功能单元,并形成重要功能单元构造树,为临床医用内窥镜的维护保养提供可靠性依据。
医用内窥镜6大组成部分的FMECA结果如表5,表6,表7,表8,表9,表10所示。

医用内窥镜导光插头部的故障模式影响及危害性分析结果
医用内窥镜导光插头部的故障模式影响及危害性分析结果
| 单元编码 | 单元名称 | 功能 | 故障模式 | 故障原因 | 故障影响 | RPN评估 | 维修方式 | |||||
|---|---|---|---|---|---|---|---|---|---|---|---|---|
| 局部影响 | 对上一层影响 | 最终影响 | O | S | D | RPN | ||||||
| 1111 | 电器接口 | 传输电信号 | 内部进液、生锈 | 未盖防水盖将内镜浸入水中;防水帽密封性不良 | 接触不良 | 内部进水 | 影响工作 | 2 | 5 | 4 | 40 | 更换 |
| 1112 | ID芯片 | 记录白平衡参数及内镜信息 | ID信息不显示 | ID芯片受损 | 无法调节白平衡 | 影响图像质量 | 影响诊断 | 1 | 4 | 5 | 20 | 更换 |
| 1113 | 导光插杆 | 传导光照明 | 锈蚀 | 漏水、进液 | 导光插杆受损 | 影响亮度 | 影响诊断 | 2 | 4 | 4 | 32 | 更换 |
| 1114 | 水瓶接口 | 连接水瓶、送水 | 松动 | 人员操作不当 | 送水不畅 | 影响图像质量 | 影响诊断 | 3 | 4 | 3 | 36 | 更换 |
| 1115 | S电缆接口 | 连接电缆线 | 进水 | 漏水 | 局部电路短路 | 影响工作 | 影响工作 | 1 | 2 | 4 | 8 | 更换 |
| 1116 | 吸引接口 | 吸引 | 磨损 | 外力撞击 | 漏气 | 影响诊疗 | 影响诊疗 | 3 | 4 | 5 | 60 | 更换 |
注:RPN—风险优先数;O—故障发生频率程度;S—故障后果严重程度;D—故障原因被检出程度

医用内窥镜导光束蛇管的故障模式影响及危害性分析结果
医用内窥镜导光束蛇管的故障模式影响及危害性分析结果
| 单元编码 | 单元名称 | 功能 | 故障模式 | 故障原因 | 故障影响 | RPN评估 | 维修方式 | |||||
|---|---|---|---|---|---|---|---|---|---|---|---|---|
| 局部影响 | 对上一层影响 | 最终影响 | O | S | D | RPN | ||||||
| 1121 | 导光束蛇管 | 保护内部零件 | 老化 | 氧化、腐蚀、保养不当 | 漏水 | 图像不良 | 影响诊断 | 1 | 3 | 2 | 6 | 更换 |
| 1122 | 护套 | 保护导光束,防止漏光 | 破损 | 摩擦、划伤、老化 | 漏水 | 图像不良 | 影响诊断 | 1 | 3 | 2 | 6 | 更换 |
注:RPN—风险优先数;O—故障发生频率程度;S—故障后果严重程度;D—故障原因被检出程度

医用内窥镜操作部的故障模式影响及危害性分析结果
医用内窥镜操作部的故障模式影响及危害性分析结果
| 单元编码 | 单元名称 | 功能 | 故障模式 | 故障原因 | 故障影响 | RPN评估 | 维修方式 | |||||
|---|---|---|---|---|---|---|---|---|---|---|---|---|
| 局部影响 | 对上一层影响 | 最终影响 | O | S | D | RPN | ||||||
| 1131 | 开关 | 遥控预先设定的功能 | 老化、失灵、漏水 | 内窥镜连接部及治疗附件等的锋利部位刺伤控制开关;清洗、拿取时,内窥镜的控制开关与周边仪器或水池相撞 | 遥控按钮信号短路 | 主机无法判断具体按钮的动作 | 无法工作 | 3 | 2 | 2 | 12 | 更换 |
| 1132 | 旋钮 | 控制上下、左右角度及锁定功能 | 漏水、卡锁联动 | 清洗、拿取时,内窥镜的旋钮与周边仪器或水池相撞 | 内部润滑失效、角度钢丝生锈、旋钮锁定失效 | 角度操作阻力变大 | 无法工作 | 3 | 4 | 2 | 24 | 更换 |
| 1134 | 外壳 | 标识品牌、型号、序列号 | 磨损、老化 | 使用时外物接触磨损 | 漏水 | 影响工作 | 影响工作 | 2 | 4 | 5 | 40 | 更换 |
| 1135 | 链条 | 牵引钢丝 | 生锈 | 内镜漏水 | 链条结构强度变弱、断裂 | 旋钮角度操作失效 | 无法工作 | 2 | 5 | 5 | 50 | 更换 |
| 1136 | 密封圈 | 防止漏水 | 损坏 | 磨损、腐蚀 | 密封性下降 | 送水掺杂空气、送气掺杂送水 | 影响诊疗 | 2 | 3 | 2 | 12 | 更换 |
| 1137 | 水汽缸 | 控制送水和送气 | 漏水 | 磨损、腐蚀 | 送水送气不畅 | 影响诊疗 | 影响诊疗 | 2 | 4 | 4 | 32 | 更换 |
| 1138 | 吸引缸 | 控制吸引 | 磨损 | 采用错误方法抽出附件 | 漏气 | 影响诊疗 | 影响诊疗 | 2 | 4 | 4 | 32 | 更换 |
| 1139 | 钳口管道开口 | 为治疗附件提供通道 | 磨损、漏水 | 治疗附件摩擦 | 进水 | 影响工作 | 影响工作 | 2 | 4 | 4 | 32 | 更换 |
注:RPN—风险优先数;O—故障发生频率程度;S—故障后果严重程度;D—故障原因被检出程度

医用内窥镜插入部的故障模式影响及危害性分析结果
医用内窥镜插入部的故障模式影响及危害性分析结果
| 单元编码 | 单元名称 | 功能 | 故障模式 | 故障原因 | 故障影响 | RPN评估 | 维修方式 | |||||
|---|---|---|---|---|---|---|---|---|---|---|---|---|
| 局部影响 | 对上一层影响 | 最终影响 | O | S | D | RPN | ||||||
| 折皱 | 打圈过小 | 内部零件受到挤压、变形 | 钳子管道漏水、导光束暗断等 | 影响图像质量、照明、操作、电气安全 | ||||||||
| 挟伤 | 清洗机等的盖子挟伤 | |||||||||||
| 咬伤 | 检查时未给患者戴上口垫 | |||||||||||
| 1141 | 蛇管 | 插入患者体内,保护内部零件 | 爆皮 | 紫外线灯照射 | 导致插入部漏水、内镜无法彻底消毒 | 潮湿锈蚀、带来感染危险 | 影响图像质量、照明、操作、电气安全,并造成交叉感染 | 2 | 5 | 3 | 30 | 更换 |
| 腐蚀发黄 | 消毒措施不当;戊二醛使附着于蛇管表面的蛋白发生凝固,形成黄色蛋白结晶 | |||||||||||
| 针孔 | 与尖锐物品接触 | — | 潮湿锈蚀 | 影响图像质量、照明、操作、电气安全,并造成交叉感染 | ||||||||
| 漏水 | 治疗附件操作方法不正确、使用了有问题的治疗/清洗附件、过度用力插入或拔出治疗附件、使用了"使用说明书"所列正规组合以外的治疗附件 | 进水 | 潮湿锈蚀 | 影响图像质量、照明、操作、电气安全,并造成交叉感染 | ||||||||
| 1142 | 钳子管道 | 治疗附件/吸引通道 | 折损 | 蛇管过度弯折、挟伤、咬伤 | 治疗附件通过不畅/无法通过、影响吸引 | 影响诊疗、钳子管道漏水 | 影响诊疗、影响图像质量、照明、操作、电气安全,并造成交叉感染 | 3 | 5 | 4 | 60 | 更换 |
| 堵塞 | 异物(组织胶等)堵塞 | 治疗附件无法通过、影响吸引 | 影响诊疗 | 影响诊疗 | ||||||||
| 堵塞 | 清洗消毒灭菌过程不当、管道折损、 | 送水送气不畅 | 影响诊疗 | 影响诊疗 | ||||||||
| 1143 | 水气管道 | 送气送水 | 漏水 | 客户自行使用尖锐物品疏通 | 进水 | 潮湿锈蚀 | 影响图像质量、照明、操作、电气安全,并造成交叉感染 | 3 | 4 | 3 | 36 | 更换 |
| 1144 | 导光束 | 将光源发出的光传导至先端,照诊 | 光导纤维折断 | 受潮变硬、外力折损(过度弯曲、挟伤、咬伤) | 光亮度不足 | 图像发暗、图像出现黑点 | 影响诊断 | 2 | 4 | 4 | 32 | 更换 |
| 1145 | CCD电缆 | 传输信号 | 扭伤、挤伤、破损 | 外力折损(过度弯曲、挟伤、咬伤) | 无法传递信号 | 图像无法显示 | 影响诊断 | 2 | 4 | 3 | 24 | 更换 |
| 1146 | 护套 | 保护及连接作用 | 折皱、破损、旷量 | 老化、材料疲惫、尖锐物品划伤、轻度弯折 | 断裂、漏水、密封性降低,容易进入杂物 | 爆皮腐蚀 | 影响图像质量、照明、操作、电气安全,并造成交叉感染 | 3 | 4 | 3 | 36 | 更换 |
注:RPN—风险优先数;O—故障发生频率程度;S—故障后果严重程度;D—故障原因被检出程度;CCD—电荷耦合元件;"—"指无此项

医用内窥镜弯曲部的故障模式影响及危害性分析结果
医用内窥镜弯曲部的故障模式影响及危害性分析结果
| 单元编码 | 单元名称 | 功能 | 故障模式 | 故障原因 | 故障影响 | RPN评估 | 维修方式 | |||||
|---|---|---|---|---|---|---|---|---|---|---|---|---|
| 局部影响 | 对上一层影响 | 最终影响 | O | S | D | RPN | ||||||
| 1151 | A橡皮 | 包覆并保护弯曲管 | 针孔、破裂 | 与尖锐物品接触;戴着防水帽进行了环氧乙烷气体灭菌 | 漏水 | 潮湿锈蚀 | 影响图像质量 | 1 | 5 | 1 | 5 | 更换 |
| 1152 | 弯曲管 | 实现角度弯曲 | 咬伤、金属编织网破损、毛刺 | 检查时未给患者戴上口垫;超过工作寿命 | 内部零件受到挤压、变形;扎伤弯曲橡皮 | 钳子管道漏水、导光束暗断 | 影响图像质量、照明、操作、电气安全 | 1 | 5 | 3 | 15 | 更换 |
注:RPN—风险优先数;O—故障发生频率程度;S—故障后果严重程度;D—故障原因被检出程度

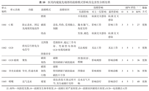
医用内窥镜先端部的故障模式影响及危害性分析结果
医用内窥镜先端部的故障模式影响及危害性分析结果
| 单元编码 | 单元名称 | 功能 | 故障模式 | 故障原因 | 故障影响 | RPN评估 | 维修方式 | |||||
|---|---|---|---|---|---|---|---|---|---|---|---|---|
| 局部影响 | 对上一层影响 | 最终影响 | O | S | D | RPN | ||||||
| 磨损 | 不易清洗 | 病菌交叉感染 | 病菌交叉感染 | |||||||||
| 1161 | C帽 | 防止进水、固定先端部其他组件 | 破损 | 老化、灼伤、受到撞击、刮擦 | 漏水漏气、角度变形 | 影响工作 | 影响工作 | 3 | 3 | 3 | 27 | 更换 |
| 结晶 | 发黏、褪色 | 病菌交叉感染 | 病菌交叉感染 | |||||||||
| 无图像 | 受潮损坏、超过工作 | |||||||||||
| 1162 | CCD | 将光信号转化为电信号 | 寿命、弯曲管内部的CCD电缆线断裂 | 无法观察 | 无法工作 | 无法工作 | 1 | 5 | 1 | 5 | 更换 | |
| 图像异常 | ||||||||||||
| 1163 | CCD玻璃 | 聚焦 | 破损 | 碰撞 | 图像阴影、模糊 | 影响观察 | 影响诊断 | 3 | 4 | 3 | 36 | 更换 |
| 划伤 | 使用硬刷子刷洗镜面 | |||||||||||
| 破损 | 碰撞 | |||||||||||
| 1164 | 导光束玻璃 | 导光、传递光源 | 划伤 | 使用硬刷子刷洗镜面 | 图像暗 | 影响观察 | 影响诊断 | 3 | 4 | 3 | 36 | 更换 |
| 污物 | 刷洗不干净 | |||||||||||
| 1165 | 喷嘴 | 送气送水 | 堵塞 | 清洗消毒灭菌过程不当、发生碰撞后变形 | 送水送气不畅 | 影响诊疗 | 影响诊疗 | 4 | 5 | 2 | 40 | 更换 |
注:RPN—风险优先数;O—故障发生频率程度;S—故障后果严重程度;D—故障原因被检出程度;CCD—电荷耦合元件
根据功能单元重要性评判标准,RPN分值>36的功能单元有电器接口、水瓶接口、吸引接口、外壳、链条、钳子管道、水气管道、护套、电荷耦合元件(charge-coupled device,CCD)玻璃、导光束玻璃和喷嘴,这些功能单元即为医用内窥镜的重要功能单元,并据此形成了重要功能单元构造树。(图4)


CCD—电荷耦合元件
某公司从设计与生产角度出发,根据以下标准确定医用内窥镜的重要功能单元:①可能影响设备的使用安全或对环境造成重大危害。②可能影响任务的完成。③可能导致重大的经济损失。④隐蔽功能故障与其他故障的综合可能导致的上述一项或多项后果。最终得出医用内窥镜重要功能单元构造树(图5)。对比图4,CCD玻璃、导光束玻璃、喷嘴、钳子管道、水气管道、护套和电器接口是两者共有的,由此可知这些部件对于设计、生产者及临床操作者而言均为重要部件,需加强对这些部件的日常清洁、设计改进、检查和预防性维护。然而,外壳、链条、水瓶接口和吸引接口本未得到设计、生产者的重视,却在本研究中被列为重要功能单元,主要原因是由于在临床使用过程中,人为因素对医用内窥镜上述单元的可靠性影响较大,而这一点往往被设计和生产者所忽视。


CCD—电荷耦合元件
目前,针对医用内窥镜的FMECA尚无统一的科学评分标准,本研究中笔者根据所分析的医用内窥镜故障维修数据,确立了临床操作者评判重要功能单元的标准,并据此得出电器接口、水瓶接口、吸引接口、外壳、链条、钳子管道、水气管道、护套、CCD玻璃、导光束玻璃和喷嘴是医用内窥镜的重要功能单元,需重点关注并进行经常性维护保养。
通过与某公司构建的医用内窥镜重要功能单元构造树进行对比,发现人为因素对医用内窥镜的可靠性影响较大。因此,对于临床操作者而言,需加强医用内窥镜的操作培训,以尽量避免人为因素导致的故障。同时,医用内窥镜的可靠性研究还需综合考虑人、机、环境和系统的影响,从而为设计、生产和使用等不同阶段提供科学依据。
无





















