
俯卧位通气已成为急性呼吸窘迫综合征(ARDS)患者肺保护性通气的重要组成部分,适时恰当地实施能够改善此类患者的病死率。对于危重型新型冠状病毒肺炎(新冠肺炎)患者,合理进行俯卧位通气亦是如此,但在具体实施俯卧位通气的操作过程中,安全评估、实施细节的把控、并发症预防等方面仍需进一步规范加强。现旨在针对危重型新冠肺炎患者实施俯卧位通气的具体要求及要点进行阐述,以期推动俯卧位通气在危重型新冠肺炎患者救治过程中的应用,并减少相关并发症的发生。
版权归中华医学会所有。
未经授权,不得转载、摘编本刊文章,不得使用本刊的版式设计。
除非特别声明,本刊刊出的所有文章不代表中华医学会和本刊编委会的观点。
新型冠状病毒肺炎(新冠肺炎)自首次报道至今,已在世界范围大流行,造成超过100万人死亡。对于危重型新冠肺炎患者,除防护方面的特别要求外,呼吸支持是主要治疗手段之一,其中俯卧位通气已成为危重型新冠肺炎患者肺保护性通气策略的重要组成部分[1]。此外,危重型新冠肺炎救治过程中辅助深镇静肌松药物治疗、各类操作过程中的气道管理以及患者住院时间长的疾病特点,均对俯卧位通气的实施提出了更高的挑战[2]。现对危重型新冠肺炎患者俯卧位通气操作实施中的细节进行详述。
目前,俯卧位改善接受机械通气的中重度急性呼吸窘迫综合征(acute respiratory distress syndrome,ARDS)患者的生理机制已广为人知,包括减少通气/血流异质性,增加膈肌附近重力依赖区肺泡通气,增加气道分泌物引流等。国内外研究已明确俯卧位通气在中重度ARDS患者治疗中的重要地位[3,4]。
俯卧位通气不仅可改善患者氧合、缩短重症监护病房(intensive care unit,ICU)住院时间和机械通气时间,而且可降低28 d和90 d病死率[3]。2020年拯救脓毒症运动新冠肺炎指南中建议,对危重型新冠肺炎患者采用俯卧位通气,每日12~16 h[1]。也有研究显示,对于接受经鼻高流量氧疗及无创通气的清醒新冠肺炎患者,俯卧位通气也可以改善氧合并减少呼吸努力,这有助于降低自发性肺损伤的发生风险[3,4,5,6]。关于清醒新冠肺炎患者能否从俯卧位通气中获益仍需更多的临床研究进一步验证[6]。
然而,机械通气患者俯卧过程中可能发生严重并发症,包括人工气道移位或脱落、急性循环衰竭(各种原因引起的心搏骤停)。常见原因包括:随着体位的改变,医疗设施、呼吸管路和引流管可能因为牵拉导致导管移位;固定不当,重力引起的导管移位、脱落(非计划性)等[6,7,8,9,10,11,12,13,14,15,16,17]。俯卧时若发生人工气道移位、脱落,短时间内难以更换;且俯卧位无法有效实施心肺复苏(cardiopulmonary resuscitation,CPR)等急救操作。此外,俯卧位通气超过12 h可能导致受压部位的皮肤出现压疮,如胸部、膝部和面部等,肩部及上肢位置不当可能导致神经损伤。
中华医学会重症医学分会重症呼吸学组制定了ARDS患者俯卧位通气治疗规范化流程,旨在促进俯卧位通气的规范化实施与管理[5]。由医师、呼吸治疗师、护士组成团队,接受规范培训,按照规范流程实施俯卧位操作,是保证患者安全所必需的。
为危重型新冠肺炎患者操作俯卧位时,需按照规定穿戴防护眼镜或面罩(防雾型)、医用防护口罩(N95)和防护服[6]。先对患者进行俯卧位安全评估,通过评估后再进行操作前准备(图1)。


注:ECMO为体外膜肺氧合


注:ARDS为急性呼吸窘迫综合征,PEEP为呼气末正压,RASS为Richmond躁动-镇静评分,MAP为平均动脉压;1 cmH2O=0.098 kPa,1 mmHg=0.133 kPa
患者是否有俯卧位实施指征;是否有相对禁忌证;血流动力学是否稳定;镇静状态;胃肠道情况;各类导管是否在位、通畅、妥善固定。
1.2.1 床单。
1.2.2 俯卧位时垫在脸部下方的棉垫或薄软头枕、薄马蹄型枕若干。
1.2.3 胸部下的枕头
1.2.3.1 气管插管患者:用较厚且弹性较好的软枕。
1.2.3.2 气管切开>5 d患者:①测量气管切开管连接呼吸机螺纹管的高度(图3);②测量软枕+无弹性较厚棉垫受压后的高度(图4),选择受压后大于气管切开管连接呼吸机螺纹管高度的翻身垫。俯卧后气管切开套管能较垂直地放置,避免挤压。




1.2.3.3 气管切开≤5 d患者:①准备与床低位同高的床尾桌(图5A);②准备床下照明设备(图5B)。俯卧后头放于床头部的床尾桌上,肩部平床头沿,保证气管切开管及螺纹管垂直位,防止气管切开管偏移位置不当,床下有照明装置,便于吸痰等操作。


根据最近一次的影像学资料,再次评估气管插管位置;考虑俯卧位时口腔分泌物量及性状,重新妥善固定导管;评估气管切开管固定装置(气切绳)的松紧;评估气囊情况;清理呼吸道分泌物;口鼻腔护理。
在俯卧位前将心电监护导线电极粘于双上肢肩部及左侧腋中线;取下可暂停的监测导线或管路,如压力传感器加压封管液体的输液管路等;必需的监测线路及导管沿着身体纵轴方向,向头尾两端整理;预留左右移动及180°轴向翻身的导线距离长度。
需要持续输注药物时,导管预留左右移动及180°轴向翻身的距离长度;其他输液通路可暂时封管;检查穿刺点敷料清洁及固定的情况。
检查导管穿刺点敷料是否清洁且妥善固定,确保导管无扭曲打折;于距离穿刺点20 cm处再次固定导管,并使用水胶体或泡沫敷料覆盖于导管与皮肤之间,避免导管直接接触皮肤,减少受压时导管对皮肤表面的摩擦;导管预留左右移动及180°轴向翻身的距离长度,注意仪器与病床间的距离,并注意固定仪器与病床的刹车,以免病床或仪器滑动导致导管牵拉移位。
检查导管穿刺点敷料是否清洁且妥善固定,确保导管无扭曲打折;倾倒引流液并计量,可暂停的导管夹闭后将管路及引流袋或引流瓶置于患者两腿之间;胸腔闭式引流管等不能夹闭的导管需由专人协助维护,或将水封瓶放置于一侧床边,轴向翻身于90°时及时移位于另一侧。
保护患者面部颧骨处、双肩部、胸前区、髂骨、膝部、小腿胫骨及其他骨隆突俯卧位易受压处的皮肤,可垫上泡沫型减压敷料或皮肤保护膜。
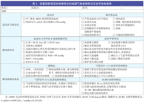
最后,对患者进行安全评估核对,登记《危重型新型冠状病毒肺炎机械通气患者俯卧位安全评估检查表》(表1)。

危重型新型冠状病毒肺炎机械通气患者俯卧位安全评估检查表
危重型新型冠状病毒肺炎机械通气患者俯卧位安全评估检查表
| 姓名 | 住院号 | 床号 |
| 诊断 | ||
| 适应证与禁忌证 | 适应证 | 相对禁忌证 |
| □中/重度ARDS顽固性低氧血症□ PEEP≥5 cmH2O,氧合指数≤150 mmHg | □严重血流动力学不稳定 □颅内高压□活动性出血 □颈椎、脊柱损伤需要固定□未固定骨折 □骨科术后限制体位□近期腹部手术需限制体位 □妊娠 或腹部严重烧伤□颜面部创伤术后 □不能耐受俯卧体位 | |
| 翻身前评估 | 血流动力学评估&镇痛镇静评估 | 患者导管评估 |
| □心率>40次/min或<130次/min□无疑似心肌梗死□无新出现的心律失常或药物治疗无效的心律失常□收缩压或舒张压下降<20%□血管活性药物治疗后MAP>65 mmHg□ MAP<110 mmHg□ RASS≤-4分 | □放置鼻空肠管 □未放置鼻空肠管且暂停□确认无胃残留量 肠内营养≥2 h□确认各引流导管是否能夹闭并妥善放置和固定□确认各静脉导管穿刺点敷料无渗出,妥善固定□确认气道通畅 □确认人工气道导管固定妥善□确定气囊充盈 □清除口鼻腔分泌物□保护受压部位皮肤 | |
| 翻身前物品准备 | 一般物品 | 气管切开>5 d患者的特殊物品 |
| □床单,一次性尿垫 □棉垫或薄软头枕、薄马蹄型枕□心电电极片若干 若干:俯卧位时垫在脸部下方□较厚且弹性较好的软枕 □水胶体或泡沫敷料 | □测量气管切开管连接呼吸机螺纹管的高度□受压后大于上述高度的枕头□避免使用超过2个以上的枕头 | |
| 气管切开≤5 d患者的特殊物品 | ECMO的特殊物品 | |
| □与床低位同高的固定的床尾桌:头部放于床尾桌上□床下照明设备:颈部气切导管悬空后便于操作 | □距离穿刺点20 cm处再次固定导管□仪器与病床间的距离,足够导管左右移动 及180°轴向翻身的距离长度□固定仪器与病床的刹车 | |
注:ARDS为急性呼吸窘迫综合征,PEEP为呼气末正压,MAP为平均动脉压,RASS为Richmond躁动-镇静评分,ECMO为体外膜肺氧合;1 cmH2O=0.098 kPa,1 mmHg=0.133 kPa
接受经鼻高流量氧疗以及无创通气的清醒新冠肺炎患者,俯卧位操作无需过多干预,对于俯卧位依从性较差的患者,需加强宣教使其充分了解俯卧位的益处,配合治疗。
机械通气中的危重型新冠肺炎患者俯卧位时常处于深镇静状态,出于人工气道等导管的安全性及翻身过程中避免患者肢体过度牵拉的考虑,依照规范化流程,使用信封法[1]对此类患者完成俯卧位通气的体位转换,现详细介绍(图6)。


患者头端1位;左右肩部各1位;左右臀部各1位。
放置一次性尿垫,吸水面朝向会阴部;胸部放置适合患者俯卧位高度的垫枕,垫枕上缘平锁骨;覆盖清洁床单,评估床单前后左右的适当距离。
从左右两侧分别向内将覆盖的清洁床单卷紧,注意卷紧的床单能固定胸部垫枕的位置。若垫枕仍左右移动,应重新卷紧。避免俯卧位后垫枕移位,造成位置不佳而不能抬高胸部,甚至造成气管插管或气管切开管及附件(连接呼吸机螺纹管)受压,一旦位置不佳,需重新调整垫枕位置。ECMO管路及胸腔闭式引流管等无需卷入床单,确定导管有足够移动长度即可。
再次确认翻身方向,有ECMO导管或颈部静脉导管的患者,翻身方向以导管顺位为宜,跟随头端操作者指令向左或向右移动患者,后顺势将患者翻为90°卧位。头端操作者拖住患者头部并保证各导管、导线安全。
左右肩部操作者保持患者处于90°卧位,左右臀部操作者上下手换位,更换后协助固定患者体位,左右肩部操作者更换手位,以便翻转操作。
换手后顺势翻为俯卧位,头端操作者将患者脸部向左或向右轻放于薄纱布垫或棉垫上,检查气管插管或气切导管有无移位、受压,头部勿太高,保持颈部放松位、勿牵拉。左右操作者移除旧床单,将床单及垫枕拉平,保证接触受压部位的床单、枕套平整,整理同侧导管、导线。
肩部操作者再次检查垫枕是否平整,逐一轻柔地将患者双臂旋转至头部两侧呈匍匐位。
整理监测导管,避免相互缠绕,重新粘贴电极导线于背部,有创动脉管路重新归零;评估气管插管位置是否合适,气管切开管及呼吸机管路是否受压;评估面部受压部位皮肤情况,及时给予缓慢轻抬减压;评估ECMO导管血流情况;评估引流管是否妥善固定,引流通畅,恢复重力或低负压引流。
俯卧位翻回仰卧位,除不需要准备翻身垫以外,评估及操作步骤与前基本一致。
俯卧位通气过程中可能出现血流动力学波动,各种静脉导管、引流管意外脱管,人工气道受压阻塞、移位甚至脱出等严重并发症[8,9,10]。注重细节评估及预防并发症是决定俯卧位通气疗效的关键。
俯卧位通气时可能因导管不畅使输液及血管活性药物输注中断,影响血流动力学稳定,导致血压急剧波动或新发心律失常等[18,19]。操作过程中应持续监测动脉血压和生命体征。出现血压波动不能纠正或危及生命的血流动力学紊乱时,应立即采取针对性处理,必要时终止俯卧位通气。
做好操作前导管评估准备并妥善固定。能暂停的液体封管;需持续输注药物时,导管预留左右移动及180°轴向翻身的距离长度;检查穿刺点敷料清洁及固定情况时,如发现患者出汗较多,可加强固定并缩短评估间隙。一旦发生非计划拔管,应立即评估患者是否存在生命危险,处置危及患者生命的情况,选择合适时机重新置管。对ECMO导管应加强管理,若人员充足,在翻身的过程中需单独增派一人管理ECMO导管。
重点减压部位(眼部、额部、脸颊、手部、髂部、膝盖、足部、脚趾、肩部、肘部、胸前区、会阴部)使用泡沫型减压敷料,尤其注意患者眼部保护,每2 h更换1次头部方向[11]。保持受压部位床单及垫枕平整。治疗中增加营养、积极纠正水肿。
①周围神经损伤:主要是由于操作中外周神经被牵拉或压迫,最常见于尺神经,故肩部外展小于90°,上臂应避免极度屈肘外旋;前臂应以中部为着力点来减少对肘部尺神经的压力,且前臂水平等于或低于床垫表面,双上肢定时交替上下摆放为舒适位。② ICU获得性肌无力:ICU获得性肌无力的发生与长期制动有关,故应对患者踝关节及腓肠肌等进行定时按摩,减少镇静药物、肌松剂的用量与时间,需注意营养支持、早期运动及康复训练。
实施俯卧位通气治疗,需制定目标方案,权衡收益,出现以下情况时,无需再次俯卧位通气治疗:经过俯卧位通气后,患者氧合及病情未改善或恶化,俯卧位通气弊大于利;患者病情改善,恢复仰卧位后氧合指数>150 mmHg(1 mmHg=0.133 kPa)且持续6 h以上。一旦出现心搏骤停、严重的血流动力学不稳定、恶性心律失常、气管导管移位等危及生命的情况,应立即结束俯卧位。
综上所述,积极的俯卧位通气对于改善危重型新冠肺炎患者的预后至关重要,俯卧位通气时需密切评估患者对治疗的反应性,包括氧合指数和动脉血二氧化碳分压(arterial partial pressure of carbon dioxide,PaCO2)的变化以及影像学演变,以决定进一步的治疗方案[12,13]。俯卧位操作细节繁琐,加强规范化操作的理论及模拟培训极为重要,培养配合娴熟的专业医护团队,恰当掌握其应用指征,充分利用人力资源,积极推进危重型新冠肺炎患者俯卧位通气治疗的实施。
所有作者均声明不存在利益冲突





















