
人工心脏瓣膜(PHV)功能障碍虽然少见,但具有潜在的致命性危害。尽管要明确PHV功能障碍的具体病因存在一定挑战性,但对于制定合适的治疗策略是必不可少的。在临床实践中,采用2D/3D经胸和经食管超声心动图对瓣膜形态和功能的多项参数进行综合性评价,对于准确识别和定量评价PHV功能障碍是至关重要的。荧光透视成像、多层螺旋CT、心脏磁共振成像、甚至更少应用的核素显像等都可以作为诊断和处理PHV并发症的补充技术。本文就多种影像学技术在PHV功能评价中的应用进行推荐。
版权归中华医学会所有。
未经授权,不得转载、摘编本刊文章,不得使用本刊的版式设计。
除非特别声明,本刊刊出的所有文章不代表中华医学会和本刊编委会的观点。
简介
人工心脏瓣膜类型
超声心动图评价
一、2D超声心动图检查
二、多普勒超声心动图
三、彩色多普勒超声心动图
四、3D超声心动图
五、负荷超声心动图
其他影像学技术
一、荧光透视成像
二、心脏CT
三、心血管磁共振
四、心脏核素显像
PHV功能与特征
一、形态学与功能特征
1. 瓣叶运动与阀体动度
2. 声影
3. 微泡
4. 自发性显影
5. 条带状物
二、血流动力学特征
1. 血流模式(前向血流)和喀喇音
2. 压差与有效瓣口面积
(1) 跨瓣流速和压差
(2) 有效瓣口面积(EOA)
(3) 多普勒速度指数(DVI)
(4) 射流动力学参数
3. 压力恢复与局部高跨瓣压差
4. 生理性反流(回流)
PHV功能障碍
一、结构性瓣膜功能障碍
二、非结构性瓣膜功能障碍
1. 病理性PHV反流
2. PHV功能障碍的影像学评价
三、患者-人工瓣膜不匹配
随访与监测
人工瓣膜的具体评价方法
人工主动脉瓣膜
一、基线评价与系列随访
二、影像学评价
三、瓣膜形态与功能
四、获得性主动脉瓣PHV梗阻
1. 多普勒评价
2. 综合评价
3. 高跨瓣压差的鉴别诊断
五、病理性主动脉瓣反流
1. 彩色多普勒评价
2. 综合评价
人工二尖瓣膜
一、基线评价与系列随访
二、影像学评价
三、瓣膜形态与功能
四、获得性二尖瓣PHV梗阻
1. 多普勒评价
2. 综合评价
3. 高跨瓣压差的鉴别诊断
五、病理性二尖瓣反流
1. 彩色多普勒评价
2. 综合评价
人工三尖瓣膜
一、基线评价与系列随访
二、影像学评价
三、瓣膜形态与功能
四、获得性三尖瓣PHV梗阻
1. 多普勒评价
2. 综合评价
3. 高跨瓣压差的鉴别诊断
五、病理性三尖瓣反流
1. 彩色多普勒评价
2. 综合评价
人工肺动脉瓣膜
一、基线评价与系列随访
二、影像学评价
三、瓣膜形态与功能
四、获得性肺动脉瓣PHV梗阻
1. 多普勒评价
2. 综合评价
五、病理性肺动脉瓣反流
1. 彩色多普勒评价
2. 综合评价
瓣膜性心脏病威胁着全球超过1亿人群的健康,这一数字仍在增长,主要与人口老龄化导致退行性瓣膜病的发生率增加和发展中国家风湿性心脏病的高发病率有关[1]。在过去的50年里,施行了大约400万例人工心脏瓣膜(PHV)置换术,瓣膜置换术仍然是大多数严重心脏瓣膜病患者的最终治疗手段[2]。预测到2050年大约每年进行85万例心脏瓣膜置换术[3]。
PHV功能障碍比较少见,但具有潜在的致命性危害。正确评价PHV功能障碍的具体病因常常比较困难,但对于治疗方案的制定至关重要[4,5]。在临床实践中,采用2D和3D经胸(TTE)和经食管超声心动图(TOE)来综合评价多个瓣膜形态和功能参数对于准确识别和定量评价PHV功能障碍是至关重要的。荧光透视成像、多层螺旋CT、心脏磁共振成像(CMR),甚至更少应用的核素显像等都可以作为诊断和处理PHV并发症的补充技术[4,5]。本文就多种影像学技术在PHV功能评价中的应用进行推荐。
某些类型的瓣膜设计已经退出市场或目前已很少植入。然而这些瓣膜仍需要在植入后常规或在怀疑其功能异常时进行相应的影像学检查。人工瓣膜通常分为生物瓣膜和机械性瓣膜(表1)[6,7]。

人工心脏瓣膜的类型
人工心脏瓣膜的类型
| 生物瓣膜 | |
|---|---|
| 带支架的瓣膜 | |
| 猪型人工生物瓣膜 | |
| 心包人工生物瓣膜 | |
| 无支架瓣膜 | |
| 猪型人工生物瓣膜 | |
| 心包人工生物瓣膜 | |
| 同种异体主动脉瓣 | |
| 自体肺动脉瓣(Ross手术) | |
| 无缝合线瓣膜 | |
| 经导管植入瓣膜 | |
| 机械性瓣膜 | |
| 双叶瓣 | |
| 单叶侧倾碟瓣 | |
| 笼球瓣 | |
最常植入的生物瓣膜是带瓣架的人工生物瓣膜,通常由织物覆盖的多聚体或由外侧缝合环和内侧瓣膜构成的金属支架组成。瓣膜可以是一个完整的猪瓣(表2)(如Carpentier-Edwards标准型或Hancock标准型)。然而,在猪右冠瓣基底部有一个肌肉环,可造成相对狭窄。因此,这个瓣叶通常被切除并置换成另外一只猪的单个瓣叶(如Hancock Modified Orifice),或者多数由来自三个供体猪的三个瓣叶组成的三元复合瓣膜(如Medtronic Mosaic,St Jude Epic或Carbomedics Synergy)。带瓣架的心包人工生物瓣膜的瓣叶由心包制成(表2)或用模板切下一片心包并缝合在瓣架的内面或偶尔缝合在外面(如Mitroflow,Trifecta)。通常采用牛心包,偶而用猪心包,亦有用袋鼠心包,但尚处于试验阶段。人工生物瓣膜在瓣叶的防腐方法、抗钙化变形机制、瓣架和缝合环的设计和组成等方面也存在差异。

人工生物瓣膜的设计和类型
人工生物瓣膜的设计和类型
| 带支架的猪型瓣膜● Hancock标准型和Hancock II● Medtronic Mosaica● Carpentier-Edwards标准型和环上型● St Jude medical Bicor,Bioimplant,Epic● AorTech Aspire● Labcor● Carbomedics Synergy | 带支架的心包瓣膜● Baxter Perimount● Mitroflow Synergy● St Jude Biocor心包型● St Jude Trifecta● Labcor心包型● Sorin Pericarbon MOREa |
| 猪型瓣膜● St Jude Medical Torontoa● Medtronic Freestyle● Cryolife-O’Briena● Cryolife-Ross Stentless猪肺动脉瓣● Edwards Prima Plus● AorTech Aspire● St Jude Biocor● Labcor● St Jude Quattro无支架二尖瓣● Shelhigh Skeletorized Super-Stentless猪主动脉瓣和肺动脉瓣● Medtronic-Venpro Contegra肺动脉带 瓣管道 | 心包瓣膜● Sorin Pericarbon● 3F-SAVR |
| 无缝合线瓣膜● Perceval S (Sorin)● Edwards Intuity (Edwards Lifesciences)● 3F Enable (ATS Medical)● Trilogy (Arbor Surgical Technologies) |
注:a代表已经退出市场
无瓣架人工生物瓣膜通常由猪主动脉制成,主动脉可以是相对较长(如Medtronic,Freestyle)或进行适当修剪以置于冠状动脉的下方(如St Jude Medical Toronto)。有些瓣膜是三元复合瓣膜(如Cryolife-O’Brien,Biocor)或由牛心包制成(如Sorin Freedom)(表2)。同种异体移植瓣膜由冷冻保存的人主动脉瓣或偶尔由人肺动脉瓣制成。这种瓣膜如果在供者死后短期内摘取,将具有较好的持久性而且不需要抗凝,可作为在年轻患者中机械性瓣膜的替代品。同种异体瓣膜还可以用于心内膜炎患者,可以置换主动脉根部和瓣膜以广泛清除感染灶,而且可以用供体二尖瓣瓣叶的皮瓣来修复患者的二尖瓣前叶基底部的穿孔。无瓣架瓣膜可增加瓣口面积,并有望减轻瓣叶所受应力从而有助于延长瓣膜的寿命,并减少诸如瓣膜血栓形成等瓣架相关性并发症的发生。
Ross手术是用患者自身的肺动脉瓣置换病变的主动脉瓣膜[8],并通常在肺动脉瓣位置植入同种异体移植物。这是一种非常规手术,需要对术者进行强化培训。将活体瓣膜移植到体循环侧有助于保证瓣膜的持久性,可作为不愿长期服用抗凝药物的年轻患者的选择。由于自体瓣膜可以生长,特别适合于儿童,无需随着儿童的生长发育而再次更换瓣膜。与含有非生物材料的瓣膜相比,自体瓣膜具有更好的抗感染能力,可优先应用于感染性心内膜炎患者。
无缝合线瓣膜(表2)多应用于传统手术的高风险患者,以期减少体外循环时间,从而最大限度的减少侵入性操作[9]。
经导管瓣膜置换是一项新型技术,适用于传统瓣膜置换手术风险较高的患者或因各种技术因素难以实施开胸手术患者,例如严重钙化的主动脉患者或左内乳动脉桥血管跨越正中线的患者[10],这类患者需按照另外的指南[11]。
目前应用最广泛的机械性瓣膜是双叶机械性瓣膜(表3)。机械性瓣膜的设计随热解碳的组成和纯度、瓣叶的形状和开放角度、瓣轴的设计、罩的大小和形状、缝合环的设计等不同而各异。例如St Jude Medical瓣膜有一个深的罩和镶在凸缘上的瓣轴,有时影响超声心动图对瓣叶的清晰显示,而Carbomedics标准型的罩较短,瓣叶则可清晰显示。单叶侧倾碟瓣和Starr-Edwards笼球瓣亦常采用。

人工机械性瓣膜的设计和类型
人工机械性瓣膜的设计和类型
| 二叶机械性瓣膜● St Jude medical:标准型,HP,Masters and Regent● Carbomedics:标准型,薄的缝合环reduced cuff, Optiform,Orbis和环上型 (Top Hat) Carboseal包括人造主动脉移植体● Edwards Tekna● Sorin Bicarbon● Edwards Mira● ATS● On-X● Medtronic Advantage● Jyros | 侧倾碟瓣膜● Bjork-Shiley单柱体a● Sorin Monoleaflet Allcarbon● Medtronic-Hall● Omnicarbon● Ultracor |
| 笼球瓣膜● Starr-Edwards● Smeloff-Cutter |
注:a代表已经退出市场
对于主动脉瓣位置来说,这些瓣膜依据相对于瓣环的主动脉瓣植入位置而不同,分为瓣环内、部分瓣环上和完全瓣环上三种类型。部分瓣环上瓣膜具有一个瓣环上缝合环,但部分罩位于瓣环内(如On-X,St Jude HP)。完全瓣环上瓣膜的所有机械部件均位于主动脉瓣环上方(如Carbomedics"Top Ha",Medtronic Mosaic),而偶有植入到二尖瓣位置者(如Carbomedics Optiform)。瓣环上瓣膜的设计是尽量提高置换瓣膜的位置,使血流通过的瓣口面积最大化。可植入瓣膜的最大尺寸可能受限于患者主动脉根部的直径或者右冠状动脉的开口位置。
不同类型瓣膜之间难以比较,因为衡量瓣膜大小的标准存在差异[12],这意味着对于同一患者的组织瓣环,不同类型的人工瓣膜的尺寸标识可能差异很大。在一项研究中对瓣膜的标识尺寸和一个用聚丙烯成型的模拟组织瓣环进行比较,发现"组织瓣环"的直径范围从比标识尺寸小3.0 mm至比标识尺寸大3.5 mm[13]。
2D和多普勒超声心动图测量对于植入PHV患者的初始评价和随访非常重要[14]。PHV的超声检测与自然心脏瓣膜的原则相同,但PHV的测量更具有挑战性。在对PHV进行超声心动图检查时,需要了解及记录以下信息:1)进行超声心动图检查的原因;2)患者的症状;3)PHV的类型和型号;4)手术的日期;5)血压和心率;6)患者的身高、体重和体表面积(表4)。如果出现新的心脏杂音或可能与PHV相关的症状时,需要进行全面的超声心动图综合评价。出院后近期进行的超声评价,可作为PHV的基线特征("指纹")。

综合评价人工心脏瓣膜的参数
综合评价人工心脏瓣膜的参数
| 参数 | |
|---|---|
| 临床信息 | ● 瓣膜置换日期● 人工瓣膜的类型和型号● 身高、体重、体表面积和身高体重指数● 临床症状和体征● 血压和心率 |
| 瓣膜影像学 | ● 瓣尖、瓣叶和阀体的运动● 人工瓣膜不同部位的钙化或异常结构● 瓣膜缝合环的完整性和运动 |
| 瓣膜的多普勒评价 | ● 频谱多普勒轮廓● 峰值跨瓣速度和压差● 平均跨瓣压差● 多普勒速度时间积分(VTI)● 多普勒速度指数(DVI)● 二尖瓣和三尖瓣的压差半降时间(PHT)● 有效瓣口面积(EOA)● 有无反流、位置及程度 |
| 其他影像数据 | ● 左心室(LV)和右心室(RV)的大小、功能和肥厚● 左心房(LA)和右心房(RA)大小● 合并的瓣膜疾病● 肺动脉压力估测 |
| 既往的手术后检查结果 | ● 当疑似人工心脏瓣膜功能障碍时,与以上指标进行比较 |
注:引自Zoghbi等,参考文献[14]
2D TTE是评价PHV首选的影像学检查方法[7,14]。2D TOE检查更多用于对PHV的结构及相关并发症的评价[15]。对于所有PHV功能障碍的患者均推荐进行TOE检查[16,17]。
PHV系统完整的超声心动图检查包括多切面观察(传统的胸骨旁及心尖部TTE切面、或经食管中段二腔、三腔和四腔、瓣膜联合部和经胃底的TOE切面及其他离轴切面)以确定人工瓣膜的类型,明确瓣叶/阀体的形态与运动是否正常,检查缝合环的完整性与稳定性(任何摇摆运动),识别PHV任何部分的钙化及结构异常,评价心腔大小、LV壁厚度及质量、LV收缩及舒张功能指标、以及肺动脉收缩压(SPAP)。对于主动脉瓣PHV还需测量主动脉根部及升主动脉内径。
放大的实时2D图像有利于更清晰显示PHV。M型超声可更好地评价瓣膜运动(瓣叶的快速开放与关闭、阀体的运动度)和对应的时间间隔以及对快速运动的识别。对于二尖瓣位置人工碟瓣运动的评价效果更佳,因为TTE和TOE可在77%和100%的患者中清晰显示二尖瓣的开放和关闭角度[18]。而对于主动脉瓣位置的人工瓣膜,TTE和TOE对单叶碟瓣的开放角度(非关闭角度)的辨识率仅为40%和77%,对双叶机械性瓣膜则仅为13%和35%[18]。由于机械性瓣膜功能障碍间歇性或非周期性出现(间歇性的跨瓣压差升高),因此建议采用连续多个心动周期仔细检测跨瓣压差及碟瓣动度。
PHV的跨瓣血流评价原则与自体瓣膜的评价类似,包括多平面扫查、调整多普勒声束与血流方向平行[19,20,21]。记录多普勒信号时扫描速度应设为100 mm/s。窦性心律时应测量1~3个心动周期。在心房颤动时,应尽量在心室率65~85次/min下测量并取5个心动周期的均值。由于有效瓣口面积(EOA)和多普勒速度指数(DVI)的计算需要在不同心动周期中获得测值,建议所采用不同心动周期的R-R间期变异度小于10%[14]。多普勒图像采集应在平静呼吸或者呼气中段屏住呼吸时进行。多普勒图像采集通常首选TTE,当图像采集存在技术困难时可采用TOE。
彩色多普勒评价需采用多平面检查和合适的彩色多普勒参数设置(Nyquist极限大约50~60 cm/s)。彩色多普勒可区分生理性与病理性血流,以及人工瓣膜的瓣内和(或)瓣周反流。应对血流束的起源与方向进行评价。瓣周反流的定位通常比较困难,需要经胸多个部位包括离轴切面进行探测[20]。在这种情况下常常需TOE检查,特别是对于人工二尖瓣膜和人工三尖瓣膜,TOE要优于TTE。TOE是评价瓣周反流必不可少的技术[11,14,15]。反流束有可能被人工瓣膜声影遮挡。
实时3D超声心动图,尤其是3D TOE检查对PHV的评价可提供比2D超声心电图更多的信息[22,23]。3D超声心动图面向瓣膜的外科切面对评价PHV功能非常有帮助,可识别反流束的存在、起源、方向及反流程度[11,24,25,26,27]。瓣周漏在3D超声上表现为缝合环外侧的回声失落,并可通过彩色多普勒进一步证实。3D超声可更好地显示PHV的结构如瓣叶、瓣环及其支撑结构。3D超声还用于评价血栓形成、血管翳及人工瓣膜开裂[28,29,30,31,32,33]。尤其当2D超声由于声影遮挡而造成图像质量差时,3D对于机械性二尖瓣及主动脉瓣的评价更具优势。2D超声不能显示的人工二尖瓣的心室面,通过3D超声可以显示[34]。
在经标准2D显像确定PHV最佳显示切面后,进行缩小扇角、3D放大和有或无彩色多普勒的全容积采集(心电图门控的单个心动周期或多个心动周期)。3D数据采集完成后,对图像任意切割以最优化显示心脏结构。通常将从LA面显示的二尖瓣图像旋转,使主动脉瓣位于12点位置、左心耳位于9点位置[11,26]。左、右冠状动脉窦之间的瓣叶联合处置于5点位置,而右冠窦与无冠窦之间的瓣叶联合处则置于8点位置。主动脉瓣瓣周漏常发生在右冠瓣与无冠瓣的交界区[35]。
3D显像存在某些限制性,如心脏前部结构显示较差、时间分辨率较差、心律失常患者心电图触发不良导致的图像质量欠佳以及组织回声失落等。通常在需要牺牲时间分辨率、帧频小于10 Hz的情况下,采用3D放大成像模式可获得较高的空间分辨率。但这不利于对快速运动结构的观察,如赘生物、二尖瓣环的运动。由于心脏前部结构如主动脉瓣和三尖瓣结构距离TOE探头位置较远,不如心脏后部结构如二尖瓣后叶等显示清晰[11,26]。
负荷超声心动图是评价PHV血流动力学的重要手段,特别是当患者的症状表现与PHV血流动力学不相符时[4,5,11,36]。对于无症状、有轻度或症状模棱两可的患者,优选运动负荷试验超声心动图。半仰卧位蹬车运动试验比直立位或者平板运动试验技术上更容易些,尤其是需要对运动峰值时的多个负荷指标进行评价时。对中、重度症状的患者或不能进行运动试验的患者可选用低剂量多巴酚丁胺(最大剂量为20 μg·kg-1·min-1)负荷超声心动图,具体方案可参照相关文献[37,38]。
要点:2D TTE被推荐为评价PHV的一线影像学方法。TTE亦作为记录多普勒图像的首选方法。对于疑似PHV功能障碍的患者需结合TTE和TOE进行全面系统的评价。3D超声心动图,尤其是3D TOE可提供更多信息,因此其临床应用日益增加。TTE和TOE均需采用多角度和多平面进行探测,以保证更加全面地显示瓣膜及瓣周结构。TTE/TOE检测人工二尖瓣的瓣膜运动比人工主动脉瓣更具敏感性。对于PHV反流的评价,TOE对人工二尖瓣和人工三尖瓣更具优势,而TTE对人工主动脉瓣显示更佳。TOE,特别是与3D显像相结合时,对于瓣周反流的评价更具优势。
荧光透视成像对于机械性PHV的评价简便、易行且无创,主要用于跨瓣压差异常升高的患者。该技术可正确识别植入瓣膜的类型并评价其功能[39,40,41]。通过合适的投影可评价瓣叶运动、瓣环运动、瓣膜各部位的破裂或移位。瓣环根部异常的倾斜或者摇摆提示广泛的瓣叶开裂。但该检查不能进行血流动力学的评价,也不能提示瓣叶动度减低的原因。
通常情况下,荧光透视成像时患者取仰卧位。在三个主要投影观察PHV:a) 后前位(0°)及侧位(90°)投影来识别瓣膜的"原位"方向;b)"侧位"投影(射线束与瓣环及碟瓣的倾斜轴相平行)有助于计算瓣膜开放和关闭的角度;c)"正面"投影(射线束与瓣膜流出道相平行)仅用于人工二尖瓣的评价。由于手术的人工瓣膜方位不同,常常需要仔细调整患者的体位和采用头-尾向成角的方法进行观察。值得注意的是,在评价主动脉瓣瓣叶动度方面荧光透视成像优于超声心动图。
每一个体位均需记录一动态图像(大约10个心动周期),从中选择图像帧对瓣膜的运动距离进行评价和测量。在人工瓣膜完全开放和完全关闭时两个瓣叶之间的距离为开放角和关闭角(图1A,图1A和图1B)。对于人工单叶碟瓣,开放角定义为瓣膜完全开放时罩与碟瓣间的距离,而对于人工双叶碟瓣,开放角为完全开放时两个碟瓣之间的距离(图1B)。尽管对某些机械性瓣膜X线穿透度较差,但仍经常采用荧光透视成像法进行评价。




值得注意的是,当探测到组织瓣膜钙化时可诊断为瓣膜退行性变,但无法评价钙化所产生的血流动力学影响。
心脏CT通常不作为常规检查,主要用于疑似心脏瓣膜功能障碍或其他并发症时。CT可对瓣膜运动、整体性、瓣膜或瓣周病变(如心内膜炎、瘤样扩张或其他周围组织受累)提供额外的诊断信息[43,44]。CT可替代荧光透视成像用于测量机械性PHV的开放/关闭角(图1A,图1C和图1D),以及用于TOE不能明确的生物瓣瓣叶显像(如瓣叶增厚、钙化或血栓形成)[45,46,47,48]。CT可显示瓣叶对合不良,在某些病例可定量测量反流口面积。也有可能识别瓣周反流,这取决于病变的大小及瓣环的荧光透视成像程度[49,50]。动态CT重建时发现瓣环的摇摆运动有助于瓣环开裂的诊断。CT可鉴别血栓形成和血管翳[51,52,53,54,55],并可通过测量解剖瓣口面积(几何学瓣口面积,GOA)来定量人工生物瓣膜的狭窄程度[6]。瓣膜的梗阻性或者反流性功能障碍所导致的形态学改变可表现为心室或心房的扩大或超声增强剂显示的血流淤滞。在再次手术术前准备时,心脏CT可用于评价冠状动脉情况或冠脉桥血管的通畅情况,尤其适用于非退行性瓣膜性心脏病的年轻患者[56,57]。术前CT可估测胸骨及RV之间的距离,有助于避免胸骨切开术时的意外创伤。由于左回旋支紧邻瓣环可能导致损伤(尽管较为少见),可采用冠脉CT血管造影进行评价[58]。
采用心电图同步采集或重建,可在自由呼吸状态下(取决于时间分辨率)在任意切面获取或重建亚毫米级别的均质空间分辨率图像。如果获取的是整个心动周期的数据,则可用于重建连续心脏时相的图像,有助于评价瓣膜结构位移。与实时超声心动图不同的是,动态CT重建仅显示单个心动周期。与荧光透视成像类似,透射线较好的机械性瓣膜动态评价不需要注射造影剂。与冠脉CT血管造影类似,心脏CT可能需要药物控制心率[59]。PHV在瓣膜完全开放或者完全关闭时显示最佳,正常开放角度取决于PHV的类型,有时亦取决于瓣膜植入的位置(表6)[6,50,51,52,60]。右心瓣膜尤其是人工三尖瓣的造影增强显像,常因造影剂由上腔静脉进入心腔的不均质混叠而显示欠佳。这时可以选择在再循环过程中采集图像,或者是在合适的时间、按适当比例从上、下肢血管同时注入造影剂可改善右心造影剂的均质化。

机械性瓣膜:透光度和开放角度
机械性瓣膜:透光度和开放角度
| 人工材料 | 开放角度(°) | 关闭角度(°) | ||
|---|---|---|---|---|
| 罩 | 阀体 | |||
| 笼-球瓣 | ||||
| Starr-Edwards | 3个(主动脉瓣)或4个(二尖瓣)立柱的钴铬合金笼 | 硅橡胶 | N/A | N/A |
| 侧倾碟瓣 | ||||
| Björk-Shiley | 钴铬合金 | 石墨衬底与不透射线钽标记的热解碳硅合金 | 60 (1981年前) 70 (1981年后) | 0 |
| Medtronic-Hall | 钛合金 | 钨石墨衬底加载的热解碳硅合金 | 75 (主动脉瓣) 70 (二尖瓣) | 0 |
| Omniscience | 钛合金 | 钨石墨衬底加载的热解碳硅合金 | 80 | 12 |
| Omnicarbon | 热解碳/石墨衬底 | 钨石墨衬底加载的热解碳硅合金 | 80 | 12 |
| Sorin Allcarbon | 热解碳涂层的钴铬合金 | 钨石墨衬底加载的热解碳硅合金 | 60 | 0 |
| 双叶瓣 | ||||
| ATS Medical | 镶金属环的热解碳/石墨衬底 | 钨石墨衬底加载的热解碳硅合金 | 85 | 25 |
| Carbomedics | 加强钛金属环的固体热解碳 | 钨石墨衬底加载的热解碳硅合金 | 78~80 | 15 |
| Edwards Tekna (早期的Duromedics) | 加强钛环的固体热解碳 | 钨石墨衬底加载的热解碳硅合金 | 73~77 | 15 |
| St.Jude Medical | 镶金属环的热解碳/石墨衬底 | 钨石墨衬底加载的热解碳硅合金 | 85 | 30 (19~25 mm) 25 (27~31 mm) |
| On-X | 钛合金环的热解碳/石墨衬底 | 钨石墨衬底加载的纯热解碳 | 85~90 | 40 |
| Bicarbon | 热解碳涂层的钴铬合金 | 钨石墨衬底加载的热解碳硅合金 | 80 | 20 |
心脏CT的不足之处是应用碘造影剂及存在电离辐射。按照扫描仪器的类型、选择的扫查流程及对单相或多相图像的要求不同,照射剂量范围为1~20 mSv[61]。心脏CT另一限制性是不能评价血流及血流动力学。虽然瓣环周边的填充材料的密度略高于造影剂增强的血流,但也有可能被误诊为反流[62]。
已经证实CMR在PHV患者中应用是安全的,常用于评价伴随的主动脉病变[63]。CMR在评价心腔容积和血流方面非常具有优越性,在评价PHV功能亦有价值,特别是可作为TTE无法明确诊断而又无法行TOE检查时,CMR具有很好的补充诊断价值[64,65,66,67]。CMR的稳态自由运动(SSFP)序列可用于对人工瓣膜的分析评价,该技术可精确区分血液与组织[68]。采用SSFP很容易显示通过反流口的涡流(质子运动时旋转相移产生信号缺失)[69,70]。通过获取标准短轴切面、二腔、三腔、四腔长轴切面并结合与瓣膜关闭线垂直的斜长轴切面来显示PHV的解剖结构[71]。可识别瓣叶动度受限并测量生物瓣膜的几何学瓣口面积(GOA)[72]。尚无应用CMR评价血管翳或血栓形成的研究报道。在某些情况下,通过应用SSFP CMR描绘与瓣膜平面平行且与反流束垂直的反流口面积来评价解剖学反流口面积[73]。而且通过相位-对比速度成像技术可获得血流及速度信息[74,75,76]。因此,CMR在评价PHV反流中具有很高的价值,特别适用于肺动脉瓣置换术后的随访。尽管越来越多的研究证实了CMR在自体瓣膜反流定量评价中的价值,亦有少量研究评价CMR在经导管主动脉瓣植入术(TAVI)中的作用,而对外科手术植入PHV评价的资料仍非常有限。即使有时不能测量瓣膜角度,CMR仍可显示PHV梗阻导致的异常偏心血流束。钆延迟增强CMR(在注射造影剂10~20 min后采集图像)常用于各种心肌病患者的心脏纤维化评价[77]。在PHV患者中,CMR可用于评价瓣膜置换对心肌结构的影响。对于迄今为止测试过的心脏瓣膜,CMR相关的瓣膜热化并不明显[78,79,80]。此外,尽管CMR可提供PHV相关的血流特征与速度信息,仍需更多的研究来提供用于区分正常与病理状态的诊断参考值。
核素显像技术在PHV评价中的应用较为局限。近来的研究热点是围绕应用18F-FDG的PET技术识别PHV心内膜炎,这不在本文的阐述范围内。其他研究提示应用18F-氟化钠的PET/CT技术能在自体主动脉瓣狭窄患者中检出活动性的组织钙化并能预测疾病的进展[82]。尚需进一步的研究证实该项技术是否能够识别人工生物瓣膜组织的钙化并据此预测结构性瓣膜退行性变的风险。
要点:非超声影像技术通常不作为评价PHV的常规手段,适用于怀疑瓣膜功能障碍或存在其他并发症时。可提供瓣膜完整性和瓣膜/瓣周病理性改变的更多信息。荧光透视成像可补充性评价机械性PHV的瓣膜活动度和瓣环结构。心脏CT可辅助显示人工生物瓣膜钙化、退行性变、血管翳或血栓形成、以及评价机械性瓣膜阀体的运动情况。CMR尚未常规用于PHV的评价,但其应用日益增多。核素显像在评价PHV方面应用有限,仅适用于可疑感染性心内膜炎的情况。

影像学技术:优势与不足
影像学技术:优势与不足
| 技术方面 | 优势 | 不足 | |
|---|---|---|---|
| 2D TTE | ● 多切面● 仔细调整探头角度以准确显示瓣叶动度 | ● 一线影像手段● 易于使用● 评价LV功能、大小和肺动脉压 | ● 受声窗及体位限制● 人工瓣膜材料的声影影响● 多普勒信号的角度依赖 |
| 2D TOE | ● 多切面● 仔细调整探头角度以准确显示瓣叶动度 | ● 比TTE分辨率更高● 食管距心脏较近● 更好的显示二尖瓣PHV的心房面及主动脉瓣PHV的后半部● 更好的显示瓣周并发症 | ● 人工瓣膜材料的声影影响● 多普勒信号的角度依赖 |
| 3D TOE | ● 多平面切割● 窄扇角模式/斜切面● 全容积数据● 放大模式 | ● 易于使用● 极好的空间分辨率● 可面向观察(外科视野)● 2D超声显像的补充 | ● 心脏前部结构显像不佳● 时间分辨率差● 组织回声失落● 缺乏组织定征● 二尖瓣PHV位置倾斜(而非水平)而产生的伪影 |
| 荧光透视成像 | ● 后前位(0°)及侧位(90°) 投射●"侧位"投影(射线束平行于瓣环平面和碟瓣倾斜轴)●"正面"投影(射线束平行于瓣膜流出道) | ● 易于使用● 评价PHV功能● 识别瓣叶钙化 | ● 无法评价血流动力学● 无法为瓣膜动度受限的病因提供线索 |
| 心脏CT | ● 更宽的暴露窗和多时相重建以评价瓣膜运动● 双斜平面 (短轴和长轴切面) | ● 3D数据● 不受体位限制● 显示主动脉瓣病理效果好● 检出钙化的敏感性高● 可显示/鉴别血管翳与血栓● 空间分辨率高 | ● 辐射暴露● 潜在的造影剂肾毒性● 造影剂过敏● 金属物伪像 |
| CMR | ● T1加权旋转回声和梯度回声序列(稳态自由运动和快速梯度回声)● 相位-对比序列 | ● 主动脉瓣病理效果好(即使无造影剂)● 无电离辐射● 心肌组织定征 | ● 金属物伪像● 在人工瓣膜中的应用资料有限● 时间、空间分辨率有限 |
| 核素显像 | ● 可用不同追踪剂显示炎症、钙化或代谢 | ● 局部感染/代谢活动的程度● 识别心外感染/代谢活动 | ● 辐射暴露● 除感染性心内膜炎外,在人工瓣膜中的应用资料有限 |
机械性PHV具有特异的超声特征能帮助识别人工瓣膜的类型[7,14,83,84,85]。正常PHV随每一次心跳呈快速灵活的运动。正常的开放角度依赖于瓣膜的类型,有时也与其位置有关(表6)[40,41,50,51,52,60]。
笼-球型机械性瓣膜形同鸟笼状,显示球瓣在心室侧运动。2D超声显示金属支架为强回声,而球瓣近端表面回声稍弱。动态观察,阀体在笼内前后移动。二尖瓣位置的笼-球瓣,收缩期阀体定位在缝合环内。M超声显示笼、缝合环和球瓣分别呈现4种不同的回声。单叶侧倾碟瓣表现为单一回声在心室面呈前后运动。这种瓣叶相对于瓣环的开放角度在60°~80°,导致出现大小不同的两个瓣孔。M型超声显示瓣叶开放形成多向反射的强回声。双叶PHV显示为两片独立的碟瓣,二者几乎同步开放和关闭。瓣叶相对于瓣环的开放角度在75°~90°,开放的瓣膜包括三个瓣孔:一个较小的两瓣叶间的狭缝样的中央孔和两个较大的呈半圆形的侧孔(图2)。


相对于瓣环平面的瓣叶开放角度由生产商提供。角度均采用心脏CT技术测量。相反,在荧光透视成像下,双叶PHV的开放和关闭角度定义为完全开放和完全关闭位置时两碟瓣之间的角度。这意味着开放角度在2个碟瓣之间(一般<30°,绝大多数<20°)。关闭角度通常>120°~130°。
生物瓣膜为三瓣叶结构,正常瓣叶为薄层结构(1~2 mm)呈非限制性运动,无脱垂征象。其2D和M型超声表现与自体瓣膜相似,在主动脉瓣位置收缩期和二尖瓣/三尖瓣位置舒张期呈盒状开放。其缝合环和立柱(图3短轴所示3个立柱)呈较强回声,影响了瓣叶的观察(图3A和图3B)。无支架主动脉生物瓣膜或同种异体主动脉瓣与自体主动脉瓣有相似的超声表现,但LV流出道和升主动脉的宽度增加。瓣膜植入后早期,无支架瓣膜插入部位会引起周围组织血肿和水肿。缝合线显示为PHV周围缝合环上的呈线样、较厚、较亮、多个均匀分布的静态结构。如果缝合线较松或较长则可呈一定动度。任何解剖部位的生物瓣膜其3D超声表现与自体主动脉瓣的表现类似,均为3个瓣叶,只不过在二尖瓣或三尖瓣位置植入的人工瓣膜直径较大,而在主动脉瓣或肺动脉瓣位置植入的瓣膜直径较小。


人工瓣膜材料,特别是机械性瓣膜,可产生各种超声波伪像,包括回声影、回响、折射和镜面影像等(图4A,图4B,图4C,图4D,图4E)[14,87]。这些伪像会影响成像质量,尤其是在双瓣膜置换的情况下更加明显。常需要采用多切面甚至离轴切面来克服上述问题,并结合瓣膜周边结构进行分析。通常采用较低的增益设置有利于瓣膜的良好显示。


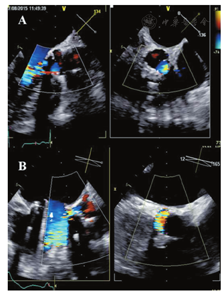
多数情况下,TTE检查人工二尖瓣/三尖瓣的左右心房侧(LA/RA)将受到声影遮挡,降低了人工二尖瓣或三尖瓣反流(MR、TR)、血栓或赘生物的检出敏感性(图5A,图5B)。而TOE检查可更清晰地显示人工二尖瓣/三尖瓣的LA/RA侧(图5C,图5D)。在主动脉瓣位置,TTE显示瓣膜的后方存在声影(图4A),而TOE显示瓣膜的前方存在声影(图4C,图4D,图4E)[88,89]。对于支架型瓣膜,应仔细调整超声声束与血流平行以避免支架和缝合环引起的伪像[90]。


心脏CT显示机械性瓣膜所产生的伪像表现与超声心动图或CMR不同。与插值效应结合产生的部分容积在图像重建过程中引起金属涂层结构显示放大(高密度伪像,呈发散而明亮的条纹状),而声束硬化效应会产生暗的阴影(低密度伪像)。在瓣膜运动的快速位移期这些伪像会更加明显[31,37,41]。声束硬化伪像在钴铬环瓣膜(Björk-Shiley瓣膜)最为严重。与回顾性ECG门控相比,前瞻性ECG触发可减少PHV引起的伪像。
由于金属机械性PHV引起的磁场扭曲导致CMR信号损失而产生伪像[78],而生物瓣膜则较少产生CMR伪像。伪像在梯度回波中更明显,在自旋回波图像中较少[66]。
微泡表现为圆形、强回声、快速移动、一过性和非连续性的流动[91]。微泡主要存在于瓣膜的流入道,是由于人工瓣膜关闭时流速和压力骤降引起的,有时在瓣膜开放时亦可出现。这种空化效应可能与瓣膜设计、阀体材料以及瓣叶关闭时的速度有关[92]。微泡常见于二尖瓣位置(图6A)。这可能是由于血液中的二氧化碳脱气以及瓣膜附近血液呈高凝状态有关,尽管其临床意义有限。这可能是脑循环中出现一过性高强度信号的起源,可以利用经颅多普勒超声在大脑中动脉探测到[93]。在正常与功能异常的机械性PHV中均可观察到微泡产生,但在人工生物瓣膜中未观察到。


自发性显影(SEC)为心腔内的烟雾状回声[87],其发生率为7%~53%。SEC是由于低速血流发生红细胞聚集增多引起(如低心排、LA重度扩大、心房颤动和人工二尖瓣的病理性梗阻)。
条带状物呈细的、低回声的丝状结构,约数毫米长(通常宽度<1 mm,长度2~30 mm),不依赖于PHV而独立运动(图6B)[94,95,96]。这些条带状物常常在同一位置随心动周期时隐时现,多位于PHV的流入道一侧(如人工二尖瓣的心房侧或人工主动脉瓣的心室侧),机械性和生物性PHV均可见到,发生率为6%~45%[96]。出现人工瓣膜相关的条带状物有多种原因,可能含有纤维蛋白或胶原成分。与其他检查目的相比,在行TOE检查寻找栓子来源的患者中更常发现条带状物[96]。尽管这种关联可能意味着存在潜在的栓塞风险,但其本身的意义及其治疗价值尚不清楚。
要点:机械性PHV具有特征性的超声回声,有助于确定人工瓣膜的类型。由于TTE探测人工二尖瓣和部分TOE探测人工主动脉瓣时的声影影响,使PHV的超声心动图评价受到一定限制。
所有功能正常的机械性PHV都会产生一定程度的血流梗阻、瓣叶关闭回流(关闭瓣膜所必须的)和泄漏回流(瓣叶关闭后)[90,97]。
血流通过功能正常的PHV的血流特征不同于自体瓣膜。前向血流的特征因瓣膜位置、瓣孔的形状和数量不同而各异[7,14,83,84,85,97,98,99]。双重轮廓的多普勒频谱常见于机械性PHV中。PHV血流的多普勒频谱还包括由于阀体开启和关闭所产生的短暂、强回声、快速度的喀喇音信号(图4F,图5E)。在所有切面均应显示瓣孔被彩色血流完全充填(图2B)。
在单叶碟瓣,通常射流通过大的主孔(横截面呈半圆形射流)时产生浓密的较低速度血流,而射流通过小孔时呈暗淡的较高速度血流(依据立柱数量不同可为2~3束)。同样地,射流通过双叶机械性瓣膜的两个侧孔时产生浓密的低速血流,而通过中央孔产生暗淡的高速血流(图2F)。三股独立的射流构成前向跨瓣血流的特征性模式(图2B)。笼-球型PHV显示为血流沿整个球瓣周边通过,形成两个曲线状侧流并在中央部位形成涡流区。人工生物瓣膜前向血流模式为单一的中央性血流。
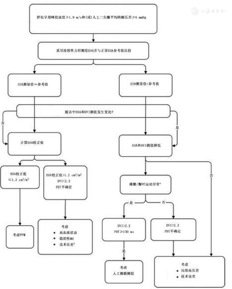
大多数PHV的血流动力学性能低于正常的自体瓣膜[7,12,13,14,99,100],常常造成一定程度的血流梗阻,这取决于PHV的类型、型号和患者的体型大小[2,14]。PHV功能的定量评价参数包括峰值跨瓣流速、跨瓣压差、有效反流瓣口(EOA)和多普勒速度指数(DVI)(表1,表2)。
多普勒超声心动图利用反映速度与压力间关系的伯努利方程来评估跨瓣压差[101]。利用伯努利方程,通过一限制性孔口的压力阶差可根据下式得出:ΔP=P1-P2=4(V22-V12)。其中P1和V1代表限制性孔口近端的压力和速度,P2和V2代表孔口远端的压力和速度。压力间的峰值差是峰值瞬时压差,血流在该段时间内的平均差为平均压差。由于V2≫ V1,且忽略了黏性摩擦力,根据通过该孔口的能量守恒原则将其简化为:ΔP=4 (V22),为将超声心动图中的血流速度转换为压差的简化伯努利方程。但是,在功能正常的人工生物瓣膜,V2值可能较低(通常<2 m/s),应用简化的伯努利方程(超声机器的默认设置)会显著高估压差[102]。在评估高V2值的有狭窄的PHV时(常见于机械性瓣膜),这一高估可以忽略不计(+3%~+5%),但在评估正常功能的人工生物瓣膜时,这一高估可能具有显著临床意义(+13%~+19%)[102]。在这些情况下,将人工瓣膜近端血流速度加入到伯努利方程中[ΔP=4 (V22-V12)]计算压差则更为准确。跨瓣峰值速度在一定程度上与瓣膜大小相关,较小尺寸的人工瓣其跨瓣速度较高,但由于速度是由心输出量和全身血管阻力决定的,对某一特定类型的人工瓣膜不同尺寸之间其跨瓣速度可能存在重叠[7]。在人工主动脉瓣、高心输出量、较窄左心室流出道(LVOT)的患者中,因瓣膜近端的速度升高而不可忽略(近端速度>1.5 m/s)[103,104]。
由于心导管通过人工瓣膜存在固有风险,临床上很少采用有创性方法进行人工瓣膜的血流动力学评价。有创性和无创性方法测量的峰值压差以及平均压差均存在良好的相关性[14,103,104,105,106]。然而,如果存在明显的压力恢复,如在主动脉较小的患者,左心导管测量的压差要低于多普勒超声测量的压差。经导管测量的峰值-峰值压差显著低于经导管或多普勒测量的峰值瞬时压差。鉴于主动脉和左心室的压力峰值不在同一时刻,峰值-峰值压差不具有明确的生理学意义[19,98]。此外,它更大程度上受主动脉顺应性的影响。因此,峰值-峰值压差不应该用于自身或人工主动脉瓣膜功能的评价。压差低估可见于下列情况:1)超声束与最高速度射流方向不平行(理想角度<20°);2)任何的低血流状态(压差与流量相关);3)升高的体循环血压。压差高估可见于下列情况:1)高血流状;2)误将二尖瓣反流信号当作跨主动脉瓣的前向血流信号(二尖瓣反流比主动脉瓣前向血流开始早且持续时间长);3)相对于血流方向对多普勒角度进行校正(不推荐);4)压力恢复现象(尤其在主动脉较小的患者中,多普勒测量的压差显著低于有创方法测量的压差)。
EOA与几何瓣口面积(GOA,为理论上允许血流通过的瓣膜内面积)并非是相同的参数。EOA代表瓣口的功能性面积,总是小于GOA[108]。EOA实际上相当于射流通过人工瓣口的最小面积(缩流束)。瓣膜入口的形状和瓣口的大小都会影响到GOA与EOA间的比值(缩流系数)。临床上,缩流系数范围为0.90~0.71,这可能导致了EOA与GOA间高达29%的差异[109]。理论上的GOA可根据生产商提供的人工瓣膜支架的内侧孔口直径计算。人工生物瓣膜的GOA可通过超声心动图、CT或CMR面积法测量[46,66]。总体上GOA理论值高估面积法测量的GOA,因为它假定整个人工支架的内侧孔口面积都可供血流通过,而实际并非如此。实际上支架内侧孔口的很大比例被瓣叶占据。而且,由于上述的缩流现象,面积法测量的GOA高于EOA[46,66]。从病理生理的角度来看,强调跨瓣压差主要是由EOA决定的这一点很重要[110]。因此,跨瓣压差与EOA的相关性好于GOA。
与跨瓣速度或压差相比,人工瓣膜EOA较少受血流的影响,因而是评价瓣膜内在血流动力学性能的更可靠指标(表1,表2)[19]。然而,这一参数更易出现技术性误差和测量误差。对人工主动脉瓣和人工二尖瓣来说,应该采用LVOT或偶尔右心室流出道(RVOT)测得的每搏量根据连续性方程法计算EOA(图7,图8)[106,111,112]。EOA反映的是跨人工瓣射流束(缩流束)的最小横截面积(CSA),计算公式:




EOA=CSA×VTILVOT/VTIPrV=0.785×(DLVOT)2×VTILVOT/VTIPrV
EOA = Stroke volume/VTIPrV
其中VTILVOT是指跨LVOT的血流速度时间积分,在LVOT内主动脉瓣(心尖切面)或偶尔肺动脉瓣(短轴切面)的近心端应用脉冲波(PW)多普勒测量获得;VTIPrV是应用连续波(CW)多普勒测量的跨人工瓣速度时间积分。很少用肺动脉瓣计算每搏量,但在LVOT无法评价时可以采用[19]。
连续性方程法要求用来计算每搏量的速度为空间平均速度,后者是通过将取样容积从人工瓣环向LV心尖部移动0.5~1.0 cm获得的[19]。基本原则是LVOT的直径和速度测量几乎来自同一解剖位置。如果频谱中包含清晰的频谱轮廓和人工瓣膜的关闭喀喇音(以人工主动脉瓣为例),提示取样容积位置最佳。通过描记多普勒信号轮廓获得VTI。在连续性方程法中可以用峰值速度代替VTI[19]。VTIPrV从同一探头位置记录(TTE采用心尖五腔心或三腔心、胸骨右旁或胸骨上窝切面;TOE采用经胃90°~120°切面或经胃底倒置切面0°~20°)。由于人工瓣膜组件产生的回声和声影,在人工主动脉瓣患者LVOT直径测量(TTE胸骨旁长轴放大切面或TOE 120°切面)往往比较困难。特别要注意的是,勿将人工瓣环的内边界误认为LVOT的内侧缘。任何LVOT直径的测量误差在计算EOA时都将被平方放大。如LVOT直径为2.0 cm,出现10%的测量误差(1.8 cm),将导致19%的EOA计算误差。需要强调的是,在连续性方程法中采用标记的人工瓣膜尺寸替代LVOT直径测量来评估人工主动脉瓣EOA是不可靠的[112]。对于人工主动脉瓣,当存在瓣膜反流时,连续性方程同样有效。然而,对于人工二尖瓣,当合并轻度以上的二尖瓣反流(MR)或主动脉瓣反流(AR)时,不能利用连续性方程法计算EOA。在某些情况下,当传统的2D多普勒方法不可行/不可靠时,可以采用容积法。在功能正常的人工瓣膜中,EOA测值应在根据瓣膜类型和型号区分的正常参考值范围内(表7,表8)。

人工主动脉瓣EOA的正常参考值
人工主动脉瓣EOA的正常参考值
| 人工瓣膜尺寸(mm) | 19 | 21 | 23 | 25 | 27 | 29 |
|---|---|---|---|---|---|---|
| 带支架的人工生物瓣膜 | ||||||
| Mosaic | 1.1±0.2 | 1.2±0.3 | 1.4±0.3 | 1.7±0.4 | 1.8±0.4 | 2.0±0.4 |
| Hancock II | - | 1.2±0.2 | 1.3±0.2 | 1.5±0.2 | 1.6±0.2 | 1.6±0.2 |
| Carpentier-Edwards Perimount | 1.1±0.3 | 1.3±0.4 | 1.5±0.4 | 1.8±0.4 | 2.1±0.4 | 2.2±0.4 |
| Carpentier-Edwards Magna | 1.3±0.3 | 1.5±0.3 | 1.8±0.4 | 2.1±0.5 | - | - |
| Biocor (Epic) | 1.0±0.3 | 1.3±0.5 | 1.4±0.5 | 1.9±0.7 | - | - |
| Mitroflow | 1.1±0.2 | 1.2±0.3 | 1.4±0.3 | 1.6±0.3 | 1.8±0.3 | - |
| Trifecta | 1.4 | 1.6 | 1.8 | 2.0 | 2.2 | 2.4 |
| 无支架的人工生物瓣膜 | ||||||
| Medtronic Freestyle | 1.2±0.2 | 1.4±0.2 | 1.5±0.3 | 2.0±0.4 | 2.3±0.5 | - |
| St.Jude Medical Toronto SPV | - | 1.3±0.3 | 1.5±0.5 | 1.7±0.8 | 2.1±0.7 | 2.7±1.0 |
| Prima Edwards | - | 1.3±0.3 | 1.6±0.3 | 1.9±0.4 | - | - |
| 机械性瓣膜 | ||||||
| Medtronic-Hall | 1.2±0.2 | 1.3±0.2 | - | - | - | - |
| St.Jude Medical Standard | 1.0±0.2 | 1.4±0.2 | 1.5±0.5 | 2.1±0.4 | 2.7±0.6 | 3.2±0.3 |
| St.Jude Medical Regent | 1.6±0.4 | 2.0±0.7 | 2.2±0.9 | 2.5±0.9 | 3.6±1.3 | 4.4±0.6 |
| MCRI On-X | 1.5±0.2 | 1.7±0.4 | 2.0±0.6 | 2.4±0.8 | 3.2±0.6 | 3.2±0.6 |
| Carbomedics Standard and Top Hat | 1.0±0.4 | 1.5±0.3 | 1.7±0.3 | 2.0±0.4 | 2.5±0.4 | 2.6±0.4 |
| ATS Medicala | 1.1±0.3 | 1.6±0.4 | 1.8±0.5 | 1.9±0.3 | 2.3±0.8 | - |
注:文献中提供的EOA为平均值。正常参考值的可靠性需进一步研究验证。a对于ATS Medical瓣膜,标签尺寸为18、20、22、24、26 mm。高速血流常见于19或21 mm尺寸的人工瓣。摘自参考文献[7]

人工二尖瓣EOA的正常参考值
人工二尖瓣EOA的正常参考值
| 人工瓣膜尺寸(mm) | 25 | 27 | 29 | 31 | 33 |
|---|---|---|---|---|---|
| Stented Bioprosthetic Valves | |||||
| Medtronic Mosaic | 1.5±0.4 | 1.7±0.5 | 1.9±0.5 | 1.9±0.5 | - |
| Hancock II | 1.5±0.4 | 1.8±0.5 | 1.9±0.5 | 2.6±0.5 | 2.6±0.7 |
| Carpentier-Edwards Perimount | 1.6±0.4 | 1.8±0.4 | 2.1±0.5 | - | - |
| 机械性瓣膜 | |||||
| St.Jude Medical Standard | 1.5±0.3 | 1.7±0.4 | 1.8±0.4 | 2.0±0.5 | 2.0±0.5 |
| aMCRI On-X | 2.2±0.9 | 2.2±0.9 | 2.2±0.9 | 2.2±0.9 | 2.2±0.9 |
注:文献中提供的EOA为平均值。正常参考值的可靠性需进一步研究验证。aMCRI On-X瓣膜在27~29 mm、31~33 mm尺寸的人工瓣为相同的EOA。另外,所有尺寸的人工二尖瓣(25~33 mm)其立柱和瓣叶都是相同的;只有缝合环的尺寸不同。摘自参考文献[7]
用压差半降时间(PHT)方法估测人工二尖瓣的EOA并不可靠[106]。从初始跨瓣压差至压差下降到初始值一半的时间,不仅与人工瓣膜面积相关,而且亦与舒张期开始时的压差、LV和LA的顺应性有关[19]。然而,在不同随访时间心率一致的情况下,如果PHT明显延迟或显著延长,PHT则可能有助于估测人工二尖瓣的EOA[14]。
有研究报道,与导管测量的相比,多普勒可能高估自体、机械性或生物性人工瓣膜的跨瓣压差[103,115,116,117,118]。当血流速度在主动脉瓣与升主动脉之间减慢时,部分动能再转化为静压能。这种现象称为压力恢复。由于湍流的存在,部分动能以热能的形式被消耗。因此,LV与升主动脉之间的净压差(如导管测量的压差)小于多普勒在缩流束处测量的最大压差。瓣膜EOA与下游管腔的横截面积的比值(如自体或人工主动脉瓣情况下的升主动脉)决定了压力恢复的程度。因此,压力恢复通常见于主动脉较小的患者,如主动脉内径在窦-管交界处≤30 mm[103,115,116,117,118]。在这些患者中,可以采用Garcia等人[115]提出的简单公式计算能量损失系数(ELC)来解释压力恢复:ELC=EOA×AA /(AA-EOA),其中AA是在窦-管交界处下游1 cm处测量的主动脉横截面积。能量损失系数应采用体表面积进行校正(即能量损失指数),以校正与个体间体型大小相关的心输出量的差异。压力恢复一般不发生在人工二尖瓣,这是由于下游管腔(即LV)相对于人工瓣膜的EOA要大的多。
下游压力恢复现象与位于双叶机械性瓣膜中央孔口的局部高跨瓣压差的形成机制不同[103,116,119,120]。这可能会造成压差高估(与心导管测量相比平均高估4%~11%)和EOA低估,而与人工瓣膜位置无关(人工主动脉瓣或二尖瓣)。由于中央孔口小于侧孔口,血流速度在中心孔口的流入侧可局部升高,CW多普勒可记录这一高速血流。这一现象的发生率、大小及其影响因素尚不完全清楚,但它可能与PHV的大小(更小的尺寸,更高的速度)、设计(中央孔口与侧孔口大小的比值)和血流状态(高流量、高速度)有关[103,116,119,120]。鉴于局部高流速的区域很小、位于中央孔口的流入侧、依赖于多普勒声束与血流间的角度等因素,在不同患者之间、甚至同一患者在不同随访时间所记录的流速差别较大。
机械性瓣膜存在正常的反流量,包括阀体向后运动引起的回流(即关闭流量)、通过人工瓣构件后向泄漏(泄漏流量)或两者均存在[14,83,84,85,97,98,99]。这"内在固有"的反流理论上具有冲刷效果,可防止血液淤滞和血栓形成。几乎所有机械性瓣膜的轻微反流都是正常的。与病理性反流不同,正常的后向泄漏血流束表现为在起始处较窄且对称和低动力(即通常彩色均匀,无明显混叠),通常不伴有前向血流速度增快、心腔扩大或肺动脉高压等提示病理性反流的特征性表现。值得注意的是,轻度的中央性泄漏可出现在功能正常的人工生物瓣膜[14]。
笼-球机械性瓣膜存在少量的正常反流(每搏2~6 ml的关闭流量)。单叶机械性瓣膜存在少量的生理性反流量(每搏5~9 ml),包括关闭流量和通过瓣叶周边孔隙的后向泄漏。在Medtronic Hall瓣膜中,也常测及围绕中央立柱的少量反流。双叶机械性瓣膜一般有少量的正常反流(每搏5~10 ml)。在多普勒彩色血流成像上,经常发现起源于碟瓣枢纽点的两股主反流束变成一个或多个"羽毛"样和一个较小的中央性射流(图2G,图2I)。亦可测及围绕瓣叶关闭缘的小反流束。少量的中央性(在对合点或接近交界处)反流(<1 ml)也常常见于人工生物瓣膜,而在牛心包瓣膜中更为常见。无支架瓣膜,包括同种异体和自体移植瓣膜,比支架型瓣膜更常出现少量的瓣膜反流。
要点:所有功能正常的机械性PHV都会存在一定程度的血流梗阻、关闭回流(瓣叶关闭所需要的)和后向泄漏(瓣叶关闭后)。PHV功能定量参数包括跨瓣流速(PHV中最高速度信号)和跨瓣压差、EOA和DVI。虽然多普勒和有创性测量之间存在良好的相关性,但在机械性PHV中多普勒往往高估跨瓣压差。不能采用标签上的尺寸对设计不同瓣膜的血流动力学功能进行比较。标签上的尺寸不能替代LVOT直径来利用连续性方程计算EOA。
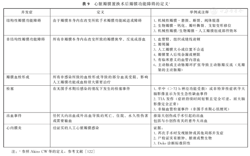
结构性瓣膜功能障碍导致瓣膜狭窄或反流[7,121,122]。对于机械性瓣膜,由于立柱断裂、阀体断裂或脱落、瓣叶活动丧失(并非血栓形成、血管翳或赘生物导致)或球瓣变形(由于脂质吸附在Starr-Edwards球笼瓣的球瓣上)或缝合环与罩分离等原因而引起血流动力学障碍[7,121]。对于人工生物瓣膜,血流动力学障碍(狭窄或反流)通常发生在瓣叶钙化或撕裂,但有时见于瓣架断裂、缝合环与瓣架分离或瓣叶变形。
非结构性瓣膜功能障碍是由于非瓣膜本身内在原因所致的异常,包括由于血管翳、组织或缝线导致阀体开裂或嵌顿(表9)。

心脏瓣膜置换术后瓣膜功能障碍的定义a
心脏瓣膜置换术后瓣膜功能障碍的定义a
| 并发症 | 定义 | 举例或注释 |
|---|---|---|
| 结构性瓣膜功能障碍 | 由于瓣膜本身内在改变所致手术瓣膜功能减退或障碍 | 1. 机械性瓣膜-磨损、断裂、阀体脱落2. 生物瓣膜-钙化、瓣叶撕裂、支架变形移位3. 机械性瓣膜/生物瓣膜-人工瓣膜组成部件毁坏 |
| 非结构性瓣膜功能障碍 | 所有非瓣膜本身内在改变所致的瓣膜狭窄、反流或溶血 | 1. 血管翳、组织或缝线嵌顿2. 瓣周漏3. 人工瓣膜大小或位置不合适4. 瓣膜置入后残余漏或梗阻5. 有临床意义的血管内溶血6. 主动脉或主动脉瓣环扩张导致主动脉瓣反流(无瓣架的主动脉瓣) |
| 瓣膜血栓形成 | 所有非感染所致的血栓形成导致的部分血流受阻、影响人工瓣膜功能或血栓很大需要治疗 | |
| 栓塞 | 在无围手术期后感染的情况下发生的栓塞事件 | 1. 卒中(>72 h神经功能受损)或非特异性症状伴大脑影像显示为发生急性缺血事件2. TIA发作(症状持续时间短暂且完全可逆,而大脑影像完全正常)3. 非脑血管栓塞事件(非围手术期心肌梗死) |
| 出血事件 | 任何大内出血或外出血导致的死亡、住院、永久性伤害或需要输血 | 排除大创伤或手术引起的出血包括与小创伤有关的意外大出血 |
| 心内膜炎 | 经证实的人工心脏瓣膜感染 | 证据:1. 再次手术时发现脓肿或其他局部并发症2. 尸检证实有脓肿、脓液或赘生物3. Duke诊断标准阳性 |
注:a参照Akins CW等的定义,参考文献[122]
非结构性PHV狭窄:引起非结构性PHV梗阻的原因包括血管翳形成、急性瓣膜血栓形成或心内膜炎[17,123]。血栓形成是人工机械性瓣膜梗阻的最常见原因(大约0.3%~8%/患者年)。在人工生物瓣膜亦可观察到血栓形成导致瓣膜梗阻,但发生率低且更加隐匿。血管翳形成导致的瓣膜梗阻在生物瓣膜和机械性瓣膜的发生率相似。人工二尖瓣和三尖瓣血栓形成的风险分别增加7.5和11.7倍,人工二尖瓣血管翳形成的风险增加3倍。大尺寸的人工瓣膜(>27 mm)、侧倾碟瓣和双叶瓣发生血栓形成的风险分别减少67%、69%和83%[123]。
正确区分血栓形成和血管翳过度生长仍然具有挑战性。近期出现的呼吸困难或血栓栓塞事件和有抗凝治疗未达标病史者,提示为瓣膜血栓形成导致的梗阻。血栓通常是活动的、呈球形,超声显示为低回声(与心肌组织回声相似),可能附着于瓣膜阀体或缝合环上(图9)。血管翳是固定不活动的,超声显示为强回声(小的致密团块,与瓣膜罩回声相似),并与瓣膜装置相连(瓣膜罩和瓣轴保护装置)(图10)[124]。由于血管翳可诱发血栓形成,其诊断更加困难。心脏CT检查显示血栓的CT衰减值低于血管翳,建议以200 HU作为二者鉴别的阈值(表10)[54,62]。

血管翳和血栓形成的鉴别诊断
血管翳和血栓形成的鉴别诊断
| 血管翳 | 血栓形成 | |
|---|---|---|
| 时间 | 术后至少12个月,通常发生于术后5年 | 可发生于任何时间 (如果发生在晚期,通常继发于血管翳) |
| 与抗凝的关系(低INR) | 弱相关 | 强相关 |
| 位置 | 二尖瓣>主动脉瓣 | 三尖瓣≫二尖瓣=主动脉瓣 |
| 形态 | ● 小团块● 多数累及缝线环● 向心性生长● 局限于碟片平面● 在碟片下生长 | ● 比血管翳大的团块● 通常运动不受限制● 可见薄层外边界● 在二尖瓣位置者突入LA内● 部分可活动 |
| 超声回声(影像-强度比值) | 强回声>0.7(特异性100%) | 低回声(<0.4) |
| 心脏CT衰减值 | >200 HU | <200 HU |
| 对压差影响 | 二尖瓣<主动脉瓣 | 二尖瓣>主动脉瓣 |
| 对瓣口面积影响 | 二尖瓣<主动脉瓣 | 二尖瓣>主动脉瓣 |
| 对碟叶运动影响 | 影响/不影响 | 影响 |




病理性反流可以是中央性的或瓣周性的。多数病理性中央性反流见于生物瓣膜,是结构性退行性变的表现。病理性射流通常首先起自瓣叶早期撕裂部位的结合处。这种反流可能在系列随访中逐渐进展。机械性瓣膜反流见于瓣膜关闭时受到机械性阻挡,如血管翳、血栓形成、赘生物或更为少见的腱索。生理性反流消失并出现新的中央性反流是机械性瓣膜急性血栓形成的典型表现。
瓣周性反流在机械性瓣膜和生物瓣膜中的发生率相似。瓣周性反流取决于多个因素,包括外科技术、缝合环的大小和材料、瓣膜的位置(瓣环或瓣环上)和患者自身组织情况。在二尖瓣位置,主要发生在瓣膜后部和前部。由于手术时的技术问题包括存在组织脆弱导致的瓣周性反流,大多数出现在术后即刻的超声检查中。后期出现的开裂常常是感染性心内膜炎的表现。不常见的情况是,由于周围组织破损或与年龄相关的退行性变导致缝合环的完整性受到损坏。
瓣周性反流的定位比较困难,只有在缝合环外周观察到血流信号时才能确诊。尽管人工瓣瓣周性反流是异常的,但微小的射流还是比较常见的,尤其是在术后早期进行围手术期检查时。置入术后即刻,瓣周性反流的发生率在5%~20%[125]。然而,多数这类瓣周漏无临床意义和血流动力学意义,只要无心内膜炎,预后良好。没有证据表明,这类瓣周漏会增加心内膜炎的发生风险,但偶有由于红细胞破坏而导致溶血性贫血[126] 。
推荐对PHV功能障碍进行定性和定量评价。缝合环过度运动可能提示瓣膜开裂[7,125]。缝合环的摇摆运动超过15°往往是异常的[14]。然而,在主动脉瓣位置的摇摆运动通常意味着较大的瓣膜开裂,大约占缝合环周长的40%。与主动脉瓣位置不同,缝合环的摇摆运动可能是由于保留自体后瓣瓣叶的结果,但发生真正的瓣膜开裂时,瓣环和缝合环之间出现裂隙,彩色成像显示明显射流束。当瓣膜反流加重或出现狭窄时,应怀疑人工生物瓣膜的结构发生破坏。
当怀疑PHV发生梗阻时,影像学检查应该注意观察:1)人工生物瓣瓣叶增厚,或有团块状物限制了人工机械性瓣膜阀体的活动;2)碟瓣、球瓣或瓣叶运动度降低;3)PHV瓣口部位彩色血流受阻;4)多普勒超声心动图显示血流动力学异常或心室大小异常改变(表11)。

PHV的超声心动图评价参数
PHV的超声心动图评价参数
| 主动脉瓣位置● 峰值速度● 平均压差● 速度时间积分(VTI)● 多普勒速度指数(DVI)● 连续性方程计算的有效瓣口面积(EOA)● 有无反流、位置及程度● + LV大小与功能、LV肥厚(高动力性LV是重度主动脉瓣反流的间接征象)、主动脉(如手术时主动脉已扩张,则术后多持续扩张)● +其他瓣膜:形态、狭窄与反流的程度 | 二尖瓣位置● 峰值速度● 平均压差● 速度时间积分(VTI)● 多普勒速度指数(DVI)● 连续性方程计算的有效瓣口面积(EOA)● 压差半降时间(PHT)● 有无反流、位置及程度● + LV大小与功能、LA大小、估测的肺动脉收缩压(高动力性LV是重度二尖瓣反流的间接征象),(肺动脉高压可能是二尖瓣功能障碍的征象)● +其他瓣膜:形态、狭窄与反流的程度 |
| 肺动脉瓣位置● 峰值速度● 峰值压差和平均压差● 有无反流、位置及程度● +RV大小与功能、估测的肺动脉收缩压● +其他瓣膜:形态、狭窄与反流的程度 | 三尖瓣位置● 峰值速度● 平均压差● 速度时间积分(VTI)● 多普勒速度指数(DVI)● 压差半降时间(PHT)● 有无反流、位置及程度● +RV大小与功能、RA大小、下腔静脉宽度、肝静脉血流、估测的肺动脉收缩压● +其他瓣膜:形态、狭窄与反流的程度 |
总的来说,以往发表的自体瓣膜反流定量评价的原则和方法可用于PHV反流的评价,但更具有挑战性(图11,图12,图13,图14,图15)[20,21]。事实上,关于这些参数(比如缩流束宽度、EROA、反流量(R Vol))评价PHV的实用性和可靠性的资料有限。而且,通常为偏心性分布的反流束、存在多个射流束、以及人工瓣膜组织产生的阴影效应等原因,使得瓣膜反流的探测与评价更加困难,或受到更多限制。多个多普勒参数可间接提示存在明显的反流(比如在超声声影下的LA顶部存在湍流束)。跨瓣射流束应与瓣周性反流进行鉴别(图16)。目前,推荐结合多种定性、半定量及定量的方法来综合评价PHV反流[14]。












当功能正常的人工瓣膜的EOA相对于患者体型(相对于心输出量需求)过小时,引起术后压差异常升高(如平均压差> 20 mmHg)而出现PPM[106,127]。因此,PPM不是人工瓣膜自身内在的功能障碍。PPM的识别及与人工瓣膜功能障碍的鉴别是通过计算预期的EOA校正值来实现的:与人工瓣膜的类型和型号相对应的EOA正常参考值除以患者的体表面积(表7,表8)。表11列出了通常被用来识别和定量PPM严重程度的EOA校正值的界值。
中度PPM的发生率在主动脉瓣(20%~70%)和二尖瓣(30%~70%)都很常见,而重度PPM在这两个部位的发生率为2%~10%[128]。PPM与血流动力学恶化、LV肥厚和肺动脉高压的缓慢且不完全恢复、更差的心功能级别、更差的运动耐量和生活质量、心血管事件增多、以及低生存率等相关[129,130,131]。PPM也与主动脉瓣置换术后人工生物瓣膜的快速退行性变有关[132,133]。
其他支持存在PPM的证据包括(表11):1)EOA测量值在EOA正常参考值的1个标准差或0.25 cm2 范围内;2)测量的EOA校正值低于上述的界值;3)瓣叶形态和动度正常;4)PPM在术后早期出现,而且存在于之后的所有超声心动图随访中。
然而,在评价PPM时需要特别注意以下几点:1)采用体表面积校正的EOA在肥胖患者中(BMI≥30 kg/m2)可能会高估PPM的严重程度[134]。因而在肥胖者中建议采用EOA校正值的较低界值来区别中度和重度PPM(表11)[135]。采用生物阻抗定标器测量的非脂肪重量对EOA进行校正是一种新的方法,但需要进一步研究加以证实;2)虽然PPM是引起瓣膜置换术后高跨瓣压差最为常见的原因,但需要强调的是,在低血流状态时,PPM可与正常压差或低压差并存。正如自体瓣膜狭窄一样,低血流状态常常伴随跨瓣流速和压差的假正常化,从而导致PPM或人工瓣膜狭窄程度的低估。在这种情况下,负荷超声心动图有助于将真正的PPM或瓣膜狭窄与正常瓣膜功能进行鉴别;3)实际上,很大一部分人工主动脉瓣或三尖瓣患者为PPM与获得性瓣膜狭窄或反流并存。表12中列出的诊断标准是针对单纯的PPM而无合并瓣膜功能障碍者的。当存在获得性瓣膜狭窄时,EOA显著低于这些数值,而且瓣叶的形态或动度通常是异常的。预期的EOA校正值是唯一识别和定量PPM合并瓣膜狭窄的可靠指标。如果诊断不明确,CT或荧光透视成像显示瓣叶功能正常、无团块状物和小EOA等表现可支持单纯PPM的超声心动图诊断(图17,图18)[133]。

PPM的识别和影像学定量评价标准
PPM的识别和影像学定量评价标准
| 轻度或无临床 意义 | 中度 | 重度 | ||
|---|---|---|---|---|
| 人工主动脉瓣 | ||||
| EOA校正值(预期值或测量值) | ||||
| BMI<30 kg/m2 | >0.85 | 0.85~0.66 | ≤0.65 | |
| BMI≥30 kg/m2 | >0.70 | 0.70~0.56 | ≤0.55 | |
| EOA测量值对应于正常参考值a | 参考值±1SD | 参考值±1SD | 参考值±1SD | |
| 差值(EOA测量值-EOA参考值)(cm2)a | <0.35 | <0.35 | <0.35 | |
| 瓣膜结构和动度 | 多正常 | 多正常 | 多正常 | |
| 人工二尖瓣瓣 | ||||
| EOA校正值(预期值或测量值) | ||||
| BMI<30 kg/m2 | >1.2 | 1.2~0.91 | ≤0.90 | |
| BMI≥30 kg/m2 | >1.0 | 1.0~0.76 | ≤0.75 | |
| EOA测量值对应于正常参考值a | 参考值±1SD | 参考值±1SD | 参考值±1SD | |
| 差值(EOA测量值-EOA参考值)(cm2)a | <0.35 | <0.35 | <0.35 | |
| 瓣膜结构和运动 | 多正常 | 多正常 | 多正常 | |
注:a针对这些参数提出的推荐标准对每搏量接近正常或正常的患者是可靠的(50~90 ml)。人工瓣膜不同型号和大小的EOA正常参考值见表7,表8。EOA:有效瓣口面积;BMI:体质指数;SD:标准差




要点:患者-人工瓣膜不匹配(PPM)应与人工瓣膜功能障碍相鉴别。PPM在术后早期即存在,并存在于之后的所有超声心动图检查中。超声心动图诊断血管翳形成通常是一种排他性诊断,而CT的诊断价值可能更大。目前,推荐采用综合多种定性、半定量和定量方法来评价PHV的瓣膜反流。
近期接受瓣膜置换术的患者不应视为治愈,而需仔细观察,必要时应定期随访[136]。理想情况下,术后4-6周当胸部的伤口愈合、胸壁水肿消褪、LV收缩功能恢复后应进行术后首次全面的TTE检查。如果患者将转到另一所医院进行康复而不能复诊,则最好在出院前行TTE检查。之后对于植入机械性瓣膜功能正常的无症状患者或者植入生物瓣膜功能正常的患者在5年(ESC)至10年(美国标准)内不推荐进行常规超声心动图检查[4,5]。然而,存在以下情况时建议每年行常规TTE检查:1)使用了寿命数据尚不确定的新型人工生物瓣膜者;2)手术时主动脉扩张的患者;3)接受左侧二尖瓣置换术的患者(检查是否出现三尖瓣反流(TR)和RV功能障碍)。如果出现临床症状或提示瓣膜功能障碍或改变的表现时亦应行超声心动图检查(如人工生物瓣膜增厚是结构性瓣膜功能障碍的早期表现)。当TTE/TOE无法明确诊断时,可结合其他成像学技术如荧光透视成像、心脏CT、CMR进行判断。
在评价人工主动脉瓣功能时,需要对一些临床和多普勒超声心动图的表现进行报告(表4和表10)[7,14],包括:1)血压测值;2)瓣膜形态与功能的评估;3)估测人工瓣膜跨瓣压差和血流速度、DVI、EOA;4)存在反流时评估反流的严重程度(生理性/病理性/中央性/瓣周性);5)评价LV的大小和功能;6)估测肺动脉压。记录LVOT测量值和显示最大主动脉射流速度的声窗。将这些测量值与所植入的人工瓣膜亚型、大小对应的正常多普勒数据进行对照,并确定是否存在PPM。应该说明随访中是否需要其他影像学检查、检查的类型和理由。记录主动脉瓣PHV的所有形态学和功能参数的改变。
应显示主动脉瓣PHV的所有部分,包括缝合环、瓣叶、瓣膜支架、阀体及周围组织。超声心动图是首选的检查手段,但当超声心动图不能明确诊断时,则可应用荧光透视成像、心脏CT、CMR等检查手段[15,21,29,41,50,64]。TTE检查时必须采用所有的标准切面进行检查。应用彩色多普勒显像以明确存在正常的前向血流和显示预期的冲刷血流束[7,14],并排除病理性瓣膜射流束或瓣周射流束。对瓣膜缝合环的全部周长都要进行评价。在胸骨旁长轴、短轴切面和心尖三腔心、五腔心切面仔细观察瓣叶或阀体的运动情况。在胸骨旁长轴切面观察人工生物瓣膜的支架最佳。仔细调整超声束与阀体开口方向平行可降低声束透过瓣膜平面时产生的声影,从而有利于阀体的充分显示,这在从心尖切面观察时更加有效。值得注意的是,在胸骨旁短轴切面显示人工瓣AR的起源处(中央性或瓣周性)最佳。然而,由于人工瓣膜支架声影的遮挡,位于后方的瓣周性反流束在胸骨旁长轴切面或短轴切面观察时往往全部或部分被声影遮挡。因此,需要利用心尖切面仔细探测以发现并定量评价位于后方的反流束。TOE检查时,参考切面定位于食管中段水平,旋转角度至大约45°和120°以分别获得主动脉瓣的短轴和长轴切面,显示主动脉瓣的开放、关闭或阀体的运动以及是否存在AR[15,137]。长轴切面(TTE和TOE)有利于显示LVOT、主动脉瓣环,主动脉瓣叶、Valsalva窦、窦-管交界处及升主动脉起始段。TOE经深部胃底切面、在0° 时的图像亦用于评价LVOT、人工瓣及主动脉近心端。TOE检查时,某些切面存在的声影现象导致位于前面的反流束被漏检或被低估。位于主动脉瓣PHV侧面或中间部位的反流束,在TTE和TOE标准切面上往往难以显示,需要采用离轴/中间切面以显示这些血流束。3D超声心动图,特别是当与TOE相结合时,是全面显示人工主动脉瓣、全部缝合环和任何瓣周漏的理想方法(图16)[22,23,24]。
主动脉瓣PHV功能障碍,包括狭窄和(或)反流,通常与异常的瓣膜形态和(或)动度有关。影像学检查可反映人工瓣膜功能障碍的病因学证据,包括:生物瓣膜瓣叶的退行性变(增厚>3 mm、钙化、运动异常)、机械性PHV的阀体/碟瓣运动异常,或缝合环的过度运动。如果人工瓣叶增厚或阀体开放受限,则人工瓣很可能发生梗阻。相反地,如果瓣叶和阀体无增厚且开放正常,则在排除血管翳的情况下,人工瓣膜功能很可能是正常的。可检测到手术缝合线或细小的纤维带状物。无支架人工瓣膜植入术后早期,可观察到主动脉血肿和组织水肿。
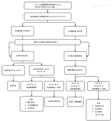
多普勒超声(CW和PW)通过心尖切面并结合右侧胸骨旁、胸骨上和肋下切面(测量最大流速)对主动脉瓣PHV进行评价。正常主动脉瓣PHV的CW多普勒信号显示:发生在收缩早期的峰值速度>2 m/s,伴随较短的加速时间(AT),即从血流开始至峰值速度的时间(<80 ms)以及三角形轮廓[30,90,114]。随着人工瓣梗阻程度的加重,平均跨瓣压差和出现在收缩晚期的峰值速度逐渐增加,相对于LV射血时间(ET)的AT延长,多普勒信号轮廓更加圆钝(图19)。


跨主动脉瓣的压差和速度明显受到人工瓣膜的型号、每搏量、是否存在PPM或梗阻的影响。例如,平均跨瓣压差增加见于较小型号的人工瓣膜、中度或重度PPM患者,而主动脉瓣PHV严重狭窄的患者如果伴随严重的LV功能障碍时(低血流状态),其跨瓣压差仅表现为轻度增加。为了克服这些局限性,建议采用其他多普勒参数:AT、以及AT与ET的比值。AT>100 ms且AT/ET>0.37提示存在主动脉瓣PHV狭窄,并具有良好的准确度[30,114]。这些参数的优势是它们不受多普勒声束与血流方向夹角的影响。另一方面,这些参数的限制性在于其受LV收缩功能和心率的影响。严重的主动脉瓣PHV狭窄常常表现为负荷超声心动图试验中跨瓣峰值流速增快(≥3 m/s)或平均压差增加(≥20 mmHg)[36,138]。与早期研究不同的是另一个反映PHV狭窄的特异性参数:随访中平均压差增加>10 mmHg或者EOA下降>25%,则提示发生了有临床意义的瓣膜梗阻。
EOA和DVI(VTILVOT/VTIPrV)的测量较少受流量的影响,是评价人工主动脉瓣梗阻的较可靠方法[19]。利用连续性方程计算EOA(每搏量/VTIPrV)需要每搏量和主动脉射流速度的准确估测,而前者依赖于LVOT直径和速度的准确测量(两者应在同一解剖位置测量)[14,25]。虽然需要对照人工瓣膜不同类型与型号的正常值,但当EOA<0.8 cm2和DVI<0.25时则应怀疑存在明显的主动脉瓣PHV狭窄。
综合主动脉瓣的2D/3D图像资料以及对梗阻程度进行定性、定量多普勒评价方法,对主动脉瓣PHV的梗阻进行超声心动图的识别和分级。也可采用其他影像技术来评估瓣膜的运动、结构和功能。需要结合所置换瓣膜的数据、人工瓣膜的特性及血液动力学状态进行综合解读和分析。表13列出了用于评估主动脉瓣PHV功能的相关影像学参数。当所有参数都正常时,瓣膜功能障碍的可能性非常低。相反地,当大多数参数异常时,主动脉瓣PHV功能障碍的几率将大大增加。

人工主动脉瓣梗阻分级
人工主动脉瓣梗阻分级
| 正常 | 可能梗阻 | 显著梗阻 | ||
|---|---|---|---|---|
| 定性分析 | ||||
| 瓣膜结构与运动 | 正常 | 多异常e | 异常e | |
| 跨瓣血流轮廓b | 三角形,早期达到峰值 | 三角形-中间形 | 圆钝,对称 | |
| 半定量分析 | ||||
| 加速时间(AT,ms)b | <80 | 80~100 | >100 | |
| 加速时间/LV射血时间(AT/ET) | <0.32 | 0.32~0.37 | >0.37 | |
| 多普勒速度指数(DVI)a | ≥0.35 | 0.25~0.35 | <0.25 | |
| 定量分析 | ||||
| 血流依赖性 | ||||
| 峰值流速(m/s)ac | <3 | 3~4 | ≥4 | |
| 平均压差(mmHg)ac | <20 | 20~35 | ≥35 | |
| 负荷超声试验中平均压差增量 | <10 | 10~20 | >20 | |
| 随访中平均压差增量 | <5 | 5~9 | ≥10 | |
| 非血流依赖性 | ||||
| 有效瓣口截面积(EOA,cm2)ad | >1.1 | 0.8~1.1 | <0.8 | |
| EOA测量值与正常参考值比较a | 参考值±1SD | <参考值-1SD | <参考值-2SD | |
| EOA测量值与参考值之差(cm2)a | <0.25 | 0.25~0.35 | >0.35 | |
注:a这些参数标准值是在正常或接近正常的每搏量(50~90 ml)和流量(200~300 ml/s)的前提下测得的。b这些参数更易受低血流或高血流状态的影响,包括LV低心输出量和合并主动脉反流。c这些参数受LV功能和心率的影响。d该参数依赖于LVOT的大小。e异常机械性瓣膜:阀体无活动或活动受限、血栓或血管翳;异常生物瓣膜:瓣叶增厚/钙化、血栓或血管翳。人工瓣膜不同类型和型号的EOA正常参考值见表7。SD:标准差
单纯跨人工瓣膜血流速度增快或跨瓣压差增高并不足以确诊PHV梗阻,也可能继发于PPM、高血流状态(如外科术后、贫血、败血症)、隐匿性人工二尖瓣反流、主动脉瓣PHV反流、快速压力恢复现象、技术性误差或二叶式机械性瓣膜的局限性中央高速射流[7]。由于压差对血流状态具有高度依赖性,更有采用其他参数如EOA和DVI进行评价的必要性。解释这些高跨瓣压差的保留算法源自既往建议方法的汇编(图20)[7,14,105,125,139]。在排除技术性误差的可能性之后,首先将EOA测量值与所植入人工瓣膜的类型及型号对应的EOA正常参考值进行比较。如果EOA测量值低于正常参考值,特别是系列随访检查显示EOA和DVI降低或平均压差增高、人工瓣膜运动异常、且DVI<0.25、AT/ET>0.37时,提示人工瓣膜梗阻。如果EOA测量值接近正常参考值,则可利用EOA测量值来计算EOA校正值(EOA/BSA)或用所植入瓣膜的EOA正常参考值代替(即预期的EOA校正值)。如果校正值<0.85 cm2/m2,则可推断存在PPM,并依据其严重程度可部分或完全解释其高跨瓣压差。在这种情况下,需牢记PPM与瓣膜内在的功能障碍两者可能并存的现象。值得注意的是,PPM在术后早期即出现并在随后的超声心动图检查中一直存在,而后期发生的压差进一步增高则常常与瓣膜的内在功能障碍有关。


应用彩色多普勒血流可从多个切面观察舒张期流入LV的主动脉瓣反流束。早期研究对AR严重程度的界定多集中在对彩色血流束的特征性描述方面[14,20]。由于血流动力学状态、仪器设置、接受反流的心腔特点、偏心性射流、射流束冲击心腔壁的差异以及来自阅图者的差异,利用反流束的面积和长度判断反流严重程度的方法存在明显的局限性[140]。鉴于彩色反流束的面积和长度与人工瓣AR的程度相关性较差,因此不推荐用于人工瓣AR的定量评价[20]。胸骨旁长轴切面测量的反流束直径/LVOT直径,以及胸骨旁短轴切面贴近人工瓣膜下方测量的反流束面积/LVOT面积,可用来评价中央性反流的严重程度(图11)。反流束直径/LVOT直径>65%提示为重度反流[141]。然而,该方法在偏心性或新月形反流的情况下可能高估反流的严重程度,而在反流束冲击LVOT壁或二尖瓣前叶的情况下可能低估反流严重程度。
对瓣周性AR的半定量评价,需在缝合环水平的短轴切面仔细显示射流束的颈部,以精确定义其周向范围,可用反流束周长占整个缝合环周长的百分比表示反流的严重程度(<10%为轻度,10%~29%为中度,≥30%为重度)(图16)[14,125,142]。然而,这一方法受偏心性反流方向和反流束形状不规则的限制。人工瓣膜的摇摆运动常常提示瓣环开裂>40%,并造成重度反流[143]。在多个切面上观察瓣周反流起始部的宽度也有助于评价反流程度。
由于人工瓣环或支架造成的强回声声影,缩流束宽度(反流束穿过主动脉瓣口的宽度或有效反流面积)在长轴切面上难以正确测量,而在存在多个反流束、反流口形状不规则或瓣周反流的径向扩展等情况下,其测量是不准确的[64]。测量缩流束宽度有助于区分轻度和重度的人工瓣AR。采用Nyquist极限50~60 cm/s时,缩流束宽度<3 mm为轻度AR,而缩流束宽度>6 mm则提示为重度AR。
通常在机械性人工主动脉瓣中难以采用基于近端等速表面积法(PISA)进行定量评价[144,145]。当在存在中央性反流的人工生物瓣膜中采用PISA法时,常常在心尖三腔心或五腔心切面或胸骨旁长轴切面获取血流汇聚带的图像。PISA的半径在舒张期第一血流混叠层进行测量[20]。采用标准公式计算R Vol和EROA。EROA ≥ 30 mm2 或R Vol≥ 60 ml表明重度人工瓣AR。
频谱多普勒参数受人工瓣膜位置及相关的声影和伪影的影响较小,故可用于人工瓣AR的评估。在心尖五腔心切面获取人工瓣AR的CW多普勒频谱最佳。努力调整多普勒声束角度以最大限度降低与超声束角度相关的测量误差。对于偏心性反流束,右侧胸骨旁切面获得的图像信息更佳。可用CW多普勒频谱测量的PHT来评估人工瓣AR的严重程度,当PHT<200 ms时为重度反流,PHT>500 ms则表示为轻度反流。然而,PHT在中间区域时(200~500 ms)其特异性较低,因为受其他变量如心率、LV顺应性和压力、AR发生的急慢性程度(如在急性AR时,不管AR严重程度如何,PHT通常比较短)等的影响[146,147]。在降主动脉测量舒张期逆向血流时:1)取样容积置于左锁骨下动脉起始部的远端;2)PW多普勒角度与主动脉长轴平行;3)将多普勒滤波设置下调至最低以检出低速血流(<10 cm/s),放大速度标尺设置至60~80 cm/s以便更准确地测量舒张末期流速。轻度的反流仅测及舒张早期的短暂逆向血流。随着反流程度的加重,舒张期逆向血流的持续时间和血流速度随之增加。降主动脉内测及全舒张期逆向血流表明AR至少为中度,当舒张末期逆向血流速度>20 cm/s时应怀疑为重度AR[148]。该参数的主要局限性在于其受主动脉和LV顺应性的显著影响。老年患者由于主动脉僵硬度增加,在微量或轻度AR时可能出现全舒张期逆向血流。
R Vol可采用流经LVOT的每搏量(或2D/3D测量的LV每搏量)与流经二尖瓣环或RVOT的每搏量之差来估测。该方法不适用于合并轻度以上的二尖瓣反流或肺动脉瓣反流的患者。计算R Vol的方法费时且容易于产生误差,其中最为重要的是对二尖瓣环或RVOT直径的准确测量。一般来说,反流分数(R Vol/LVOT每搏量)>50%提示为重度人工瓣AR[16,20]。
人工瓣AR对LV的影响取决于反流的时间和反流的严重程度、以及原先存在的LV功能障碍。在排除其他情况下,慢性显著的AR易导致LV扩大,而LV大小正常则可排除重度的慢性AR。同样,如果AR在瓣膜置换后LV容积不下降,或者AS在瓣膜置换后LV容积有上升的趋势,特别是LV呈高血流动力学状态时,则应高度怀疑存在血流动力学显著的瓣膜漏。反之,在急性重度AR时可以不出现LV扩大[16,20]。
人工瓣AR的超声心动图评价包括对2D/3D超声记录的升主动脉根部、主动脉瓣和LV图像以及多普勒评估的反流程度进行综合评价(表14)。除了轻度或微量人工瓣AR,应仔细对反流程度进行定量评价。在可能的情况下,推荐测量缩流束宽度、计算EROA、R Vol和反流分数。辅助性参数有助于进一步证实AR的严重程度,尤其当人工瓣AR的定量程度与临床情况不相符时应广泛采用辅助性参数。应该结合人工瓣AR的时间长短和LV重构情况对这些参数进行解读。在排除了技术性误差后仍然存在检查结果不一致,或当超声心动图不能明确诊断时,在有经验的中心可选用其他影像学方法进行评价。

人工主动脉瓣反流分级
人工主动脉瓣反流分级
| 轻度 | 中度 | 重度 | ||
|---|---|---|---|---|
| 定性分析 | ||||
| 瓣膜结构及运动 | 多正常 | 多异常b | 多异常b | |
| AR彩色反流束宽度a | 小 | 中等 | 大(>LVOT直径的65%) | |
| AR的CW信号 | 不完整或暗淡 | 强 | 强 | |
| 降主动脉舒张期逆向血流 | 短暂,舒张早期 | 中间 | 全舒张期 (舒张末期血流速度>20 cm/s) | |
| 半定量分析 | ||||
| PHT (ms)c | >500 | 200~500 | <200 | |
| 瓣周反流的周向范围 (%)e | <10 | 10~29 | ≥30 | |
| 缩流束宽度(mm) | <3 | 3~6 | >6 | |
| 定量分析 | ||||
| EROA(mm2) | <10 | 10~29 | ≥30 | |
| R Vol (mL)f | <30 | 30~59 | ≥60 | |
| 反流分数(%) | <30 | 30~50 | >50 | |
| +LV大小d | ||||
注:a该参数适用于中央性反流而对偏心性反流准确性较低。b异常机械性瓣膜:阀体无运动、开裂或摇摆运动(瓣周反流);异常生物瓣膜:瓣尖增厚/钙化或脱垂、开裂或摇摆运动(瓣周反流)。c该参数受LV顺应性影响。d适用于除外其他病因的人工主动脉瓣置换术后晚期的慢性反流。e仅适用于瓣周反流。f可用LVOT的每搏量-RVOT(如无轻度以上肺动脉瓣反流)或二尖瓣环的每搏量(如无轻度以上二尖瓣反流)。AR:主动脉瓣反流;PHT:压差半降时间;EROA:有效反流口面积;R Vol:反流容积
对于人工二尖瓣的超声心动图报告应该是系统全面的(表4,表10),包括下列描述:1)人工瓣的类型与型号;2)血压;3)瓣膜的形态和功能(尽可能包括双叶机械性瓣膜关闭角度的测量);4)人工瓣膜的压差和血流速度(PHT、DVI、EOA);5)测量压差时的心率;6)反流(位置、程度);7)LV大小和功能;8)LA大小;9)肺动脉压[7,14]。EOA计算值应与人工瓣膜类型所对应的参考值进行比较。存在任何程度的PPM均应报告。必要时应说明采用其他影像学方法的种类和理由。应记录二尖瓣PHV特性的任何变化。
应评价二尖瓣PHV的所有组成部分(缝合环、瓣叶、阀体、周围组织)。TTE是一线影像学检查,而当怀疑或确认存在瓣膜功能异常时则推荐TOE检查[15,21,27,29,137]。如有必要,可辅以荧光透视成像,心脏CT或CMR检查[40,43,65]。TTE检查需从胸骨旁长轴、短轴切面和多角度的所有心尖切面以及离轴切面上扫描整个缝合环、二尖瓣瓣下装置和瓣叶/阀体的运动情况。生物瓣膜的支架在心尖四腔心切面上显示最佳。彩色多普勒显像用于显示正常前向血流、预期的冲刷性血流和病理性反流。声影遮蔽效应可能导致不能良好显示二尖瓣PHV(尤其是机械性瓣膜)的LA侧(图5A,图5B)[88,89]。调整超声束与阀体开放的方向相平行则可改善瓣膜的显示质量。由于肋下切面遮挡效应最小,有助于显示人工瓣瓣周血流。TOE在检出和确定人工瓣MR的位置和机制方面常常优于TTE[149,150,151]。TOE显示LA和二尖瓣反流束更佳,但声影遮蔽效应限制了其对LV的显示(图5C,图5D)。在食管下段四腔心切面,通过旋转探头至二腔心和三腔心切面同时配合前屈、后屈时,反流束显示最佳。如在扇面中央进行适当调整,横向的经胃底短轴切面有助于显示瓣膜/缝合环的整个周长。TTE/TOE的长轴切面用于测量LVOT(见上文),而短轴切面则可确定任何瓣周漏的周向范围。3D超声心动图,尤其是与TOE相结合时,可理想地显示人工二尖瓣全貌、整个缝合环和瓣周反流的程度(图21)。


影像学方法可通过显示人工生物瓣瓣叶的退行性变(增厚、钙化、异常运动),机械性PHV缝合环的摇摆运动或阀体异常运动等证据来确定梗阻或反流的病因。机械性瓣膜的阀体应该快速并且充分地开放,在LV功能良好的情况下,其开放受限是诊断梗阻的可靠征象。在正常的双叶瓣,可能存在舒张期的轻微瓣叶震动及暂时性不对称关闭。二尖瓣开裂主要发生在后侧或外侧区域,极少发生在前侧。阀体的正常解剖学定向应当与自体瓣膜的开放极为相似,有助于保持二尖瓣流入模式及心室内LV流场,这对于LV充盈是非常重要的。对于大瓣口引导血流向前而非向后的单叶侧倾碟瓣尤为重要。人工生物瓣膜的瓣尖应很薄且动度良好,没有脱垂。对于人工主动脉瓣,观察到手术缝线、纤维蛋白条带状物或LV内气泡样回声都是正常的。瓣尖的严重钙化(图22)和阀体动度降低是瓣膜梗阻的最可靠征象。在双叶机械性瓣膜,当其中一个瓣叶的活动明显低于另一瓣叶时,可能存在明显的部分梗阻。如果不能显示阀体,当在所有切面上彩色血流图均不能充填PHV瓣口时(窄的高速前向血流束环绕混叠失真)应该怀疑存在梗阻。在人工生物瓣膜,血流束在无运动的瓣尖水平很窄,但是可以朝向支架顶端快速展开以填充瓣口。LV功能严重障碍也可引起瓣膜开放幅度降低,但这种情况将伴有彩色显像中暗淡的、低流速的血流信号。


二尖瓣PHV的多普勒超声评估(CW多普勒和PW多普勒)是通过TTE的心尖切面和TOE食管下段四腔心切面来进行的。有时需采用离轴切面来获得声束与血流束相平行的图像。
在大部分功能正常的双叶机械性PHV,其二尖瓣前向血流舒张早期峰值速率(E峰)<1.9 m/s,但在小的不匹配的人工瓣可高达2.4 m/s[90,152,153,154]。正常二尖瓣平均跨瓣压差通常<5~6 mmHg[155]。二尖瓣跨瓣血流速度和压差随狭窄程度的加重而增加。然而,人工瓣的大小、心室和心房功能、心腔的顺应性、相对的心腔压力、存在PPM或任何梗阻都可以影响跨瓣血流速度。心动过速时导致舒张期充盈时间缩短和E峰速度增加[19]。同样地,显著的二尖瓣反流引起容量负荷增加进而导致二尖瓣跨瓣血流速度增加。所有这些情况均强调了对同一患者需要进行系列随访和测量比较的必要性[14]。如果排除了上述情况,E峰速度≥2.5 m/s和二尖瓣平均跨瓣压差≥10 mmHg提示存在重度人工二尖瓣梗阻[14]。二尖瓣PHV明显梗阻的患者在负荷超声心动图时其跨瓣平均压差增加(≥12 mmHg)(图23)[36,138]。与术后即刻测量值相比发生变化时亦支持获得性PHV梗阻的诊断。在相似的心率下平均压差的增幅>5 mmHg提示存在瓣膜梗阻。


二尖瓣PHV功能正常时PHT常常<130 ms,而系列超声心动图检查PHT>200 ms则提示出现了显著狭窄。由于PHT受心率、LA和LV顺应性的影响,在心动过速或房室顺应性减低的患者,尽管存在显著人工瓣膜狭窄,其PHT仍显示为正常。在一度房室传导阻滞E峰和A峰融合时或舒张期充盈时间缩短的情况下不应测量PHT。对PHT轻度增加(130~200 ms)应谨慎解读[152,154]。
EOA和DVI(VTIPrV/VTILVOT)较少受血流的影响。EOA由连续性方程(每搏量/VTIPrV)计算得出,在合并轻度以上MR或AR时是不可靠的。在存在AR时,可用RVOT代替LVOT进行测量。相反地,由PHT推导计算的EOA在人工二尖瓣中是不适用的[106,111]。需要在排除AR的前提下对DVI进行正确解读。尽管测量值需要参照不同类型与型号的人工瓣膜的正常值,但EOA<1 cm2和DVI>2.5时须高度怀疑二尖瓣PHV存在明显梗阻[14]。
二尖瓣PHV梗阻的超声心动图评价应结合二尖瓣的2D/3D图像数据和定性、定量瓣膜梗阻程度的多普勒测量进行综合判断(图24)。必要时亦可选择其他影像学技术来评价瓣膜运动、结构和功能。例如,在无症状性人工瓣血栓形成的情况下,多普勒压差正常或仅轻度升高,需要借助荧光透视成像或心脏CT技术来识别双叶式人工二尖瓣异常的碟瓣运动[46]。数据的解读需根据瓣膜置换的时间、人工瓣的特点和血流动力学状态来进行。表15列出了评价二尖瓣PHV功能的影像学参数。当所有参数都正常时瓣膜功能异常的可能性非常低,而当大部分参数异常时PHV功能异常的可能性就很大[152]。

人工二尖瓣梗阻分级
人工二尖瓣梗阻分级
| 正常 | 可能梗阻 | 显著梗阻 | ||
|---|---|---|---|---|
| 定性分析 | ||||
| 瓣膜结构与运动 | 正常 | 多异常a | 异常a | |
| 半定量分析 | ||||
| PHT(ms)d | <130 | 130~200 | >200 | |
| DVIbfg | <2.2 | 2.2~2.5 | >2.5 | |
| 定量分析 | ||||
| 血流依赖性 | ||||
| 峰值速度(m/s)bcf | <1.9 | 1.9~2.5 | ≥2.5 | |
| 平均压差(mmHg)bcf | ≤5 | 6~10 | ≥10 | |
| 负荷超声中平均压差增量 | <5 | 5~12 | >12 | |
| 随访中平均压差增量 | <3 | 3~5 | >5 | |
| 非血流依赖性 | ||||
| EOA(cm2)be | ≥2 | 1~2 | <1 | |
| EOA vs正常参考值be | 参考值±1SD | <参考值±1SD | <参考值±2SD | |
| EOA测量值与参考值之差(cm2)b | <0.35 | <0.35 | <0.35 | |
注:a异常机械性瓣膜:阀体无活动或活动受限、血栓或血管翳;异常生物瓣膜:瓣叶增厚/钙化、血栓或血管翳。b这些参数标准值是在舒张期容积正常或接近正常的(如每搏量50~90 ml)和心率(50~80次/min)的前提下测得的。c这些参数更易受血流和心率的影响。d该参数受心率、LA顺应性、LV顺应性的影响,在心动过速、一度房室传导阻滞或引起E峰和A峰融合或舒张期充盈时间缩短的情况下不能测量该参数。e这些参数在存在轻度以上的主动脉瓣反流或二尖瓣反流时是不可靠的。f这些参数在存在显著的二尖瓣反流时是不可靠的。g该参数依赖于LVOT的大小。心房颤动时需在相匹配的心动周期中测量VTIPrMV和VTILVOT。人工瓣膜不同类型和型号的EOA正常参考值见表8。PHT:压差半降时间;DVI:多普勒速度指数;EOA:有效瓣口面积;SD:标准差


人工二尖瓣的平均压差≥6 mmHg提示可能存在病理性梗阻、高血流动力学状态(如手术后、贫血、脓毒血症)、心动过速、PPM、反流、技术性误差或二叶式机械性瓣膜的局部高速中央性射流速度[7,14,105,125,139]。为克服压差的血流依赖性,需采用包括EOA和DVI的分步法进行评价(图24)。排除了可能的技术性误差后,将EOA测量值与所植入的相应类型与型号的人工瓣正常参考值进行比较。如果EOA测量值低于正常参考值,尤其是当随访中EOA和DVI降低时,出现人工瓣运动异常(或可疑异常彩色血流)且DVI>2.2和PHT≥130 ms的情况下,应怀疑人工瓣梗阻。在跨瓣压差升高的患者,PHT<130~200 ms不是病理性梗阻的标志,而是跨瓣流率升高的标志,尤其是在瓣叶/碟瓣活动度正常的情况下。在这种情况下,可通过仔细的调整多普勒声束以获得较低流速而避免这种中央性血流加速。如果EOA接近参考值,可以利用EOA测量值或预测值(正常参考值)来计算EOA校正值(EOA/BSA)。如果该校正值≤1.2 cm2/m2,可以推测存在PPM,并且依据其严重程度,将高跨瓣压差部分或全部归因于PPM。在这种情况下,需谨记PPM和内在性人工瓣膜功能障碍并存的可能性。PPM常常于术后早期即存在,因此,在随访中压差的进一步变化常归因于内在性瓣膜功能障碍。在其他情况(EAO>1.2 cm2/m2),如果瓣叶活动度正常或不确定,且DVI<2.2,应怀疑存在隐性的二尖瓣跨瓣反流、瓣周反流或高血流状态。
定量评价人工瓣MR程度也具有相当大的挑战性。R Vol取决于反流口大小、跨瓣口压差的驱动力和收缩期持续时间[20]。
彩色血流显像是评价MR严重程度最为常用的方法。一般假设是随着MR严重程度的增加,进入LA的反流束的大小和程度也随之增加[156]。然而,反流束面积和MR严重程度之间的关系存在很大范围的变异性。因此,该方法是造成很多误差的因素,不推荐用于评价MR严重程度[20]。但是当检测到贴壁、涡流并到达LA后壁的大量偏心性射流束时,则支持明显的人工瓣MR。相反地,仅超过二尖瓣叶的细小反流束通常提示轻度MR[157]。
在彩色多普勒显像,瓣周漏具有典型的表现,即射流束沿人工瓣环外侧以偏心方向自LV进入LA。对于瓣周性MR的半定量评价,需要在缝合环水平的短轴切面上,仔细显示射流束颈部以精确测量其周向范围。反流的瓣周范围可表示为该周向范围占缝合环总周长的百分比(<10%为轻度;10%~29%为中度;≥30%为重度)[158]。人工瓣膜摇摆运动通常提示存在>40%的瓣环开裂,属于重度反流。
缩流束是指射流束离开反流口时的区域,它可反映反流口面积。缩流束宽度有助于鉴别人工瓣轻度和重度MR,可从胸骨旁长轴或心尖四腔心切面进行测量。缩流束宽度<3 mm提示轻度人工MR,而≥7 mm定义为重度MR[154]。由于人工材料声影的影响,缩流束宽度的测量存在一定难度。在多股反流束或反流口形状不规则时,其测量是不准确的[14,20]。
PISA法评价人工瓣MR是可行的,尤其是在人工生物瓣膜中(图13)。虽然在与反流束方向平行的其他切面上亦可获得,血流汇聚带的显像通常从心尖四腔心切面获得最佳[156,159]。可通过降低显像深度和降低Nyquist极限至15~40 cm/s来优化感兴趣区域。PISA半径在收缩中期首次色彩混叠处测得。R Vol和EROA可由标准公式计算。从定性的角度,Nyquist极限为50~60 cm/s时出现血流汇聚提示存在重度MR。MR严重程度分级将反流分为轻度、中度和重度,又将中度反流细分为"轻-中度"(EROA 20~29 mm2或R Vol 30~44 ml)和"中-重度"(EROA 30~39 mm2或R Vol 45~59 ml)。从定量的角度,如果EROA≥40 mm2且R Vol≥60 ml则人工瓣MR为重度。PISA法具有某些优势和限制性,已在文中阐述。简言之,PISA法是基于在圆形反流口近端速度分布呈半球形对称的假设,这可能不适于偏心性射流束、多股射流束、复杂的或椭圆形的反流口[20]。声影效应也会影响PISA的图像质量。
频谱多普勒参数可作为辅助或替代参数来印证反流的严重程度。在无人工二尖瓣梗阻的情况下,舒张早期跨人工二尖瓣血流速度(E峰速度)随MR严重程度的增加而增加。无二尖瓣狭窄时,PW多普勒测量的E峰速度>1.5 m/s提示人工瓣重度MR。相反地,优势A波(心房收缩)可基本排除重度MR。在一支或多支肺静脉内出现收缩期逆向血流(PW多普勒取样容积置于肺静脉口内1 cm处)是显著二尖瓣反流的另一个特异性参数(图13)[160]。具有CW多普勒完整轮廓且浓密MR信号时,提示具有比暗淡信号者更严重的MR。当出现不完整(顿挫)的三角形轮廓和圆钝的E峰时,提示存在重度MR所致的LA压升高或LA内存在显著的反流压力波。在偏心性MR,难以记录偏心性反流束的完整CW多普勒轮廓。
R Vol可以通过从总的跨二尖瓣每搏量(或2D/3D获得的总LV每搏量)减去LVOT处的前向每搏量(如轻度以上AR则采用RV每搏量)计算得出。该方法比较费时且存在一些缺陷。通常反流分数>50%时提示为重度人工瓣MR。
人工瓣MR对LV、LA和肺动脉压的影响取决于反流的时间长短、严重程度以及之前是否存在心肌病。在没有其他疾病的情况下,LV和LA扩张是慢性显著性MR的敏感指标,而正常的心腔大小可基本排除重度慢性MR。同样地,如果因MR行瓣膜置换术后LV容积不减小,或者因二尖瓣狭窄行瓣膜置换术后LV容积倾向于增大,尤其是当LV高动力状态时,应怀疑存在显著血流动力学意义的反流或瓣周漏。相反,在急性重度MR时可能不出现LV或LA扩大。
由于TTE常不能直接显示人工瓣MR,当出现以下征象时应当怀疑存在隐匿性人工瓣MR:1)收缩期人工瓣的LV侧出现血流汇聚;2)LA内声影的远端出现彩色湍流;3)二尖瓣E峰速度、压差和(或)DVI增加;4)不能解释或新近恶化的肺动脉高压和扩张、呈高动力的LV。除非合并二尖瓣狭窄,在人工瓣MR时PHT通常是正常的[152,161]。当临床怀疑或TTE怀疑存在隐匿性MR时,应进行系统的TOE检查[137]。
人工瓣MR的超声心动图评价应结合瓣膜和心室的2D/3D图像、以及反映严重程度的多普勒测量进行综合评价(表16)。除非是轻度以下的人工瓣MR,应尽量对反流程度进行定量分析。推荐测量缩流束宽度并计算EROA、R Vol和反流分数。辅助性参数有助于确定MR的严重程度,尤其是当人工瓣MR的定量程度与临床情况不一致时应该广泛采用。应根据人工瓣MR的时间长短和LV重构程度对这些参数进行解读。如果在排除了技术性误差后结果仍然不一致,或者超声心动图无法确诊时,在有经验的医学中心应采用其他影像学方法来评价瓣膜的运动、结构和功能。

人工二尖瓣反流严重程度的分级标准
人工二尖瓣反流严重程度的分级标准
| 轻度 | 中度 | 重度 | ||
|---|---|---|---|---|
| 定性分析 | ||||
| 瓣膜结构与运动 | 多正常 | 多异常b | 多异常b | |
| 彩色MR血流束a | 小 | 中等 | 大的中央性射流或贴壁、涡流、 达LA后壁的偏心性射流 | |
| 血流汇聚c | 无或少 | 中等 | 大d | |
| MR的CW多普勒信号 | 暗淡/抛物线型 | 浓密/抛物线型 | 浓密/三角形 | |
| 半定量分析 | ||||
| 肺静脉血流 | 收缩期为主 | 收缩期变钝g | 收缩期逆向血流e | |
| 二尖瓣流入血流 | 不定 | 不定 | 峰值速度≥1.9 m/s;平均压差≥5 mmHg | |
| 多普勒速度指数(VTIPrMV/VTILVOT) | <2.2 | 2.2~2.5 | >2.5 | |
| VC宽度(mm) | <3 | 3~5.9 | ≥6 | |
| 瓣周反流的周向范围(%)i | <10% | 10%~30% | ≥30% | |
| 定量分析j | ||||
| EROA(mm2) | <20 | 20~39 | ≥40 | |
| R Vol(mL) | <30 | 30~59 | ≥60 | |
| 反流分数(%)h | <30 | 30~50 | >50 | |
| + LV和LV大小f和肺动脉收缩压 | ||||
注:a参数适用于中央性反流,对偏心性反流不准确。b异常机械性瓣膜:阀体无运动、瓣环开裂或摇摆运动(瓣周反流);异常生物瓣膜:瓣尖增厚/钙化(瓣周反流)。cNyquist极限在50~60 cm/s。dNyquist极限基线下调至40 cm/s,对于中心性反流束PISA半径分别为<0.4 cm和≥0.9 cm。e肺静脉收缩期血流逆转对于严重的MR是特异性的但不敏感。f除外其他原因和急性MR后,适用于慢性、手术后晚期人工二尖瓣MR。g除非其他原因的收缩期钝化 (心房颤动、LA压升高)。h如果可行的话可通过PISA法估算或通过计算在二尖瓣环每搏量和在LVOT每搏量的差值(如果无轻度以上的AR)。i仅适用于瓣周反流。j这些定量参数没有像在自身MR那样得到很好的验证
超声心动图报告包括以下内容:1)人工瓣膜的类型与型号;2)血压;3)瓣膜形态与功能;4)人工瓣跨瓣压差与血流速度(EOA、DVI);5)压差测量时的心率;6)瓣膜反流(位置、程度);7)RV大小与功能;8)RA大小;9)下腔静脉内径及其随呼吸变化率;10)肺动脉压(表4,表10)[7,14]。EOA计算值需与所植入的人工瓣类型相应的参考值进行比较。必要时需说明采用其他影像学方法的种类和理由。三尖瓣PHV特性的任何改变均需记录。
由于三尖瓣PHV位置靠前,通常对于三尖瓣的评价TTE优于TOE[84]。TTE观察三尖瓣的三个主要切面为:胸骨旁(RV流入道长轴切面、主动脉瓣水平的短轴切面)、心尖四腔心切面和肋下切面。所有切面尤其是心尖切面,均需从多个角度倾斜以获得RV和三尖瓣的最佳图像。因声影干扰少于心尖切面,RV流入道切面和肋下切面对人工三尖瓣血流的评价非常有用[14,20]。人工三尖瓣的TOE标准切面包括:食管中段四腔心切面、改良的双腔切面、食管中段RV流入道-流出道切面、经胃底RV流入道-流出道切面。
超声心动图可识别PHV功能障碍的病因学,包括因人工生物瓣膜退行性变(增厚、钙化和运动异常)导致的瓣膜梗阻或反流、缝合环的摇摆运动或机械性PHV的阀体异常运动。
需从多个切面对三尖瓣PHV进行多普勒(CW和PW)超声评价。利用不同的探头位置和离轴切面进行调整声束尽量使之与血流方向平行。对于三尖瓣PHV狭窄程度的判断已在数量有限的患者中得到了证实。
绝大多数功能正常的三尖瓣PHV中,三尖瓣前向血流舒张早期峰值速度(E峰速度)<1.9~2 m/s[162,163]。依据人工瓣膜的不同类型,三尖瓣正常的平均跨瓣压差一般<6~9 mmHg。跨瓣速度及跨瓣压差随三尖瓣梗阻程度加重而增加。但是血流速度受呼吸、心率、心腔顺应性及压力、存在梗阻等因素的影响。为了减少呼吸对血流的影响,推荐窦性心律或心房颤动的患者测量至少5个心动周期(呼气末或平静呼吸)取平均值。在无心动过速或明显TR的情况下,E峰速度≥1.9~2 m/s和跨瓣平均压差≥6~9 mmHg提示可能存在三尖瓣PHV梗阻[164,165,166]。
短PHT常常提示三尖瓣PHV功能正常,而系列超声心动图随访中PHT显著延长则提示可能存在瓣膜狭窄。由于PHT受心率和右侧心腔顺应性的影响,需对其测值进行谨慎解读和评价[164,165]。
EOA和DVI(VTIPrV/VTILVOT)是较少受血流影响的指标。在三尖瓣狭窄或反流时,跨瓣压差均增大,DVI测量有助于对二者进行鉴别。在无明显AR情况下,人工生物三尖瓣DVI ≥3.2或机械二叶瓣DVI≥2则提示可能存在人工三尖瓣狭窄[84,166]。采用PHT计算EOA的可靠性尚未在三尖瓣PHV中得到证实。故EOA由连续性方程计算(每搏量/VTIPrV),但在合并轻度以上AR时其可靠性降低。在合并AR时,可用RVOT测值来代替。尚无经临床验证的人工三尖瓣的EOA界值。
三尖瓣PHV梗阻的超声心动图评价应结合三尖瓣的2D/3D图像、以及反映狭窄程度的多普勒测量进行综合评价(图25)。必要时可应用其他影像学方法来评估瓣膜运动、结构和功能。对数据的解读需根据瓣膜置换的时间、人工瓣膜的特点和血流动力学状态进行综合判断。表17列出了评价三尖瓣PHV功能的参数,异常指标越多则预示PHV功能障碍的可能性就越大。

人工三尖瓣梗阻的分级
人工三尖瓣梗阻的分级
| 正常 | 可能梗阻a | |||
|---|---|---|---|---|
| 定性分析 | ||||
| 瓣膜结构与运动 | 正常 | 多异常b | ||
| 半定量分析 | ||||
| PHT (ms) | <130 | ≥130 | ||
| DVI | <2 | ≥2 | ||
| 定量分析 | ||||
| 血流依赖性 | ||||
| 舒张早期峰值速度 (m/s)c | <1.9 | ≥1.9 | ||
| 平均跨瓣压差 (mmHg)c | <6 | ≥6 | ||
注:a由于受呼吸影响,窦性心律时采集3~5个心动周期取平均值;b瓣叶增厚或不运动;c在瓣膜反流时亦可增大。PHT:压差半降时间;DVI:多普勒速度指数


人工瓣TR的严重程度分级原则上与人工瓣MR相似,但是,由于评价TR程度的标准不如MR的成熟,评价彩色血流参数与TR程度之间关系的运算方法尚未充分建立。
彩色血流显像有助于筛查TR。一般认为,延伸至RA深部的较大彩色血流束比局限于三尖瓣的细小反流束代表更重程度的TR。如同对于MR一样,这种评价方法会导致诸多误差,并受到多个技术性和血流动力学因素的限制[166,167]。不推荐应用彩色血流显像来评价TR的程度。尽管如此,若发现贴壁、涡流、并到达RA后壁的大量偏心性射流束时,仍提示存在重度TR的可能性[14,20]。相反地,细小中央性反流束常提示为轻度TR。值得注意的是,在瓣膜置换术后早期,正常的生物人工瓣膜可出现轻度TR。
采用与MR同样的设置,通常在心尖四腔心切面上显示和测量TR的缩流束宽度。推荐至少测量2~3个心动周期取平均值。缩流束宽度≥7 mm提示重度TR,而<6 mm提示可能为轻度或中度TR[168]。由于受人工材料声影的影响,有时缩流束宽度的测量存在困难。当存在多个反流束或反流口形状不规则时,其测量是不准确的。
作为一种定量评价方法,PISA法在三尖瓣PHV中的应用尚未得到证实。然而,在不存在血流汇聚带扭曲变形的情况下,PISA法可用于人工瓣TR的程度分级[14,20]。
频谱多普勒参数可作为辅助或替代指标来证实三尖瓣反流的严重程度。与MR相似,TR严重程度会影响三尖瓣舒张早期充盈(E峰速度)。在无三尖瓣狭窄的情况下,三尖瓣E峰速度升高(1.9~2.1 m/s或更高)常常见于重度TR,尽管缺乏特异性。PW多普勒在肝静脉内记录到全收缩期逆向血流是提示重度TR的另一个特异性参数[167,169]。浓密的TR信号和完整的CW多普勒轮廓也提示存在比暗淡信号更严重的TR。当出现不完整(顿挫)的三角形轮廓和圆钝的E峰时频谱时,提示由于重度TR造成了RA内明显的反流压力波。在偏心性TR往往难以记录到完整的CW频谱轮廓。
PW多普勒方法在人工瓣TR严重程度的定量评价中的作用尚未得到证实。
人工瓣TR对右心腔的影响取决于反流的时间长短、严重程度以及术前的心脏情况。在排除其他因素后,RV和RA扩大(舒张期间隔变平坦)和下腔静脉扩张、随呼吸塌陷率明显减低是反映慢性显著TR的敏感征象,而右心内径正常则基本可排除重度TR。如果不存在以上情况,则需慎重判断是否存在显著的TR。
人工瓣TR的超声心动图评价应结合瓣膜、右心腔、间隔运动、下腔静脉的2D/3D图像和反映严重程度的多普勒测量进行综合评价(表18)。除了在轻度或微量TR情况下,专家共识提倡应用缩流束宽度来分级TR的严重程度。其他辅助参数有助于确定TR的严重程度。对这些参数的解读应根据反流时间的长短和RV的重构程度进行综合评价。在超声结果不一致或不确定时,在有经验的中心可采用其他影像学方法来评估瓣膜的运动、结构和功能。

人工三尖瓣反流分级
人工三尖瓣反流分级
| 轻度 | 中度 | 重度 | ||
|---|---|---|---|---|
| 定性分析 | ||||
| 瓣膜结构与运动 | 正常 | 多异常b | 多异常b | |
| 彩色血流TR射流束a | 小 | 中等 | 大的中央性或偏心贴壁性射流 | |
| 血流汇聚c | 无或小 | 中等 | 大 | |
| TR射流束的CW频谱 | 暗淡/抛物线状 | 浓密/抛物线状 | 浓密/早期达峰 | |
| 半定量分析 | ||||
| 肝静脉血流 | 收缩期为主 | 收缩期变钝f | 收缩期逆向d | |
| 三尖瓣前向血流 | 不定 | 不定 | 跨瓣压差增大 | |
| 缩流束宽度 (mm) | 未获得 | <7 | >7 | |
| 定量分析 | ||||
| EROA(mm2) | 未获得 | 未获得 | 未获得 | |
| R Vol(ml) | 未获得 | 未获得 | 未获得 | |
| 反流分数(%) | 未获得 | 未获得 | 未获得 | |
| + RA-RV-IVC内径e | ||||
注:a适用于中央性反流束,对于偏心性反流束精确度较差。b瓣环开裂(瓣周反流),瓣叶增厚/钙化 (瓣周反流);生物瓣膜异常:瓣叶增厚/钙化。cNyquist极限为50~60 cm/s;基线Nyquist极限调整为28 cm/s。d肝静脉收缩期血流逆转对于重度TR特异性高但敏感性较低。e适用于慢性、置换术后晚期TR评价。f除外其他导致收缩期变钝的原因(如心房颤动、RA压增高)
超声心动图报告应包括:1)人工瓣的类型和型号;2)瓣膜形态和功能;3)跨瓣压差和速度;4)瓣膜反流 (位置、程度);5)RV大小和功能;6)肺动脉压;7)肺动脉内径(表4,表10)[7,14]。必要时,需说明采用其他影像学方法的种类和理由。需记录肺动脉瓣PHV的所有特征性改变。
由于肺动脉瓣位置靠前、靠上,TTE或TOE均难以完整显示[20]。TTE从主动脉瓣水平的胸骨旁大短轴切面、RVOT切面和肋下切面显示肺动脉瓣。将探头轻微向头侧倾斜可获取肺动脉瓣和肺动脉近端更清晰的图像。TOE在食管上段近主动脉瓣短轴水平(通常在30° 左右)旋转角度至50°~90° 显示肺动脉瓣。自主动脉瓣短轴水平50°~90° 轻度回撤探头有助于显示肺动脉瓣、主肺动脉及其分叉。亦可从胃底切面在120° 平面显示。彩色血流多普勒可检测血流加速或反流。3D TOE有助于人工生物瓣肺动脉瓣结构和功能的准确评价,进而可提高经皮瓣膜成形术的准确性和加强术中监护[170]。
肺动脉瓣PHV功能障碍、狭窄和(或)反流,通常与瓣膜的形态异常(钙化、血管翳、血栓形成)和(或)瓣膜的活动异常(瓣环的摇摆运动、阀体运动异常)有关。
应用CW和PW多普勒在肺动脉瓣水平测量跨肺动脉瓣血流速度。记录多个心动周期以减小呼吸所致血流速度的变异性。由于RVOT呈漏斗状且有可能合并肺动脉分支狭窄,限制了连续性方程计算EOA的准确性。当今肺动脉带瓣管道的临床应用较多,熟知瓣膜退行性变的类型对于了解这些移植物导致边缘狭窄和压差增大是很重要的[14,22]。
目前关于判断人工肺动脉瓣梗阻的证据有限。怀疑人工肺动脉瓣狭窄的多普勒表现包括:前向彩色血流变窄,人工生物瓣膜单一跨瓣峰值速度>3.2 m/s(平均压差≥20 mmHg) 或同种瓣速度>2.5 m/s(平均压差≥15 mmHg),系列随访中峰值速度升高、RV收缩压升高、新出现的RV功能受损(图26)。当合并肺动脉分支狭窄时,PW多普勒优先于CW多普勒用于测量跨人工肺动脉瓣压差(假设不存在血流混叠的情况下)[171,172]。


肺动脉瓣PHV梗阻的超声心动图评价需结合肺动脉瓣的2D/3D超声图像以及多普勒超声评估狭窄程度进行综合分析。必要时,可采用其他影像学方法来评价瓣膜结构、运动和功能。表19列举了评价肺动脉瓣PHV功能的参数。

人工肺动脉瓣梗阻的分级
人工肺动脉瓣梗阻的分级
| 正常 | 可能梗阻 | ||
|---|---|---|---|
| 定性分析 | |||
| 瓣膜结构和运动 | 正常 | 多异常a | |
| 彩色血流 | 正常 | 前向彩色血流变窄 | |
| 半定量分析 | |||
| PHT(ms) | <230 | ≥230 | |
| 定量分析 | |||
| 血流依赖性 | |||
| 峰值速度(m/s)bc | <3.2人工生物瓣膜,<2.5自体移植瓣 | ≥3.2人工生物瓣膜,≥ 2.5自体移植瓣 | |
| 平均压差(mmHg) | <20人工生物瓣膜,<15自体移植瓣 | ≥20人工生物瓣膜,≥15自体移植瓣 | |
注:a瓣叶增厚或无运动;b该标准适用于正常或接近正常每搏量 (50~90 ml) 和流率 (200~300 ml/s);c系列随访中峰值速度增加是更可靠的参数。PHT:压差半降时间
目前尚缺乏评价人工肺动脉瓣反流(PR)的影像学资料。对人工瓣PR的检出几乎全部要依赖彩色血流显像,当RVOT内测及流向RV的舒张期血流时即诊断为PR。
与轻度PR相比,显著人工瓣PR反流表现为血流持续时间更长(全舒张期)、跨肺动脉瓣的反流束更宽[173]。但是在重度PR患者,当舒张期肺动脉压力与RV压力的平衡点出现在舒张早期时,彩色反流区域显示可非常短暂和不准确(依赖于驱动压)[174]。人工瓣PR程度的评价通常根据反流束在起源处的宽度来估测[175,176,177]。彩色反流束最大直径(宽度)在胸骨旁短轴切面或肋下切面紧邻肺动脉瓣下(RVOT与肺动脉瓣环交界处)于舒张期进行测量。尽管存在明显的观察者间变异,当反流束宽度大于同帧测量的RVOT直径的50%~65%时提示重度PR。肺动脉内测及逆向彩色多普勒血流时是中至重度PR的特异性表现[14,20]。
尽管采用彩色多普勒的缩流束宽度可能比反流束宽度对PR程度的评价更为准确,但缺乏相关证据。在某些患者中可采用血流汇聚带来评价,但其定量PR程度的临床准确性尚未得到证实。
PHT缩短(<100 ms)(由于血流快速下降终止于舒张中晚期,CW多普勒信号呈正弦波形)和浓密的CW频谱对诊断重度PR虽无特异性,但可出现在重度PR患者中[178,179]。PHT不仅受PR程度的影响,还与舒张期肺动脉内压力和RV舒张期特性有关,当RV呈限制性充盈时,PHT缩短更加显著。
理论上,应用PW多普勒测量肺动脉瓣环处和肺动脉内的前向和逆向血流可以计算R Vol和反流分数。肺动脉瓣环需在肺动脉瓣的正下方于射血早期(心电图R波之后2~3帧)仔细测量。但该方法容易出现测量误差,其可靠性尚待进一步证实。反流分数<30%提示轻度反流,而>50%提示重度反流[177]。
RV扩大伴舒张期室间隔变平坦和反常运动时提示重度PR,但缺乏特异性。否则,PR程度较轻或为急性PR。值得注意的是,RV扩大也可见于其他情况(非特异性),而在急性重度PR时RV可无扩大。
超声心动图对人工瓣PR的评价需结合肺动脉瓣、RV的2D/3D显像和血流多普勒定量反流程度进行综合分析(表20)。应综合运用多种方法对反流进行评价。当超声心动图结果不一致或不能明确诊断时,在有经验的中心可应用CMR进行检查。

人工肺动脉瓣反流程度的分级
人工肺动脉瓣反流程度的分级
| 轻度 | 中度 | 重度 | ||
|---|---|---|---|---|
| 定性分析 | ||||
| 瓣膜的结构和运动 | 多正常 | 多异常b | 多异常b | |
| 彩色血流PR射流束宽度af | 小 | 中等 | 大 (>50~65% RVOT直径) | |
| PR射流束的CW频谱 | 不完整或暗淡 | 浓密 | 浓密 | |
| CW测射流束减速率 | 慢 | 不定 | 急剧下降,舒张期血流早期终止c | |
| 舒张期肺动脉内逆向血流 | 无 | 有 | 有 | |
| PW多普勒测肺循环vs体循环血流 | 轻度增多 | 增多 | 显著增多 | |
| 半定量分析 | ||||
| 压差半降时间(ms)d | 未获得 | 未获得 | <100 ms | |
| 定量分析 | 未获得 | 未获得 | 未获得 | |
| + RV大小e | ||||
注:a参数适用于中央性反流,在偏心性反流时准确性较低。b机械性瓣膜异常:阀体无活动、缝合环开裂或摇摆运动(瓣周反流);生物瓣膜异常:瓣叶增厚/钙化或脱垂、缝合环开裂或摇摆运动(瓣周反流)。c减速率急剧下降不是重度PR的特异性指标。d压差减半时间随RV舒张压升高而缩短。e适用于慢性PR,除非存在其他导致RV扩大的因素,包括残存的术后扩张。fNyquist极限为50~60 cm/s,参数适用于中央性反流而不适用于偏心性反流
写作组成员:Patrizio Lancellotti,Philippe Pibarot,John Chambers,Thor Edvardsen,Victoria Delgado,Raluca Dulgheru,Mauro Pepi,Bernard Cosyns,Mark Dweck,Madalina Garbi,Julien Magne,Koen Nieman,Raphael Rosenhek,Anne Bernard,Jorge Lowenstein,Marcelo Luiz Campos Vieira,Arnaldo Rabischoffsky,Rodrigo Hernández Vyhmeister,Xiao Zhou,Yun Zhang,Jose-Luis Zamorano,Gilbert Habib
写作单位:University of Liège Hospital,Liège,Belgium (P.L.,R.D.);Gruppo Villa Maria Care and Research,Anthea Hospital,Italy (P.L.);Québec Heart & Lung Institute / Institut Universitaire de Cardiology et de Pneumologie de Québec,Laval University and Canada Research Chair in Valvular Heart Disease (P.P);Guy's and St Thomas' Hospitals,London,UK (J.C.);Oslo University Hospital,Rikshospitalet and University of Oslo,Oslo,Norway (T.E.);Heart Lung Center Leiden University Medical Center Albinusdreef 2 2300 RC Leiden The Netherlands (V.D.);Centro Cardiologico Monzino,IRCCS,Milan,Italy (M.P.);Centrum voor Hart en Vaatziekten,UZ Brussel,Belgium (B.C.);BHF/University Centre for Cardiovascular Science,University of Edinburgh,UK (M.D.);King's Health Partners,King's College Hospital NHS Foundation Trust,London,UK(M.G.);CHU Limoges,Hôpital Dupuytren,France.Facultéde médecine de Limoges,Limoges,France (J.M.);Erasmus MC,Rotterdam,The Netherlands (K.N.);Medical University of Vienna,Vienna,Austria (R.R.);France & François Rabelais University,Faculty of medicine,Tours,France (A.B.);Servicio Cardiodiagnostico Investigaciones Médicas de Buenos Aires,Argentine (J.L.);Heart Institute (InCor),São Paulo University Medical School,São Paulo,Brazil,Hospital Israelita Albert Einstein,São Paulo,Brazil (M.L.C.V.);Hospital Pro Cardíaco Echocardiography,Rio de Janeiro,Brazil (A.R.);Hospital Fuerza Aérea de Chile,Valparaíso University,Valparaíso,Chile (R.H.V.);Chinese PLA General Hospital in Beijing,China (X.Z.);Shandong University Qilu Hospital,Jinan,China (Y.Z.);University Alcala de Henares,Hospital Ramon y Cajal,Madrid,Spain (J.-L.Z.);and C.H.U.De La Timone,Bd Jean Moulin,Marseille,France (G.H.).
免责声明
Copyright:© The Author.Published by Oxford University Press on behalf of the European Society of Cardiology.All rights reserved;no part of this publication may be reproduced,stored in a retrieval system,or transmitted in any form or by any means,electronic,mechanical,photocopying,recording,or otherwise without the prior written permission of the Publishers.Disclaimer:All reasonable precautions have been taken by the authors,editors and publishers to verify drug names and doses,the results of experimental work and the clinical findings published in this article.The opinions expressed are those of the authors,and not necessarily those of the editors or publishers.The ultimate responsibility for the use and dosage of drugs mentioned in the article and in the interpretation of published material lies with the medical practitioner and the editors and publishers can accept no liability whatsoever in respect of any claim for damages arising there from.Please inform the editors of any errors.For Permissions,please e-mail:journals.permissions@oup.com.Oxford University Press and the European Heart Journal-Cardiovascular Imaging are not responsible or in any way liable for the accuracy of the translation,for any errors,omissions or inaccuracies,or for any consequences arising therefore.Yun Zhang,Gui-Hua Yao,Xiao Zhou,Yan Liu,Ming-Jun Xu,Lei Zhang,Ying-Bin Wang,Fang-Fang Liu,Yuan Cao and Yu Zhang are solely responsible for the translation published in this reprint.
Access online at http://med.wanfangdata.com.cn.





















