
孕妇31岁,孕2产0,夫妻双方平素身体健康,非近亲婚育,无抽烟、酗酒等不良嗜好,无特殊家族史。该孕妇第一胎于孕24周时发现胎儿四肢短小、胸廓窄、双肾实质回声增强等异常,遗传学检查提示无创DNA呈低风险,羊水染色体核型未见异常,后在随访过程中因胎儿四肢及胸廓进行性生长发育不良而引产,引产后另见胎儿双手及双足多指(趾)。
版权归中华医学会所有。
未经授权,不得转载、摘编本刊文章,不得使用本刊的版式设计。
除非特别声明,本刊刊出的所有文章不代表中华医学会和本刊编委会的观点。
孕妇31岁,孕2产0,夫妻双方平素身体健康,非近亲婚育,无抽烟、酗酒等不良嗜好,无特殊家族史。该孕妇第一胎于孕24周时发现胎儿四肢短小、胸廓窄、双肾实质回声增强等异常,遗传学检查提示无创DNA呈低风险,羊水染色体核型未见异常,后在随访过程中因胎儿四肢及胸廓进行性生长发育不良而引产,引产后另见胎儿双手及双足多指(趾)。
本次妊娠于外院超声检查发现胎儿四肢短小而于孕23+2周就诊于我院进行会诊,会诊检查时孕妇未提及第一次妊娠情况。本次产前超声检查提示:胎儿一侧股骨径35 mm(-2.04SD),一侧肱骨径29 mm(-4.47SD)。后行遗传学检查,无创DNA提示低风险,羊水核型检测无异常,染色体微阵列分析提示11q21 1.88Mb的微小重复,羊水行全外显子测序检测发现胎儿携带DYNC2H1基因NM_001080463.1:c.1486-5T>G mat,c.4918T>C pat复合杂合变异,根据ACMG评级为临床意义不明。
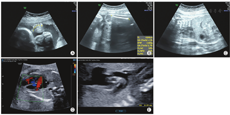
后孕妇继续妊娠随访,长骨呈进行性发育不全(表1,图1)。孕30+3周行超声检查,提示胎儿一侧股骨径46 mm(-3.99SD),一侧肱骨径39 mm(-5.28SD);胎儿腹围251 mm,胸围199 mm,呈现胸廓窄小,腹部相对膨隆;胎儿右房右室大于左房左室,主动脉弓峡部内径偏细,另见室间隔上段回声失落;另外可见胎儿双手、左足呈六指(趾)畸形(图2);其他阳性征象包括侧脑室增宽,双肾回声稍增强。超声诊断为骨发育不良,考虑短肋多指综合征可能。

该胎儿在随访过程中的股骨长度变化及对比于相同孕周正常胎儿的百分比与标准差
该胎儿在随访过程中的股骨长度变化及对比于相同孕周正常胎儿的百分比与标准差
| 检查孕周 | 股骨长度(mm) | 百分位数 | Z SCORE |
|---|---|---|---|
| 23+2周 | 35 | 2.1 | -2.04 |
| 26+3周 | 40 | <1% | -3.04 |
| 28+0周 | 43 | <1% | -3.22 |
| 30+3周 | 46 | <1% | -3.99 |




经多学科综合评估,考虑为致死性骨发育不良,与孕妇沟通后,选择终止妊娠。征得孕妇及家属知情同意及伦理委员会批准后,将引产后胎儿标本进行X线成像,表现为:胸廓狭窄,短肋畸形,四肢长骨均短小,另可见多指(趾)畸形(图3)。同时,将引产后胎儿组织及双亲外周静脉血送至生殖中心实验室,检出DYNC2H1基因的c.4918(exon32)T>C/p.C1640R(NM_001080463)、c.1486-5(IVS10)T>G(NM_001080463)的复合杂合变异(图4A,图4B),寻找并对比该孕妇第一胎的基因结果,证实两胎儿携带同样的变异。其中c.1486-5T>G遗传自正常的母亲,并经RNA反转录测序验证,证明该变异影响了该基因的正常剪切,最终评级为可能致病性变异(图4C)。而c.4918(exon32)T>C遗传自正常的父亲,经多种生物信息学软件预测出变异对基因及基因产物有影响,再结合两胎儿相同的表型、基因型,在家系中共分离,最终也升级为可疑致病性变异。最终综合诊断患儿为短肋多指综合征Ⅲ型。




本研究经医院伦理委员会审批同意(K-2022-GSKY20210232)。
短肋多指综合征(short-rib polydactyly syndrome,SRPS)是一组罕见骨骼发育不良疾病,多为常染色体隐性遗传[1],属于骨骼纤毛病的一种。主要特征为胸廓狭窄、肋骨短、长骨短、多指(趾)畸形,可同时合并其他系统异常[2]。
SRPS在国际上分为四种亚型,分别为SRPS Ⅰ(Saldino-Noonan syndrome)、SRPS Ⅱ(Majewski syndrome)、SRPS Ⅲ (Verma-Naumoff syndrome)和SRPS Ⅳ (Beemer-Langer syndrome),SRPS是具有可变连续表型谱的一组疾病,目前认为SRPSⅠ与SRPS Ⅲ是同一种类型,也是最严重的类型[3]。随着对SRPS的进一步认识,部分病例不伴有多指(趾)畸形,因此国内外也称其为短肋胸廓发育不良,伴或不伴多指(趾)畸形(short-rib thoracic dysplasia 3 with or without polydactyly,SRTD3)[4]。
SRPS发生率不高,大多数临床工作者对产前影像表现认识不足。本例胎儿产前检查最早发现四肢长骨较短,特别以肱骨较短为著,其他异常征象在孕中期表现不明显,同时多指(趾)畸形在产前检查中为非常规检查项目,诸多因素导致第一次检查时的漏诊。另外,本例胎儿胸廓狭窄在中孕期检查时不明显,严重的胸廓狭窄因影响胎儿肺、心脏的发育而导致不良预后。国内有学者通过正常胎儿胸腹纵径比、总肺面积等指标对胎儿肺的发育情况进行量化评估[5],对早期识别胸廓发育不良可能有一定的帮助,但目前相关的研究较少,尚需更大数据的支撑。产前长骨短于同孕周正常值4个标准差的胎儿多为致死性骨发育不良,但短于2~4个标准差的胎儿在临床工作上并不少见,除考虑个体生长因素及胚胎着床时间计算误差等客观因素外,更应该考虑是否存在遗传性骨病的可能,检查时应进一步关注是否合并其他系统的结构畸形以及超声软指标的异常,为临床医师的下一步诊疗方案提供依据。本例胎儿一个特殊的征象是四肢长骨在随访过程中呈进行性发育不良,表明了随访对发现骨发育不良疾病的重要性。
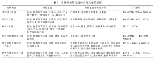
SRPS可与其他骨骼纤毛病相鉴别。根据2019年发布的遗传性骨骼疾病病因学及分类标准,SRPS归于第9类骨骼纤毛病中,其他骨骼纤毛病包括窒息性胸廓发育不良、软骨外胚层发育不良(ellis-van creveld,EVC)、颅外胚层发育不良(cranioectodermal dysplasia,CED)等在表型上与SRPS存在不同程度的重叠[6,7,8,9,10,11](表2)。其中,SRPS Ⅲ型与窒息性胸廓发育不良的临床表型及影像学特点存在较大的重叠,也有学者认为这两种是相同的异质性疾病[12],但窒息性胸廓发育不良一般临床表现较轻,部分患者可通过外科手术治疗改善其预后[13]。所以,临床上发现此类遗传性骨骼疾病,一般需要结合影像学、病理学以及实验室检查等综合判断。

常见骨骼纤毛病的表型及相关基因
常见骨骼纤毛病的表型及相关基因
| 疾病类型 | 骨骼系统 | 骨骼系统外常见异常 | 基因 |
|---|---|---|---|
| SRPSⅠ/Ⅲ型 | 短肋、胸廓发育不良、长骨短、多指、三叉戟样髂骨、干骺端发育不良、骨化不全 | 心脏异常、泄殖腔发育异常、多囊肾 | DYNC2H1、IFT80、WDR34 |
| SRPS Ⅱ型 | 短肋、胸廓发育不良、长骨短、多指、胫骨发育不全、长骨的球状末端 | 正中唇腭裂、喉会厌畸形、两性畸形、心脏异常 | DYNC2H1、NEK1、IFT81 |
| SRPS Ⅳ型 | 短肋、胸廓发育不良、长骨短、颅面畸形(额头突出、面部平坦、腭裂、小颌畸形)、长骨的球状末端 | 胎儿水肿、腹水、脐膨出、胰腺囊肿、颅内畸形 | IFT122、IFT80 |
| 窒息性胸廓发育不良 | 短肋、胸廓发育不良、短肢、多指、骨盆发育畸形 | 多合并肝、肾等发育不良 | DYNC2H1、DYNC2LI1、WDR34 |
| 颅外胚层发育不良(CED) | 短肋、胸廓发育不良、短肢、短指或并指、矢状缝早闭 | 外胚层发育不良(毛发稀疏、牙齿缺失、指甲异常等)、面部外观异常(前额隆起、长头畸形)、视网膜营养不良、慢性肾病及肝脏疾病 | IFT122、WDR35、WDR19 |
| 软骨外胚层发育不良(EVC) | 短肋、胸廓发育不良、短肢、多指、三叉型髂骨、干骺端异常、鸡腿样的尺骨 | 60%患者心脏畸形(房室间隔或房间隔缺损最常见)、外胚层发育不良(牙齿缺失、指甲异常等) | EVC1、EVC2、WDR35、DYNC2LI1 |
本孕妇连续两胎产前超声均表现为胸廓狭窄、长骨短、多指(趾)畸形,提示遗传性骨骼疾病可能性大,后进一步行遗传学检查,在全外显子测序发现两胎均携带DYNC2H1基因NM_001080463.1:c.1486-5T>G mat,c.4918T>C pat复合杂合变异,其中位点c.4918T>C遗传自正常的父亲,位点c.1486-5T>G遗传自正常的母亲。目前所报道的DYNC2H1基因突变类型多为杂合突变[14]。在本病例中,先证者携带c.4918(exon32)T>C/p.C1640R(NM_00108046)、c.1486-5(IVS10)T>G(NM_001080463)的复合杂合变异,符合常见的突变类型。本病例中,先证者携带c.4918T>C变异及c.1486-5T>G变异在普通人携带频率数据库中均未见收录。变异位点c.1486-5(IVS10)T>G(NM_001080463)变异经多种生物信息学软件预测出该变异影响剪切,后经功能验证发现该变异导致氨基酸编码在11号外显子提前终止,证明其影响该基因剪切,最终评级为可能致病性变异。而c.4918(exon32)T>C(NM_001080463)经多种生物信息学软件预测出变异对基因及基因产物有影响,再结合两胎儿相同的表型、基因型,在家系中共分离,最终也升级为可疑致病性变异。本研究中通过基因组测序筛选出两个DYNC2H1基因可疑的致病位点,丰富了遗传数据库。
随着高通量测序技术的发展,全外显子测序技术在产前诊断的地位逐步提升,大规模的前瞻性研究提示,在胎儿结构异常的病例中,全外显子测序技术能更准确地检测出致病性相关的基因变异;在核型分析及染色体拷贝数未见异常的胎儿中,全外显子测序技术可将诊断率提高8.5%~10%,也填补了其他遗传检测方法不能检测单基因疾病的空白[15,16]。本病例中,产前超声发现胎儿异常后,遂进行一系列遗传学检测,检查结果显示无创DNA呈低风险,羊水核型分析无异常,染色体微阵列分析提示11q21 1.88Mb的微小重复,最后通过全外显子测序发现DYNC2H1基因上的变异。基因检测技术在本病例中提供了精确的基因诊断结果,为产前超声的异常表型提供了遗传学证据,更有利于指导临床工作,并可为该家系制定未来的生育方案,促进优生优育。
所有作者均声明不存在利益冲突





















