
随着中国社会老龄化的进一步加深,近年来政府正积极推行以社区为基础的老年人健康支持模式,但是不同的社区健康支持服务与老年人健康状况的相关关系尚不明了,缺乏较为系统的研究。
探究当前不同形式的社区健康支持服务与老年人自评健康状况之间的相关性,为完善社区健康支持服务提供思路。
数据来源于"中国老年健康影响因素跟踪调查(CLHLS)"2018年截面数据,共纳入8 860例有效样本,采用倾向得分匹配(PSM)分析社区提供的起居照料、心理健康支持、上门看病和送药及健康宣教四类健康支持服务的提供与老年人自评健康状况的相关性。使用核匹配方法进行处理组(老年人所在社区提供健康支持服务)与对照组(老年人所在社区未提供健康支持服务)的匹配,默认使用二次核,带宽设定为0.06,应用K近邻匹配和半径匹配进行稳健性检验。
8 860例老年人自评健康状况平均得分为(3.43±0.90)分,处于一般水平。4类社区健康支持服务供给情况:887例(10.01%)老年人所在社区提供起居照料服务,3 111例(35.11%)老年人所在社区提供上门看病和送药服务,1 271例(14.35%)老年人所在社区提供精神慰藉和聊天解闷服务,3 824例(43.16%)老年人所在社区提供保健知识。不同现居地类别(城乡)、所在地区(东、中、西部地区)4类社区健康支持服务供给情况比较,差异有统计学意义(P<0.05)。PSM分析显示,社区是否提供起居照料服务与老年人自评健康状况相关,处理组老年人自评健康得分比对照组高出0.123分(ATT=0.123,P<0.05),社区是否提供上门看病和送药服务与老年人自评健康状况之间无相关性(ATT=0.012,P>0.05),社区是否提供精神慰藉和聊天解闷服务与老年人自评健康状况之间相关(ATT=0.083,P<0.05),社区是否提供保健知识服务与老年人自评健康状况之间无相关性(ATT=-0.017,P>0.05)。异质性检验发现,4类健康支持服务与不同性别、年龄、学历、地区等各亚组老年群体自评健康状况的相关性检验结果与总体情况基本一致。相比于其他群体,东部城市社区、家庭年收入越高、学历越高的老年人越容易在社区健康支持服务中获益。
参与式的健康管理服务比被动接受式服务更有利于保持或提升老年人健康水平;社区应进一步丰富基本医疗卫生服务的供给模式,促进医疗与养老服务加速融合;推动社区健康支持服务从"大水漫灌"式逐渐走向精准化。
本刊2021年版权归中国全科医学杂志社所有
未经编辑部许可,不得任意转载和摘编
本刊所发表作品仅为作者观点,并不代表编委会和编辑部意见
如有印装质量问题请向本刊发行部调换
随着中国老龄化的进一步加深及家庭规模的缩小,以家庭为单位的老年人健康照护已经不能完全满足老年人的健康需求,社会化的老年人健康支持及照护服务成为重要的发展趋势。近年来,政府积极倡导和推行以社区为基础的老年人健康支持模式,2019年10月,国家卫生健康委员会联合国家发展和改革委员会等多部门印发了《关于建立完善老年健康服务体系的指导意见》(国卫老龄发〔2019〕61号),着重强调要以社区为依托为老年人提供全方位的健康管理服务,社区健康支持的地位愈加凸显。作为健康支持系统的重要组成部分,社区健康支持服务内涵一般可以理解为以社区卫生服务中心、社区卫生服务站、社区居委会或其他医疗康养机构等为服务主体,向社区范围内的居民提供的健康教育、预防保健、疾病诊治、康复护理等服务。就其外延而言,社区健康支持服务一般包括日常生活照料类服务、疾病救治与护理类服务、心理健康支持与干预类服务及健康知识宣教类服务4个方面[1,2]。与社区卫生服务相比,社区健康支持在服务主体和服务内容方面更加丰富和多样化。研究表明,有组织、有计划的持续性日常生活照料活动能够对老年人的生理和心理状况产生积极影响,特别是对慢性病患者或者处于失能、半失能状态的老年人提供的日常护理服务[3,4];而基于家庭医生的健康赋权干预能够明显改善慢性病患者的服药依从性及慢性病控制水平,提升患者自身疾病管理能力[3,4];有效的心理支持在老年人健康行为形成和持续的过程中扮演着重要角色,能够有效缓冲压力性事件对生活质量的不良影响,改善负面情绪[5,6];健康教育层面,医院-社区-家庭三位一体的健康教育模式能够对高血压患者的血压控制、生活方式改变及生活质量提升带来积极影响[7],网络互动式的健康教育能够对高血压患者的血压控制产生积极作用[8]。已有的研究成果说明,社区健康支持服务与老年人的健康状况之间存在一定的联系,但是尚缺乏较为系统的、多方面的实证研究。本文将从社区健康支持的人群健康结果出发,在分析社区健康支持供需状况的基础上探究不同形式的社区健康支持服务与老年人自评健康状况改善之间的联系与作用,发现存在的问题,并据此提出社区健康支持服务发展的完善方案。
本研究数据来源于中国疾病预防控制中心和北京大学国家发展研究院健康老龄与发展研究中心合作开展的"中国老年健康影响因素跟踪调查(CLHLS)"2018年的截面数据,该研究中心自1998年开始在全国23个省(自治区、直辖市)随机抽取大约一半县(市)进行了8次跟踪调查,累计入户访问11.3万人次,调研涵盖了65岁以上老年人的家庭社会经济地位、日常生活状况、保险及健康相关的诸多研究内容。本研究使用2018年调研的截面数据,原始数据库中共有样本12 874例,按照研究需要,剔除"F14您所在社区有哪些为老年人提供的社会服务?"和"B12您觉得现在您自己的健康状况怎么样?"两个变量的缺失值及不符合编码规则的异常值,获得8 860例有效样本,样本具有较好的代表性。
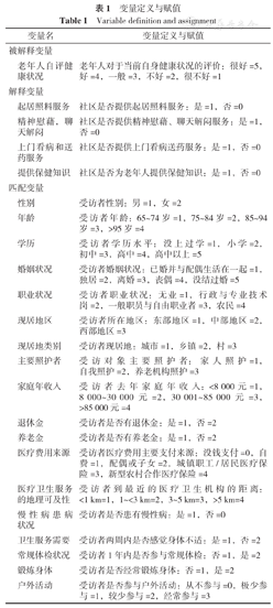
选取老年人自评健康状况作为本次研究的被解释变量。已有研究表明,居民的自评健康状况与实际健康水平变化趋势一致,在测量健康水平方面具有稳健性和可靠性[9,10]。在CLHLS问卷中,询问方式为:"您觉得现在您自己的健康状况怎么样?"居民的自评健康状况共分为"很好、好、一般、不好、很不好"5个等级,按照5、4、3、2、1分别编码。
本次研究将调查对象所在社区是否提供健康支持服务作为解释变量。询问方式为:"您所在社区有哪些为老年人提供的社会服务?"(多选),基于问卷具体选项设置情况,选择起居照料服务、精神慰藉和聊天解闷服务、上门看病和送药服务及提供保健知识为解释变量,如果社区提供了该类服务,赋值为1,否则赋值为0。
结合文献研究结果[5,11,12,13],本文选取了3类18个匹配变量:第一类匹配变量为老年人的社会人口学特征,包括性别、年龄、学历、婚姻状况、职业状况、现居地区、现居地类别;第二类匹配变量为老年人经济状况与社会支持情况,包括主要照护者、家庭年收入、是否有退休金和养老金、医疗费用来源等;第三类匹配变量为老年人卫生服务利用与健康行为,包括医疗卫生服务的地理可及性、慢性病患病状况、卫生服务需要、1年内是否进行常规体检、是否经常参与锻炼及户外活动等。具体变量定义与赋值见表1。

变量定义与赋值
Variable definition and assignment
变量定义与赋值
Variable definition and assignment
| 变量名 | 变量定义与赋值 | |
|---|---|---|
| 被解释变量 | ||
| 老年人自评健康状况 | 老年人对于当前自身健康状况的评价:很好=5,好=4,一般=3,不好=2,很不好=1 | |
| 解释变量 | ||
| 起居照料服务 | 社区是否提供起居照料服务:是=1,否=0 | |
| 精神慰藉,聊天解闷 | 社区是否提供精神慰藉、聊天解闷服务:是=1,否=0 | |
| 上门看病和送药服务 | 社区是否提供上门看病送药服务:是=1,否=0 | |
| 提供保健知识 | 社区是否为老年人提供保健知识:是=1,否=0 | |
| 匹配变量 | ||
| 性别 | 受访者性别:男=1,女=2 | |
| 年龄 | 受访者年龄:65~74岁=1,75~84岁=2,85~94岁=3,>95岁=4 | |
| 学历 | 受访者学历水平:没上过学=1,小学=2,初中=3,高中=4,高中以上=5 | |
| 婚姻状况 | 受访者婚姻状况:已婚并与配偶生活在一起=1,独居=2,离婚=3,丧偶=4,没结过婚=5 | |
| 职业状况 | 受访者职业状况:无业=1,行政与专业技术岗=2,一般职员与自由职业者=3,农民=4 | |
| 现居地区 | 受访者所在地区:东部地区=1,中部地区=2,西部地区=3 | |
| 现居地类别 | 受访者现居地:城市=1,乡镇=2,村=3 | |
| 主要照护者 | 受访对象主要照护者:家人照护=1,自我照护=2,养老机构照护=3 | |
| 家庭年收入 | 受访者去年家庭年收入:<8 000元=1,8 000~30 000元=2,30 001~85 000元=3,>85 000元=4 | |
| 退休金 | 受访者是否有退休金:是=1,否=2 | |
| 养老金 | 受访者是否有养老金:是=1,否=2 | |
| 医疗费用来源 | 受访者医疗费用主要支付来源:没钱支付=0,自费=1,配偶或子女=2,城镇职工/居民医疗保险=3,新型农村合作医疗保险=4 | |
| 医疗卫生服务的地理可及性 | 受访者到最近的医疗卫生机构的距离:<1 km=1,1~<3 km=2,3~5 km=3,>5 km=4 | |
| 慢性病患病状况 | 受访者是否患有慢性病:是=1,否=0 | |
| 卫生服务需要 | 受访者两周内是否感觉身体不适:是=1,否=2 | |
| 常规体检状况 | 受访者1年内是否参与常规体检:否=1,是=2 | |
| 锻炼身体 | 受访者是否经常锻炼身体:否=1,是=2 | |
| 户外活动 | 受访者是否参与户外活动:从不参与=0,极少参与=1,较少参与=2,经常参与=3 | |
由于调研对象所在社区是否提供健康支持服务并不是随机分布,而是与所在地区及城乡等因素相关,如果使用普通的回归分析会存在内生性问题,造成分析结果的偏差,所以为了更加准确地评估社区健康支持行为对于老年人健康状况的作用效果,本文采用倾向得分匹配(propensity scores matching,PSM)方法进行检验。
PSM是由ROSENBAUM等[14]提出的基于反事实框架(counterfactual framework)的分析方法,通过为处理组(Treatment group,本研究中即为老年人所在社区提供健康支持服务)匹配合适的"反事实"的控制组(control group,本研究中即为老年人所在社区未提供健康支持服务),得到两组老年人健康结果变化的净效应,从而评价社区健康支持对于老年人健康改善的影响程度。具体而言,首先引入虚拟变量Di={0,1},表示受访老年人所在社区是否提供健康支持服务,提供服务进入处理组,取值为1,未提供服务进入控制组,取值为0。将受访对象的健康状况记为yi,那么Di对于yi的处理效应为:


其中,y1i表示所在社区提供健康支持服务的老年人的健康状况,y0i表示所在社区未提供健康支持服务的老年人的健康状况。此时,在样本特征xi确定的情况下,受访老年人所在社区提供健康支持服务的条件概率为:


P(xi)即为受访老年人接受所在社区提供健康支持服务的倾向得分。在获得倾向得分值之后,需要对模型进行共同支撑假设检验和平行假设检验。在检验通过的前提下,计算社区是否提供健康支持服务对于老年人健康状况的平均处理效应(ATT)为:


在匹配方法的选择上,为了保证匹配结果的稳健性,分别使用核匹配、近邻匹配、半径匹配计算ATT并进行比较,最后引入Bootstrap(自抽样)获得相关变量的稳健标准误。
首先对研究对象的整体情况进行描述性统计,计数资料以相对数表示,呈正态分布计量资料以(
±s)表示。利用χ2检验探究不同地区、城乡之间的社区健康支持服务提供差别。应用有序多分类Logistic回归分析探究不同类别的社区健康支持对于老年人自评健康状况的影响,而后通过PSM进行回归分析结果的检验。利用核匹配计算和报告ATT值,默认使用二次核,带宽设定为0.06;应用近邻匹配时,根据控制组与对照组的样本数量比例确定近邻值K,若进行一对一匹配,则K=1;应用半径匹配时,卡尺范围定为0.02。平行假设检验要求控制组与处理组在各个维度的变量特征上没有显著差异,各协变量的标准偏差应低于20%,共同支撑假设检验要求绝大多数控制组与处理组的样本能够成功匹配。模型构建与分析过程均在Stata 15.0软件中进行。
8 860例研究对象中,男3 864例(43.61%),女4 996例(56.39%);年龄65~117岁,平均年龄(85.46±11.70)岁;6 209例(70.08%)患有慢性病。
8 860例老年人自评健康状况平均得分为(3.43±0.90)分。4类社区健康支持服务供给情况:887例(10.01%)老年人所在社区提供起居照料服务,3 111例(35.11%)老年人所在社区提供上门看病和送药服务,1 271例(14.35%)老年人所在社区提供精神慰藉和聊天解闷服务,3 824例(43.16%)老年人所在社区提供保健知识。
不同现居地类别的受访老年人所在社区提供起居照料服务、上门看病和送药服务、精神慰藉和聊天解闷服务、保健知识服务的占比比较,差异均有统计学意义(P<0.05);不同地区的受访老年人所在社区提供起居照料服务、上门看病和送药服务、精神慰藉和聊天解闷服务、保健知识服务的占比比较,差异均有统计学意义(P<0.05),见表2。

不同现居地类别、现居地区的老年人所在社区健康支持服务提供情况比较〔n(%)〕
Community-based health support services for the elderly in urban and rural areas,and eastern,central and western China
不同现居地类别、现居地区的老年人所在社区健康支持服务提供情况比较〔n(%)〕
Community-based health support services for the elderly in urban and rural areas,and eastern,central and western China
| 项目 | 例数 | 提供起居照料服务 | 提供上门看病和送药服务 | 提供精神慰藉和聊天解闷服务 | 提供保健知识服务 | |
|---|---|---|---|---|---|---|
| 现居地类别 | ||||||
| 城市 | 2 298 | 397(17.30) | 654(28.50) | 531(23.10) | 1 121(48.80) | |
| 乡镇 | 2 863 | 209(7.40) | 954(33.40) | 314(11.00) | 1 149(40.20) | |
| 村 | 3 699 | 281(7.60) | 1 503(40.70) | 426(11.50) | 1 554(42.00) | |
| χ2值 | 181.916 | 98.145 | 194.243 | 42.287 | ||
| P值 | <0.001 | <0.001 | <0.001 | <0.001 | ||
| 现居地区 | ||||||
| 东部 | 4 590 | 681(14.90) | 1 771(38.60) | 861(18.80) | 2 231(48.60) | |
| 中部 | 1 825 | 64(3.50) | 595(32.60) | 117(6.40) | 605(33.20) | |
| 西部 | 2 445 | 142(5.80) | 745(30.50) | 293(12.00) | 988(40.40) | |
| χ2值 | 252.286 | 52.448 | 177.344 | 137.559 | ||
| P值 | <0.001 | <0.001 | <0.001 | <0.001 | ||
以老年人自评健康状况为被解释变量,分别以4类健康支持服务为解释变量,在控制其他相关变量的基础上构建有序多分类Logistic回归模型。结果显示,社区提供起居照料(OR=1.224,P<0.001)、精神慰藉和聊天解闷类(OR=1.129,P<0.001)对老年人的自评健康状况有影响,另外两类健康支持服务对老年人的自评健康状况的影响无统计学意义(P>0.05)。同时,性别、年龄、学历、婚姻状况、现居地区、家庭年收入、是否有退休金、慢性病患病状况、卫生服务需要及锻炼身体、户外活动的参与情况均是影响老年人的自评健康得分的因素(P<0.05),见表3。

老年人自评健康状况影响因素的有序多分类Logistic回归分析
Ordinal and multinomial Logistic regression analyses of the possible influencing factors of self-rated health status of the elderly
老年人自评健康状况影响因素的有序多分类Logistic回归分析
Ordinal and multinomial Logistic regression analyses of the possible influencing factors of self-rated health status of the elderly
| 自变量 | 模型1 | 模型2 | 模型3 | 模型4 | |
|---|---|---|---|---|---|
| 控制变量 | |||||
| 性别 | 0.886a | 0.888a | 0.886a | 0.887a | |
| 年龄 | 1.074a | 1.077a | 1.076a | 1.078a | |
| 学历 | 0.944a | 0.945a | 0.945a | 0.945a | |
| 婚姻状况 | 1.054a | 1.052a | 1.053a | 1.052a | |
| 职业状况 | 0.969 | 0.968 | 0.969 | 0.968 | |
| 现居地区 | 0.770a | 0.766a | 0.768v | 0.763a | |
| 现居地类别 | 1.012 | 1.010 | 1.013 | 1.011 | |
| 主要照护者 | 0.925 | 0.943 | 0.937 | 0.943 | |
| 家庭年收入 | 1.112a | 1.117a | 1.115a | 1.119a | |
| 退休金 | 0.842a | 0.847a | 0.843a | 0.847a | |
| 养老金 | 1.047 | 1.045 | 1.046 | 1.046 | |
| 医疗费用来源 | 0.997 | 0.997 | 0.997 | 0.998 | |
| 医疗卫生服务的地理可及性 | 1.007 | 1.005 | 1.006 | 1.003 | |
| 慢性病患病状况 | 0.533a | 0.532a | 0.533a | 0.534a | |
| 卫生服务需要 | 3.476a | 3.479a | 3.480a | 3.480a | |
| 常规体检状况 | 1.081 | 1.080 | 1.082 | 1.087 | |
| 锻炼身体 | 1.673a | 1.676a | 1.670a | 1.674a | |
| 户外活动 | 1.320a | 1.322a | 1.320a | 1.326a | |
| 解释变量 | |||||
| 起居照料服务 | 1.224a | - | - | - | |
| 上门看病和送药服务 | - | 1.015 | - | - | |
| 精神慰藉和聊天解闷服务 | - | - | 1.129a | - | |
| 保健知识服务 | - | - | - | 0.938 | |
注:模型1表示自变量为起居照料服务,模型2表示自变量为上门看病和送药服务,模型3表示自变量为精神慰藉和聊天解闷服务,模型4表示自变量为保健知识服务;起居照料服务、上门看病和送药服务、精神慰藉和聊天解闷服务、保健知识服务对自评健康状况影响的有序多分类Logistic回归模型的伪R2均为0.052;表中数据为OR值;a表示P<0.05;-表示无相应数据
首先进行平行性假设检验,以解释变量"是否提供起居照料服务"下的控制组与处理组的匹配效果为例,数据处理显示,匹配之后各协变量的标准偏差均在6%以内,平均标准偏差仅为2.0%,优于ROSENBAUM等[14]提出的20%的标准偏差绝对值的界限,Pseudo-R2接近零,匹配后的似然比检验不拒绝原假设,由此可知,通过倾向得分匹配后处理组与控制组匹配变量之间的显性偏差被基本消除,模型满足平行性假设,具体检验结果见表4。其余解释变量下的控制组与处理组的匹配均通过平行性假设检验。

匹配质量的平行假设检验a
Parallel hypothesis test of matching quality
匹配质量的平行假设检验a
Parallel hypothesis test of matching quality
| 核匹配 | Pseudo-R2 | LR χ2 | Mean Bias | β值 |
|---|---|---|---|---|
| 匹配前 | 0.091 | 522.11a | 21.00 | 80.30 |
| 匹配后 | 0.001 | 3.58 | 2.00 | 9.00 |
注:表中数据为解释变量"是否提供起居照料服务"下的控制组与处理组的核匹配结果;a表示1%的显著性水平
共同支撑假设检验发现,随着解释变量和匹配方式的不同,在所有的8 860例样本中,因不满足匹配条件而被剔除的样本数仅为2~28例,绝大多数样本满足共同支撑假设。
匹配前,所在社区提供起居照料服务、精神慰藉和聊天解闷服务的老年人自评健康状况得分高于所在社区未提供相应服务者,差异有统计学意义(P<0.001);所在社区提供上门看病和送药服务、保健知识服务的老年人自评健康状况得分与控制组相比,差异无统计学意义(P>0.05)。匹配后,所在社区提供起居照料服务、精神慰藉和聊天解闷服务的老年人与控制组相比,差异仍有统计学意义(P<0.001);所在社区提供上门看病和送药服务的老年人与控制组相比,差异无统计学意义(P>0.05);在社区是否提供保健知识方面,两组间差异无统计学意义(P>0.05)。
以上4组数据均使用核匹配方法进行处理组与对照组的匹配,应用K近邻匹配和半径匹配对于以上4类解释变量的匹配过程进行稳健性检验,得到了与核匹配相同的结果。详细匹配信息见表5。

匹配前后4类社区健康支持服务对于老年人自评健康状况的平均处理效应
ATT of the association of four types of community health support services with self-rated health status of the elderly
匹配前后4类社区健康支持服务对于老年人自评健康状况的平均处理效应
ATT of the association of four types of community health support services with self-rated health status of the elderly
| 匹配方法 | 起居照料服务 | 上门看病和送药服务 | 精神慰藉和聊天解闷服务 | 提供保健知识 | |||||||||||||
|---|---|---|---|---|---|---|---|---|---|---|---|---|---|---|---|---|---|
| 控制组 | 处理组 | ATT | SE | 控制组 | 处理组 | ATT | SE | 控制组 | 处理组 | ATT | SE | 控制组 | 处理组 | ATT | SE | ||
| 核匹配 | |||||||||||||||||
| 匹配前 | 3.41 | 3.58 | 0.168a | 0.03 | 3.42 | 3.45 | 0.024 | 0.02 | 3.41 | 3.54 | 0.124a | 0.27 | 3.43 | 3.44 | 0.010 | 0.01 | |
| 匹配后 | 3.46 | 3.58 | 0.122a | 0.03 | 3.43 | 3.45 | 0.012 | 0.02 | 3.45 | 3.54 | 0.083a | 0.28 | 3.45 | 3.44 | -0.017 | 0.01 | |
| K近邻匹配 | |||||||||||||||||
| 匹配前 | 3.41 | 3.58 | 0.168a | 0.03 | 3.42 | 3.45 | 0.024 | 0.02 | 3.41 | 3.54 | 0.124a | 0.03 | 3.43 | 3.44 | 0.010 | 0.02 | |
| 匹配后 | 3.47 | 3.58 | 0.112a | 0.04 | 3.42 | 3.45 | 0.027 | 0.02 | 3.46 | 3.54 | 0.077a | 0.03 | 3.46 | 3.44 | -0.028 | 0.02 | |
| 半径匹配 | |||||||||||||||||
| 匹配前 | 3.41 | 3.58 | 0.168a | 0.03 | 3.42 | 3.45 | 0.024 | 0.02 | 3.41 | 3.54 | 0.124a | 0.03 | 3.43 | 3.44 | 0.010 | 0.02 | |
| 匹配后 | 3.47 | 3.58 | 0.111a | 0.04 | 3.42 | 3.45 | 0.029 | 0.02 | 3.46 | 3.54 | 0.076a | 0.03 | 3.47 | 3.44 | -0.031 | 0.02 | |
注:K近邻匹配时,起居照料服务、精神慰藉和聊天解闷服务两组数据使用近邻值K=3,其他两组数据使用近邻值K=1;a表示P<0.05
为进一步验证上述研究结果的稳健性,将样本按照性别、年龄、两周患病状况、家庭年收入状况、学历、现居地区及现居地类别进行分组,进行匹配后的异质性检验。结果显示,分组之后所在社区提供起居照料服务、精神慰藉和聊天解闷服务与两类老年人群体的自评健康状况具有相关性(P<0.001),处理组自评健康状况得分高于控制组。具体来看,起居照料服务与女性老年人自评健康状况的相关性略大于男性老年人(ATT=0.132比ATT=0.118);起居照料服务对于85~94岁的老年人的健康改善可以产生明显作用(P<0.05),聊天解闷和精神慰藉心理支持服务则与75~84岁的老年人自评健康状况变化的相关性更为明显(P<0.05);与两周内没有身体不适的老年人相比,两周内有身体不适的老年人控住组与处理组自评健康状况的差异更大;家庭年收入方面,所在社区是否提供社区支持服务与年收入>85 000元老年人的自评健康状况相关(P<0.001),在其他的收入段未表现出相关性(P>0.05);学历方面,结果显示起居照料服务与高中及以上学历的老年群体的自评健康状况呈正相关(P<0.001),精神慰藉和聊天解闷服务则与初中及以上学历的老年群体的自评健康状况相关(P<0.001);地区及城乡分组方面,社区健康支持与老年人自评健康的相关性主要表现在东部地区和城市社区(P<0.001)。具体检验结果见表6。

匹配后社区健康支持服务与老年人健康状况相关关系的异质性检验
Heterogeneity test of the association of community-based health support services with self-rated health status in processing and control groups matched based on demographic factors
匹配后社区健康支持服务与老年人健康状况相关关系的异质性检验
Heterogeneity test of the association of community-based health support services with self-rated health status in processing and control groups matched based on demographic factors
| 基本情况 | 起居照料服务 | 上门看病送药服务 | 精神慰藉和聊天解闷服务 | 提供保健知识 | |||||||||
|---|---|---|---|---|---|---|---|---|---|---|---|---|---|
| 控制组 | 处理组 | ATT | 控制组 | 处理组 | ATT | 控制组 | 处理组 | ATT | 控制组 | 处理组 | ATT | ||
| 性别 | |||||||||||||
| 男 | 3.49 | 3.61 | 0.118a | 3.47 | 3.50 | 0.035 | 3.51 | 3.59 | 0.080a | 3.48 | 3.50 | 0.020 | |
| 女 | 3.42 | 3.56 | 0.132a | 3.41 | 3.40 | -0.011 | 3.42 | 3.50 | 0.078a | 3.43 | 3.37 | -0.054 | |
| 年龄(岁) | |||||||||||||
| 65~74 | 3.56 | 3.60 | 0.043 | 3.48 | 3.52 | 0.042 | 3.54 | 3.57 | 0.034 | 3.50 | 3.48 | -0.023 | |
| 75~84 | 3.48 | 3.56 | 0.085 | 3.41 | 3.41 | -0.001 | 3.42 | 3.58 | 0.158a | 3.40 | 3.45 | 0.047 | |
| 85~94 | 3.38 | 3.56 | 0.175a | 3.41 | 3.42 | 0.011 | 3.40 | 3.44 | 0.046 | 3.43 | 3.41 | -0.016 | |
| ≥95 | 3.48 | 3.60 | 0.111 | 3.45 | 3.43 | -0.02 | 3.48 | 3.56 | 0.075 | 3.50 | 3.40 | -0.099a | |
| 卫生服务需要 | |||||||||||||
| 两周内有身体不适 | 2.94 | 3.08 | 0.143a | 2.92 | 2.88 | -0.046 | 2.90 | 3.05 | 0.149a | 2.89 | 2.91 | 0.024 | |
| 两周内无身体不适 | 3.55 | 3.66 | 0.111a | 3.52 | 3.55 | 0.025 | 3.55 | 3.62 | 0.069a | 3.55 | 3.53 | -0.024 | |
| 家庭年收入(元) | |||||||||||||
| <8 000 | 3.32 | 3.40 | 0.087 | 3.25 | 3.31 | 0.061 | 3.31 | 3.26 | -0.057 | 3.28 | 3.26 | -0.019 | |
| 8 000~30 000 | 3.52 | 3.62 | 0.107 | 3.46 | 3.50 | 0.035 | 3.50 | 3.52 | 0.019 | 3.48 | 3.47 | -0.016 | |
| 30 001~85 000 | 3.51 | 3.52 | 0.014 | 3.51 | 3.47 | -0.039 | 3.50 | 3.51 | 0.044 | 3.54 | 3.44 | -0.093 | |
| >85 000 | 3.46 | 3.67 | 0.207a | 3.51 | 3.51 | -0.007 | 3.48 | 3.70 | 0.211a | 3.49 | 3.53 | 0.046 | |
| 学历 | |||||||||||||
| 没上过学 | 3.42 | 3.54 | 0.118 | 3.37 | 3.40 | 0.022 | 3.42 | 3.41 | -0.003 | 3.41 | 3.37 | -0.037 | |
| 小学 | 3.52 | 3.59 | 0.076 | 3.50 | 3.46 | -0.033 | 3.49 | 3.54 | 0.055 | 3.50 | 3.46 | -0.038 | |
| 初中 | 3.52 | 3.52 | 0 | 3.55 | 3.56 | 0.015 | 3.51 | 3.66 | 0.148a | 3.47 | 3.64 | 0.164a | |
| 高中 | 3.50 | 3.69 | 0.190a | 3.46 | 3.52 | 0.061 | 3.57 | 3.73 | 0.159a | 3.61 | 3.49 | -0.116 | |
| 高中以上 | 3.38 | 3.68 | 0.303a | 3.36 | 3.5 | 0.141 | 3.41 | 3.82 | 0.414a | 3.40 | 3.34 | -0.058 | |
| 现居地区 | |||||||||||||
| 东部 | 3.48 | 3.61 | 0.133a | 3.50 | 3.51 | 0.011 | 3.49 | 3.59 | 0.098a | 3.51 | 3.49 | -0.022 | |
| 中部 | 3.51 | 3.47 | -0.042 | 3.45 | 3.44 | -0.014 | 3.47 | 3.50 | 0.029 | 3.50 | 3.44 | -0.057 | |
| 西部 | 3.34 | 3.48 | 0.134 | 3.25 | 3.29 | 0.042 | 3.33 | 3.39 | 0.062 | 3.26 | 3.32 | 0.061 | |
| 现居地类别 | |||||||||||||
| 城市 | 3.43 | 3.55 | 0.115a | 3.46 | 3.49 | 0.028 | 3.50 | 3.62 | 0.117a | 3.51 | 3.45 | -0.064 | |
| 乡镇 | 3.53 | 3.60 | 0.068 | 3.44 | 3.40 | -0.044 | 3.43 | 3.47 | 0.039 | 3.42 | 3.43 | 0.010 | |
| 村 | 3.46 | 3.61 | 0.152a | 3.40 | 3.45 | 0.049 | 3.44 | 3.49 | 0.051 | 3.43 | 3.43 | 0.002 | |
注:a表示P<0.05
综合来看,当前以社区为基础的老年人健康支持服务处于发展的初级阶段,服务提供数量少,内容与形式单一。在总量上,社区提供健康支持服务的占比不到50%,供给内容表现为以健康教育、知识宣传为主,极少提供起居照料、心理健康支持等服务。从居住地类别来看,城市社区提供健康支持服务的内容与数量均与乡镇社区和村社区有差异。从区域来看,东、中、西部地区社区健康支持服务供给数量比例也不相同。
结合异质性检验的结果,服务提供形式上占比较大的上门看病和送药、健康宣教类服务并没有对整体或亚组的老年人健康状况改善产生明显影响,供给处于低水平的起居照料及心理支持类服务则能够对老年人的健康改善有积极作用,特别是对于东部城市地区收入和学历水平较高的老年群体影响更为明显。所以当前社区提供老年人健康支持服务数量和形式上都存在较为严重的供需失衡,整体的服务效能还有较高的提升空间。
Logistic回归分析结果显示,起居照料服务和聊天解闷等心理支持服务提供与老年人自评健康状况改善呈正相关,而传播健康知识等健康宣教类服务对于老年人自评健康改善的作用效果不明显。不难看出,起居照料及心理支持服务更加强调老年人的参与和反馈,比被动接受式的服务更能够较为准确地把握老年人的健康状况和需求,且能够更大程度地调动老年人的主观能动性,实现更加高效的服务利用,这与顾芳慧等[15]学者的研究结论也是一致的。基于此,下一阶段社区提供的健康支持服务应当在健康环境构建、健康水平监测、健康信息获取、健康决策、医疗安全控制及健康结局报告等环节更加注重老年人的互动参与,加强服务的回应性和服务效果的评估,在形式上可以通过建立健康管理小组、健康俱乐部等患者组织,推动老年人主动参与健康管理活动。
社区提供上门看病、送药服务在PSM结果中并没有表现出与老年人自评健康状况的相关性,这与现阶段部分研究结果并不完全一致。大部分学者的政策研究或者准试验研究均表明上门体检、巡诊、设置家庭病床及提供全面的健康管理等服务能够促进老年人(特别是老年患病人群)的健康状况改善[16,17];国外老年人健康管理的实践经验也证明长期照护与医疗服务的融合是重要的发展方向,如美国的"ON Lok"模式及英国的"Darlington"模式等,"医养结合"照护模式通过建立专业化的健康管理团队,为老年人提供积极主动的、连续的健康照护服务,能够有效提升老年人的生存质量[18,19]。数据分析结果的不同可能与当前社区内医疗卫生服务供给方式局限、供给水平不高及老年人对于服务供给的感知不强等因素有关[20]。
PSM分析结果表明并非所有的健康支持服务内容都能够对老年人健康状况产生积极的影响,所以特色化、精准化的健康支持服务也是提升服务效果的重要途径。首先社区应当做好老年人健康综合评估,依据科学的量表对于老年人的健康状况进行科学测量和分级[21],结合老年人其他社会学信息的分析结果,把握不同年龄段、不同健康状况及不同的家庭社会经济地位的老年人对于健康支持服务的需求特点,制定个性化的健康服务方案,避免"大水漫灌"式的服务模式。同时,应依托大数据网络及家庭医生团队为老年人提供全程的、闭环式的健康管理服务,提升服务质量与效能。
本文无利益冲突。





















