
精神分裂症是一种慢性、高复发性和高致残性的精神病性障碍,提高患者治疗依从性、预防复发是精神分裂症治疗的关键,也是决定患者预后和社会功能改善程度的核心因素。抗精神病药长效针剂(简称长效针剂)作为精神分裂症治疗、预防复发的重要手段,被国内外指南/共识推荐为精神分裂症全病程治疗的方式之一。同时,社区作为精神分裂症康复的重要环境场所,近年来陆续开展了一系列社区管理模式的探索。目前,国内多个管理政策及文件强调在社区精神分裂症管理中应用长效针剂,但是社区医生对长效针剂的知识和应用技能不足,从一定程度上影响了长效针剂在社区的应用,成为患者全面康复的瓶颈之一。在中华医学会精神医学分会精神分裂症协作组的组织下,联合中华医学会全科医学分会,由13位精神科及全科医学专家组成本共识专家组,基于循证医学证据、国内外指南与专家共识、专家经验、我国社区的特征,解决社区长效针剂使用中面临的医学相关问题,以期提高精神分裂症患者用药依从性,改善患者预后。
本刊2022年版权归中国全科医学杂志社所有
未经编辑部许可,不得任意转载和摘编
本刊所发表作品仅为作者观点,并不代表编委会和编辑部意见
如有印装质量问题请向本刊发行部调换
精神分裂症是一种慢性、复发性、高致残性的精神病性障碍,常起病于青壮年时期,呈反复波动的病程。10%~15%的患者经历首次精神分裂症后痊愈,更高比例的患者则可能进入迁延加重的状态[1,2,3]。复发不仅是精神症状的再次出现,还会加剧疾病进行性进展,降低患者对药物治疗的反应,影响患者功能水平和生活质量,并且与脑形态结构改变相关,造成患者大脑灰质减少[4,5,6,7,8],进一步加剧患者的不良预后。
KANE等[2]追踪104例首发精神分裂症患者后发现,5年内82%的患者至少有过1次复发,而停药是复发最强力的预测因素——停药者的复发风险是持续用药者的5倍;另一项纳入6项研究的系统性综述显示,停药后,77%的患者在1年内复发,2年后升高至90%。相比之下,治疗依从性良好的患者复发风险仅为18%。
因此,抗精神病药的规范维持治疗是精神分裂症复发预防的关键因素,也是决定患者预后和社会功能损害程度的核心因素[9]。
长效针剂通常是抗精神病药的酯化物,多数长效针剂通过肌肉或皮下注射后,大部分药物成分储存于注射部位,从注射部位缓慢吸收进入循环系统,从而保证患者体内血药浓度的稳定,进而降低复发及不良反应的风险[10,11]。与口服药物相比,长效针剂优势较多:如果患者未按时或延迟诊室注射药物可以确保临床医师知晓其不依从问题,减少服药负担,缩短有意或无意的治疗空窗期[10]。
与第一代抗精神病药相比,非典型抗精神病药作用靶点更广,可改善运动、神经认知及神经内分泌耐受性;而非典型抗精神病药的长效剂型进一步整合了新型药物及长效剂型的优势,给患者带来的获益更多[12]。
长效针剂作为治疗精神分裂症及预防复发的重要手段,获得美国精神病学协会精神分裂症指南(The American Psychiatric Association Practice Guideline for the Treatment of Patients with Schizophrenia,APA)、德国精神病学与心理治疗和心身医学协会精神分裂症指南(The Schizophrenia Practice Guideline of the German Society of Psychiatry,Psychotherapy and Psychosomatics,DGPPN)、澳大利亚与新西兰皇家精神科医师学会精神分裂症及相关障碍临床管理指南(The Royal Australian and New Zealand College of Psychiatrists Clinical Practice Guidelines for the Management of Schizophrenia and Related Disorders,RANZCP)、英国国家卫生与临床优化研究所成人精神病和精神分裂症的治疗管理指南〔The Psychosis and Schizophrenia in Adults:Treatment and Management Guideline(updated version) by the National Institute for Health and Care Excellence,NICE〕、世界生物精神病学会联合会精神分裂症生物学治疗指南(The World Federation of Societies of Biological Psychiatry Guidelines for Biological Treatment of Schizophrenia,WFSBP)及中国长效针剂专家共识等指南推荐[13,14,15]。大量数据显示长效针剂治疗可以显著降低患者再住院风险、延缓复发,而且即使在停药后,仍能在较长时间内降低复发风险[16,17,18]。除此之外,二代抗精神病药还具有增强神经再生、提升神经营养因子水平、预防/逆转树突棘丢失和少突胶质细胞损伤、防止β-淀粉样蛋白和过氧化氢诱导的细胞死亡等神经保护作用[19]。
第一代抗精神病药常用长效针剂主要包括氟奋乃静葵酸酯和氟哌啶醇葵酸酯,国内目前已上市的第二代抗精神病药长效针剂包括注射用利培酮微球(RLAI)、每月注射1次棕榈酸帕利哌酮(paliperidonepalmitate 1-month,PP1M)和每3个月注射1次棕榈帕利哌酮酯(paliperidonepalmitate 3-month,PP3M)[9,15]。
社区精神障碍患者具有自知力差、规范服药率低、治疗中断率高、复发率高、致残率高、肇事肇祸风险高等特点,全球各国均在探索如何降低复发风险、降低治疗中断率、改善患者治疗依从性的措施。近十多年,加拿大、澳大利亚、美国等国家针对严重精神障碍患者已在社区广泛使用长效针剂,结果显示长效针剂可提升患者治疗依从性、降低患者暴力行为、降低再入院率、提升患者社会功能。
在我国,社区卫生机构是精神分裂症患者巩固期和维持期治疗的主要场所。截至2020年底,约643万严重精神障碍患者在社区接受治疗和管理,其中精神分裂症患者占71.28%,社区精神分裂症患者的服药率为88.74%,规律服药率为70.00%,较2017年、2018年数据有所提高;但东西部地区差异显著,西部地区服药率和规律服药率仍显著低于东中部地区,云南省、西藏自治区、甘肃省、青海省患者规律服药率仍不足50%[20,21,22]。
国际上,长效针剂广泛应用于精神分裂症的社区干预。近年来我国陆续进行了一系列社区管理模式的探索,并通过积极推广长效针剂在社区的使用,以期提高患者服药依从性。国内多个管理政策及文件强调在社区精神分裂症管理中应用长效针剂,如国家卫生健康委员会发布的《严重精神障碍管理治疗工作规范(2018版)》中提到,对于治疗依从性差、家庭监护能力弱或无监护及具有肇事肇祸风险的患者推荐使用长效针剂治疗[23]。之后,各地区也陆续制定政策推荐使用长效针剂,如上海市卫健委、发改委等十一部门联合印发《上海市精神卫生体系建设发展规划(2020—2030年)》指出推动长效药物在患者随访服务管理中的使用;完善社区非自愿随访管理制度,落实公安、街道(乡镇)、医疗机构和监护人对患者定期门诊和社区随访的管理职责[24]。北京市各区在疫情期间支持社区模式发展[23,25,26],对治疗依从性差、家庭监护能力弱或无监护的居家严重精神障碍患者免费提供长效针剂治疗。广东省将长效针剂推广列入2020年精神卫生重点工作,鼓励各地要积极协调相关部门,出台"精神分裂症患者长效针剂使用实施方案",解决不服药、无(弱)监护等高风险患者服药依从性差的问题,减少肇事肇祸事件的发生[27]。
但目前长效针剂整体处方率较低,2020年一项针对亚洲15个国家/地区精神分裂症长效针剂应用模式的研究指出,中国长效针剂使用比例仅为0.66%,远低于15个国家/地区平均水平(17.9%)[28];另外2021年北京一项针对社区的抽样调研数据显示长效针剂处方率为2.4%[29]。与此同时社区医生囿于临床知识和经验,在选择使用长效针剂以及相关问题应对处理方面依旧存在问题。
为了解决这一困境,提高社区精神分裂症患者管理的有效性,本共识专家组通过与精神分裂症管理典型社区的社区医生深入沟通,收集、汇总一线存在的医学相关问题(共计10项问题),以期能够针对性解答社区医生的困惑。
问题一:哪些精神分裂症患者适合使用长效针剂?
问题二:社区患者使用长效针剂前的评估指标及考量因素有哪些?
问题三:不同用药史的患者换用/使用长效针剂的经验是什么?
问题四:患者使用更长间隔针剂有哪些获益以及适用人群及转换方法是什么?
问题五:特殊人群使用长效针剂有哪些注意事项?
问题六:长效针剂使用过程中有哪些常见不良反应及处理方案是什么?
问题七:长效针剂使用过程中,出现症状波动时的处理方案是什么?
问题八:使用长效针剂过程中,联合用药的原则及注意事项是什么?
问题九:哪些情况下社区医生需要得到精神专科医生的支持?
问题十:在推荐患者使用长效针剂时,社区医生的沟通要点是什么?
在中华医学会精神医学分会精神分裂症协作组的组织下,联合中华医学会全科医学分会,由13位精神科及全科医学专家组成了制定《社区应用抗精神病药长效针剂治疗精神分裂症专家共识》(以下简称共识)的专家组。专家组以"antipsychotic OR neuroleptic""schizophrenia""depot OR long acting OR microsphere OR decanoate OR palmitate OR enanthate"为关键词,系统检索PubMed、中国知网、万方数据知识服务平台、维普网数据库的相关中英文文献,检索时间为2010年1月至2022年6月,共检索文献1 108篇。在此过程中,专家组通过两轮专家共识会进行内容拟定方向及共识意见的讨论,第一轮专家共识会对收集的10项热点问题进行分析,确定共识的主要方向及关键信息。根据对社区常见问题的共识意见方向,进一步筛选文献,剔除重复、已撤稿、个案报道、动物实验、无法获取原文、与10项问题不相关的文献,最终筛选33篇文献[16,17,18,19,30,31,32,33,34,35,36,37,38,39,40,41,42,43,44,45,46,47,48,49,50,51,52,53,54,55,56,57,58],并纳入13项国内外权威指南共识[9,14,59,60,61,62,63,64,65,66,67,68,69]。结合相关文献总结循证数据,第二轮专家共识会对相关问题呈现现有的研究数据及推荐建议。
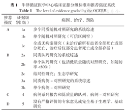
共识采用牛津循证医学中心(Oxford Centre for Evidence-Based Medicine,OCEBM)于2009年更新制定的临床证据分级标准和推荐强度系统将循证等级划分为5级(1~5级),推荐强度采用A~D表示(从强到弱),见表1。

牛津循证医学中心临床证据分级标准和推荐强度系统
The level of evidence graded by the OCEBM
牛津循证医学中心临床证据分级标准和推荐强度系统
The level of evidence graded by the OCEBM
| 推荐强度 | 证据级别(级) | 病因、治疗、预防 |
|---|---|---|
| A | 1a | 多个同质随机对照研究的系统综述 |
| 1b | 单个随机对照研究(可信区间窄) | |
| 1c | 全或无病案研究(未治疗前所有患者全部死亡或部分死亡,治疗后仅部分患者死亡或全部存活) | |
| B | 2a | 同质队列研究的系统综述 |
| 2b | 单个队列研究(包括低质量随机对照研究,如随访率<80%) | |
| 2c | 结局性研究:生态学研究 | |
| 3a | 同质病例-对照研究的系统综述 | |
| 3b | 单个病例-对照研究 | |
| C | 4 | 病例系列报告和低质量的队列、病例-对照研究 |
| D | 5 | 没有严格评价的专家意见或完全基于生理学、基础研究 |
【推荐意见】
推荐在精神分裂症各个阶段使用长效针剂,越早使用,患者获益可能越多。(推荐强度:A)
长效针剂经过数十年的循证证据积累,已经被验证在精神分裂症病程的各个阶段,均能给患者带来持续有效的治疗。因此,多个指南和共识推荐长效针剂适用于精神分裂症的各个阶段,存在依从性差、依从性不确定的患者及主动选择的患者。另外,多项指南强调将长效针剂应用于精神分裂症患者病程早期[9,14,59,61,62,63,65,68,70,71],如《抗精神病药长效针剂治疗推荐》[65]和《精神分裂症长效针剂专家共识》[63]推荐在疾病的各个阶段考虑长效针剂的使用,中国《抗精神病药长效针剂治疗精神分裂症的专家共识》[9]推荐第二代抗精神病药长效针剂可作为首发、病程早期、急性期和维持期精神分裂症患者的一线治疗策略;第一代抗精神病药长效针剂可考虑作为急性期患者的二线治疗策略。
精神分裂症一旦诊断后,越早使用长效针剂,患者获益可能更多[30]。因此推荐在精神分裂症各个阶段使用长效针剂。
首发精神病干预项目(CRUPEP)发现首发精神分裂症患者接受长效针剂(PP1M和PP3M)治疗,症状改善更多(PP1M/PP3M与口服药物治疗,P<0.001)[31];另外一项随机对照研究显示,PP1M治疗首发未服药精神分裂症患者可显著改善阳性和阴性症状量表(PANSS)评分[32]。
【推荐意见】
(1)使用前评估指标包括常规的生命体征、躯体疾病,同时还需要评估潜在的与治疗药物相关的不良反应。(推荐强度:A)
(2)使用前综合考虑患者临床特点、长效针剂不良反应谱及注射特点。(推荐强度:B)
APA及中国指南提出[14,15]:使用抗精神病药前基线评估主要是监测患者生命体征及躯体疾病,包括患者身高、体质量、血液学、肝肾功能及女性妊娠试验等;使用抗精神病药前还需要评估潜在的与治疗药物相关的不良反应,同时还需要评估疾病相关家族史,如代谢障碍和心血管病风险;了解既往治疗用药过程和结果(药物剂量及使用时间、疗效、不良反应和依从性);如果决定使用长效针剂开始治疗,药物选择方面与口服药物的选择方面类似,考虑既往的治疗反应、耐受性、药理学和不良反应,同时兼顾患者也可能有与注射频率、注射类型和位置相关的特定偏好;由于社区医院人员配备及医疗设备的局限性,长效针剂使用前的评估内容视当地情况调整;在对患者进行治疗方案选择前的评估时,如发现存在肇事肇祸风险或者弱监护等问题,建议优先选择长效针剂。
目前国内已上市的长效针剂的特征及用法用量见表2、表3[9,72]。2020年中国专家共识提出:当需要将患者正在服用的口服抗精神病药换成长效针剂时,需要考虑以下因素:如患者的临床特征和目前的治疗效果、目前服用的口服药剂量及治疗时间、口服药和需要更换的目标长效针剂的药效动力学和药代动力学特点[9]。结合国内抗精神病治疗实际情况,建议选择国内患者人群循证数据充分、使用方便以及用药间隔时间更长的长效针剂。选择抗精神病药长效针剂治疗时需要考虑的具体因素,共识推荐见表4。

国内常见第一代抗精神病药长效针剂的特征及用法用量[9]
Characteristics,usage and dosage of common first-generation long-acting injectable antipsychotics in China
国内常见第一代抗精神病药长效针剂的特征及用法用量[9]
Characteristics,usage and dosage of common first-generation long-acting injectable antipsychotics in China
| 项目 | 氟哌啶醇癸酸酯 | 氟奋乃静癸酸酯 |
|---|---|---|
| 适应证(中国) | 精神病的维持治疗 | 用于急、慢性精神分裂症;对单纯型和慢性精神分裂症的情感淡漠和行为退缩症状有振奋作用;也适用于拒绝服药者及需长期用药维持治疗者 |
| 注射部位 | 肌肉注射 | 肌肉注射 |
| 起始剂量 | 50.0 mg | 12.5~25.0 mg |
| 维持剂量 | 50.0~100.0 mg;300.0 mga | 12.5~100.0 mg |
| 注射频率 | 4周1次 | 说明书中未明确规定 |
| 初始治疗是否需补充口服药b | 否 | 否 |
| 注射液重装配置c | 是 | 是 |
| 冷藏储存d | 否 | 否 |
| 注射后留观e | 否 | 否 |
注:a为美国食品药品监督管理局(FDA)批准的关于氟哌啶醇癸酸酯的说明书中治疗精神分裂症的剂量为50~100 mg,但是文献中提及的最高使用剂量可达300 mg/4周[41];b为初始启用长效针剂治疗时,根据针剂的药代动力学特征和药物释放的程度,是否需要在初始治疗时同时服用同活性成分的口服药物,以确保药物浓度在治疗浓度范围;c为针剂注射之前是否需要配制注射液(将活性成分放入专门溶剂中溶解配置,再转移到注射器);d为注射液的储藏条件是否要求冷藏储存;e为药监局是否对药物注射后有留观要求

Characteristics,usage and dosage of common second-generation long-acting injectable antipsychotics in China
| 项目 | RLAI | PP1M | PP3M |
|---|---|---|---|
| 适应证(中国) | 急性/慢性精神分裂症,其他精神病性状态明显的阳性阴性症状。与精神分裂症有关的情感症状 | 精神分裂症的急性期和维持期 | 接受PP1M充分治疗至少4个月的精神分裂症患者 |
| 注射部位 | 三角肌/臀肌 | 三角肌(前2针)/臀肌 | 三角肌/臀肌 |
| 起始剂量 | 25.0 mg | 第1针:150.0 mg eqa;第2针:100 mg eq | 最后1针PP1M剂量的3.5倍 |
| 维持剂量 | 25.0 mg(可上调,最高不超过50 mg) | 75 mg eq(25~150 mg eq调整) | 175~525 mg eq |
| 注射频率 | 2周1次 | 1次/月(第2针与第1针间隔1周) | 3个月1次 |
| 起始治疗是否需补充口服药b | 否 | 否 | 否 |
| 注射液重装配置c | 是 | 否 | 否 |
| 冷藏储存d | 是 | 否 | 否 |
| 注射后留观e | 否 | 否 | 否 |
注:RLAI=注射用利培酮微球,PP1M=每月注射1次棕榈酸帕利哌酮,PP3M=每3个月注射1次棕榈帕利哌酮酯;a为剂量按照帕利哌酮计算,mg eq为帕利哌酮当量;b为初始启用长效针剂治疗时,根据针剂的药代动力学特征和药物释放的程度,是否需要在初始治疗时同时服用同活性成分的口服药物,以确保药物浓度在治疗浓度范围;c为针剂注射之前是否需要配制注射液(将活性成分放入专门溶剂中溶解配置,再转移到注射器);d为注射液的储藏条件是否要求冷藏储存;e为药监局是否对药物注射后有留观要求

选择抗精神病药长效针剂治疗时需要考虑的因素
Considerations in the choice of long-acting injectable antipsychotics
选择抗精神病药长效针剂治疗时需要考虑的因素
Considerations in the choice of long-acting injectable antipsychotics
| 考虑因素 | 长效针剂的选择 |
|---|---|
| 患者的临床特点(如处于急性发作期) | 初始治疗应考虑选取不需要补充口服药的长效针剂,例如PP1M,以提高便利性及依从性; |
| 建议选择急性期治疗数据充足的长效针剂,如PP1M | |
| 长效针剂的不良反应 | 如果患者顾虑与代谢相关的不良反应,则避免选择奥氮平长效针剂,可以考虑选择PP1M、利培酮长效针剂和阿立哌唑长效针剂 |
| 长效针剂的注射特点 | 如果患者相对关注注射的方便性,则可考虑:起始治疗阶段不需要补充口服药的长效针剂,如PP1M和奥氮平长效针剂; |
| 注射后不需要留观的长效针剂,如PP1M、利培酮长效针剂、阿立哌唑长效针剂; | |
| 有多种剂量规格可供选择,并依据患者特点调整治疗剂量的长效针剂; | |
| 不需要冷藏贮存、不需要配置注射液的长效针剂;注射间隔更长的长效针剂 |
【推荐意见】
既往使用相同分子口服药物的患者,参照相应长效针剂说明书进行转换,交叉换药或视症状控制情况短暂合用口服药物;如未曾使用过相同分子口服药物治疗,通常建议进行耐受性试验。(推荐强度:C)
2020年APA指南指出如果计划使用长效针剂治疗,通常会进行相同分子口服抗精神病药的耐受性试验,不同口服药转换为相应长效针剂的剂量及是否需要合并口服药物,通常在药物的说明书进行描述[14]。2020年中国专家共识强调患者考虑将口服药更换为长效针剂治疗时,若该口服药已有长效针剂的剂型,则可参考长效针剂说明书的用法用量进行替换,若该口服药尚无长效针剂剂型,则需要重新选择适用于患者临床特征的长效针剂;处于急性期的患者,考虑初始治疗阶段不需要补充口服药治疗的长效针剂,如PP1M,以增强治疗方便性及提高患者依从性;考虑选择有充足急性期治疗数据的长效针剂,如PP1M[9]。
因为机体对于抗精神病药物的耐受性和敏感性存在差异,因此长效针剂的初始治疗,应根据患者的不同情况选择合适的初始方法。
该类患者是病程早期患者中比较特殊的一类,医生、患者和家属对其预后有更高的期望,在首发患者中使用长效针剂获益更大。但此类患者对治疗更敏感,医生在使用长效针剂的过程中需要考虑这一点,需注意剂量的选择以及不良反应的及时处理[73]。
该类患者如果未曾使用过长效针剂相同分子的口服剂型治疗,需要首先进行耐受性测试。建议使用口服药的最低治疗剂量,耐受性测试时间可考虑为口服药的5个t1/2。
国内已上市的长效针剂不同药物分子耐受性测试见表5[72,74,75,76]。不同长效针剂与各种抗精神病口服药物的等效剂量资料见表6[42,43,44,51,73]。


Equivalent dose data of different long-acting injectable antipsychotics and various oral antipsychotics
| 药物 | 低剂量 | 中剂量 | 高剂量 | |
|---|---|---|---|---|
| 参照剂量 | ||||
| 氟哌啶醇葵酸酯 | 50 mg/4周 | 100 mg/4周 | 150~200 mg/4周 | |
| 氟奋乃静葵酸酯 | 12.5 mg/4周 | 25.0~37.5 mg/4周 | 50~75 mg/4周 | |
| RLAI | 25 mg/2周 | 37.5 mg/2周 | 50 mg/2周 | |
| 棕榈酸帕利哌酮 | 75 mg/4周 | 100 mg/4周 | 150 mg/4周 | |
| 第一代口服抗精神病药(FGAs) | ||||
| 氯丙嗪 | 100 mg | 200~300 mg | 400~600 mg | |
| 氟奋乃静 | 2~6 mg | 12~24 mg | 30 mg | |
| 氟哌啶醇 | 2~4 mg | 10~20 mg | 40 mg | |
| 奋乃静 | 10 mg | 20~40 mg | 60 mg | |
| 舒必利 | 200~400 mg | 500~800 mg | 1 000~1 200 mg | |
| 第二代口服抗精神病药(SGAs) | ||||
| 帕利哌酮ER | 3 mg | 6~9 mg | 12 mg | |
| 利培酮 | 2 mg | 4 mg | 6 mg | |
| 奥氮平 | 5 mg | 10~15 mg | 20 mg | |
| 氨磺必利 | 400 mg | 400~800 mg | 1 000~1 200 mg | |
| 阿立哌唑 | 10~15 mg | 20~25 mg | 30 mg | |
| 氯氮平 | 200 mg | 300~400 mg | 600 mg | |
| 鲁拉西酮 | 40 mg | 40~80 mg | 80 mg | |
| 喹硫平 | 400~600 mg | 500~600 mg | 800 mg | |
| 齐拉西酮 | 80~120 mg | 120 mg | 160 mg | |
注:100 mg氯丙嗪近似相当于1.5 mg利培酮,所有数据已四舍五入处理
换药方式:此种情况可以考虑立即停用口服药,并于次日注射棕榈酸帕利哌酮;也可以较快速度进行交叉停药。但如果患者处于急性期,尤其是接受较高药物剂量治疗的患者,应尽量避免立即或过快停药,以免引起症状波动。
换药剂量:既往口服利培酮或帕利哌酮缓释片换用棕榈酸帕利哌酮,建议常规接受负荷剂量的给药方案(第1天:150 mg;第8天:100 mg),三角肌注射。
既往未使用过帕利哌酮成分口服药治疗者,建议给予帕利哌酮缓释片6 mg/d口服,进行4~6 d耐受性测试。
换药方式:大多数口服抗精神病药的t1/2不足3 d,所以棕榈酸帕利哌酮应该按照推荐的负荷给药方案使用(第1天:150 mg;第8天:100 mg)。原有口服药逐渐减量,口服阿立哌唑、齐拉西酮、氨磺必利或传统药物者建议在1~2周完成减量和停药;口服具有较强镇静作用和/或抗胆碱能作用的药物,如氯氮平、奥氮平或喹硫平的患者,建议延长交叉换药时间,一般为2~4周,氯氮平则可能需更长的时间,有时甚至为长期小剂量合用。
换药剂量:除利培酮和帕利哌酮之外的口服抗精神病药缺少与棕榈酸帕利哌酮之间等效剂量的资料。一般可基于不同药物低、中、高剂量的等效剂量换算并酌情调整。建议在专业医疗机构或专科医生指导下进行。
换药方式:对于既往接受RLAI或其他传统长效针剂治疗的患者,可以直接在下次注射时点换用对应剂量的棕榈酸帕利哌酮,而不需要采用负荷给药方案。如果换药过程中出现症状波动,可以短暂联合帕利哌酮缓释片、利培酮片等口服药物。
换药剂量:棕榈酸帕利哌酮的月剂量是RLAI针剂剂量的2倍。RLAI每2周25 mg的注射剂量与每个月棕榈酸帕利哌酮的等效剂量为50~75 mg eq,RLAI每2周37.5 mg的注射剂量与每个月棕榈酸帕利哌酮的等效剂量为75~100 mg eq,RLAI每2周50 mg的注射剂量与每个月棕榈酸帕利哌酮的等效剂量为100~150 mg eq。
患者换药时或换药完成初期,需注意观察患者的症状波动和不良反应情况,通过适当延长两种药物的交叉时间,有利于顺利完成药物转换。如出现严重不良反应,则应及时进行专业评估及治疗。
【推荐意见】
病情稳定患者转换更长间隔针剂治疗,有助于提高依从性、改善转归、降低复发率并降低照料负担;在使用更长间隔的针剂(如≥1个月剂型)时,应定期监测患者病情变化。(推荐强度:A)
《精神分裂症长效针剂专家共识》[63]提到:如果患者病情稳定,长效针剂可以改用较长的剂型(如≥1个月剂型)。多项循证数据支持病情稳定患者换用更长周期针剂。
RLAI转为PP1M:一项多中心、前瞻性开放标签,持续6个月的干预性研究表明,既往使用RLAI治疗仍然有症状的非急性期患者转换到PP1M后,1/3的患者PANSS评分改善了50%[45]。另外一项回顾性、纵向队列研究对比RLAI与PP1M治疗患者的医疗模式、医疗资源及医疗花费的差异,发现与RLAI相比,PP1M治疗的患者住院率、急诊就医次数以及住院时间更低[77]。
PP1M转为PP3M:3项随机对照试验的事后分析比较帕利哌酮口服、PP1M和PP3M的疗效,与PP1M相比,PP3M更晚出现停药和更低的复发风险[18]。有研究显示,从PP1M转换到PP3M后仍然能保持稳定的血药浓度,较长治疗间隔的抗精神病药长效针剂能够进一步提高患者的依从性,减少复发和再住院,改善社会功能,提高生活质量并减轻家属的照料负担[46,47,48,49]。因此,对于部分患者适时转换为治疗间隔更长的针剂治疗,可能会给他们带来更大的获益。
PP3M转为每6个月注射1次棕榈酸帕利哌酮(PP6M):2022年一项随访12个月,对比PP6M和PP3M治疗精神分裂症复发风险的非劣效性研究结果显示,PP6M组与PP3M组双盲期复发事件相当,符合非劣效性标准[50]。
长效针剂适用人群及转换时机的专家推荐/经验:长效针剂对于改善患者治疗结局、提高依从性、降低复发率有显著的临床价值,而更长间隔剂型的开发,为患者及照料者带来了新的希望;对于所有计划或已经开启使用长效针剂的患者,应"以终为始"制定长效针剂治疗方案,在使用较短治疗间隔的长效针剂治疗达到稳定后,可以考虑转为治疗间隔更长的长效针剂(如≥1个月剂型);对于现有长效针剂治疗疗效确切、症状稳定且患者/监护人或医生认为有相应必要性,可以在医患沟通基础上选择更长间隔长效针剂;考虑到精神分裂症的治疗及病情变化受多种因素影响,因此应叮嘱患者定期到医疗机构复诊,监测不良反应,适时进行必要的药物治疗方案或剂量的调整。
目前国内已获批治疗间隔>1个月的抗精神病药只有PP3M,以PP1M转为PP3M为例,具体转换方法[78,79]:PP3M仅可在患者已接受PP1M至少4个月充分治疗,临床判断患者病情稳定后使用;为确保维持剂量一致,建议在开始本品给药前的最后2次PP1M给药强度保持一致:PP1M 75 mg eq对等于PP3M 263 mg eq,PP1M 100 mg eq对等于PP3M 350 mg eq,PP1M 150 mg eq对等于PP3M 525 mg eq;给药时间可能为计划中下一次PP1M每个月给药时间点的7 d前或7 d后(图1)。


【推荐意见】
(1)≥65岁老年患者或肝肾功能损害的患者用药,应结合肝肾功能情况,参考相应产品说明书调整药物剂量。(推荐强度:C)
(2)目前所有长效针剂均无儿童或青少年、孕妇及哺乳期适应证。(推荐强度:D)
(3)建议精神分裂症患者在疾病稳定期或维持期接种新冠疫苗。(推荐强度:C)
对于老年患者,尤其是共病躯体疾病、联用多种药物者,从药代动力学角度出发,起始剂量应为成年人常规起始剂量的四分之一至二分之一[14]。
在老年(≥65岁)和年轻成年人(18~64岁)受试者中几类常见的第二代抗精神病药长效针剂的药代动力学参数并未发现存在差异,因此仅考虑年龄这一影响因素时,不需要调整长效针剂的治疗剂量。但是由于肝、肾功能损害在老年患者人群中较为常见,建议根据老年患者的肝肾功能,参考各药品说明书考虑调整长效针剂的治疗剂量[9]。
《精神分裂症长效针剂专家共识》[63]推荐老年精神分裂症患者应用长效针剂,鉴于高质量随机对照研究循证数据的缺乏,老年患者选用长效针剂应谨慎评估风险-获益,根据具体长效针剂说明书,基于肝肾功能情况选择小剂量起始用药[63]。
目前所有抗精神病药长效针剂无治疗儿童或青少年精神分裂症适应证[9]。相对年轻的首发精神病患者可能更容易出现体质量增加及代谢综合征等不良反应,这有可能会影响抗精神病药的初始选择。针对该群体,使用较低的起始剂量或有助于改善患者继续治疗的意愿,从而提高依从性[14]。《精神分裂症长效针剂专家共识》提到:长效针剂抗精神病药可考虑用于青少年精神分裂症患者(青少年患者年龄:11~18岁)[54,55,56,63]。
临床中如有必要,需要与患者/家属通过充分沟通取得知情同意后,方可酌情选用长效抗精神病药物。
目前所有抗精神病药无治疗围生期女性患者的适应证[9]。如果患者妊娠期继续需要抗精神病药物治疗,应给予最低有效剂量和分次服药,避免使用长效针剂治疗[15]。产后精神症状复发风险高,原来的药物治疗需要继续,停药者需要重新开始药物治疗[15]。
目前缺乏肝肾功能损害的患者使用长效针剂的证据,因此建议按照不同药物的说明书使用。
建议所有处于疾病稳定期及维持期的精神障碍患者接种新冠疫苗,在疫苗接种期间不应自行停药或换药;对于处在精神和/或躯体疾病急性期的患者,建议在病情稳定后再接种新冠疫苗。
长效针剂抗精神病药与其他口服抗精神病药一样,不影响新冠肺炎疫苗的接种,具体要求以国家新冠肺炎疫苗使用要求为准。
【推荐意见】
长效针剂不良反应谱与其口服药物类似,不同不良反应建议预防为主,出现后可根据具体情况选择药物减量、换药或对症处理等。(推荐强度:B)
在整个抗精神病药物治疗过程中监测不良反应的存在也很重要。一些不良反应(如镇静、恶心)在治疗开始时很明显,但在持续治疗后会消散。其他不良反应(如低血压、静坐不能)可在治疗最初出现,并随着药物剂量的增加而加重。还有一些不良反应只有在较长时间的治疗后才会出现(如迟发性运动障碍),或者在患者的急性症状得到更好地控制后才会更加明显(如性功能障碍)[14]。
长效针剂的不良反应谱通常与其口服药的不良反应谱相似,包括锥体外系不良反应(锥体外系症状,如急性肌张力障碍、类帕金森综合征、静坐不能、迟发性运动障碍等)、代谢综合征、高泌乳素血症等[9]。另外使用长效抗精神病药可能会在注射部位出现与注射有关的不良反应,包括疼痛、肿胀、发红或硬化等[14]。
常见锥体外系症状的处理方案见表7。

常见锥体外系症状的处理方案
Schemes for the management of common extraspinal symptoms in schizophrenics treated with long-acting injectable antipsychotics
常见锥体外系症状的处理方案
Schemes for the management of common extraspinal symptoms in schizophrenics treated with long-acting injectable antipsychotics
| 锥体外系症状 | 预防 | 治疗 |
|---|---|---|
| 急性肌张力障碍 | 建议选择较少引起锥体外系症状的药物;低剂量起始,缓慢逐步加量 | 口服或肌肉注射抗胆碱能药物治疗急性肌张力障碍,肌肉注射药物后未能缓解的可30 min后重复给药;抗组胺药物;苯二氮 类药物 |
| 类帕金森综合征 | 建议选择类帕金森症状风险更小的药物,缓慢逐步加量 | 减量;换用引起帕金森症状风险更低的药物,如第二代抗精神病药;短期联合使用抗胆碱能药物 |
| 静坐不能 | 建议选择引起静坐不能更少的药物;缓慢逐步加量 | 减量;换用影响更小的第二代抗精神病药;视情况联用β-受体阻滞剂(普萘洛尔30~60 mg/d),慎用于心动过缓、有相关禁忌证的患者;联合使用抗胆碱能或苯二氮 类药物 |
| 迟发性运动障碍 | 建议选择引起迟发性运动障碍更少的药物,并重视评估危险因素 | 减量;选择缬苯那嗪或d氘代丁苯那嗪;可考虑使用银杏叶提取物或氯硝西泮 |
第二版中国精神分裂症防治指南提出,所有患者在用药前要评估发生代谢综合征的风险,合理选用抗精神病药物,如患者偏胖或已有代谢方面的问题,应尽量不选用对代谢影响大的药物,建议定期监测体质量、血糖和血脂,建议患者调整饮食结构及生活方式,增加锻炼,必要时换药[15]。代谢综合征的处理方案见表8。

代谢综合征的处理方案
Schemes for the management of metabolic syndrome in schizophrenics treated with long-acting injectable antipsychotics
代谢综合征的处理方案
Schemes for the management of metabolic syndrome in schizophrenics treated with long-acting injectable antipsychotics
| 疾病 | 预防 | 治疗 |
|---|---|---|
| 体质量增加/肥胖 | 选用对体质量影响小的药物;定期监测体质量变化;当体质量增加>7%时予以警示,并建议调整生活方式和饮食结构 | 生活方式干预(饮食控制、体育锻炼);换药;加用二甲双胍(1 000 mg/d) |
| 血糖异常 | 选用影响小的药物;筛选影响血糖的危险因素,并进行空腹血糖及糖化血红蛋白检查;定期监测血糖 | 生活方式干预(饮食控制、体育锻炼);换药;必要时降糖药治疗 |
| 血脂异常 | 选用影响小的药物;筛选引起血脂异常的相关危险因素,检查血脂全套;定期监测血脂 | 生活方式干预(饮食控制、体育锻炼);换药 |
对于高泌乳素血症的治疗,研究人员提倡在抗精神病药治疗前即测量患者的泌乳素水平,以获得其基线数值,方便后续对比监测。若患者在后续治疗中,泌乳素水平高于正常上限,则需进行鉴别排查。若排除了其他可能导致泌乳素水平增高的影响因素,确定是抗精神病药所致高泌乳素血症,则根据患者当前是否有泌乳素水平增高的相关临床症状分别处理。若患者仅存在泌乳素水平增高而无相关临床症状,则暂时不需处理而需要进行密切监测;若患者存在相关临床症状,则建议参考流程建议进行处理。抗精神病药导致的高泌乳素血症男性患者处理流程建议[9]见图2。抗精神病药导致的高泌乳素血症女性患者的处理流程建议[9]见图3。


注:PRL=泌乳素


注射产生红肿和硬结的原因:注射部位的选择不当;肥胖患者皮下脂肪厚,组织疏松收缩性差;注射深度不够,未达肌肉,在皮下或肌膜中,造成吸收不良。
正确的注射方法(以PP1M和PP3M为例):(1)注射前镇摇:PP1M至少震摇10 s,PP3M震摇幅度更大、时间更长,至少需要震摇15 s;(2)针头的选择:根据注射部位/体重选择针头,PP1M与PP3M针头不可混用;(3)肌肉深部注射:注射时,应缓慢地注入肌肉深部,禁止注射入血管中或皮下;(4)需一次注射完:PP1M和PP3M需一次性注射完毕,不可分次或合并。
出现局部疼痛、红肿等不良反应时的处理建议:(1)特定电磁波治疗仪局部照射,2次/d,30 min/次;鲜姜洗净,去姜皮切成厚度为1 cm的小片在注射部位轻轻外搽或环形按揉,2~3 min/次,2~3次/d。注意外搽时勿施力,以免擦伤皮肤。局部有明显感染症状暂不使用。不选老姜,以免刺激皮肤辣痛。(2)热醋湿敷患部,30 min/次。(3)鲜马铃薯薄片贴敷,取新鲜马铃薯切成薄片敷于硬结表面。(4)2~3 h后热敷能使肌肉松弛,且能使局部血管扩张。
有研究发现,长效针剂的不良反应随着药物应用时间的延长,有逐渐减轻的趋势,所以当患者在应用长效针剂的初期出现可耐受的不良反应时,可以通过适当的治疗减轻症状,待治疗时间延长,患者不良反应可能逐渐减轻,相应的治疗药物可减量或停药[81]。
社区工作随访过程中,如果发现无法处理或不能明确的症状或不良反应时,应安排患者及时转诊精神专科医院。
【推荐意见】
长效针剂使用过程中出现症状波动,应首先探寻症状波动的可能原因,进而根据原因采取相应应对措施。(推荐强度:C)
任何抗精神病药治疗过程中均可能出现症状波动的情况,引起症状波动的原因较多,诸如诊断不正确、社会心理应激及前一种药物的撤药反应等。
2020年中国长效针剂专家共识对原因做了以下梳理,若患者在使用长效针剂治疗过程中出现症状波动,建议应首先探寻导致患者出现症状波动的因素,并根据不同的因素做出相应处理[9],见表9。

长效针剂使用过程中导致症状波动的潜在影响因素及应对措施
Potential influencing factors and countermeasures of symptom fluctuation in the use of long-acting injectable antipsychotics for community-based management of schizophrenia
长效针剂使用过程中导致症状波动的潜在影响因素及应对措施
Potential influencing factors and countermeasures of symptom fluctuation in the use of long-acting injectable antipsychotics for community-based management of schizophrenia
| 潜在影响因素 | 可能的问题 | 应对措施 |
|---|---|---|
| 诊断的正确性 | 精神分裂症的诊断正确与否,是否误诊 | 仔细评估诊断 |
| 其他共患疾病 | 患者是否存在其他共病,是否正在服用其他药物 | 考虑其他共病对长效针剂疗效的影响,以及可能的药物-药物相互作用 |
| 社会心理因素 | 是否存在物质依赖或滥用问题 | 处理物质依赖/滥用问题,给予心理教育/支持 |
| 最近是否出现生活改变/创伤/应激 | 心理治疗 | |
| 长效针剂的注射 | 长效针剂的启用时间和方式(初始负荷剂量,初始合并口服药的情况) | 根据长效针剂相应说明书规定使用 |
| 长效针剂注射方法是否正确(包括,注射部位/针头选择/振摇是否充分) | 针剂的保存和注射方法需要符合说明书要求 | |
| 上一次长效针剂的注射时间/剂量 | 若存在漏用,应按照说明书尽快重新开始注射长效针剂 | |
| 出现症状波动的时间次数 | 增加长效针剂剂量或缩短注射的间隔 | |
| 长效针剂的不良反应 | 临床症状波动是病情恶化或复发或是药物不良反应 | 评估目前症状、不良反应,包括性质、出现时间、严重程度等;对症处理相应的不良反应 |
| 前一种药物的撤药反应 | 临床症状波动是病情恶化或复发或是撤药反应 | 评估患者目前症状、不良反应,包括性质、出现时间、严重程度等;对症处理相应的撤药反应,或视情况恢复前一种药物治疗并缓慢撤药 |
【推荐意见】
(1)精神分裂症治疗推荐单一用药原则,仅在特定及有限临床案例中采取联合用药治疗。(推荐强度:A)
(2)对于存在合并用药的精神分裂症患者,使用长效针剂时应综合考虑精神症状控制情况、合并症以及治疗疗效和安全耐受性。(推荐强度:B)
精神分裂症领域指南普遍推荐仅在特定及有限临床案例中应用联合用药治疗。然而实际临床中,联合用药相对常见。2022年日本一项回顾性研究发现1/3的精神分裂症患者联合使用二代长效针剂和口服抗精神病药物治疗,佐证了在真实世界中联合用药的普遍性[57];同时研究人员强调临床医生给予长效针剂联用口服药物治疗患者时,需加强监测患者口服药物的依从性[57]。
根据研究报道,临床医生选择联合用药的主要目的是控制阳性症状,除此之外还可能用于减轻阴性症状、改善认知功能、减少再住院、治疗特定合并症状如抑郁焦虑、降低抗精神病药物总体剂量、拮抗不良反应等。但同时也存在增加不良反应或医疗花费等风险[58]。
长效针剂的使用并不意味着完全不使用口服药物,少部分患者可能在足剂量长效针剂治疗的同时需要合并对症的小剂量口服抗精神病药物,这有助于改善患者症状及体验。
2020年APA指南推荐:当患者存在阴性症状或抑郁症状时,可在抗精神病药的基础上联用抗抑郁药增效治疗;针对存在紧张症的患者,可使用苯二氮
类药物治疗,如劳拉西泮;在联合用药过程中,如需进行剂量调整(出现治疗获益或副作用),建议一次仅调整其中一种药物的剂量;另外,如果患者在使用固定剂量药物治疗时出现症状恶化,有必要重新规划现有治疗方案,并非在现有用药方案上简单地联用药物[14]。
日本2021年指南推荐:抗精神病药物联合治疗可能比单一治疗更有效,但其影响尚不清楚,并可能增加不良反应(C);复发时需先明确复发的原因,而不是首先选择进行抗精神病药物联合治疗(2C)[61]。
2020年中国长效针剂专家共识推荐:73.3%的专家赞同长效针剂使用期间应该遵循单一用药原则;若患者因症状波动等原因确实需要联用口服抗精神病药,建议在开始联用前对患者进行全面地评估,以明确需要干预的主要症状,从而合理选择联用药物。需要考虑的因素包括联用药物对靶症状的疗效及安全性,患者是否耐受,以及联用药物和目前正在使用的长效针剂是否存在药物相互作用等,并应进行密切评估。若长效针剂已使用最高剂量仍需联合治疗,可以在联用前/期间进行血药浓度监测[9]。
如患者有其他急慢性疾病如高血压、糖尿病,或合并抑郁、躁动、睡眠障碍等疾病需口服其他药物治疗,应充分考虑药物间的相互作用,避免由于药物间的相互作用对于疗效及安全性产生重大影响,导致治疗失败或严重不良反应的发生[52]。
一般这类重要的治疗方案调整,应在专科医生指导下进行,社区医生应及时安排患者转诊精神卫生中心,在此过程中注意观察患者在方案调整后的病情变化并与专科医生和家属及时沟通。
【推荐意见】
建议精神分裂症急性发作、出现激越/攻击行为或其他无法处理的不良反应等情况时,及时联系专科医院进行转诊。(推荐强度:C)
社区相较于专科医院,存在经验欠缺、人手不足、设备偏少等客观条件的局限,因此,与专科医院保持通畅的沟通,并建立顺畅的上送通道和机制,对于基层精神分裂症管理非常重要。
对于社区精神分裂症患者,根据临床经验,以下几种情况应该及时转诊[82]:(1)精神分裂症急性期;(2)兴奋、冲动、有伤人和自伤行为,影响到自身以及周围社区群众的人身、财产安全;(3)有自杀观念和行为;(4)在社区维持治疗过程中病情复发、症状加重或拒绝治疗;(5)出现药物不良反应难以在家庭维持治疗;(6)患者及家属不愿意在社区治疗。
及时的转诊管理可以极大地降低患者在社区的管理难度、提升诊疗效率、尽快改善患者症状、减轻家属及社会管理负担。
【推荐意见】
医患沟通过程中合理介绍长效针剂使用获益和药物耐受性相关信息,有助于树立患者使用长效针剂治疗的信心。(推荐强度:C)
KANE等[53]在美国多个社区精神卫生诊所开展了1项考察长效针剂治疗精神分裂症病程早期患者的研究,该研究在入组阶段筛查了576例患者,仅14.4%的患者明确拒绝接受长效针剂这一治疗方式,而大部分病程早期患者愿意接受长效针剂治疗。该项研究提示,有效的沟通有助于提高患者对长效针剂的接受度。
对于社区医生和管理者来说,建立有效沟通的关键是和患者及家属建立稳定的合作关系,当专科医生与家属及患者建立"医患联盟"时,社区医生作为社区精神分裂症患者的一线医疗管理人员,也应该参与其中,对于患者的病情变化、治疗方案的制定、修改,患者家庭监护状态等因素做到同步了解,并和家属保持畅通的联系途径和相互信任的合作关系,成为患者和家属在紧急状态下可以求助的对象。
在与患者和家属做针剂相关的沟通时,社区医生应重点传递以下4个方面的信息:(1)树立患者/家属对长效针剂的信心:长效针剂通常是抗精神病药物的酯化物,是精神疾病治疗的一项重大突破,能够长时间缓慢释放活性药物保持稳定血药浓度,进而保证了治疗的依从性[11]。第一代抗精神病药物长效针剂问世60余年,二代抗精神病药长效剂型引入临床也已20年[11],较多患者从长效针剂的治疗中获益;(2)给患者带来的获益:大量数据显示长效针剂治疗可以显著改善症状,降低患者住院风险,延缓复发,而且即使在停药后,仍能在较长时间内降低复发风险[16,17,18,31,33];(3)给家庭带来的获益:早期使用长效针剂有助于降低再住院率和医疗花费,并提高就业率[39]。国家层面从政策角度支持长效针剂应用于社区治疗,与此同时长效剂型陆续纳入国家医保目录,经历医保谈判降价和医保报销,患者药费负担大幅降低;(4)分享身边的成功案例,给予患者接受长效针剂治疗成功的信心。
随着抗精神病药长效针剂在社区应用的日益广泛,社区精神分裂症管理中遇到与长效针剂应用的相关问题也将越来越频繁,与普通口服抗精神病药相比,长效针剂有改善患者依从性、减轻管理负担等独特的优势,也和社区管理需求相吻合。但同时,长效针剂在应用和管理方面,又对社区医生和管理人员的专业技能要求较高,并且随着制剂技术的进步,将有更多的长效针剂及更长治疗间隔的针剂(如PP6M)进入到社区,给医生和患者带来更多的选择。
本专家共识秉持帮助社区医生更好地使用长效针剂,使更多精神分裂症患者从中获益的初心。但临床实际问题比较复杂,希望广大精神领域专家以及服务一线的社区医生积极反馈建议、意见,补充修订,并期待未来能够进一步收集新的临床实践问题,充实更新此共识。
共识专家组(按姓氏汉语拼音排序):
蔡军(上海市精神卫生中心)、陈晋东(中南大学湘雅二院)、迟春花(北京大学第一医院)、杜向东(苏州市广济医院)、贾福军(广东省人民医院)、李涛(杭州市第七人民医院)、李毅(武汉市精神卫生中心)、马弘(北京大学第六医院)、马宁(北京大学第六医院)、司天梅(北京大学第六医院)、许秀峰(昆明医科大学第一附属医院)、周波(四川省人民医院)、周亮(广州医科大学附属脑科医院)
本文无利益冲突。
10%~15%的精神分裂症患者经历首次精神分裂症后可痊愈,而更高比例的患者则可能进入迁延加重的状态。复发不仅是精神症状的再次出现,还会加剧疾病进行性进展,降低患者对药物治疗的反应,并且与脑形态结构改变相关,造成患者大脑灰质减少,进一步加剧患者的不良预后。因此,提高患者治疗依从性、预防复发是精神分裂症治疗的关键,也是决定患者预后和社会功能改善程度的核心因素。
在我国,社区卫生机构是精神分裂症患者巩固期和维持期治疗的主要场所。截至2020年底,约643万严重精神障碍患者在社区接受治疗和管理,其中精神分裂症患者占71.28%,社区精神分裂症患者的服药率为88.74%,规律服药率为70.00%,较2017年、2018年数据有所提高;但东西部地区差异显著,西部地区服药率和规律服药率仍明显低于东中部地区,云南省、西藏自治区、甘肃省、青海省患者规律服药率仍不足50%。
与口服抗精神病药相比,抗精神病药长效针剂(简称长效针剂)有改善依从性、减轻管理负担等独特优势,也和社区管理需求相吻合。国际上,长效针剂也广泛应用于精神分裂症的社区干预。近年来我国陆续开展了一系列社区管理模式的探索,并积极推广长效针剂在社区的使用。国内多个管理政策及文件强调在社区精神分裂症管理中应用长效针剂。
随着长效针剂在社区中的广泛应用,社区精神分裂症管理中与长效针剂应用的相关问题也将频繁地出现,与此同时社区医生囿于临床知识和经验,在选择使用长效针剂以及相关问题应对处理方面依旧存在问题。为了解决这一困境,提高社区精神分裂症患者管理的有效性,本共识专家组通过与精神分裂症管理典型社区的社区医生深入沟通,收集/汇总一线存在的医学相关问题(共计10项问题),以期能够针对性解答社区医生的困惑。

类药物
类药物



















