
随着新医改的不断推进,家庭医生签约服务越来越成为居民基本医疗卫生与健康的重要保障,而签约服务协议是实现"人人享有家庭医生"的前提,但协议内容的规范性和约束力尚待考量。
分析家庭医生签约服务协议内容,期望进一步提升家庭医生签约服务规范化管理水平。
结合调查目的,采用简单随机抽样法,于2021年7月在重庆市主城九区中的每个区随机抽取1~3家社区卫生服务中心,最终选取14家社区卫生服务中心的签约协议作为研究对象。以签约主体、签约服务、签约收费机制、签约主体的权利义务为主要分析框架,通过内容分析的方式,对协议进行描述性分析。
重庆市不同区域的家庭医生签约服务协议中基本医疗服务和基本公共卫生服务的内容较为相似:基本医疗服务内容包括提供常见病、多发病、中医药等诊疗服务,基本公共卫生服务内容包括建立居民健康档案、提供健康咨询、预防接种等。重庆市不同区域的家庭医生签约服务协议中对于服务年限、个性化服务等的规定存在差异:有12份协议规定签约期限为1年,1份协议的签约期限由签约双方协商决定,1份协议未标明签约年限。协议中对于签约主体、签约双方的权利义务的界定范围模糊:6份协议的签约双方为社区卫生服务中心、上级指导医院、家庭医生与户主或家庭成员代表,6份协议的签约双方为社区卫生服务中心、家庭医生与户主或家庭成员代表,1份协议的签约双方为社区卫生服务中心与家庭户主,1份协议未明确签约主体。
重庆市家庭医生签约服务协议应当进一步明确签约服务对象,完善签约主体的权利和义务,结合各地家庭医生签约服务开展经验,提升履约实效,使签约服务"提质增效",促进家庭医生签约服务落到实处、向好发展。
本刊2023年版权归中国全科医学杂志社所有
未经编辑部许可,不得任意转载和摘编
本刊所发表作品仅为作者观点,并不代表编委会和编辑部意见
如有印装质量问题请向本刊发行部调换
随着2016年家庭医生签约服务的全面推行,家庭医生签约工作在全国开展得如火如荼,但推行和落实结果并不如人意,为提升家庭医生签约服务规范化管理水平,促进家庭医生签约服务"提质增效",2018年国家卫生健康委员会与国家中医药管理局联合发布《关于规范家庭医生签约服务管理的指导意见》(简称《指导意见》),明确提出要规范签约服务提供主体,丰富签约服务内容,明确签约服务对象及协议[1]。2020年重庆市卫生健康委员会印发的《重庆市家庭医生签约服务规范(第一版)》(简称《规范》)中以主体、签约、服务、费用为框架对规范家庭医生签约服务进行了阐述,为开展家庭医生签约服务的机构提供了签约服务指南[2]。为落实国家及重庆市卫生健康委员会对规范签约服务的要求,本文旨在对重庆市主城区家庭医生签约服务协议样本的内容进行分析,总结主城区签约服务协议的共性与个性化内容,分析协议中亮点与不足之处,对其展开讨论并在最后提出相关建议,为优化家庭医生签约服务协议、落实家庭医生制度提供可行性的借鉴。
重庆市是直辖市,位于中国西南部,下辖26个区、8个县、4个自治县,常住人口为3 205.42万人。本研究于2021年7月在重庆市主城九区中采取简单随机抽样的方法抽取样本社区卫生服务中心:使用抽签法对主城九区的所有社区卫生服务中心进行抽取,为保证总体单位数不变和样本抽中的同等可能性,使用有回置的抽样方法,同时舍去重复抽取的样本。社区卫生服务中心家庭医生签约服务协议纳入标准:(1)社区卫生服务中心针对家庭医生签约服务所制定的协议;(2)社区卫生服务中心自愿公开。按照纳入标准对协议内容进行筛选和交叉核对,分歧之处由2人讨论解决,最终共抽取14家社区卫生服务中心的签约服务协议作为研究对象。将不同辖区的社区卫生服务中心用不同的英文大写字母表示,相同区域者则在英文字母后用阿拉伯数字加以区分,具体抽样情况如下:沙坪坝区,A1、A2;渝中区,B1、B2、B3;北碚区,C1、C2;九龙坡区,D1、D2;渝北区,E1;江北区,F1;南岸区,G1;巴南区,H1;大渡口区,I1。
本研究主要采用内容分析法对收集的社区卫生服务中心家庭医生签约服务协议进行分析。内容分析法是一种将不系统的、定性的符号性内容转化成系统的、定量的数据资料的研究方法,在社会科学领域应用较广[3]。
根据《指导意见》和《规范》设计编码表,编码表中的问题主要包括签约目的、签约方式、签约主体、签约服务内容、签约双方权利义务、服务期限、服务费用、家庭医生工作室、家庭医生团队、健康服务卡等要素。由2名研究人员独立采用自行设计的编码表对14份协议内容进行摘录,并进行交叉核对,若编码表中的问题无法在收集或整理协议的过程中得到准确答案,则用"未知"表示。
对收集的资料进行整理,并录入Excel 2010软件,通过对协议内容的梳理,描述性分析不同区域协议内容构成状况及差异,分析不同协议存在的亮点与不足,展开讨论并提出建议。
《规范》指出,基层医疗卫生机构是签约服务的支撑与管理主体,应当发挥资源整合、技术支持、质量监管等作用,家庭医生团队是签约服务的实施主体,负责具体执行、团队建设与管理,为签约对象提供基本医疗卫生与健康促进服务。本研究整理和归纳协议样本,形成表1所示的签约服务主体类型。结果显示,重庆市家庭医生签约主体与上海市相似,共包括3类:家庭医生和居民作为签约双方主体;社区卫生服务中心、家庭医生和居民作为签约双方主体;社区卫生服务中心和居民作为签约双方主体,家庭医生不具有签约主体资格[4]。其中江北区F1社区卫生服务中心的协议是一份"家庭医生签约服务告知书",未在纸质告知书中明确规定签约主体,所以未在表1中列出。

重庆市13家社区卫生服务中心签约服务协议中家庭医生签约服务主体类型
Types of service subjects signed by family doctors in the service agreements signed by 13 community health service centers in Chongqing
重庆市13家社区卫生服务中心签约服务协议中家庭医生签约服务主体类型
Types of service subjects signed by family doctors in the service agreements signed by 13 community health service centers in Chongqing
| 签约主体类型 | 甲方签约主体 | 乙方签约主体 | 社区卫生服务中心 |
|---|---|---|---|
| 类型一 | 社区卫生服务中心、上级指导医院、家庭医生 | 户主或家庭成员代表 | A1、D1、D2、E1、H1、I1 |
| 类型二 | 社区卫生服务中心、家庭医生 | 户主或家庭成员代表 | A2、B1、B3、C1、C2、G1 |
| 类型三 | 社区卫生服务中心 | 家庭户主 | B2 |
家庭医生及其团队为签约服务提供方。《规范》中指出,每个家庭医生团队至少需要配备1名家庭医生、1名护理人员、1名公共卫生医师或公共卫生工作人员,家庭医生团队可根据居民健康需求和签约服务内容选配包括但不限于中医师、药师等技术人员。本研究结果显示,在抽样的社区卫生服务中心中有8个中心公示了家庭医生团队及其成员,分别以公示栏的形式公示或在签约协议中注明的形式加以公示,其中F1、G1、I1的家庭医生团队成员包括家庭医生、护士及公共卫生医师,A2、B1、B3、C1、C2除了包含以上3类人员,团队还配备了其他类型的成员,如中医指导医生、上级医疗机构指导专家、儿保医生、社区干部联络员等;其余的社区卫生服务中心未公示或不明确。
签约居民为签约服务接受方。《规范》指出家庭医生签约服务应以辖区内常住居民为服务对象。目前,重庆市家庭医生签约服务主要优先覆盖重点人群,即老年人、孕产妇、儿童,以及高血压、糖尿病、结核病和严重精神障碍患者。抽样的协议中显示,签约服务接受方大多数是家庭成员代表(一般是户主),如果签约居民的家庭成员有签约服务需求,可以在协议中完善其家庭成员的基本信息。
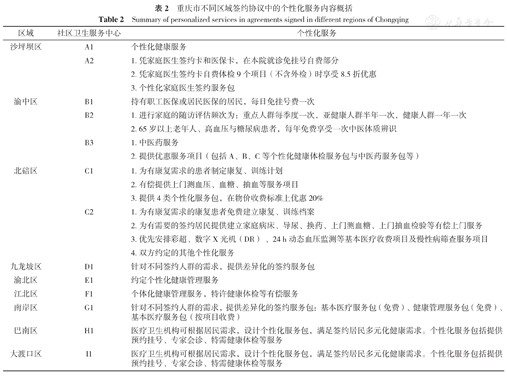
《规范》指出家庭医生团队应当向签约居民提供以全科医疗为核心、中西医结合的基本医疗服务,为签约居民提供相应的基本公共卫生服务,在执业登记业务范围内可根据签约居民的健康需求,依法依约为居民提供有偿的个性化签约服务。个性化签约服务内容可包括健康评估、家庭病床服务、中医药"治未病"服务、远程健康监测等。重庆市针对个性化服务的内容制定情况为:(1)沙坪坝区、渝中区、北碚区和南岸区社区卫生服务中心的协议中,关于个性化服务方面的内容相对比较详细。个性化服务的方向主要体现在医疗费用的优惠、重点人群的优先待遇等,如费用方面体现在挂号费的减免、体检项目费用的折扣、个性化服务收费优惠等,在待遇方面体现在可预约挂号、优先安排服务项目的检查、提供有偿的上门医疗服务等。并且G1社区卫生服务中心针对不同人群需求提供差异化签约服务包,对具体的额外服务费用进行明码标价,让居民"签得明白、签得放心",同时也满足居民多样化的健康需求,为辖区内居民提供了个性化、多层次、全方位的医疗卫生服务。(2)巴南区、大渡口区、九龙坡区、江北区和渝北区所抽取的社区卫生服务中心的家庭医生签约服务协议中,关于个性化服务方面的内容是比较泛化和欠缺的。其中九龙坡区抽取的2所社区卫生服务中心的协议内容是相同的,所以此处只列举其中1所社区卫生服务中心。H1、I1两家社区卫生服务中心的协议中个性化服务内容是相同的。有3所社区卫生服务中心则只在协议中对个性化健康服务一笔带过,未制定具体服务项目,见表2。

重庆市不同区域签约协议中的个性化服务内容概括
Summary of personalized services in agreements signed in different regions of Chongqing
重庆市不同区域签约协议中的个性化服务内容概括
Summary of personalized services in agreements signed in different regions of Chongqing
| 区域 | 社区卫生服务中心 | 个性化服务 |
|---|---|---|
| 沙坪坝区 | A1 | 个性化健康服务 |
| A2 | 1.凭家庭医生签约卡和医保卡,在本院就诊免挂号自费部分 | |
| 2.凭家庭医生签约卡自费体检9个项目(不含外检)时享受8.5折优惠 | ||
| 3.个性化家庭医生签约服务包 | ||
| 渝中区 | B1 | 持有职工医保或居民医保的居民,每日免挂号费一次 |
| B2 | 1.进行家庭的随访评估频次为:重点人群每季度一次,亚健康人群半年一次,健康人群一年一次 | |
| 2. 65岁以上老年人、高血压与糖尿病患者,每年免费享受一次中医体质辨识 | ||
| B3 | 1.中医药服务 | |
| 2.提供优惠服务项目(包括A、B、C等个性化健康体检服务包与中医药服务包等) | ||
| 北碚区 | C1 | 1.为有康复需求的患者制定康复、训练计划 |
| 2.有偿提供上门测血压、血糖、抽血等服务项目 | ||
| 3.提供4类个性化服务包,在物价收费标准上优惠20% | ||
| C2 | 1.为有康复需求的康复患者免费建立康复、训练档案 | |
| 2.为有需要的签约居民提供建立家庭病床、导尿、换药、上门测血糖、上门抽血检验等有偿上门服务 | ||
| 3.优先安排彩超、数字X光机(DR) 、24 h动态血压监测等基本医疗收费项目及慢性病筛查服务项目 | ||
| 4.双方约定的其他个性化服务 | ||
| 九龙坡区 | D1 | 针对不同签约人群的需求,提供差异化的签约服务包 |
| 渝北区 | E1 | 约定个性化健康管理服务 |
| 江北区 | F1 | 个体化健康管理服务,特许健康体检等有偿服务 |
| 南岸区 | G1 | 针对不同签约人群的需求,提供差异化的签约服务包:基本医疗服务包(免费)、健康管理服务包(免费)、基本医疗服务包(按项目收费) |
| 巴南区 | H1 | 医疗卫生机构可根据居民需求,设计个性化服务包,满足签约居民多元化健康需求。个性化服务包括提供预约挂号、专家会诊、特需健康体检等服务 |
| 大渡口区 | I1 | 医疗卫生机构可根据居民需求,设计个性化服务包,满足签约居民多元化健康需求。个性化服务包括提供预约挂号、专家会诊、特需健康体检等服务 |
《规范》中指出,居民可自愿选择1个家庭医生团队与其所在基层医疗卫生机构签订服务协议,双方约定服务内容、方式、期限、权利、义务,以及协议解约和续约等内容。随着家庭医生签约服务的全面展开,基于对纠纷预防和处理的考量,有学者认为签约服务协议中的权利义务关系的部分才是协议的关键内容[5]。通过对所收集的协议进行整理发现,其中9份协议的签约双方权利义务类型为"类型一",即甲方的职责与义务主要包括开展家庭医生服务宣传、告知签约服务协议内容、提供约定服务、提供上门服务前告知乙方风险及相关事项、按规范提供服务、保护乙方隐私等,乙方的权利主要涉及自愿申请签约、获得约定服务、预约上门服务等,义务包括配合甲方疾病防治的相关活动、家庭情况变动告知甲方、支付个性化服务费用等;1份协议的签约双方权利义务类型为"类型二",其相对于"类型一"更加简略;4份协议的签约双方权利义务类型为"类型三",即未在协议中列出签约双方的权利义务,见表3。

重庆市14家社区卫生服务中心签约服务协议中甲乙双方权利义务类型
Types of rights and obligations of Party A and Party B in the service agreements signed by 14 community health service centers in Chongqing
重庆市14家社区卫生服务中心签约服务协议中甲乙双方权利义务类型
Types of rights and obligations of Party A and Party B in the service agreements signed by 14 community health service centers in Chongqing
| 类型 | 签约双方 | 权利义务 | 社区卫生服务中心 |
|---|---|---|---|
| 类型一 | 甲方 | 1.利用区-镇街-村居三级服务网络为乙方开展服务宣传,设立签约服务宣传专栏,发放相关宣传资料,公示签约服务政策、流程、内容、团队等 | A1、A2、C1、C2、D1、D2、E1、H1、I1 |
| 2.在协议签订时,应充分告知乙方约定的服务内容、服务方式、服务标准、期限和权利义务、医疗风险等信息,送达签约服务联系卡 | |||
| 3.在签约年度内向乙方提供约定的服务内容 | |||
| 4.严格按照《国家基本公共卫生服务规范》、基本医疗服务规范等医疗卫生服务规范提供服务 | |||
| 5.开展上门医疗服务时,要充分告知乙方医疗风险,并征得乙方同意 | |||
| 6.在签订服务协议时向有个性化付费项目的乙方收取签约服务费,并开具规定的收费票据 | |||
| 7.按照国家有关法律法规,保护乙方个人和家庭成员隐私 | |||
| 乙方 | 1.自愿申请甲方提供家庭医生签约服务 | ||
| 2.年度内原则上与一名家庭医生签订服务协议,并对协议签订时提供的证件、资料的合法性和真实性负责 | |||
| 3.接受甲方签约服务宣传,并将健康状况、变化情况及与健康相关的信息资料及时、准确告知甲方 | |||
| 4.在签约年度内获得约定的服务内容 | |||
| 5.积极参与和配合甲方开展基本公共卫生、基本医疗和健康管理等服务,以及与疾病防治相关的各种活动 | |||
| 6.如出现健康问题应及时告知甲方,如需签约家庭医生上门服务,应提前24 h预约,并同意承担上门服务过程中的医疗风险 | |||
| 7.有个性化付费项目的,在签约服务协议时向甲方支付服务费 | |||
| 8.在其他医疗卫生机构接受的医疗服务由其他医疗卫生机构负责 | |||
| 9.家庭成员新增或减少、住址与联系方式变动、外出务工等应及时告知甲方,以便甲方开展相关工作 | |||
| 10.乙方作为患者应该履行的其他义务 | |||
| 类型二 | 甲方 | 1.建立居民健康档案,并及时更新维护 | G1 |
| 2.根据需要提供健康知识教育,免费发放健康教育资料 | |||
| 3.提供健康管理服务,包括生活方式和健康状况评估、体格检查、实验室检查和健康指导 | |||
| 4.免费提供健康咨询、家庭药箱指导、转诊咨询指导 | |||
| 5.提供基本医疗和基本公共卫生服务,根据合理要求提供预约服务 | |||
| 乙方 | 1.自愿聘请甲方为全科(家庭)医生,成为甲方的服务对象,配合甲方工作,接受甲方的健康管理,享受《重庆市南岸区花园路街道社区卫生服务中心全科(家庭)医生服务项目包》的服务优惠 | ||
| 2.乙方原则上只签约一个团队,若签约团队成员因故不能提供服务情况下,乙方可向中心提出由其他团队成员提供服务 | |||
| 类型三 | — | 协议中未规定签约双方的权利义务相关内容 | B1、B2、B3、F1 |
注:—表示未明确签约双方
《规范》指出,签约周期原则上不少于1年,可以实行"一人一签、一签一年、一签多年"或"到期后自动续签",个性化有偿签约周期按双方约定执行。在抽样的协议中,12份协议明确规定服务期限为1年,1份协议的服务期限是由签约居民自主选择,1份协议未标明签约年限。若服务期满需要另选家庭医生或者需要解约的居民,应提前告知其家庭医生;若未提出异议则自动续约。
《规范》指出,签约服务费主要由医保基金、基本公共卫生服务经费和签约居民付费等分担。各区(县)根据实际服务情况,合理核算家庭医生签约服务收费标准。在收集的协议中,有6份协议未公示其收费标准,其余8份均在协议中标出,且费用的收取都是按照其服务类别归类,具体情况如下:(1)为签约居民家庭提供的基本公共卫生服务,由国家基本公共卫生服务项目专项经费支付;(2)为签约居民提供的基本医疗服务、普通门诊服务,由基本医疗保险通过医保定点服务机构按规定支付;(3)为签约居民家庭提供的个性化健康管理服务,按服务包的项目和价格标准,由签约居民个人支付。协议双方可通过协商,增加或详细制定个性化服务项目,如涉及收费项目,则按照有关文件标准执行,提供非约定的医疗卫生服务或向非签约居民提供医疗卫生服务,按规定收取费用。
从2011年国务院印发《关于建立全科医生制度的指导意见》到2016年全面推进家庭医生签约服务以来,各地区不断尝试适合自身的家庭医生服务制度,但对协议内容本身的关注有待提升。在英国较为成熟的家庭医生制度中,国家立法规定所有有资格的公民必须注册家庭医生,通过签约的形式获得国民健康保健体系提供的医疗服务,家庭医生享有签约主体资格,且在合同中有严格的权利义务规定,居民也必须遵守"基层首诊制度"和严格的转诊制度[6];美国形成了"以患者为中心的医疗之家"家庭医生服务模式,但由于美国各洲的保险险种不同,对于是否强制基层首诊也有不同规定[7],基于此,美国也更重视协议本身的科学性和完善性。这些经验提示,加强对家庭医生签约服务的规范化管理,完善和规范签约协议势在必行,对于签约主体的界定、签约双方的权利义务明确、个性化服务的优化等方面也有必要进一步完善。
本研究结果显示,重庆市主城区的社区卫生服务中心涉及3种不同类型的签约主体,少数同区不同机构的协议存在签约主体类型不一致的情况,不同区域的机构对于签约主体的认定也存在差异。马伟等[8]认为契约关系的主体,即在契约中享受权利、履行义务的人;于丽君[9]认为主体界定不明会导致签约服务合同的性质和主体间的权利义务难以界定;丁丽莹等[10]认为签约合同的主体包括三方,即居民与家庭医生团队签约的民事合同、家庭医生团队与行政机关签订的行政合同。提示有必要对签约协议进行规范化管理,明确界定签约主体。
本研究所呈现的3种类型签约主体,都包括两个基本的元素,即家庭医生和居民。作为服务提供方的家庭医生,现阶段处于"人少事多"的状态。截至2020年,我国注册全科医学专业及取得培训合理证的全科医生总数为40.88万名,每万人口全科医生数为2.90名,很明显家庭医生数相对于我国14亿多的人口总量是严重不足的[11]。作为签约服务接受方的居民方面,目前重庆市的签约对象还是优先覆盖重点人群,但是面对我国已步入老年化社会、慢性病患者数量日益增加等现实问题,是否可以将基层医疗卫生机构的医疗资源倾向重点签约对象,来提高签约服务针对性,有待考量。
《指导意见》中指出,要丰富签约服务内容。个性化签约服务是在基础性签约服务的内容之外,根据居民差异化的健康需求制定针对性的服务内容。
本研究所收集协议中的服务内容包括基本公共卫生服务和基本医疗服务,能满足大部分老年人、慢性病患者等重点人群的健康需求,但是针对个性化服务内容的设计,不同地区、不同社区有差异。部分社区卫生服务中心提供的个性化服务是相对详细和具体的,部分社区卫生服务中心协议中仅一句话带过。有研究指出,应当把签约居民的心理健康水平、身体健康水平和社会健康水平三者结合,共同纳入签约服务的个性化服务目标中[12],让个性化服务真正满足居民的健康需求,促进基层医疗卫生服务向健康管理转变,逐步构建科学合理的就医新秩序,这也是我国将来契约化健康服务发展的必然趋势。
国外,如英国积极探索个性化的医疗服务来提高自身竞争力,包括"工作时间外的全科医生",即向患者提供较为特殊的医疗服务,如临终关怀服务、到患者家中提供专业的支持性服务等[13];考虑医患关系的连续性和患者独特的情况,为最小化患者风险,实施以患者为中心的个性化护理服务[14],如为那些预计健康状况恶化的患者制定紧急护理和治疗计划(recommended summary plan for emergency care and treatment,ReSPECT)[15]。国内,如我国江苏省盐城市大丰区的"个性化签约促健康,全方位保障建机制"的新型签约服务路径,根据签约居民健康需求,结合基层医疗卫生机构服务能力,形成了免费提供的基本服务包和多方付费的个性化服务包,为群众提供差异化、多样化、个性化的服务。其在为居民看病就医带来便利、减轻医疗费用负担的同时,使家庭医生和基层医疗卫生机构得到居民认可,签约率和续约率保持上升趋势[16]。
本研究所收集的协议对于签约双方权利义务的规定是比较宽泛的,未明确家庭医生享有哪些权利、应该履行哪些义务,而是将基层医疗卫生机构的相关职责和义务与家庭医生混同,且对于签约居民权利义务的规定不具强制性,即居民签约与否享有的权利、履行义务没有太大差别,这在一定程度上会导致协议有形式主义之嫌。提示未来需要进一步在协议中明确签约双方的权利义务,这也对预防和处理医疗纠纷有一定裨益。9份协议中存在一条告知乙方的义务,即在其他医疗机构接受的医疗服务由其他医疗机构负责,表明签约居民可不把家庭医生作为自己看病就医的首选,即非强制性,这也会直接导致签约居民认定家庭医生"可有可无"。
笔者认为可以借鉴王焕研等[17]的调研结果来优化家庭医生签约服务协议中签约双方的权利义务:(1)优化和规范服务提供方的权利义务,可依据相关法律法规和签约主体的约定,享有的主要权利包括人身安全不受侵犯、获得健康安全的工作环境等,履行的主要义务有关心与尊重患者、保护患者隐私、提高专业技术水平等。(2)优化和规范服务接受方的权利义务,李学成[18]提到居民享有的主要权利为自由选择全科医生、优先获得基本医疗卫生服务、享有单方续约权和解约权等,履行的主要义务包括尊重家庭医生首诊权和转诊权、配合家庭医生团队工作等。
笔者认为签约主体应当设置为签约服务过程中的主要参与对象,即基层医疗卫生机构、家庭医生及签约居民,且要在协议中明确居民签约时仅代表自己还是代表整个家庭。同时,需要界定签约对象,即开展针对性的签约,把签约服务的对象放在重点人群身上的同时,建议将基层医疗卫生机构的卫生资源向重点人群倾斜。目的为:一方面在基层医疗卫生机构解决人口老龄化带来的大部分人群健康问题,缓解"大医院"看病就医的压力;另一方面缓解我国目前全科医生极度缺乏的现实状况,从而为重点人群提供质量更高的医疗服务。
未来完善签约服务协议时,首先应根据本地区实际情况,借鉴各地区开展家庭医生签约服务的成熟经验,因地制宜地开展签约服务,如在协议中标明提供不同类型、不同价位的签约服务包,以满足居民多样化健康需求;其次应提高签约服务的精准性,如家庭医生与签约患者制定紧急治疗和护理协议,或者结合患者需求的其他个性化服务协议,以解决居民现有健康问题,让家庭医生真正成为居民健康的"守门人"。
为提高协议的履行情况,首先需要完善协议的内容制定,可从法律的专业角度完善合同中签约双方的权利义务及违约责任等,使协议更具权威性、规范性、可操作性,提高签约居民契约意识。在落实履约问题上,可按不同主体"对症下药",如基层医疗卫生机构层面,应避免层层加码,盲目追求签约量,要通过强化家庭医生队伍、提升签约服务质量、加强政策宣传等,增加居民对医疗服务的满意度和获得感;家庭医生层面,家庭医生需不断提高自身服务能力和专业技术水平,以增强居民的依从性;居民自身层面,需提高基层首诊意识,养成基层医疗卫生机构就医习惯,加强与家庭医生的连续性交流,让家庭医生成为自身健康的守护者,为推动家庭医生制度全面落实,为早日实现我国基层首诊、双向转诊、急慢分治、上下联动的分级诊疗模式助力。
本文创新之处在于着眼协议本身,通过对重庆市家庭医生签约服务协议的内容分析,提出从优化协议入手,完善家庭医生签约服务制度的策略。本文还存在一定程度上的不足,主要有:(1)资料收集还不够全面;(2)由于相关前期研究成果较少,基于研究结果提出的讨论和对策的科学性仍有待进一步检验。
本文无利益冲突。





















