
农村订单定向医学生(简称定向医学生)的免费培养工作是缓解农村地区基层医生匮乏、提升基层医疗卫生队伍整体素质和水平的重要举措。
探索我国定向医学生培养的研究热点、研究动态和未来趋势,为后续研究提供参考。
于2022-02-15,在中国知网、万方数据知识服务平台、维普网中检索2010-01-01至2021-12-31发表的关于定向医学生培养相关论文,统计其发文量,运用CiteSpace软件对样本文献作者、研究机构、关键词进行知识图谱的可视化分析。
共纳入598篇文献,关于定向医学生培养研究的文献量呈上升趋势,2018年达到历年顶峰(n=81)。该领域存在5个大的作者群,发文量排在前3位的机构为赣南医学院〔113篇(18.9%)〕、广西医科大学〔40篇(6.7%)〕及新乡医学院〔28篇(4.7%)〕。关键词词频排在前3位的分别是"订单定向"(70次)、"定向生"(57次)、"人才培养"(44次)。关键词聚类图谱得到"#0学习动力""#1教学模式""#2定向培养""#3影响因素""#4全科医学""#5基层""#6医学院""#7医学生"8个聚类主题。最强突现词显示,排在前3位的突现词是"职业认同""专业认同""农村基层"。关键词时区分布图谱显示我国定向医学生的研究大致可分为3个阶段的演化路径:定向医学生在校教育培养阶段,定向医学毕业生毕业后培养教育阶段,定向医学毕业生基层工作现状阶段。
我国定向医学生培养领域的研究日益蓬勃,政策是推动定向医学生培养的重要因素,研究机构与作者间缺乏跨区域、跨机构协作,研究热点也随着时代发展不断变化,其主题可归纳为定向医学生的人才培养模式、学习动力及基层就业意愿与影响因素三类,未来的研究方向可能是定向医学生基层工作现状与长期工作意愿、培养政策实施效果评价及培养模式创新发展。
本刊2023年版权归中国全科医学杂志社所有
未经编辑部许可,不得任意转载和摘编
本刊所发表作品仅为作者观点,并不代表编委会和编辑部意见
如有印装质量问题请向本刊发行部调换
新医改启动以来,全面加强基层医疗卫生队伍建设受到国家及学术界的高度重视和关注,农村订单定向医学生(简称定向医学生)的免费培养则是加强基层医疗卫生队伍建设及提升基层诊疗服务能力的重要举措。为做好定向医学生免费培养工作,相关部门出台了一系列政策,如国家发展改革委等多部门于2010年联合印发了《关于印发开展农村订单定向医学生免费培养工作实施意见的通知》(发改社会〔2010〕1198号),2015年发印了《教育部等6部门关于进一步做好农村订单定向医学生免费培养工作的意见》(教高〔2015〕6号),2019年印发了《关于做好农村订单定向免费培养医学生就业安置和履约管理工作的通知》(国卫科教发〔2019〕56号)等政策文件,为定向医学生的培养提供了强有力的政策保障,党的十九大报告强调要"加强基层医疗卫生服务体系和全科医生队伍建设",为定向医学生的培养指明了方向。由于我国全科医学的发展起步较晚,当前仍存在培养体系不够健全、队伍数量不足、总体质量有待提高、体制机制有待完善、职业吸引力不足等问题[1]。通过查阅文献,发现关于定向医学生的研究主要以现状调查、政策建议、描述性案例探究为主,基于文献计量学的信息可视化分析较为少见。本文基于文献计量学的研究方法,运用CiteSpace可视化分析软件来探索定向医学生培养领域的研究热点和趋势,为后续研究提供借鉴和参考。
于2022-02-15,系统检索中国知网、万方数据知识服务平台、维普网,以"(农村订单定向OR订单定向OR免费培养OR定向培养OR订单)AND(医学生OR医学毕业生)"为检索式进行主题检索,检索时限为2010-01-01至2021-12-31。文献纳入标准:(1)研究内容聚焦定向医学生培养;(2)中文文献。排除标准:(1)重复发表的文献;(2)综述、通知、简介、会议、资讯等文献资料;(3)与研究主题明显不相关的文献。初检共获得相关文献1 449篇,手动剔除综述、通知、简介、会议、资讯及与研究主题明显不相关的文献后,将其保存为NoteExpress格式,经NoteExpress软件去重,最终纳入符合标准的文献(n=598)作为研究样本(图1)。


由2名研究者进行资料提取:(1)统计作者发文量(不区分作者在文章中的位次);(2)对作者机构进行合并处理,二级院系合并、归纳入作者所属第一机构,如"赣南医学院"与"赣南医学院农村(社区)医学教育研究中心"合并为"赣南医学院";(3)对同义关键词进行合并处理,如"定向"与"订单定向"合并为"订单定向","培养"与"人才培养"合并为"人才培养"等,存在异议的关键词与第三方商榷后确定。
CiteSpace软件是由陈朝美教授基于JAVA开发的一款信息可视化软件,能以动态图谱的形式反映某领域的研究进展、研究导向及发展趋势[2]。该软件已被运用到各领域的量化研究中,其可视化图谱由代表元素的节点(nodes)与连线(links)组成,根据分析主题的不同,选择作者、机构、关键词等相应节点进行知识图谱的可视化分析。
采用CiteSpace软件对样本文献的发表年份、作者、研究机构、关键词进行知识图谱的可视化分析。将样本文献导入CiteSpace软件,设置时间跨度及时间分区(1年),网络节点关联强度选择"Cosine"算法。合作网络分析时设置参数k=25,Top N=50,网络裁剪选择"Pathfinder""Pruning sliced networks""Pruning the merged network";共现网络分析时设置k=25,Top N=20,网络裁剪选择"寻径网络法"。根据分析主题,在"Node Types"中选择"Author""Institution""Keyword"作为节点进行可视化分析,分别得到作者共现网络图谱及关键词共现的知识图谱。(1)作者共现网络图谱中,节点代表作者发文频次,节点越大,代表作者的发文频次越高,通常可以说明作者在该领域的学术影响力越高;连线代表作者间的联系,连线越粗,代表作者间联系越紧密[3]。(2)关键词知识图谱具体的研究内容包括:①高频关键词频次及中介中心性统计,整理"Network Summary Table"中关键词详细参数,以频次≥5得到高频关键词词表,以节点的中介中心性≥0.1作为关键节点,节点越大,代表关键词共现的频次越高,关键词能反映研究领域和论文内容的精髓,高频关键词能反映该领域的研究热点和核心[4],中介中心性是对节点在整个网络中发挥作用大小的度量,节点的中介中心性越高,说明其在网络中的连接程度越强,影响力越大[5];②关键词聚类分析中,通过对数似然率(LLR)算法对关键词标签进行聚类并命名;③通过"Burstness"功能获得关键词突现图谱,突现词能反映某一领域在某一时间段内研究趋势的变化。(3)通过"TimezoneView"功能获得关键词时区图谱,关键词时区图谱能揭示研究的发展阶段和趋势,对未来的研究方向进行一定程度的预测。
评判网络知识图谱效果的指标包括聚类模块指数(Q值)及聚类轮过指数(S值),其取值区间均为[0,1],当Q值≥0.3时,表示得到的网络模块结构是显著的,当S值≥0.5时,表示聚类结果是合理的,S值≥0.7表示聚类可信[6]。
2010—2021年,我国定向医学生相关文献的平均年发文量为50篇,总体呈上升趋势,2016年达到第一个发文高峰,2016—2017年出现小幅下降,2018年发文量达到历年顶峰(81篇),随后发文量有所下降(图2)。


注:定向医学生=农村订单定向医学生
作者学术影响网络共现图谱的网络密度为0.006,共包含363个节点和406条连线,节点大小、连线强度及网络密度均较低。该研究领域存在5个大的作者群,如"余昌胤"作者群,"黄巧云"作者群和"延莉"作者群等,作者群内的连线强度较大,但群体间的网络密度较低(图3)。


156家机构发表了598篇文献,平均每家机构发表3.8篇,发文量排名前3位的机构分别是赣南医学院〔113篇(18.9%)〕、广西医科大学〔40篇(6.7%)〕及新乡医学院〔28篇(4.7%)〕。本文列举了发文量在前6位的机构(表1)。

2010—2021年我国定向医学生研究领域发文量前6位研究机构发文情况
Publication status of articles about the training of targeted admission medical students in China from 2010 to 2021 by top six prolific institutions
2010—2021年我国定向医学生研究领域发文量前6位研究机构发文情况
Publication status of articles about the training of targeted admission medical students in China from 2010 to 2021 by top six prolific institutions
| 序号 | 研究机构名称 | 发文量〔n(%),篇〕 | 首次发文时间(年) |
|---|---|---|---|
| 1 | 赣南医学院 | 113(18.9) | 2011 |
| 2 | 广西医科大学 | 40(6.7) | 2012 |
| 3 | 新乡医学院 | 28(4.7) | 2013 |
| 4 | 蚌埠医学院 | 25(4.2) | 2014 |
| 5 | 九江学院 | 23(3.8) | 2012 |
| 6 | 遵义医科大学 | 19(3.2) | 2013 |
注:定向医学生=农村订单定向医学生
总关键词280个,出现频次≥2次的关键词共103个,对其进行知识图谱的绘制。结果显示,关键词频次共现图谱共有273个节点和305条连线,其中频次较高的关键词有"订单定向""定向生""人才培养""全科医生""医学教育"等,Q值=0.830,S值=0.790,说明图谱的网络结构较为合理(图4)。为了更清晰地展示我国定向医学生培养领域的研究主题,在关键词知识图谱的基础上,统计排在前30位的高频关键词及其中介中心性,中介中心性≥0.10的关键词有"定向生""人才培养""全科医生""医学教育""定向培养""农村社区""全科医学""影响因素""培养模式""农村基层""临床技能""临床医学""学习倦怠""医学人才""教学改革"等(表2)。

2010—2021年定向医学生研究领域的高频关键词及其中介中心性
High-frequency keywords and their betweenness centrality in research on the training of targeted admission medical students in China from 2010 to 2021
2010—2021年定向医学生研究领域的高频关键词及其中介中心性
High-frequency keywords and their betweenness centrality in research on the training of targeted admission medical students in China from 2010 to 2021
| 序号 | 关键词 | 频次(次) | 中心性 | 序号 | 关键词 | 频次(次) | 中心性 |
|---|---|---|---|---|---|---|---|
| 1 | 订单定向 | 70 | 0.06 | 16 | 农村基层 | 13 | 0.17 |
| 2 | 定向生 | 57 | 0.44 | 17 | 临床技能 | 12 | 0.14 |
| 3 | 人才培养 | 44 | 0.21 | 18 | 健康中国 | 11 | 0.02 |
| 4 | 全科医生 | 36 | 0.15 | 19 | 临床医学 | 11 | 0.36 |
| 5 | 医学教育 | 36 | 0.15 | 20 | 学习动机 | 10 | 0.03 |
| 6 | 定向培养 | 36 | 0.48 | 21 | 学习倦怠 | 9 | 0.19 |
| 7 | 农村社区 | 35 | 0.21 | 22 | 免费培养 | 8 | 0.12 |
| 8 | 全科医学 | 34 | 0.24 | 23 | 课程体系 | 8 | 0.06 |
| 9 | 影响因素 | 29 | 0.20 | 24 | 医学院校 | 8 | 0.02 |
| 10 | 对策 | 28 | 0.09 | 25 | 医学人才 | 7 | 0.31 |
| 11 | 职业认同 | 22 | 0.04 | 26 | 中医学 | 7 | 0.04 |
| 12 | 专业承诺 | 19 | 0.07 | 27 | 医学生 | 6 | 0.02 |
| 13 | 培养模式 | 18 | 0.12 | 28 | 教学改革 | 6 | 0.19 |
| 14 | 专业认同 | 14 | 0.03 | 29 | 学习动力 | 5 | 0.01 |
| 15 | 基层就业 | 13 | 0.03 | 30 | 实践教学 | 5 | 0.01 |


注:时间演变以颜色变化表示,由灰色向红色过渡,代表2010—2021年
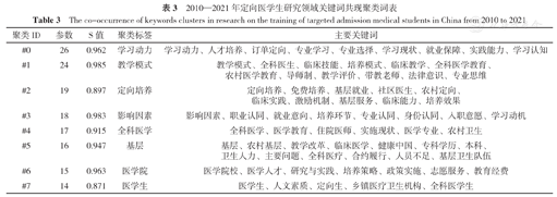
CiteSpace分析得到定向医学生研究领域关键词(频次≥2次)聚类图谱,Q值=0.816,S值=0.953,说明聚类同质性和一致性较好(图5)。图中每个色块区域代表1个聚类,最终提取出一致性较高的8个聚类,分别代表8个研究领域,按照热度排序为#0~7,分别是"#0学习动力""#1教学模式""#2定向培养""#3影响因素""#4全科医学""#5基层""#6医学院""#7医学生"。这8个聚类所反映的研究主题就是当前定向医学生培养的研究热点,主要可分为3类:(1)医学院校对定向医学生培养及教学模式的研究,包含"医学人才培养""培养策略""政策实施""临床技能""临床教学""全科医学教育""农村医学教育""导师制""带教老师""教学评价"等;(2)定向医学生学习动力的探究,包含"专业选择""专业学习""学习现状""学习认知""学习动机""就业保障"等;(3)定向医学生基层服务意愿及影响因素的研究,包含"专业认知""专业认同""身份认同""职业认同""就业意向""培养环节""入职意愿""合约履行"等(表3)。

2010—2021年定向医学生研究领域关键词共现聚类词表
The co-occurrence of keywords clusters in research on the training of targeted admission medical students in China from 2010 to 2021
2010—2021年定向医学生研究领域关键词共现聚类词表
The co-occurrence of keywords clusters in research on the training of targeted admission medical students in China from 2010 to 2021
| 聚类ID | 参数 | S值 | 聚类标签 | 主要关键词 |
|---|---|---|---|---|
| #0 | 26 | 0.962 | 学习动力 | 学习动力、人才培养、订单定向、专业学习、专业选择、学习现状、就业保障、实践能力、学习认知 |
| #1 | 24 | 0.985 | 教学模式 | 教学模式、全科医生、临床技能、培养模式、临床教学、全科医学教育、农村医学教育、导师制、教学评价、带教老师、法律意识、专业思维 |
| #2 | 19 | 0.897 | 定向培养 | 定向培养、免费培养、基层就业、社区医生、农村定向、临床实践、激励机制、基层服务、临床能力、培养效果 |
| #3 | 18 | 0.983 | 影响因素 | 影响因素、职业认同、就业意向、培养环节、专业认同、身份认同、入职意愿、学习动机 |
| #4 | 17 | 0.915 | 全科医学 | 全科医学、医学教育、住院医师、实施现状、医学专业、农村卫生 |
| #5 | 16 | 0.947 | 基层 | 基层、农村基层、教学改革、临床医学、健康中国、专科学历、本科、卫生人力、主要问题、全科医疗、合约履行、人员不足、基层卫生队伍 |
| #6 | 15 | 0.963 | 医学院 | 医学院校、医学人才、研究与实践、培养策略、政策实施、志愿服务、教育经费 |
| #7 | 14 | 0.871 | 医学生 | 医学生、人文素质、定向生、乡镇医疗卫生机构、全科医学生 |


注:时间演变以颜色变化表示,由灰色向红色过渡,代表2010—2021年
通过CiteSpace的"Burstness"功能对频次≥2次的关键词进行分析,得到定向医学生相关文献突现性关键词图谱。本研究选取了2010—2021年我国定向医学生研究领域出现的13个最强突现词,这些突现词对当前研究有深远影响,按图谱中关键词首次出现时间排序,包括"农村基层""人才培养""教学模式"等,其出现的时间可分为3个阶段(表4)。第一阶段:"农村基层""人才培养""医学人才""定向生"的热度突现时期为2011—2012年,其平均强度为1.51~2.01;"教学模式"热度突现时期为2011—2014年,平均强度为1.72。第二阶段:"定向培养""评价""学习动力"等词热度突现于2014年后,消失于2018年前后,平均强度为1.85~1.96。第三阶段:"基层就业"热度突现于2018年,"职业认同""专业认同""健康中国"突现于2019年,2021年后均仍然存在研究热度,其平均强度为1.89~3.24;"现状"的热度突现时期为2018—2019年,平均强度为1.80。

2010—2021年定向医学生研究领域突现词分布
Distribution of keywords with citation bursts in research on the training of targeted admission medical students in China from 2010 to 2021
2010—2021年定向医学生研究领域突现词分布
Distribution of keywords with citation bursts in research on the training of targeted admission medical students in China from 2010 to 2021
| 突现词 | 突现强度 | 突现起止年份(年) |
|---|---|---|
| 农村基层 | 2.01 | 2011—2012 |
| 人才培养 | 1.98 | 2011—2012 |
| 教学模式 | 1.72 | 2011—2014 |
| 医学人才 | 1.51 | 2011—2012 |
| 定向生 | 1.51 | 2011—2012 |
| 定向培养 | 1.85 | 2014—2015 |
| 评价 | 1.96 | 2016—2017 |
| 学习动力 | 1.81 | 2016—2018 |
| 基层就业 | 1.89 | 2018—2021 |
| 现状 | 1.80 | 2018—2019 |
| 职业认同 | 3.24 | 2019—2021 |
| 专业认同 | 2.04 | 2019—2021 |
| 健康中国 | 1.95 | 2019—2021 |
利用CiteSpace的"TimezoneView"功能得到关键词时区图谱(图6),关键词的时间分布为2010—2021,关键词节点的大小代表出现的频次,圆圈越大说明出现的频次越高,关键词之间连线的粗细代表关键词的紧密程度,连线的颜色代表关键词联系的时间跨度,根据"2.1年度发文数量的趋势"的结果,结合我国定向医学生培养周期及出台的相关政策,2010、2015、2019年是重要的时间节点,据此将我国定向医学生培养的研究分为3个阶段。第一阶段(2010—2014年):为定向医学生在校教育培养阶段,该阶段学者们主要关注的是定向医学生在校期间的培养教育,该阶段围绕医学院校对定向医学生的培养展开,代表的关键词有"定向培养""医学院校""教学模式""课程体系""教学改革""教学评价""实践能力""感恩教育""人文素质""就业意愿""专业建设""学习动机""学习倦怠"等。第二阶段(2015—2018年):为定向医学毕业生毕业后培养教育阶段,随着第一届定向医学生进入临床参加规范化培训,此后学者们的关注点更倾向于定向医学毕业生的"培养质量""培养策略""培养机制""培养环节""履约意向""就业意向""临床教学""基层服务""基层医疗""学习现状""自我接纳""激励机制"等问题。第三阶段(2019—2021年):为定向医学毕业生基层工作现状阶段,定向医学生顺利完成规范化培训后按照合同到相应的乡镇卫生院参加为期3年的履约服务工作,这一阶段学者们更多关注的是定向医学毕业生的履约情况、培养效果及困境,代表性的关键词有"失信行为""人事档案""学业成就""满意度""入职意愿""身份认同""基层工作""就业保障""工作现状""困境"等。


2010年以前,定向医学生研究领域的相关文献年发文量极少,而伴随着2010、2015、2019年一系列政策的出台,该领域的年发文量呈波动上升趋势,两个峰值分别出现在2016年和2018年,其与政策发布时间未形成重合可能与发文周期有关。2010年,国家发展改革委等多部门印发了《关于印发开展农村订单定向医学生免费培养工作实施意见的通知》(发改社会〔2010〕1198号)文件,明确指出相关行政部门及医学院校要相互协调,做好定向医学生免费培养工作[7]。这是第一次从国家层面对定向医学生的培养做出明确指示,引起了学术界对该领域的关注,在政策推动下,该领域的年发文量明显上升。2015年,《教育部等6部门关于进一步做好农村订单定向医学生免费培养工作的意见》(教高〔2015〕6号)出台,指出从定向医学生的培养经费、教学内容、课程体系、临床技能、就业、毕业后教育、就业履约管理等方面进一步做好定向医学生免费培养工作[8]。这项政策对我国定向医学生的培养具有重要指导意义,极大地推动了基层医疗卫生人才队伍建设,使更多的临床医生及相关领域学者参与到其具体细则的研究与执行中,有关定向医学生的发文量进一步上升,与前阶段发文周期中的文章接连形成两个发文量峰值。2019年《关于做好农村订单定向免费培养医学生就业安置和履约管理工作的通知》(国卫科教发〔2019〕56号)等相关政策文件出台,促使学术界对定向医学生的关注持续升温,研究主题更加聚焦,虽然此阶段发文量有所下降,但可能依旧是政策发布后的发文周期缓冲造成的。由此可见,政策因素是推动定向医学生研究的重要因素。目前,虽然我国定向医学生培养的研究领域形成了多个作者群,但各作者群之间缺少学术合作,研究主题较为分散,交流比较局限;发文机构间的联系也较少,缺乏多中心的合作。
关键词是对一篇论文研究主题的高度概括,对高频关键词的分析可反映某一研究领域的热点主题,在结合相关文献内容的基础上,本文认为我国定向医学生的研究热点主题主要为以下3个方面。
由高频关键词"人才培养""教学改革""实践教学"和"#1教学模式""#2定向培养"两个聚类类团可以看出,大多数学者关注定向医学生培养模式的探索、成效及存在的问题。有学者对比中外定向医学生培养政策的异同时发现,泰国从农村来的学生更愿意到农村工作;我国的农村生源则更愿意留在大城市、大医院工作;美国更加注重生源的选择、招生选拔、培养质量及毕业后的政策支持;法国全科人才的培养较我国更加注重早临床,更加重视理论-模拟教学-临床实践循序渐进的教学过程及教学评价[9,10,11,12,13]。我国关于定向医学生的培养模式在培养方案、培养机制、课程体系、教学模式、激励机制及政策配套等方面仍有待进一步优化。有学者提出了相应的解决措施:(1)在培养途径方面,李玉华等[14]提出要进一步调整和优化课程体系,适当增加面向社区等基层医疗卫生机构的实习和见习时间,将全科医学的理念贯穿定向医学生培养过程的始终;安振玉等[15]建议优化临床科室轮转方案,加强全科师资队伍标准化建设,提高其带教水平,规范开展教学活动。(2)在教学改革方面,申颖等[16]提出采用"三三三制"授课模式来提高《全科医学概论》课程的教学效果,激发学生学习全科医学、了解基层卫生的兴趣。(3)在激励机制方面,希望通过提高基层岗位收入和改善工作环境来留住人才[17]。
在高频关键词及关键词聚类分析中显示,与学习动力相关的关键词,如"学习动机""学习倦怠""学习现状"等;在突现词分析结果中显示"学习动力"于2016—2018年突现;在热点演进的分析结果中,"学习状况""就业保障""培养效果"于2021年显现。定向医学生的培养是提升基层医疗水平的关键环节,其培养质量会直接影响基层医疗服务水平,而定向医学生的学习动机将会影响其学习效果,进而影响培养质量及基层医疗服务水平。有报道显示,部分定向医学生因免费学习及就业优惠的政策而出现学习懈怠的现象[18]。
定向医学生培养项目为基层培养了一大批卫生人才,强化了基层卫生人才队伍建设,而定向医学生的基层服务意愿及其影响因素则是该项目能否顺利落实的关键。高频关键词"职业认同""专业承诺""专业认同""定向培养""基层就业"等与定向医学生的基层就业意愿息息相关;同时,"职业认同""就业意向""入职意愿""专业认同"等在聚类词中"#3影响因素"类团中也有体现,且在突现词中,"基层就业"在2018—2021年突现,"职业认同""专业认同"在2019—2021年突现,说明定向医学毕业生基层服务意愿及其影响因素成为当前的研究热点;王子岳等[19]基于4所医学院校的3年跟踪分析发现,定向医学毕业生在规范化培训结束后回乡镇卫生院履约的比例很高,其毕业后仍然会面临诸多问题,如工作编制和待遇落实较为滞后、订单定向培养和住院医师规范化培训之间的关系不明确等[20]。周晓峰等[21]认为教学服务质量满意度、为家乡人民服务意愿、对国家相关政策的了解程度是定向医学毕业生愿意从事基层医疗卫生服务的影响因素。随着2018年夏季第一批入学的定向医学生完成住院医师规范化培训,依照合约回到乡镇卫生院从事基层医疗卫生服务工作,其基层服务意愿及相应的影响因素受到学者们的广泛关注,本研究结果显示,"困境""身份认同""基层工作"及"工作现状"等词在2021年显现,说明定向医学毕业生的基层服务现状受到学者们的持续关注,因此,定向医学毕业生的基层就业意愿及影响因素研究成为当前的研究热点。
根据图6我国定向医学生研究的时区知识图谱显示,我国定向医学生相关研究经历了在校教育阶段—毕业后再教育阶段—基层服务工作现状阶段,研究重点从在校期间的"培养模式""教学模式""课程体系""实践教学"到定向医学生"就业意向""培养效果""履约情况""影响因素"再到定向医学生的"基层工作现状""困境"及"身份认同"等,贯穿了定向医学生培养的全过程。在高频关键词、聚类图谱及突现词表的基础上,根据定向医学生研究热点演进,结合当前的国家政策分析,笔者认为定向医学生未来研究可能朝以下几个方向发展。
定向医学生培养工作的目标是为农村地区培养一批高素质全科医生,促使其扎根基层、服务基层,进而构建稳定、优质的农村基层医疗卫生人才队伍。随着首批定向医学毕业生返回乡镇卫生院履行为期3年的医疗卫生服务合约,其基层工作现状及服务期满后长期留驻基层的工作意愿受到学术界的高度关注。周晓峰等[21]研究发现多数定向医学毕业生暂未明确长期在乡镇卫生院服务的工作意愿,主要因素是薪酬待遇低、基本药品配备不充足、医疗设备落后及继续教育途径短缺。贺春香等[22]研究认为,在基层同岗位间,定向医学毕业生学习能力较强,综合素质较高,但受多种因素影响(如收入欠佳),定向医学毕业生长期服务基层的意愿不强。因此,如何让定向医学毕业生"留得住"将成为未来的研究热点。
国家高度重视以全科医生为重点的基层医疗卫生人才队伍建设。11年来,已累计为中西部22个省份的3万个乡镇卫生院培养了近6.3万余名定向医学生,从规模上实现了为中西部地区每个乡镇卫生院培养2名本科医学生的全覆盖计划[23]。但定向医学生培养政策存在定向医学生招收人数与基层医疗卫生机构对人才的实际需求数量不匹配、培养周期过长、培养模式缺乏针对性、与乡镇卫生院的合同签署工作难以完成等问题,难以达到理想的实施效果[24]。黄星等[25]基于广西定向医学生培养项目的实施效果进行调查,发现定向医学毕业生的学习效果不理想,定向服务期满后56.9%的毕业生希望能进入县级以上医院工作。因此,如何优化人才培养过程、完善相关配套政策、设置留人机制将成为下一步工作重点,定向医学生培养政策实施效果评价将是未来的研究方向。
定向医学生的免费培养作为一项特殊的高等医学教育模式,担负着为基层医疗卫生机构培养"下得去、留得住、用得上"的全科医疗卫生人才的重任。目前我国农村医学人才存在总量不足、综合素质不高、服务质量较差的问题,而现行的培养模式难以适应农村医药卫生人才需求[26]。本研究结果显示,聚类类团"#5基层"包括的聚类子簇有"农村基层""基层卫生队伍""专科学历""本科""卫生人力""人员不足"等,这些热词也说明了我国农村基层仍然存在人员不足现象。定向医学生的"培养效果""工作现状""身份认同""困境"等热点持续受到学者们的关注。杨晓庆等[27]从岗位胜任力角度探索定向医学生培养新模式,从课程体系、师资队伍建设、学生医德医风与诚信教育及临床能力等方面提出了针对性建议。因此,使定向医学生"下得去、留得住、用得上"的全科医疗卫生人才创新培养模式将成为研究前沿。
综上,定向医学生的培养是深化医药卫生体制改革、加快建设"健康中国"的重要举措,受到国家和学术界的关注,鉴于此,本文希望借助CiteSpace文献计量分析软件对我国定向医学生培养的研究文献进行可视化分析,为今后的研究提供参考。研究不足:本文只对我国定向医学生培养的研究现状进行了分析,缺少与国外的比较研究,今后将开展与国外全科医学的同期对比研究,分析并预测我国全科医学的发展规律。
本文无利益冲突。





















