
随着互联网医疗的兴起,电子处方流转不断增多,电子处方审核成为在线用药环境下合理用药的重要保障。而互联网场景下,人工审核效率和审核质量低下,易增加药害事件的风险。智能辅助审方系统的应用可以明显降低药师审方工作压力,提高审核效率,而目前在互联网医疗智能辅助审方系统的系统构架、系统功能、处方审核规则设置上缺乏统一的制订标准和规范的管理措施,无法满足快速发展的互联网医疗需求。本专家共识基于医疗机构审方系统的构建经验,在现有审方系统功能和审方规则制订方法的基础上,对互联网医疗智能辅助审方系统的构建和应用提出建议,以进一步促进互联网医疗审方工作的规范化,保障合理用药。
本刊2023年版权归中国全科医学杂志社所有
未经编辑部许可,不得任意转载和摘编
本刊所发表作品仅为作者观点,并不代表编委会和编辑部意见
如有印装质量问题请向本刊发行部调换
随着"十三五"规划"健康中国"建设构想的提出,"互联网+医疗健康"工作的推进,以及"构建线上线下一体化医疗服务模式"等政策目标的推出,我国互联网诊疗应用模式得到快速发展,越来越多的医疗机构、第三方机构开始搭建互联网信息平台,开展互联网医疗、健康咨询、健康管理服务。国家医疗保障局及国家卫生健康委员会发布的《关于建立完善国家医保谈判药品"双通道"管理机制的指导意见》[1]中明确要求定点医院、药店接入医保部门统一部署的电子处方流转平台,实现电子流转处方在医保经办机构与"双通道"医疗机构、药店顺畅流转。因而电子处方流转中的用药风险也越来越成为新医疗模式下亟须关注的问题,实现互联网场景下患者用药行为全过程监管、全程可追溯也刻不容缓。
互联网药学服务是互联网医疗的一部分,包括以互联网为载体和技术手段开展的电子处方审核。国家政策文件也要求药师在互联网电子处方审核工作中发挥积极作用,加强电子处方在互联网流转过程中关键环节的监管[2],开展包括在线审方、处方流转、药品外配及药学咨询、药学随访等药事服务[3]。药师是处方审核工作的第一责任人,药师进行处方审核时,应收集并复核患者的相关信息,如疾病情况、过敏史、检验检查结果、现用药情况等。互联网医疗处方审核可采用人工在线审核或信息系统辅助人工审核模式,即采用经信息系统辅助审核、药师人工在线复核的方式进行[4]。
随着电子处方流转的不断增多,互联网医疗审方工作的复杂性也日益凸显。人口老年化及疾病谱的变化,也使临床用药趋于复杂化和多样化,联合用药的电子处方所占的比例将会越来越大,因而电子处方审核也将成为在复杂用药环境下合理用药的重要保障。互联网医院运营模式包括实体医院线上模式、医联体线上模式和平台模式等,如何在新时期开展行之有效的电子处方审核工作,已成为互联网医疗模式下涉及用药安全的重要命题[5],而审方系统的应用可以明显提高处方合理率,降低药师审方工作压力,可作为临床合理用药的重要保障[6]。
本共识基于医疗机构审方系统的应用经验,在现有审方系统功能和审方规则制订方法的基础上,对互联网医疗智能辅助审方系统的建设和完善提出建议,以进一步促进互联网医疗审方工作的规范化,保障合理用药。本共识可为互联网医院平台搭建中审方系统软硬件构建提供参考,也可为应用智能辅助审方系统提供线上药学服务的医疗机构药师,以及涉及药品供应和销售的第三方药品平台或零售药店的专业人员推进审方工作流程标准化、提高审方质量提供思路和建议。
在互联网场景下,处方量大,在线药师审方时间短,完全采用人工审核效率低,药师审方能力不统一,药师审核依赖个人知识储备,低年资药师问题处方审出率低,处方审核不到位等问题是造成药害事件层出不穷的重要原因[1]。
当前有很多线下医院开发了基于本院场景的闭环式医疗信息系统,包括合理用药监测系统、处方前置审核系统。互联网医疗模式下,电子处方流转系统须连接医院和第三方平台或零售药店,由医院药师与第三方平台或零售药店配备的执业药师共同完成电子处方的审核调配工作。另外,互联网医疗使患者在多个医疗场景中医疗信息的互联互通成为可能,相比单个医疗机构内独立设计的审方系统,符合系统架构条件和应用场景的互联网审方系统,既适用于医院外延的互联网医院,也适用于区域审方平台等更广泛的医疗场景,其利用信息云端技术还可实现大量患者医疗信息的存储和整合,这更有利于全面把握患者的用药安全。
然而目前鲜有适用于互联网医院、开展互联网医疗与处方流转服务的第三方平台、提供线上服务的零售药店等机构开展互联网审方的标准规范,并且在不同互联网医疗场景下,不同互联网医院的审方系统,以及互联网医院第三方药品平台或零售药店的审方系统,其系统构架、系统功能、处方审核规则设置标准和规则知识库都有不同的设定,质量参差不齐,缺乏统一标准,缺乏有关信息安全的规范和管理措施,尚无法满足快速发展的互联网医疗需求。
智能辅助审方系统是以处方管理相关法律法规、行业文件为基础规则,利用信息技术〔如:自然语言处理(NLP)技术、结构化查询语言(SQL)技术、程序设计语言技术、跨行业数据挖掘标准流程(CRISP-DM)技术等〕构架于云端的处方一体化处理系统。智能辅助审方系统能自动抽取处方的关键信息,通过比对处方与医学指南、临床实践之间的差异,向医师或药师提示处方存在潜在不适宜的问题,以防范用药风险,保障用药安全。药师可借助智能辅助审方系统及其内部设置的搜索引擎,对患者的医疗信息进行调取、查阅,并匹配内部设置的审方规则,开展处方审核[7];此外,通过智能辅助审方系统提前预警,可降低不合理处方产生的可能性;智能辅助审方系统还具备即时在线对话沟通、自动记录汇总预警处方等功能,药师可进行互联网处方点评、审方系统知识库完善等工作[8]。综上,借助该系统可统一审方标准,提高审核效率,保障互联网医疗用药的安全性和合理性。因此,开展互联网审方标准体系的建设,规范线上审方流程,提出智能辅助审方系统的构建标准,提高审方的效率和质量,是适应当前互联网医疗的迫切需求。
互联网医疗智能辅助审方系统的技术架构和功能应从软硬件参数、系统构建要求、系统功能的设计与应用等方面进行设计,本共识参考线下审方模式,提出了该审方系统内部配置的审方流程、审方规则的构建标准和审方系统的建设规范。
可在互联网处方流转平台中配备智能辅助审方系统,电子处方审核采用智能辅助审方系统初审+药师人工审核或复核的工作模式[4],其中人工审核或复核员需由依托医疗机构单体或医联体的互联网医院的执业药师、互联网医院第三方药品平台的审方执业药师或提供线上药学服务的零售药店审方执业药师担任。电子处方必须有审核药师、调剂药师的电子签名。
所有电子处方均需先通过互联网医疗智能辅助审方系统的初步审核。系统判定为"合理"的处方,将下行至第三方药品平台或零售药店药师处接受复核,复核通过进入收费调配阶段。系统判定为"不合理"的处方,根据问题严重程度进行预警(如"拦截"或"警示")并退回医师处,由医师重新修改后再提交。对于"警示"处方,如医师拒绝修改,则下行至审方药师处进行人工审核,药师及时(一般≤60 s为宜)查看电子处方的用药信息和患者基本信息[8],综合判断用药安全性和合理性:(1)认定处方无问题,通过处方;(2)认为存在用药不适宜,通过系统反馈告知处方医师,并给出处方改进建议,医师修改或者补充相关用药说明后,药师再次审核判断是否通过。药师发现处方不合理,处方医师不同意修改时,系统会自动记录;药师发现严重不合理用药或用药错误时,其及时告知处方医师修改处方并记录,处方医师不同意修改的,应当拒绝下行调配,并按照有关规定报告处理[9]。经审方药师审核,确认通过的处方下行至第三方药品平台或零售药店后,进行收费调配。互联网处方审核流程见图1。


注:a表示严重不合理处方,即药师认为该条处方会对患者造成严重危害;b表示双签通过处方,指药师通过与医师沟通,认为处方仍然存在一定问题,但是医师坚持下行,并且该条处方不会对患者造成严重危害。
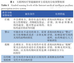
处方预警应清晰显示不合理的具体类型及问题详情,可由药师自定义设置预警提示语。互联网医疗智能辅助审方系统应具备根据不合理处方的问题严重程度进行分级预警的功能,至少设定为两级:"拦截""警示"。对于合理处方,若处方用药中有需要关注的内容或存在其他潜在风险,以及用药期间需要监测的情形,可以通过设置"提醒"级别的预警,告知处方医师。处方用药中如有需在后续用药交代中关注的内容,可以通过设置"仅药师端提醒"告知药师。具体分级预警级别见表1。

互联网医疗智能辅助审方系统的分级预警级别
Graded warning levels of the Internet medical intelligent auxiliary prescription review system
互联网医疗智能辅助审方系统的分级预警级别
Graded warning levels of the Internet medical intelligent auxiliary prescription review system
| 推荐分级预警级别 | 触发条件 | 处理措施 |
|---|---|---|
| 拦截 | 不合理处方,指存在违反现行处方管理规定、药物配伍禁忌、用药超量、绝对禁忌证用药、给药途径错误等问题 | 系统向医师显示"拦截"详情,医师必须修改处方 |
| 警示 | 可能存在不适宜的处方,需要处方医师修改或进一步补充相关用药说明的情况 | 系统向医师显示"警示"详情,医师需填写用药说明,由药师进行人工审核评估 |
| 提醒 | 合理处方,但处方用药中有需要关注的内容或存在其他潜在风险,以及用药期间需要监测的情形 | 系统向医师显示"提醒"详情,医师无须回复,不影响处方下行 |
| 仅药师端提醒 | 处方用药中如有需在后续用药交代中关注的内容 | 系统推送给药师 |
本部分包含了软硬件参数、系统构建要求、系统功能的设计与应用等内容。在互联网医疗智能辅助审方系统搭建和实施的过程中,可根据不同的业务需求,以本共识推荐内容为基础和参考,进一步优化和调整,最终确保互联网医疗智能辅助审方系统的合规性、科学性和合理性。
系统部署所需的硬件设施,包括服务器、网络、显示设备等,其参数及数量见表2。系统实施所需的软件基本要求见表3。具体实施时可优于推荐标准。

硬件的参数及数量
Parameters and quantity of hardware
硬件的参数及数量
Parameters and quantity of hardware
| 名称 | 配置 | 数量 | 备注 |
|---|---|---|---|
| ECS | 8核16 G,CentOS 8.0 64 bit,存储200 GB | 3台 | 应用服务器 |
| RDS | MySQL 8.0,主备,4核8 G,超高IO,200 GB | 1个 | — |
| NAT | — | 1个 | — |
| 弹性公网IP | 共享带宽 | 1个 | — |
| SLB | — | 1个 | — |
| 云容器引擎 | 混合集群,50节点以上 | 1个 | — |
| 对象存储服务 | 1 TB,动态扩展 | 1个 | — |
| 主机安全 | — | 1个 | 安全设备 |
| 数据库审计 | — | 1个 | 安全设备 |
| WAF | — | 1个 | 安全设备 |
| 日志审计 | — | 1个 | 安全设备 |
| SSL证书 | — | 1个 | 安全设备 |
注:ECS=云服务器,RDS=云数据库,NAT=网络地址转换,SLB=负载均衡,WAF=Web应用程序防火墙,SSL=安全套接层;—表示无此项内容。

软件的基本要求
Basic requirements of software
软件的基本要求
Basic requirements of software
| 名称 | 类别 | 版本 |
|---|---|---|
| Windows Server | 操作系统 | Windows Server 2008 R2及以上版本 |
| CentOS | 操作系统 | CentOS 7以上 |
| JDK | 中间件 | JDK 1.8以上 |
| MySQL | 数据库 | MySQL 5.6以上 |
应遵循《医院信息化建设应用技术指引》,采用B/S模式[10]设计系统架构,包括但不限于以下内容,(1)数据层:即审方系统数据,主要负责与数据库进行交互和存储,涉及处方审核过程中的各项数据,主要包含患者信息数据库、电子处方数据库、互联网药品数据库、医学诊断数据库、药品说明书数据库等。(2)逻辑层:即系统实现处方审核业务的核心部分,流转通过审方系统的处方,通过系统预设的逻辑数据模型自动将处方的关键信息抽取后,通过将审方规则与数据层中的各类数据库进行交互、比对,甄选出潜在不适宜的问题处方。(3)应用层:即系统向用户提供审方相关功能服务的直接途径和展示界面。
是驱动系统实现辅助审方的底层基础,采用程序设计语言技术、NLP技术及其他数据库相关技术构建。本共识罗列的数据层信息仅供参考,具体实施时,应结合各地医疗现状和需求,动态调整和优化数据层的设置和内容。
(1)患者信息数据库:字段包括患者个人基本信息、既往史、过敏史、用药史、实验室检查(亚字段包括检查名称、检查结果、数值单位、检查日期)等,用于辅助该审方系统对患者的情况进行收集、汇总。
(2)电子处方数据库:字段包括流转处方来源分类、处方编号、处方日期、处方付费类别、处方金额、患者识别码、患者性别、患者年龄、就诊科室、临床诊断、处方药品名称、处方药品数量、处方药品规格、处方药品用法、医师名称、审核药师名称、调配/复核药师名称、核对/发药药师名称。字段设置和源数据以临床常用处方笺为主。具体实施时,应结合各地医疗现状和需求,动态调整。
(3)互联网药品数据库:字段包括药品编号、是否国产药品、批准文号、产品名称、英文名称、剂型、规格、上市许可持有人、上市许可持有人地址、生产单位、批准日期、生产地址、产品类别、药品本位码等。字段设置和源数据以国家药品监督管理局官方网站药品模块下的药品查询子菜单中的"国产药品"和"进口药品"所收录的药品信息为主,遵循《药品网络销售监督管理办法》[11]:按照该网站提供的麻醉药品和精神药品品种目录,排除此两类药品;按照该网站提供的中药配方颗粒备案信息公示,排除已公示的中药配方颗粒;按照该网站提供的生物制品批签发产品公示情况汇总,排除已公示的生物制品;按照该网站对药品剂型的分类,排除注射用药品。具体实施时,应结合各地医疗现状和需求,动态调整。
(4)医学诊断数据库:字段包括章节序号、医学诊断编号、章节名称。字段设置和源数据以《疾病和有关健康问题的国际统计分类:第十次修订本》(ICD-10)[12]为主。具体实施时,应结合各地医疗现状和需求,动态调整。
(5)药品说明书数据库:字段包括药品编号、药品说明书编号、核准日期、修改日期、通用名称、商品名称、性状、适应证、规格、剂量、给药方法、给药途径、使用禁忌(亚字段包括禁忌证、配伍禁忌)、不良反应的系统器官分类、不良反应的发生率分类、孕妇及哺乳妇女用药指导、儿童用药指导、老年用药指导、药物相互作用信息、药理毒理分类信息(亚字段包括药理-作用机制、吸收、分布、代谢、排泄)、药代动力学(亚字段为包括生物利用度、Cmax、Tmax、半衰期)、贮藏条件、注意事项、包装、有效期、执行标准、药品注册证号。其中,药品编号与"互联网药品数据"的药品编号一致,无法实现对应的,则应新增药品编号。字段设置以《药品说明书和标签管理规定》[13]为主,源数据以药品内包装纸质说明书为主。药品品类以从"互联网药品数据"中采集到的药品目录为主。具体实施时,应结合各地医疗现状和需求,动态调整。
是系统实现处方审核业务的核心部分,主要包含信息提取、信息比对等。采用层次化结构技术[14],以数据模型为核心,利用层次化结构实现数据层与应用层之间的高效结合。
(1)信息提取:以CRISP-DM为设计原则,通过数据的收集、清洗、合并、整理和模型的选择、设计、搭建、评估,完成整套与处方、药品相关数据的提取。
(2)信息比对:采用知识图谱自动化构建技术[15],基于处方、药品相关数据和处方审核交互规则数据,利用语义处理和互联组织技术,通过比对,完成处方智能辅助审查。
是系统向用户提供的审方相关功能客户端,功能包括但不限于:处方实时审查、处方实时干预、审方数据统计分析、审方规则库自维护等。
(1)处方实时审查:实现处方中的药品、疾病诊断、患者年龄、性别等信息的比对,将初审结果将发送至医师端,旨在描述临床治疗环境下存在的各种疾病与药品间的关系是否适宜。
(2)处方实时干预:对于初审结果有异议的处方,医师可以申请复核处方,而后跳转至医师药师交互界面,医师和审方药师可以会话的形式在编辑框中输入内容进行沟通,医师可根据交互内容选择返回修改处方或申请通过处方;而药师也可根据交互内容选择同意或拒绝处方下行。
(3)审方数据统计分析:包括但不限于以下内容:提取预警处方信息,按拦截处方、警示处方、提醒处方进行分类、汇总,形成报表供药师分析。
(4)审方规则库自维护:规则维护药师可根据审方规则的不同类别,在规则维护界面自行编辑审方规则,规则维护内容包括但不限于以下内容:药品基本信息、用法用量、适应证、禁忌证、重复用药、配伍禁忌、相互作用、特殊人群等。
应遵循互联网医院管理相关文件,设计系统功能[16],主要包括以下内容。
包含计算存储服务、网络安全服务、数据服务、接口服务等。当前,受限于医疗数据的安全性管理,线上与线下医疗信息暂无法实现对接。未来,在关键技术得以解决后,接口服务应与各医疗机构下各系统数据库深度融合,实现自动抓取问诊相关数据信息,保障数据的互通性,为处方审核提供必要的信息支持,如医学相关检查、检验学资料及现病史、既往史、用药史、过敏史等电子病历信息。
(1)处方信息的标化:指对处方信息的提取和标化。按照处方标准内容,通过单一字段,逐一提取处方信息。提取后的处方信息,经结构化自然语言(SNL)解析,完成标准化处理,转化为计算机可识别语句。(2)处方信息的比对:指对处方信息的查与对。预处理后的处方信息,采用SQL技术、NLP技术,进行信息比对,完成处方初审。(3)处方信息的预警:指对处方信息的拦截、警示、提醒。各级药师一般应在收到信息通知后的1 min内响应处理异常处方。
系统处理单张处方的响应时间在1.5 s以内,系统可并行处理至少100张处方。
目前互联网门诊的就诊患者疾病类型以慢性病和部分常见病为主。面对慢性病共病患者、联合用药电子处方的日益增多,应重点关注用法用量、重复用药、相互作用审核模块的精细化设置,并通过系统准确识别特殊人群,管理用药风险。
常见病、慢性病的治疗药物以常规用药为主,不得在互联网上开具麻醉药品、精神类药品处方及其他用药风险较高、有其他特殊管理规定的药品处方[17]。本章节中审方规则的设置主要围绕互联网流通药品的种类特点制订,从适应证、用法用量、重复用药、相互作用、特殊人群、禁忌证、疗程和药物过敏8个维度设置用药合理性评估规则。对于特殊人群(如老年人、儿童、妊娠期与哺乳期妇女、肝肾功能不全者等)的处方,有条件的情况下应加强审核[9]。
审方规则设置基于丰富的处方审核专业资料,主要包含以下几类:(1)药品说明书,包括国家药品监督管理局、美国食品药品监督管理局(FDA)、欧洲药物管理局和日本药品与医疗器械管理局等全球政府机构批准的药品说明书。(2)药品临床应用指导原则、临床诊疗指南。(3)相关法律法规、政策规范。(4)Micromedex、Best Practice、UpToDate等循证医学数据库。(5)医学文献,包括系统评价/Meta分析、随机对照试验、非随机对照试验、队列研究和病例对照研究。检索范围应覆盖专业的数据库和指南网。(6)经典药学专著。对于超说明书用药规则的设置,需做好证据质量评价,使用证据质量和推荐强度作为规则的权重参数,完善超说明书用药论证备案。对于已通过超说明书审批备案的情况,则设置相关规则,审方时予以通过,对于未通过超说明书审批备案的情况,审方时予以警示[8]。
当前标准临床诊断编码在表达适应证方面并不完善,药品适应证难以和诊断相对应[18],所以需要在系统内增加每个药物对应的补充临床描述,以便于充分表达用药目的。设置适应证规则库的难点是如何把药品适应证转化为知识库中的标准临床诊断和补充临床描述。需注意同一通用名不同规格的产品,有时批准的适应证不同,建议根据具体药品匹配相应的适应证。
药品适应证与临床诊断/相关补充临床描述之间一般有以下几种关系:(1)两者相同或为同义词,内涵一致,如硝苯地平控释片适应证"冠心病",临床诊断"冠状动脉粥样硬化性心脏病"。(2)前者包含后者,如莫匹罗星软膏适应证"皮肤感染",临床诊断"肛周脓肿"。(3)前者大概率属于后者的症状,如蒙脱石散适应证"腹泻",临床诊断"胃肠炎"。(4)前者大概率符合后者的病理状态,如阿托伐他汀钙片适应证"高胆固醇血症",临床诊断"冠心病"。(5)前后者之间仅有一定程度的交集。上述前4种情况,可以将药品适应证与临床诊断/相关补充临床描述相匹配,第5种情况不建议建立匹配关系。
该审方系统比对处方上的诊断内容与规则库中药品适应证匹配的标准临床诊断/补充临床描述是否一致。若一致,则处方下行;若不一致,则触发警示,提醒医师当前处方存在适应证不适宜或无适应证用药,需修改或补充诊断描述后,再进行比对,然后决定是否下行。
对于仅靠诊断无法完全充分体现用药指征的情形,如部分靶向药物的使用涉及适用人群的分子分型、疾病阶段等,目前阶段审核时主要依据医师诊断,今后有条件的情况下可接入相关信息,完善审核判断标准。
该项规则库设置为药品匹配知识库专业资料中的给药途径。该系统将处方与规则库中该药品匹配的给药途径进行比对:如一致则处方下行;若开具的给药途径属于规则库中禁止的,触发拦截;其余情况触发警示。
剂量规则的设置应根据患者的年龄、体质量、诊断、用药途径等信息,进行精细化设置。
根据知识库中相关参考资料,将超说明书备案的该药品最大和最小单次及单日剂量设置为该药品单次和单日剂量上下限。药品说明书中推荐的单次剂量和单日剂量设置为常规剂量。对于不可分割的控缓释制剂,按照最小单位包装规格设置单次剂量下限[19,20]。基于体质量或体表面积给药的药品在实际使用时,可给予一定的上下浮动范围,例如将给药剂量警示阈值设置为上下10%,以方便临床根据个体情况适当调整剂量[21],但不应超过单次和单日剂量上限。
审方系统可对处方中不同药物中相同化学成分进行剂量叠加[18],之后根据患者的年龄、体质量、诊断、给药途径等信息进行审核。若总剂量在规则库常规剂量范围之内,则处方下行;处方剂量若超过说明书常规剂量,则触发警示;对于规则库中有单次或单日剂量上限的药品,处方剂量若超过前述数值,则触发拦截;对于规则库中无单次或单日剂量上限的药品:根据药品治疗窗宽窄,可将常规剂量的1~3倍设置为警示或拦截[19];如处方剂量低于单次剂量下限,一般触发警示;对于不可分割的缓控释制剂、软胶囊等剂型,当处方剂量不是单次剂量下限的整数倍时,触发拦截。如无剂量叠加功能可设置为"重复用药"警示。
应根据年龄、体质量、诊断、用药途径等信息精细化设置该审核项规则库,包含常规频次、药品的给药频次上下限。药品说明书中频次可设置为该药品的常规用药频次。通过超说明书备案的频次可以设置为给药频次的上下限。
对于非每日用药的情形,建议可由药师自定义设置用药间隔的数值,如每14 d,每21 d,每月、每3个月、每半年、每年用药1次等。对于审方系统识别处方中的频次信息,可调取处方中患者年龄、体质量、诊断、用药途径等信息,和规则库中该药品频次范围进行比对。如在频次范围内,则处方下行;如超过常规频次或低于频次下限,触发警示;如超过用药频次上限,则触发拦截。
该项规则库的设置包括重复药物和重复成分两种情况[22]。
重复药物规则库设置应包括以下两种情况:(1)同种作用机制且治疗作用相同的药物联合使用,设置为重复用药。以下情况除外:①相同作用机制但不同用药途径的药物同时开具,如糖皮质激素类药物常存在局部用药和全身用药联用的情况。②有循证医学证据支持的相同作用机制药物联合使用的情形,如皮肤科荨麻疹二线治疗中联合使用2种抗过敏药。③相同作用机制但起效时间不同的药物同时开具,如含有β受体激动剂的长效β2-受体激动剂药物(LABA)与短效β2-受体激动剂(SABA)同时开具。④相同作用机制但用药时间不同的药物同时开具,如硝苯地平片与其他二氢吡啶类钙离子拮抗剂同时开具时,若硝苯地平片给药频次为立即或需要时,不应算重复用药。(2)不同作用机制但相同治疗作用的药物联合使用。对于有循证医学证据不推荐的联合用药,可设置为重复用药。如胰高血糖素样肽-1(GLP-1)受体激动剂与二肽基肽酶4(DPP-4)抑制剂同时用于糖尿病治疗。
重复成分规则库设置是汇总中/西药单药重复或与复方制剂中成分重复的情况,设置为重复用药。其中,判断中成药是否属于重复用药主要依据中成药适应证、药味组成、特殊组分、衍生方、功效类别等是否存在相同或高度相似的联用组合[23]。
重复用药审核时段为同一患者在1个自然日内在平台开具的所有处方。若处方用药出现重复用药规则库中上述重复药物或重复成分的情形,则触发警示。
该项规则库应包含西药与西药之间、中药与化学药品之间具有临床意义的相互作用组合[24]。根据相互作用结果的临床意义设置期望的、无关紧要的和有害的3项内容[25],并重点围绕引起有害后果的相互作用组合进行设置。
对于在特定剂量下才会产生有临床意义的相互作用组合,在规则库中设置联合用药情况下药物的次极量或日极量;例如氨氯地平与辛伐他汀合用,药代动力学研究结果显示氨氯地平可增加辛伐他汀(CYP3A4底物)的血清浓度,从而明显增加他汀类药物的暴露量和横纹肌溶解风险[26],因此,建议辛伐他汀日剂量不超过20 mg/d。对于特定给药途径下才会发生的相互作用,规则设置时需匹配药品的给药途径[27]。
相互作用审核时段为某患者在一段时间内所有开具处方中使用的药品。尤其是一些半衰期较长,停药后一段时间内仍然存在相互作用风险的品种,可以自定义设置审核时段。
系统获取患者使用的所有药品名称,将其与规则库中的相互作用组合进行比对。若处方用药出现循证医学证据提示有严重有害后果的组合,则触发拦截;若处方用药出现有临床意义且建议调整剂量或更换品种的组合,则触发警示;若出现有临床意义,但不需要调整方案,仅需在用药期间加强监测(包括血药浓度监测及相关临床症状体征、实验室检查结果的监测)的组合,则触发提醒。例如,同时服用选择性5-羟色胺再摄取抑制剂(SSRI)和华法林患者的胃肠道出血风险增加[28],用药期间要求监测胃肠道出血的迹象和症状,定期复查国际标准化比值(INR)。
系统应建立针对儿童、妊娠、哺乳、老年人和肝肾功能异常等特殊人群的规则库。
可根据年龄对该类人群进行分段设置,可分为新生儿、婴儿、儿童、青少年等,进而结合体质量、体表面积等进行精细化规则设置。该类人群的专科参考资料包括但不限于Pediatric & Neonatal Dosage Handbook、《中国国家处方集儿童版(2013版)》、BNF for Children、NEOFAX等[29]。
规则维护药师基于知识库中相关资料对儿童用药安全性进行综合评估,对用法用量、用药安全性注意事项等制订审核规则库。
应为妊娠期妇女设置准确识别该类人群的方法体系,如通过将审方系统接入处方开立系统,获取处方开立系统中医师填写的孕周信息;如果接触不到上述信息,可从诊断中识别"妊娠""孕×周""产前"等字段[19]。建议在互联网医院患者个人信息端或医师工作站设置当前是否哺乳的选项,便于审方系统接入后识别。
妊娠哺乳期人群规则设置专科参考资料包括但不限于FDA既往的五级分类及近年新发布的妊娠与哺乳期标示规则、《妊娠期和哺乳期用药》、澳大利亚药品评估委员会(ADEC)妊娠期用药危险性分级目录等[30]。
规则维护药师基于相关资料对妊娠期用药安全性进行综合评估,整合后的妊娠期用药审核规则库包括药品可否用于妊娠妇女、安全等级,以及孕早/中/晚期用药安全性、注意事项等。整合后的哺乳期用药审核规则库包括药品可否用于哺乳期及注意事项等。
老年人群的识别标准以处方患者年龄≥65岁为界。依据药品说明书中提到的老年人减量具体信息设置规则,对超出剂量范围的处方给予警示。有条件的情况下,可进一步参考相关专科资料如《老年人慎用药物指南》[31]、《中国老年人潜在不适当用药判断标准(2017版)》[32]、《老年人潜在不适当用药Beers标准》[33]、《老年人心血管疾病合并神经精神疾病多重用药风险防控专家共识》[34]等。规则维护药师对老年用药安全性进行综合评估,完善相关审核规则的设置。
该类人群的识别一般情况下主要参考处方诊断中肝功能损害相关信息。有条件的情况下可接入生化检验指标等信息、医师对患者肝功能的Child-Turcotte-Pugh(CTP)评分来识别肝功能不全的患者[19]。规则库包括患者不同生化指标、不同肝功能受损分级下,药品遴选、用法用量、潜在药物相互作用、安全性监测等。
该类人群的识别一般情况下主要参考处方诊断中肾功能不全相关信息,如"慢性肾功能不全""慢性肾脏病2/3/4/5期""尿毒症""慢性肾衰竭"和"血液透析"等国际疾病分类诊断;有条件的情况下也可通过导入患者的肾功能相关检验检查结果,如肌酐、尿素氮、胱抑素C、24 h尿蛋白、肾脏动态显像等,根据常用公式估算肌酐清除率(Crcl)或估算肾小球滤过率(eGFR)来进行评估[35]。规则库应包括患者不同肾功能分期、不同肌酐清除率和或肾小球滤过率下,药品遴选、用法用量、潜在药物相互作用、安全性监测等。
禁忌证规则库涉及诊断禁忌证、疾病史禁忌证、检验值禁忌证、性别禁忌证等[8]。规则触发条件的设置包括相关诊断匹配的ICD-10编码、补充诊断描述、生化检验指标的阈值、性别等。某些禁忌证是指患者目前是否处于对应的病理状态,而非疾病诊断,因此设置规则时不宜将"该类"诊断直接设成禁忌证。如利伐沙班片禁用于有临床明显活动性出血的患者,如诊断"消化道出血个人史",不应设成该药禁忌证。系统预存患者30 d内的检验结果,并调取最近1次检验结果作为判断依据。系统将处方用药名称和患者当前诊断、检验值、疾病史、性别等和规则库中该药品对应的禁忌证进行比对,若符合禁忌证,则进行拦截。
按照《处方管理办法》[20]、说明书中规定疗程的药品,以及相关管理文件规定,设置疗程审核规则[19]。系统自动计算处方疗程,如处方疗程≤预设疗程则通过,如处方疗程>预设疗程则警示;对于临床诊断明确、用药方案稳定、依从性良好、病情控制平稳、需长期接受药物治疗的慢性病患者,疗程可适当延长[36],但医师应当注明理由,长期处方的处方量一般在4周内;根据慢性病特点,病情稳定的患者适当延长,最长不超过12周,由审方药师复核确认后通过。有条件的情况下,可实现互联网平台间处方的联合审核,以判断识别超出疗程的情况。
药物过敏规则库设置涉及药品本身过敏、辅料过敏、交叉过敏等内容[8,19]。系统获取患者过敏史信息和处方用药,与过敏史规则比对,如药品本身过敏、辅料过敏,则触发拦截;如有交叉过敏风险的药品,则予以提醒。
互联网医疗智能辅助审方系统各审核项的预警级别设置推荐及对应的临床情形见表4。

系统各审核项触发预警的处方情形及推荐预警级别
Prescription situation and recommended warning level triggering an alert for each item in the review system
系统各审核项触发预警的处方情形及推荐预警级别
Prescription situation and recommended warning level triggering an alert for each item in the review system
| 审核项 | 预警情形 | 推荐预警级别 |
|---|---|---|
| 适应证 | 处方上的诊断内容与规则库中药品适应证匹配的标准临床诊断/补充临床描述不一致,提示存在适应证不适宜或无适应证用药 | 警示 |
| 用法用量 | ||
| 给药途径 | 处方用药途径为规则库中禁止的给药途径 | 拦截 |
| 处方用药途径与规则库中匹配的给药途径不一致,但非明确禁止 | 警示 | |
| 单次剂量和单日剂量 | 处方剂量超过规则库中单次或单日剂量上限 | 拦截 |
| 处方剂量仅超过说明书中常规剂量,但未超规则库中该药单次或单日剂量上限 | 警示 | |
| 对于规则库中无单次或单日剂量上限的药品,处方剂量超过说明书常规剂量1~3倍 | 根据药品治疗窗宽窄,设置为警示或拦截 | |
| 处方剂量低于规则库中最小单次剂量 | 警示 | |
| 不可分割的缓控释制剂、软胶囊等剂型,当处方剂量不是最小单次剂量的整数倍 | 拦截 | |
| 用药频次 | 处方用药频次超过常规频次或低于最小频次 | 警示 |
| 处方用药频次超过最大用药频次 | 拦截 | |
| 重复用药 | 处方用药为同种作用机制且治疗作用相同的药物联合使用 | 警示 |
| 处方用药为循证医学证据不推荐的不同作用机制但相同治疗作用的药物联合使用 | 警示 | |
| 处方用药为中/西药单药重复或与复方制剂中成分重复 | 警示 | |
| 相互作用 | 处方用药出现循证医学证据提示有严重有害后果的组合 | 拦截 |
| 处方用药出现有临床意义且建议调整剂量或更换品种的组合 | 警示 | |
| 处方用药出现有临床意义,但不需要调整方案,仅需在用药期间加强监测的组合 | 提醒 | |
| 特殊人群 | 处方用药属于规则库中禁止用于患者所属的某类特殊人群 | 拦截 |
| 处方用药属于规则库中特殊人群潜在不适当用药 | 警示/提醒 | |
| 禁忌证 | 处方诊断、疾病史、检验值、性别等为规则库中处方用药的禁忌证 | 拦截 |
| 疗程 | 处方用药疗程超过单张处方预设疗程 | 警示 |
| 过敏史 | 患者对处方用药本身过敏,或对处方用药的辅料过敏 | 拦截 |
| 处方用药与患者既往药物过敏史存在交叉过敏 | 提醒 |
互联网审方平台应设规则维护专岗药师,定期根据平台处方用药实际情况及知识库迭代更新情况对审方规则库进行日常维护[8]。
规则维护药师收集并提交待维护的处方审核规则,经平台药事质控管理中心审核通过后,进行规则维护。维护内容包括填写审方规则具体内容、编辑预警提示语内容、设置审核预警级别等。维护后信息工程师对新规则进行运行测试,测试结果经规则维护药师复核后,规则生效。规则维护流程见图2。


审方规则库的准确和全面是保证审方质量的基础,基于临床需求与循证的审方规则库是在线审方工作的核心。如规则设置局限,不足以判断和识别某些不合理处方,则易造成假阴性问题。如规则设置过于宽泛,导致把某些合理处方误判为不合理处方,产生错误预警,则易造成假阳性问题[36]。
可通过规则维护药师自查及平台药事质控管理中心抽查的方式对审方规则进行质量控制。对于假阴性问题,质控管理中心应每月对系统直接审核通过的处方进行抽查,对系统未识别出的不合理处方中相关药品规则进行复核,提出规则改进计划。另外,也可通过对错误处方的模拟开立测试,进一步发现导致假阴性问题产生的规则。对于假阳性问题,规则维护药师每月对预警处方的规则进行自查,判断假阳性问题对应的规则,形成分析报告,上报平台药事质控管理中心审核通过后,修改完善规则;质控管理中心每月抽查中若发现假阳性问题,应及时将相关规则问题告知规则维护药师,由规则维护药师进行修改完善,从而提高前置审核效率、降低医师对无效弹框的疲劳感。
平台药事质控管理中心应参照线下处方审核制度,建立互联网处方的质量评价体系,每月定期对处方进行抽样点评,以处方点评合理率作为互联网医院处方的质量评价指标。将点评过程中发现的不合理处方经复核后反馈给互联网医疗管理部门,定期将质控结果发送给医师和审方药师,促进互联网处方质量的提升。
处方点评合理率=抽样点评处方中不合理处方张数/抽样点评总处方张数
互联网处方审核质量管理部门应定期对每一位规则维护药师及处方审核药师开展系统维护规则及人工审核处方的数量、质量的考核。
规则维护药师的考核评价指标应包含预警假阳性率、预警假阴性率及预警准确率等。
(1)预警假阳性率=质控抽查中发现的假阳性预警处方张数/同期抽查的总处方张数×100%
(2)预警假阴性率=质控抽查中发现的假阴性预警处方张数/同期抽查的总处方张数×100%
(3)预警准确率=1-(预警假阳性率+预警假阴性率)
处方审核药师的评价指标可包含处方干预率、干预成功率等[37]。
(1)处方干预率=药师干预的处方数量/同期系统预警的处方总数量×100%
(2)干预成功率=医师采纳药师意见的处方数量/同期药师干预的处方数量×100%
系统的维护和日常管理,一般可委托处方系统供应商全权负责,系统使用方则定期质控、抽检系统运维的工作日志。
(1)基础运维:包括机房设施、主机、存储、网络等硬件日常运维和业务应用、信息服务等软件日常运维。
(2)功能运维:包括数据资源获取、处理、存储、传输等,涵盖处方信息的预处理、比对和预警。此外,还应实时更新、维护相关数据和信息,包括源数据更新、审方规则的修订、警示级别的调整等。
(3)系统稳态运维:根据日常业务量和业务需求,定期开展系统稳定性评价,方法包括可靠性框图法、故障树分析、Markov分析等,评测系统的响应延迟频率、脱机状态频率、回档状态频率等异常状态的发生情况。当异常情况频发,应及时开展系统质检工作。
(4)紧急方案:遇到系统无法正常使用时(包括系统服务处理无响应、系统服务响应超时等),系统管理员应及时将系统转入全人工审核状态,且向系统供应商报修,并报告至上级,记录系统问题、发生时间、预期恢复时间。
本共识结合目前互联网审方及智能辅助审方系统的构建和应用现状,提出了互联网医疗智能辅助审方系统的构建要素和审方规则设置要素的建议,希望有助于互联网医疗建立统一的审方标准,推进互联网审方标准的同质化,提高互联网医疗处方审核质量和水平。未来,随着互联网医疗智能辅助审方系统的日益成熟,将形成更为健康、稳健的互联网医疗服务模式,应以数字中国建设,进一步满足人民日益增长的医疗卫生健康需求。
共识专家组(按姓氏拼音首字母排序):卞晓岚(上海交通大学医学院附属瑞金医院)、卜书红(上海交通大学医学院附属新华医院)、陈万生(海军军医大学附属长征医院)、陈孝(中山大学大学附属第一医院)、段俊丽(上海交通大学医学院附属新华医院)、范国荣(上海交通大学医学院附属第一人民医院)、高申(海军军医大学第一附属医院)、郭澄(上海交通大学医学院第六人民医院)、郭代红(中国人民解放军总医院)、何霞(四川省人民医院)、姜玲(安徽省立医院)、金鹏飞(北京医院)、李朋梅(中日友好医院)、李晓宇(复旦大学附属中山医院)、廖赟(上海交通大学医学院附属同仁医院)、林厚文(上海交通大学医学院附属仁济医院)、刘继勇(复旦大学附属肿瘤医院)、刘晓琰(上海交通大学医学院附属第九人民医院黄浦分院)、毛叶萌(上海市精神卫生中心)、祁佳(上海交通大学医学院附属新华医院)、沈甫明(同济大学附属第十人民医院)、宋燕青(吉林大学第一医院)、孙新(上海交通大学医学院附属新华医院)、孙洲亮(厦门大学附属第一医院同安院区)、汤静(复旦大学附属妇产科医院)、童荣生(四川省人民医院)、王海峰(吉林大学第一医院)、王洋(北京医院)、王卓(海军军医大学第一附属医院)、文爱东(空军军医大学西京医院)、吴行伟(四川省人民医院)、徐阿晶(上海交通大学医学院附属新华医院)、徐峰(上海交通大学附属第六人民医院南院)、杨勇(四川省人民医院)、俞凌燕(浙江大学附属第二医院)、余自成(同济大学附属杨浦医院)、张健(上海交通大学医学院附属新华医院)、张伶俐(四川大学华西第二医院)、赵青威(浙江大学附属第一医院)、赵荣生(北京大学第三医院)、郑英丽(中国医学科学院阜外医院)、周玉冰(郑州大学第一附属医院)、祝德秋(同济大学附属同济医院)、左笑丛(中南大学湘雅三医院)
共识编写组(按姓氏拼音首字母排序):卜书红(上海交通大学医学院附属新华医院)、陈伦(上海交通大学医学院附属新华医院)、高爱梅(上海交通大学医学院附属第一人民医院)、过晓雯(上海交通大学医学院附属新华医院)、金磊(上海交通大学医学院附属新华医院)、金昭(上海交通大学医学院附属同仁医院)、李平(上海交通大学医学院附属新华医院)、刘红樱(智云健康科技集团)、刘玲(同济大学附属第十人民医院)、刘正跃(海军军医大学第一附属医院)、罗文弢(上海交通大学医学院附属新华医院)、匡明(智云健康科技集团)、汤佳(智云健康科技集团)、王芳(上海交通大学医学院附属新华医院)、杨全军(上海交通大学附属第六人民医院)、袁茜悦(上海交通大学医学院附属新华医院)、张健(上海交通大学医学院附属新华医院)、周海峰(复旦大学附属华东医院)、周佳(上海交通大学医学院附属新华医院)
中华医学会临床药学分会,上海市医学会临床药学专科分会,上海市药学会医院药学专业委员会.互联网医疗智能辅助审方系统的构建与应用专家共识[J].中国全科医学,2023,26(25):3079-3090. DOI:10.12114/j.issn.1007-9572.2023.0222. [www.chinagp.net]
Chinese Medical Association Clinical Pharmacy Branch,Shanghai Medical Association Clinical Pharmacy Branch,Shanghai Pharmacy Association Hospital Pharmacy Professional Committee. Expert consensus on construction and application of the Internet medical intelligent auxiliary prescription review system[J]. Chinese General Practice,2023,26(25):3079-3090.
本文无利益冲突。





















