
围产期精神障碍是妊娠期常见疾病之一,可能导致孕产妇及其子代出现不良结局。当前越来越多的女性在孕产期可能出现焦虑、抑郁等情绪问题,既往患有精神疾病的女性在妊娠期间也有复发风险。与此同时,针对围产期精神障碍的诊断、治疗又缺乏相应的临床指南,这使得临床医生面对更加严峻的工作挑战。本共识撰写组整合了国内外相关领域前沿循证医学证据及临床实践,共识内容涵盖围产期精神障碍的流行病学和发病机制、临床表现、临床评估、诊断、治疗及管理,可以为临床实际工作提供参考和指导。本共识主张综合、全程、分级、多学科协作诊疗,旨在帮助临床一线医生尽早地对围产期女性进行筛查、合理评估、临床诊断,并为其提供必要的心理干预和临床用药。
本刊2023年版权归中国全科医学杂志社所有
未经编辑部许可,不得任意转载和摘编
本刊所发表作品仅为作者观点,并不代表编委会和编辑部意见
如有印装质量问题请向本刊发行部调换
近年来,围产期精神健康已成为社会各领域的关注焦点,许多国家加大了对围产期女性专业精神健康服务的力度。2022年9月,WHO颁布《围产期精神健康妇幼保健服务指南》,正式把围产期精神健康服务纳入WHO的健康服务范畴[1]。围产期精神障碍是妊娠期常见疾病之一,围产期女性的常见精神问题包括围产期抑郁症、焦虑症、强迫症、创伤后应激障碍(PTSD)、产后精神病等[2]。出现精神障碍的围产期女性可能会存在自尊水平降低、自残、有自杀意念和伤害孩子的想法[3],如不及时干预,对孕产妇死亡率及子代新生儿、婴儿、儿童期的成长都有重要影响。也有研究结果显示,围产期精神障碍患者的子代具有较高的早产、低出生体质量、身体发育不良风险,可能会导致认知/运动/语言功能发育不全、行为障碍和学业成绩不佳[4]。鉴于围产期精神障碍发病率较高、临床医师识别率较低的现状[1],特组织领域内专家撰写本专家共识。共识基于循证医学证据、参考国内外相关指南与专家共识,通过系统检索PubMed、Web of Science、万方数据知识服务平台、中国知网等数据库获取相关研究性文献,同时结合领域内专家的临床经验制订,旨在为围产期精神障碍的早期筛查及诊治提供参考。
一项国外的荟萃分析结果显示,妊娠期抑郁症在孕早期的发生率为7.4%~12.8%[5]。国内流行病学研究结果显示:围产期抑郁的发生率为3.8%~16.7%[6];围产期焦虑症的发生率为6.1%~7.7%,强迫症的发生率为1.2%~5.2%[7];围产期恐惧症的发生率为1.4%~9.1%,社交焦虑症的患病率为2.0%~6.4%[8];产后精神病的患病率为0.1%~0.2%[9]。
围产期精神障碍的发病机制与生物学差异、心理和社会因素有关,特别是雌激素、黄体酮、甲状腺激素等对情绪的影响发挥重要作用,5-羟色胺的敏感性差异在发病中也起重要作用。在妊娠晚期、分娩后和新生儿喂养期间,频繁的睡眠剥夺和昼夜节律改变、负性生活事件也会导致围产期女性情绪不稳定,同时患有慢性病、吸烟、药物滥用、贫困、遭遇家庭暴力的女性在围产期患精神疾病的风险也会极大增加[10]。
围产期抑郁症包括产前抑郁症(prenatal depression)和产后抑郁症(postpartum depression,PPD),是妊娠期及产褥期常见并发症之一[11]。患有围产期抑郁症的女性会出现兴趣丧失、情绪低落、注意力不集中、睡眠障碍和自杀念头[12,13];同时,患者也表现出与妊娠反应重叠的症状,如躯体症状、疲劳、精力下降、睡眠和食欲变化[14]。抑郁症在妊娠的前3个月和最后3个月比较常见[15],大多数女性的产后抑郁症状会在分娩后3~6个月得到改善,但约30%女性的抑郁症状会持续到产后1年[16],甚至可持续到产后数年[17]。婚姻关系不佳、产妇护理不足、性虐待、经济拮据及性格焦虑、自我评价过低等人格因素是产后持续存在抑郁症状的预测因素[16]。
围产期焦虑主要表现为对分娩过程的恐惧及对新生儿的担心,其特征通常是害怕对患者、婴儿或伴侣造成伤害,伴或不伴有抑郁症状[18]。临床主要表现为不安和过度担心、思想无法平静、疲劳、经常伴有头痛和胃肠道等不适,更严重时会有惊恐发作,晚间睡眠差,症状持续时间从几周到几个月不等,甚至更长[18]。
产后强迫症是指在孕期或产后4周内首次出现强迫思维或强迫行为,可能伴随抑郁症状。产后的症状多为强迫性检查行为(常过度关注婴儿健康),特别是观察婴儿是否在夜间仍然呼吸、强迫性担心婴儿可能会摄入脏东西或被细菌污染等[19]。有强迫症的女性对这些想法感到苦恼,一般情况下不会透露给他人。很多女性可能会因为害怕对婴儿造成实际伤害而极度回避婴儿[19]。
PPTSD是产妇受分娩创伤后发生的延迟性精神病理性反应,其核心症状包括闯入性症状(如目睹自己严重失血或在紧急情况下被送往医院的闯入性图像)、回避症状(若分娩是在医院进行,则避免去医院就诊)、认知与情绪的消极改变(如认为婴儿不按计划出生是自己的原因)、警觉性和反应性改变(如对婴儿一举一动保持高度警惕)[20]。PPTSD患者也可以表现出不同的情绪,如恐惧、愤怒、羞耻或内疚。PPTSD的影响因素包括产前易感因素(如既往有抑郁症病史和创伤性事件)、分娩危险因素(如存在妊娠并发症、新生儿并发症)、产后维持因素(如产后社会支持不足、失眠症等)[21]。
产后精神病通常在分娩后1~4周发病,发病时伴有躁动、易怒、情绪不稳定、妄想和行为紊乱等精神障碍症状,患者通常对疾病/症状缺乏自知力,严重时可能会出现杀害他人(尤其是婴幼儿)和/或自杀等危险行为,此时需立即进行医疗救治[22]。精神病史(如精神分裂症、双相情感障碍等)、睡眠剥夺等问题为产后精神病的重要危险因素[22]。
(1)在妊娠和分娩期间曾有过创伤经历的患者;(2)既往有精神疾病病史或患有新发精神疾病的患者;(3)在妊娠期间,因婚姻不和谐、家庭暴力或配偶吸毒等社会因素引起心理困扰的患者;(4)与分娩有关的事件,如死胎、与婴儿性别有关的心理困扰;(5)婴儿的内科疾病和因入住新生儿重症监护病房(NICU)导致母婴分离从而产生心理困扰的患者;(6)在产后,可能存在母婴结合障碍,出现产后忧郁症状或PPD的患者。
对围产期精神障碍的评估目前主要依靠详细的病史采集、精神检查和量表评估,同时辅以影像学检查、生化检查等手段排除器质性疾病。对于重点人群,建议在孕早期和孕晚期各筛查一次[28]。筛查时间点目前尚无统一标准,建议在有经验的精神科医生和产科医生的协作下对存在高危因素孕妇进行多次筛查。早期有效的精神障碍筛查有助于降低围产期不良事件的发生率(如产妇自杀、伤害幼儿等),提高孕产妇的生活质量。

围产期精神障碍常用临床筛查量表
Common clinical screening scales for perinatal mental disorders
围产期精神障碍常用临床筛查量表
Common clinical screening scales for perinatal mental disorders
| 工具名称 | 评估方式 | 目的 | 条目数量(项) | 预计完成量表时间(min) |
|---|---|---|---|---|
| GAD-7 | 自评 | 焦虑筛查 | 7 | 5~8 |
| HARS | 临床医生测评 | 评估焦虑的严重程度 | 14 | 10 |
| EPDS | 临床医生测评 | 筛查和评估抑郁症的严重程度 | 10 | 10 |
| PHQ-9 | 自评或由临床医生测评 | 筛查和评估抑郁症的严重程度 | 9 | 8~10 |
| HDRS | 临床医生测评 | 评估抑郁症的严重程度 | 17(通用版本) | 20 |
| YMRS | 临床医生测评 | 躁狂严重程度分级 | 10 | 10 |
| PANSS | 临床医生测评 | 对精神病中阳性、阴性和一般精神病理学测量的严重程度进行评级 | 7(阳性分量表)+7(阴性分量表)+16(一般精神病理分量表) | 30 |
| 简要精神病评定量表 | 临床医生测评 | 评估精神疾病的精神病理学严重程度,包括躁狂症、急性精神病或精神分裂症 | 18 | 20~30 |
| 母亲行为量表 | 临床医生测评 | 评估母亲行为障碍的严重程度 | 16(跨6个子域) | 10~15 |
| PBQ | 自评或临床医生测评 | 筛查母婴结合障碍 | 25 | 15~20 |
| MSSS | 临床医生测评 | 评估孕产妇的社会支持度 | 6 | 5 |
注:GAD-7=广泛性焦虑量表,HARS=汉密尔顿焦虑量表,EPDS=爱丁堡产后抑郁量表,PHQ-9=患者健康问卷-9,HDRS=汉密尔顿抑郁量表,YMRS=年轻狂热评定量表,PANSS=精神分裂症阳性和阴性症状量表,PBQ=产后结合问卷,MSSS=孕产妇风险评估量表。
围产期精神障碍患者常存在自伤及伤人等风险,故而要对其进行风险评估,包括自杀风险、杀婴风险和伤害他人风险。对具有自杀想法、计划或任何有自杀意向的孕产妇都要进行详细的病史询问,可以使用自杀风险评估量表(NGASR)评估其自杀风险。产后精神病(如躁狂发作)患者可能有杀婴的想法和伤害婴儿的风险,甚至出现杀婴行为。建议使用爱丁堡产后抑郁量表(EPDS)或患者健康问卷-9(PHQ-9)评估孕产妇是否存在围产期抑郁,并添加心境障碍问卷(MDQ)以筛查其是否患有双相情感障碍。
由于缺乏特征性的躯体表现、实验室及影像学检查结果作为依据,围产期精神障碍的诊断主要依靠详细的病史采集、精神检查、心理评估及其他实验室检查。其诊断主要是建立在症状学、严重程度、病程和排除其他疾病的基础上,结合国内外诊断标准进行。本共识采用国际疾病分类第十一修订本(ICD-11)中相关疾病的诊断标准[29]。详细筛查流程见图1。


针对围产期孕产妇精神障碍的治疗,既要考虑疾病的严重程度,又要考虑对母体和胎儿健康的影响,目前主张以"综合、全程、分级、多学科协作诊疗,保障孕产妇安全及胎儿安全"为治疗原则。
(1)对于围产期抑郁、围产期焦虑、产后强迫症、PPTSD等的轻度及中度发作,原则是仅需通过非药物手段进行治疗,如果焦虑或抑郁症状持续存在、反复发作或严重程度加剧,或对单独的心理治疗反应不佳,可以使用药物来治疗疾病。(2)围产期严重精神疾病,通常是突然起病,具有严重的精神病症状和自杀及伤人等风险,建议使用第二代抗精神病药(SGA)[30]。(3)围产期女性因情绪波动较大,易对烟草、酒精、大麻等物质产生依赖,应防止对上述物质的滥用、成瘾。
包括社会干预、社会支持、心理治疗、物理治疗等。
包括产前/产后健康教育,规范的孕期健康教育能增强孕产妇自我保健意识和自我监护能力,发展科学的育儿观念与技能,从而保障孕妇、胎儿、新生儿的健康与安全[31]。
良好的人际关系能带来积极情感支持、信息分享、物质援助及价值传递。适当的社会支持是个体适应应激事件的关键因素[32],与心理健康密切相关,可缓解应激事件对个体心理健康造成的负面影响[33]。应鼓励和教导孕妇发展积极的社交网络,以改善社会支持[34]。
围产期患者心理治疗的选择应评估和注意权衡特定症状和人际因素的影响,应明白并非所有心理疗法对患者都有效。(1)认知行为疗法(CBT):专注于识别和修正消极或功能失调的思维模式,CBT应作为妊娠期轻度至中度抑郁症的初始治疗[35]。暴露-反应预防(ERP)也是CBT的一种,对于非产后强迫症成人患者,ERP的临床治疗有效率为70%~80%,可使50%~60%的患者症状减轻,但其对产后强迫症的治疗有效性相关研究较少[36]。(2)计算机化CBT疗法(CCBT):是一种新兴的心理治疗模式,采用人机互动模式。(3)人际心理治疗(IPT):IPT被证实是治疗产后抑郁很有效的方法之一,对围产期PTSD同样有效[37]。(4)团体治疗:可以帮助产后女性克服常见困难,包括婴儿的睡眠和喂养问题、婚姻和家庭关系等。认知行为团体治疗能有效改善围产期焦虑障碍女性的焦虑及相关症状[38]。(5)家庭治疗:家庭治疗能改善患者的家庭关系和人际关系,消除家庭成员的隔阂,增进成员间的相互理解,以达到帮助患者改善抑郁情绪的作用[39]。
TMS可以避免对胎儿的药理作用,且其侵入性明显低于其他可用的神经刺激方法,如电休克疗法和迷走神经刺激。TMS是妊娠或产后抑郁症患者的可行选择,其临床疗效与药物相当[40]。
在药物选择方面应尽量遵循"单一用药"原则,选择循证研究证实对母婴风险最小和有效性更高、蛋白质结合力更高效的药物。间歇给予最低有效剂量。切忌随意更换或组合相关药物。应注意向患者解释药物潜在的致畸性、药物的疗效、非药物选择;密切监测胎儿(适当的胎儿筛查和监测),评估母亲的疾病严重程度及其对个人、社会和职业的影响程度;熟悉药物风险、孕产妇疾病风险和治疗指南[28,41,42],见表2,表3。

FDA药物类别、安全提示及药物清单
FDA categories of drugs,safety instructions and medicines list
FDA药物类别、安全提示及药物清单
FDA categories of drugs,safety instructions and medicines list
| FDA类别 | 安全指示 | 此类别中的精神药物 |
|---|---|---|
| A | 对照研究未能证明妊娠头3个月或后续3个月对胎儿有风险 | 叶酸、甲状腺素 |
| B | 动物研究未能证明对胎儿有伤害风险,但缺乏人体研究 | 唑吡坦、安非他酮、丁螺环酮 |
| C | 动物研究中有胎儿风险的证据,但没有在人类中进行良好对照的研究 | 大多数抗精神病药、大多数抗抑郁药(帕罗西汀除外)、拉莫三嗪 |
| D | 对人类胎儿有危害风险的证据,但如果益处超过危害,这些药物可以用于个别患者 | 锂盐、丙戊酸盐、卡马西平、帕罗西汀和大多数苯二氮 类药物 |
| X | 对胎儿造成重大危害且风险大于收益 | 苯二氮 类药物,如替马西泮、艾司唑仑、氟西泮 |
注:FDA=美国食品和药物管理局。

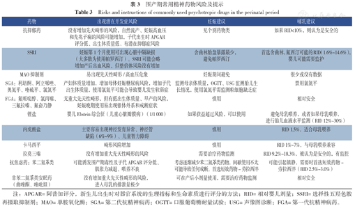
围产期常用精神药物风险及提示
Risks and instructions of commonly used psychotropic drugs in the perinatal period
围产期常用精神药物风险及提示
Risks and instructions of commonly used psychotropic drugs in the perinatal period
| 药物 | 出现潜在并发症风险 | 妊娠建议 | 哺乳建议 |
|---|---|---|---|
| 抗抑郁药 | 没有增加先天畸形的风险,自然流产、妊娠高血压和先兆子痫的风险可能增加,子代出生时APGAR评分低、出生体质量低、有潜在抑郁症风险 | 见个别药物类 | 如果RID<10%,则认为是安全的 |
| SSRI | 妊娠第1个月使用可出现心脏中隔缺损(大多数为使用帕罗西汀)。SSRI可能会略增加产后出血风险,但整倍体风险没有增加 | 舍曲林胎盘暴露最少,避免帕罗西汀 | 首选舍曲林,氟西汀可能的RID(1.6%~14.6%),婴儿可能需要监护 |
| MAO抑制剂 | 易出现先天性畸形/高血压危象 | 妊娠期间避免 | 很少或没有数据 |
| SGA:利培酮、阿立哌唑、奥氮平、喹硫平、氯氮平 | 产妇体质量增加,增加母体妊娠糖尿病风险,增加子代出生体质量,使用氯氮平可能会导致婴儿发生软弱症 | 监测母亲体质量,OGTT、USG监测胎儿生长情况,使用氯氮平需监测粒细胞缺乏症 | 禁用氯氮平 |
| FGA:氟哌啶醇、氯丙嗪、三氟拉嗪、氟奋乃静 | 无重大先天性畸形,但有低出生体质量、早产的风险,妊娠晚期使用易出现锥体外系和戒断症状 | 慎用 | 相对安全 |
| 锂盐 | 婴儿Ebstein综合征(儿童心脏瓣膜病)(1/1 000) | 如果获益超过风险,可以使用 | 避免母乳喂养,或者如果母乳喂养,进行胎儿血液水平监测(RID 12%~30%) |
| 丙戊酸盐 | 主要容易出现神经发育异常、神经管缺陷(6%~9%)、儿童智力障碍 | 慎用 | RID 1.5%,适合母乳喂养 |
| 卡马西平 | 畸形风险增加 | 慎用 | RID 1%~7%,与母乳喂养兼容 |
| 拉莫三嗪 | 没有增加重大先天性畸形的风险 | 需要治疗药物监测 | RID 9.2%~18.3%,被认为是安全的,有监控 |
抗焦虑药:苯二氮 类 | 可能诱发围产期毒性及子代APGAR评分低、肌张力减退、喂养不良 | 考虑逐渐减少苯二氮 类药物,间歇使用不太可能导致任何戒断。首选短效药物-劳拉西泮 | 可能引起镇静,需要时首选短效药物-劳拉西泮(RID 2.5%~3.0%) |
非苯二氮 类安眠药(曲唑酮、唑吡坦) | 没有增加重大先天性畸形的风险,进入母乳的排泄量极少 | 可在产后小剂量使用,需要治疗药物监测 | 相对安全 |
注:APGAR=阿普加评分,新生儿出生时对器官系统的生理指标和生命素质进行评分的方法;RID=相对婴儿剂量;SSRI=选择性五羟色胺再摄取抑制剂;MAO=单胺氧化酶;SGA=第二代抗精神病药;OGTT=口服葡萄糖耐量试验;USG=声像图诊断;FGA=第一代抗精神病药。
对PPD急性期的治疗建议是抗抑郁药物和社会心理干预相结合。常见的抗抑郁药物包括选择性五羟色胺再摄取抑制剂(SSRI)、去甲肾上腺素再摄取抑制剂(SNRI)、三环类抗抑郁药物及其他抗抑郁药物。2019年,美国食品和药物管理局(FDA)批准将别孕烯醇酮用于治疗PPD43],但我国尚未引进上市。安非他酮、曲唑酮、文拉法辛、米氮平等药物的生育安全性研究较少,妊娠时应避免使用[44]。若产后抑郁伴有精神病性症状、产后精神病患者或有自杀行为,除了抗抑郁药和/或情绪稳定剂外,还需要抗精神病药物或无抽搐电休克治疗,具体措施取决于疾病的确切性质。目前,多数妊娠期患者倾向于选用SSRI,但孕早期暴露于SSRI可能会增加胎儿先天性畸形(尤其是帕罗西汀导致的心脏问题)的风险,需慎用。氟西汀相对安全,有约2/3的专家将氟西汀列为一线药物[45]。也有专家认为,舍曲林也可以作为首选药物[46]。
对围产期妇女焦虑障碍的治疗应该首选对胎儿、婴儿没有损害的心理治疗。如果患者的临床症状亟须处理,或者心理治疗没有达到理想效果,也可以考虑短期药物治疗,如舍曲林、氟西汀等常见的抗抑郁药物。治疗上一般不推荐将苯二氮
类药物作为单一或辅助治疗,妊娠期苯二氮
类药物的使用与NICU入住率较高、新生儿头围较小之间可能存在关联[47]。目前尚缺乏在妊娠期间使用丁螺环酮有效性和风险的相关数据,因此应避免使用[48]。
对于PPTSD的治疗,应该首选心理治疗。如果患者有用药指征,如严重PTSD患者和/或心理治疗无效,或存在抑郁症/自杀共病现象,则优先考虑使用SSRI类药物(如氟西汀、舍曲林、西酞普兰),可以改善焦虑、失眠、过度惊吓、侵入性创伤相关回忆、情感麻木、回避行为等常见症状[51]。闪回、频繁侵入性创伤可加用非典型抗精神病药(如奥氮平、利培酮、阿立哌唑等),建议将每个疑似有PTSD的患者转介到当地精神心理科进行评估和治疗。
对于精神分裂症的治疗,首选抗精神病药物的单一疗法,通常首选SGA。暂不推荐第一代抗精神病药(FGA)或长效注射用抗精神病药(LAI)用于治疗妊娠期的精神分裂症,因为关于该类药物的循证安全数据较少。如果患者使用FGA效果良好且更换药物存在复发风险,应告知患方风险后再决定是否继续使用药物。如果患者在使用LAI治疗期间妊娠,考虑LAI在体内的代谢周期较长,停药可能不会立即逆转药物不良反应[52]。大多数抗精神病药与母乳喂养相容,但氯氮平禁用于母乳喂养。
哺乳期首选最小剂量有效的药物,最好是单一疗法。相对婴儿剂量(RID)较低(最好<10%)的药物与母乳喂养相容。因为药物在治疗几天后达到稳态水平,所以不用在每次服药后停止母乳喂养数小时,建议按需哺乳。应监测婴儿是否有药物相关毒性的迹象,如过度镇静、软弱无力、呼吸抑制、发绀(使用镇静剂)或过度哭闹、易怒、腹泻、神经过敏、癫痫发作(使用抗抑郁药),以及是否有僵硬、吸吮力差、喂养不良、易怒(使用抗精神病药)。如果出现任何毒性迹象,应复查药物,并立即停止母乳喂养。如果是早产儿或低出生体质量新生儿或患有内/外科疾病的新生儿,应就母乳喂养的安全性征求儿科医生意见。使用精神药物的担忧之一是婴儿可能存在发育延迟,但发育延迟通常是轻微的,且断奶停止接触精神药物后,婴儿发育能赶上同龄人,即发育迟缓是可逆的[60]。
综上所述,围产期精神障碍是妊娠期常见疾病之一,已经引起了临床医生的重视。综合医院精神、心身医学科的医生需要与妇产科医生协同工作:一方面,妇产科医生会接触到许多既往或目前患有精神疾病的妊娠期女性(精神疾病诊疗技术的进步使得许多患有精神疾病的女性可以正常妊娠);另一方面,精神、心身医学科医生经常会接收到转诊来的围产期女性,需要为其开展评估和治疗。对于临床医生和患有精神健康问题的女性而言,妊娠期间的精神药物使用是一个持续挑战。本专家共识旨在为妇产科、心身医学科及精神科医生开展围产期女性精神健康筛查、合理评估、临床观察、心理干预及用药(围产期用药的一般原则,与个别药物有关的利与弊和治疗特定疾病的建议)等提供务实建议。但当前临床对围产期精神障碍的识别、诊治率低,亟须广大相关科室临床医生对围产期精神障碍的筛查、诊治等综合治疗做积极反馈,为共识提供宝贵建议或意见,以期进一步完善、充实本共识。
共识专家组成员(按姓氏拼音排序):陈静(贵州医科大学附属医院)、谌红献(中南大学湘雅二医院)、郭文斌(中南大学湘雅二医院)、姜荣环(中国人民解放军总医院第一医学中心)、吴献青(中南大学湘雅二医院)、肖子文(贵州医科大学附属医院)、熊鹏(昆明医科大学第一附属医院)、袁勇贵(东南大学附属中大医院)、赵丹青(贵州医科大学附属医院)、周波(四川省医学科学院·四川省人民医院心身医学中心)、邹涛(贵州医科大学附属医院)
陈静,邹涛,赵丹青,等.围产期精神障碍筛查与诊治专家共识[J].中国全科医学,2023,26(28):3463-3470. DOI:10.12114/j.issn.1007-9572.2023.0114. [www.chinagp.net]
CHEN J,ZOU T,ZHAO D Q,et al. Expert consensus on screening,diagnosis and treatment of perinatal mental disorders[J]. Chinese General Practice,2023,26(28):3463-3470.
本文无利益冲突。

类药物
类药物,如替马西泮、艾司唑仑、氟西泮
类
类药物,间歇使用不太可能导致任何戒断。首选短效药物-劳拉西泮
类安眠药(曲唑酮、唑吡坦)
类药物治疗。如果出现严重的戒断症状,可以考虑使用劳拉西泮或地西泮进行治疗。另外,大麻的使用与后代情绪障碍、自闭症谱系障碍和注意力缺陷多动障碍的风险增加有关[



















