
版权归中华医学会所有。
未经授权,不得转载、摘编本刊文章,不得使用本刊的版式设计。
除非特别声明,本刊刊出的所有文章不代表中华医学会和本刊编委会的观点。
SS是一个可累及全身多个器官系统的自身免疫病,ANA、抗Ro/SSA抗体等自身抗体阳性常见,其最突出的组织学特征是外分泌腺的淋巴细胞浸润,合并冷球蛋白血症和低补体血症者预后较差。SS常见的临床表现是腺体受累导致的口干、眼干等干燥症状(SICCA),另外常合并乏力、肌肉关节疼痛等系统症状。2%~5%的患者可合并淋巴瘤。关于SS的治疗目前尚无统一的建议,以针对口眼干症状的对症治疗,以及针对系统受累的免疫抑制剂治疗为主。然而,不同治疗方案的有效性及安全性并未得到统一的认识。因此,EULAR设立了由来自五大洲30个国家(包括中国在内)的77名风湿科、内科、口腔科、眼科、皮肤科等多学科专家组成的干燥综合征工作组(SS Task Force),经过全面的文献综述和讨论表决,就SS局部和系统治疗达成了共识,总结为3条基本建议和12条针对性建议,于2019年10月发表在Annals of the Rheumatic Diseases杂志上。具体治疗推荐如下。
由于基本建议为原则性建议,故并未基于文献提供的证据。
① SS患者需在综合性的诊疗中心或与其有密切合作的诊疗中心进行诊治[证据水平(LoE)(0~5级)NA;支持水平(LoA)(0~10分)9.2]。
②对于口眼干燥症状,应该首选局部的对症治疗(LoE NA;LoA 8.9)。
③针对活动性的系统性病变应该进行全身性治疗(LoE NA;LoA 9.1)。
针对三大主要症状(干燥、乏力和疼痛)及腺体外系统受累提出了共12条针对性建议。
①开始针对口干症状的治疗之前,应先评估涎腺的基础功能(LoE 5;LoA 8.7);推荐通过客观检查总体唾液流率评估涎腺功能,从而除外主观因素或SS以外其他疾病造成的口干(如口腔念珠菌病、灼口综合征等)。
②口干症状的一线治疗应根据涎腺功能进行:轻度功能下降者给予涎腺非药物性刺激;中度功能下降者给予药物涎腺刺激;重度功能下降者给予唾液替代品(LoE Ⅰa/*Ⅱb,LoA 8.7)(图1);不推荐硫酸羟氯喹、口服糖皮质激素、免疫抑制剂或利妥昔单抗注射液(美罗华)用于口干症的治疗。


③干眼症的一线治疗包括人工泪液、眼凝胶及眼膏(LoE 1a,LoA 9.5);推荐每日2次起始,根据症状调整使用频率,最多可每小时1次。质地较黏稠的眼膏可夜间使用。
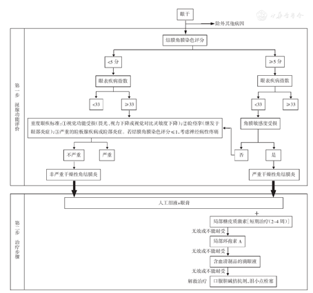
④难治性/严重干眼症可使用含有免疫抑制剂或血清的滴眼液(LoEⅠa/*Ⅰb,LoA 9.1)(图2);不推荐硫酸羟氯喹、免疫抑制剂或利妥昔单抗用于干眼症的治疗。


⑤对于合并乏力、疼痛等症状的患者要评价是否合并其他疾病,评估病情的严重程度需要使用专门的评价工具(LoE5,LoA 9.0);推荐使用标准化的评价指标,如EULAR干燥综合征患者报告指标(Sjögren′s syndrome patient reported index,ESSPRI)、疲劳评分量表、疼痛评分量表等,对患者的主观症状进行评估。
⑥使用镇痛药或其他改善疼痛的药物缓解疼痛症状时,需要考虑药物的疗效及潜在的副作用(LoE 4,LoA 8.9);急性疼痛患者,建议使用对乙酰氨基酚或非NSAIDs;反复出现的慢性疼痛,建议使用硫酸羟氯喹,慢性非炎症性疼痛患者,建议通过体育锻炼及有氧运动改善身体功能。必要时可考虑抗抑郁药及抗癫痫药。
⑦对于有系统症状的患者建议使用干燥综合征疾病活动度指标(EULAR Sjögren′s syndrome disease activity index,ESSDAI)评估疾病活动度,并根据患者器官受累的严重程度进行治疗(LoE 4,LoA 9.0);建议通过EULAR ESSDAI评价严重程度,从而决定用药。
⑧为控制活动性的系统受累,糖皮质激素应根据病情给予最小剂量和最短疗程(LoE 4,LoA 9.6);建议对重症患者在诱导期使用甲泼尼龙冲击后继以0.5 mg·kg-1·d-1的泼尼松治疗;对于轻中症患者,继以不超过泼尼松0.5 mg·kg-1·d-1治疗,之后在联合免疫抑制的基础上,尽快将泼尼松减量至5 mg/d以下或停用。
⑨可以全身性使用免疫抑制剂以协助激素减量,但并无证据提示某种免疫抑制剂优于另一种(LoE 4,LoA 8.9);对于可能需要长时间使用激素或有严重内脏器官受累的患者,建议使用免疫抑制剂。但需要考虑同时风险及获益。
⑩对于严重或难治性系统受累的患者,可考虑使用针对B细胞的靶向治疗(LoE Ⅰb,LoA 8.6);对于严重或难治性系统受累的SS患者,尤其是合并高球蛋白血症导致的血管炎患者,可考虑使用利妥昔单抗注射液。
⑪有系统受累的患者,原则上应按照糖皮质激素、免疫抑制剂、生物制剂的顺序进行单药或联合治疗(LoE 5,LoA 8.6);对于大多数活动性系统受累的SS患者,建议糖皮质激素作为一线治疗药物,免疫抑制剂及生物制剂可分别作为二线及三线治疗。
⑫针对合并B细胞淋巴瘤的患者,应根据肿瘤的亚型和疾病阶段进行个体化治疗(LoE 4,LoA 9.7)。对于早期黏膜相关的淋巴瘤(MALT),小淋巴细胞淋巴瘤(SLL)或淋巴浆细胞性淋巴瘤(LPL),可考虑观察或放射治疗。严重者可考虑以利妥昔单抗注射液为基础的化疗方案。
2019年EULAR针对SS治疗的建议是基于近年来治疗方面的最新证据而提出,综合了一系列基本建议和针对性的建议。尽管高质量的科学证据有限,也是基于大量有效的研究数据和证据,对局部治疗和系统治疗的有效性和安全性进行了总结。在临床工作中,根据这些建议做出临床决策,根据ESSDAI评分评估疾病活动度,将会对改善患者的预后带来很大帮助。期望关于治疗策略、预测因素等方面新的研究结果尽快面世,对治疗建议进一步更新,更明确有效地指导临床实践。
所有作者均声明不存在利益冲突





















