
版权归中华医学会所有。
未经授权,不得转载、摘编本刊文章,不得使用本刊的版式设计。
除非特别声明,本刊刊出的所有文章不代表中华医学会和本刊编委会的观点。
股骨转子间骨折是最常见的髋部骨折类型之一,多发生于伴有骨质疏松的老年患者,常因老年人不慎摔倒引发的低能量损伤所致,且以不稳定型骨折居多,临床诊疗较为复杂,并发症及死亡率均较高[1]。高能量损伤的股骨转子间骨折相对少见,且以青壮年人群为主。据报道,在美国每年有大约250 000例股骨转子间骨折患者就医,老年患者死亡率约为30%,而保守治疗1年的死亡率高达36%~50%;到2050年全球髋部骨折患者数量预计将超过600万,其中转子间骨折约占50%[2,3,4]。随着社会人口老龄化加剧,股骨转子间骨折的发生率有逐年增长的趋势,转子间骨折治疗的需求及患者对生活质量的高要求已成为骨科医生所面临的一项挑战和难题。本教程将近年来的研究热点——骨科数字化技术,融入到股骨转子间骨折的治疗策略中,重点阐述应用计算机辅助骨科技术,科学、客观、高效地评估及制定转子间骨折的治疗方案。
股骨近端骨性结构主要由股骨头、股骨颈、大小转子以及转子下的股骨干组成。上述结构与股骨转子间骨折存在密切关系,各部分产生异常应力分布均将影响髋部的稳定性。股骨转子间是股骨颈到股骨干的过渡区域,该区域可传导和分散髋部的压力,因此骨折线常位于股骨颈基底至小转子水平以上部位。股骨颈与股骨干连接部的后方、小转子深部的多层致密纵行骨板为股骨距。股骨距是股骨近端偏心受力的着力点,承担着髋部压力的传递。与股骨近端相连的重要结构包括髋关节囊、止于大转子的臀中肌和臀小肌、止于小转子的髂腰肌、止于大转子后方的外旋肌群、关节囊前方的股直肌斜头及起于大转子远端粗线外侧唇的股外侧肌等。其中,髋关节囊在转子间骨折的复位时尤为重要,其与远端骨折块靠软组织相连,是骨折获得稳定复位的基础。
当发生股骨转子间骨折时,止于大转子的髋外展肌收缩外展,臀小肌和外旋肌使得股骨近端外旋;小转子骨折块受髂腰肌牵拉屈曲内收;内收肌群通过在股骨近端内侧的止点牵拉股骨干向内侧移位,股四头肌和腘绳肌收缩使得骨折端短缩畸形。股骨转子间骨折引起的剧烈疼痛和骨折本身的损伤机制均将使髋关节的屈伸、内收外展以及内外旋转受到不同程度的影响,导致患者无法站立及负重行走。目前,诸多学者基于髋关节的功能解剖及临床实践提出了股骨转子间骨折治疗原则包括:积极手术治疗,获得稳定复位;在重建髋关节稳定结构的基础上实现早期功能锻炼;改善术后功能,减少并发症[5]。
临床路径是针对某一疾病建立的一套标准化治疗模式与治疗程序。临床路径作为一种临床治疗的综合模式,以循证医学证据和指南为指导来规范治疗流程和疾病管理的方法,目的是减少临床诊疗变异、降低成本、规范医疗行为、全面提高医疗质量。采用临床路径后,可以避免传统路径使同一疾病在不同的主诊组、不同医院和不同地区出现不同的治疗方案,避免了其随意性,提高了临床疗效及费用等的可评估性。
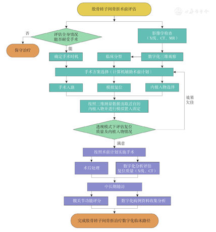
近年来,数字化技术使医学影像学诊断从定性诊断发展为精准定量化诊断。骨科数字化技术带来的海量图像数据多重应用为创建新型医疗模式、建立合理的骨科疾病临床路径及循证医学发展需求提供了必要的技术基础。因此,本文提出基于计算机辅助骨科技术的股骨转子间骨折治疗策略的临床路径,供广大临床医生共同探讨(图1)。


股骨转子间骨折的术前评估主要包括两个部分:一是对患者全身情况进行评估;二是对股骨转子间骨折进行影像学检查,应用数字化技术深入观察并分析创伤损伤机制与临床分型。
创伤后患者全身健康状况的评估对选择适宜的手术时机至关重要。股骨转子间骨折以老年患者居多,高龄患者常合并多种基础性疾病,这也增加了手术的风险。因此,对于老年股骨转子间骨折患者,充分了解病史并进行精准地术前评估是减少围手术期并发症和死亡率的重要环节之一。对于合并心脏疾病的患者,心功能的评估极为重要,其与手术麻醉的耐受性密切相关。纽约心脏病协会(NYHA)心功能Ⅰ、Ⅱ级者一般能较好地耐受手术麻醉,NYHA心功能Ⅲ、Ⅳ级者建议先行心内科专科治疗待病情稳定后再择期行手术治疗,以提高围手术期安全性。合并呼吸系统疾病的患者,术后出现肺部并发症的风险较高,术前应根据肺功能检查及动脉血气分析结果进行肺功能代偿能力的综合评估。对于糖尿病患者,过高的血糖将增加手术切口的感染风险,影响患者恢复,一般空腹血糖建议控制在7.8 mmol/L以内,餐后血糖低于11.1 mmol/L为宜。此外,还应评估患者的肝、肾功能,这与手术的耐受性及药物的代谢密切相关。有研究发现,减少不必要的术前等待时间可降低股骨转子间骨折的死亡率,但对于老年转子间骨折患者,可预留部分术前等待时间,以充分评估全身情况及处理控制基础疾病,提高围手术期的安全性[6]。股骨转子间骨折急诊手术的优点是减少手术等待时间,骨折线清晰,复位容易,住院时间短;缺点是由于缺乏精准的术前评估,对全身情况把握欠佳,在手术方案选择上存在较多不确定性,术后易发生并发症或加重基础疾病而导致死亡率上升。择期手术能确保术前对患者全身情况进行全面评估及充分设计手术方案,复位准确率高,创伤小;缺点是患者术前等待时间较长,基础疾病在创伤后和隐性失血的影响下亦有加重的风险。
股骨转子间骨折的影像学检查内容包括X线、CT、MRI。其中,X线检查应用非常普遍,但其对骨折损伤细节,尤其是对转子间骨折块移位程度、外侧壁损伤状况、隐匿性骨折评估均存在较大的局限性[7]。尽管存在髋关节正位、侧位的推荐摄片角度,但因创伤后患肢存在外旋短缩畸形、髋部疼痛肿胀及患者不配合,故难以将患肢置放于理想的摄片视角。目前,CT及三维重建技术在创伤骨科诊疗中的应用价值已得到较为充分的肯定,诸多学者建议CT技术应成为四肢骨与关节创伤的常规检查项目[8]。MRI不作为股骨转子间骨折的必要检查项目,但在诊断髋关节周围韧带损伤、肌腱损伤、隐匿性骨折、病理性骨折中存在一定的应用价值。
目前,多层螺旋CT及三维重建技术已普遍应用于骨与关节创伤的诊断。基于多排螺旋CT技术的容积重建法(volume rendering,VR)、多平面重组成像模式(multiplanar reconstruction,MPR)、表面遮盖重建法(surface shaded display,SSD)等成像技术已呈现出多元化发展趋势[8]。基于DICOM国际标准数据构建的先进数字骨科技术,通过重建CT检查的原始数据而输出带比例尺的高精度、结构丰富的股骨近端三维图像及多重伪彩渲染的MPR图像,并在术前进行自由视角观察与操作,包括自由分割、自由选择剖面、二维、三维联动显示、实时交互、旋转、平移、缩放等,可保存任意观察角度。该方法可实现股骨颈干角、股骨头颈中轴线长度、股骨干内外径的精确三维测量,弥补了传统影像学评估的不足。因此,智能化的数字骨科技术将明显提高临床医生对股骨转子间骨折损伤细节的全方位把握,利于术前设计的制定,方便临床医生及时总结临床经验,从而提高临床疗效(图2)。


骨折分型是分析、描述骨折损伤规律的重要方法,常用于指导治疗及判断预后。骨折分型亦已成为临床医生之间交流、总结临床经验的标准化专业术语。过去,股骨转子间骨折分型源自常规影像学检查资料,但由于X线摄片角度选择的不确定性或二维输出的三维重建图像视角的差异性而导致了部分学术争论的出现。理论上,若想有效比较不同治疗方案的优劣势,必须严格建立在针对同一类型损伤的基础上。因此,基于数字化技术的术前自由视角的三维图像观察对确定股骨转子间骨折的临床分型尤为重要。
目前,股骨转子间骨折临床常用分型是Evans分型[9]、Evans-Jensen分型[10]和AO/OTA分型[11]。Evans分型创建于1949年,以转子间骨折的稳定性和骨折线走行方向为依据分为两型(图3)。EvansⅠ型的骨折线由小转子向上、向外延伸,共4个亚型,即Ⅰa型:骨折无移位的稳定型骨折;Ⅰb型:骨折部分移位,伴小转子骨折;Ⅰc型:骨折移位,小转子游离,经复位后内侧皮质无法附着,骨折不稳定;Ⅰd型:粉碎性骨折,骨折至少呈四部分,大、小转子为单独骨块,骨折不稳定。EvansⅡ型为反转子间斜形骨折,骨折线由小转子向外下方走行,骨折不稳定,该类骨折因内收肌群的牵拉,股骨干易向内侧移位;反斜型骨折发生率较低,且常伴转子下骨折。Evans分型中,Ⅰa、Ⅰb型为稳定型骨折,其余为不稳定型骨折。1975年,丹麦学者Jensen等对Evans分型进行了改良,将股骨转子间骨折分为5型,称为Evans-Jensen分型,即Ⅰ型:无移位的两部分骨折;Ⅱ型:两部分骨折伴移位;Ⅲ型:三部分骨折,骨折块累及大转子;Ⅳ型:三部分骨折,骨折块累及小转子,缺乏内侧支持;Ⅴ型:四部分骨折,骨折累及大、小转子,缺乏内、外侧支撑。AO/OTA分型既对股骨转子间骨折形态学进行了描述,又对骨折的预后作出了判断,且在内固定物的选择方面也具有一定的指导意义[11]。AO/OTA分型将转子间骨折分为3型(图4),每型又根据骨折线的走行和粉碎程度被分为3个亚型。其中,31-A1型为简单的两部分骨折,具有良好的内侧皮质支撑;31-A2型为经转子的粉碎性骨折,内侧和背侧骨皮质在多个平面上断裂;31-A3型为外侧皮质断裂的反转子间骨折。需要说明的是,目前尚无单一的股骨转子间骨折分型金标准,现有的分类系统均无法涵盖所有的创伤类型。




几十年来,国内外临床医生始终坚持着术前设计。基于多排螺旋CT技术的多元化成像技术作为计算机辅助术前计划的核心要素,对股骨转子间骨折损伤细节的观察与评估尤为重要。在传统股骨转子间骨折的术前设计中,骨科医生常根据影像学检查的二维图像,通过大脑的想象还原出骨折三维形态特征,采用手工绘图、自行裁剪或应用数码相机拍摄、打印、再裁剪、比对内固定物等方式,以上诸多方式均依赖于医生丰富的临床经验和主观想象,其准确性和直观性欠佳。计算机辅助术前设计可弥补传统术前设计的不足,构建出结构丰富、带比例尺的高精度股骨近端三维图像,能获得多角度、空间立体感强的图像,可使不具备专业图像处理能力的骨科低年资住院医生快速完成一系列虚拟手术操作,如转子间骨折块的三维分割、模拟复位、内固定物模拟置入等,从而实现精准的术前规划,寻找到最佳的手术入路、复位的解剖标志,预估适宜的内植入物种类和规格,以达到减少手术创伤、缩短手术时间、提高临床疗效的目的。计算机辅助术前设计是现代手术学发展的必须环节[8]。
治疗股骨转子间骨折拟应用外侧钢板或其他髓外固定系统时,可选择股骨外侧切口显露股骨上1/3。切口自股骨大转子中心向远端纵行延伸,根据拟采用的内植入物的尺寸适当地调整切口长度,常用手术切口长约5~10 cm;沿皮肤切口切开阔筋膜层、髂胫束,纵向钝性分离股外侧肌,可暴露骨折端。因股深动脉多条穿支横穿股外侧肌,故该入路易伤及股深动脉穿支,术中应注意结扎或电凝。此外,Watson-Jones入路可视为股外侧切口的近端延伸,通过臀肌与阔筋膜张肌之间有限暴露股骨近端,切口沿股外侧肌近端前缘到达股骨转子间嵴和关节囊。注意避免损伤旋股外侧动脉升支。
髓内固定系统插入的切口由股骨长轴平行线与髂前上棘向后方的直线交点确定,通常位于大转子上方约5 cm,自后向前向远端弧形切开长3~5 cm,弧度与近段股骨干轴线及前弓形态相一致;切开筋膜后,钝性分离臀中肌至大转子顶点;为减少股骨近端周围软组织的损伤,术中应使用导针和套管系统,以保护臀中肌。
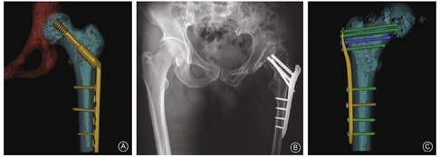
近年来,随着内固定技术的发展,手术复位内固定已成为股骨转子间骨折的首选治疗方式。股骨转子间骨折常用手术内固定方式包括:髓外固定系统(图5)和髓内固定系统(图6)。通常,以动力髋螺钉(dynamic hip screw,DHS)、股骨近端锁定钢板(proximal femur locking plate,PFP)、倒置微创固定系统(less invasive stabilization system,LISS)钢板等为代表的髓外固定系统适用于简单、稳定型股骨转子间骨折,即31-A1型和31-A2.1型骨折[12,13]。对于复杂、不稳定型的骨折推荐选用以股骨近端防螺旋髓内钉(proximal femoral nail antirotation,PFNA)、股骨近端顺行联合拉力交锁髓内系统(intertrochanteric antegrade nail,InterTAN)为代表的髓内固定系统,其力臂短、扭矩小、生物力学优势更为明显,骨折固定能获得更高的稳定性[14]。随着髓内钉应用越来越广泛,临床医生手术经验不断积累,即便是简单、稳定型的骨折,髓内固定也正逐步成为股骨转子间骨折内固定的主流[15]。




DHS是治疗稳定型股骨转子间骨折的经典内植入物,其组件包括滑动拉力螺钉、滑动钢板及股骨干皮质螺钉(图5A)。滑动拉力螺钉需准确置入到股骨头的中心,确保骨折沿滑动螺钉进行轴向加压,如螺钉偏向股骨头上方则内固定失效的风险较高。骨干部位使用2~3枚皮质骨螺钉,穿双层皮质将滑动钢板固定于骨面。术中透视应测量尖顶距(即正、侧位X线片上滑动螺钉尖端与股骨头顶点之间的距离之和),当尖顶距<25 mm时,可降低螺钉切出失效的风险[16]。外侧壁的完整性也是使用DHS治疗股骨转子间骨折时需考虑的重要因素之一,必须仔细评估。稳定型转子间骨折伴外侧壁破裂者(如AO 31-A2.1型)应谨慎选用DHS固定[17]。
PFP与股骨近端解剖形态的匹配度高,可重建股骨外侧壁的完整性,近端3枚螺钉分别与钢板呈多角度、多平面的方向置入头颈部,具有较好的防旋和抗剪切力,使得转子间骨折获得理想的对位、对线。锁定螺钉与钢板之间通过锁定孔进行固定后,能够有效预防颈干角变小、骨折部位成角畸形。对于股骨髓腔较细、前弓大或股骨先天性畸形,髓内钉置入困难者,亦可选择PFP固定。应用PFP治疗股骨转子间骨折时,由于股骨近端形态学存在个体间的差异,术中可适当调整钢板的位置,以确保股骨近端3枚螺钉能够准确置入到股骨颈内。在临床工作中,对一些特殊类型的股骨转子间骨折,如小儿麻痹症患者的骨折,其骨骼髓腔较为狭窄,选用PFP治疗更适宜(图5B)。
股骨远端的LISS钢板倒置后与股骨近端解剖结构相似,LISS钢板固定时多枚螺钉能够成角置入到股骨头颈内,可获得成角稳定,其近端把持力较好,生物力学稳定性优于DHS[18]。对于反转子间骨折或累及转子下的粉碎性转子间骨折,且伴有严重骨质疏松的老年患者,可采用倒置LISS钢板进行固定[19,20]。应用倒置股骨LISS钢板治疗股骨转子间骨折属于微创操作,骨折闭合复位或有限切开复位后,钢板自股外侧肌与股骨干之间由近端向远端插入;术中透视下确定钢板位置及骨折复位满意后,近端向股骨头颈内置入4~5枚长度合适的锁定螺钉,注意避免螺钉穿透皮质,远端利用导向器置入4~5枚锁定螺钉(图5C)。
无论转子间骨折患者采用哪种固定方式,术后康复治疗是必不可少的环节。术后早期嘱患者进行膝、踝关节功能锻炼及股四头肌等长收缩练习,术后10~14 d拆除缝线;术后4~6周根据复查情况,逐步增加患肢负重训练,经X线片证实骨折愈合后可完全负重行走。
关于股骨转子间骨折术后复位质量评估,可在术后2周时行X线片及CT检查,而后进行数字化分析及精细评估。数字化技术在术后的影像学随访中,可通过不同的内植入物提取模式结合三维容积重建技术、自由截面选择的MPR技术等精确观察股骨转子间骨折术后的骨折块复位质量、内固定置放情况,从而科学指导患者术后的肢体功能锻炼进程(图7)。


老年股骨转子间骨折常合并骨质疏松症。因此,老年转子间骨折在进行外科手术治疗的同时,需重视围手术期积极抗骨质疏松的治疗[24,25,26]。现阶段药物治疗骨质疏松的药物包括:①基础治疗类,如维生素D、钙制剂,建议每日额外补充元素钙500~600 mg,每日补充普通维生素D 800~1000 IU。②活性维生素D类,如骨化三醇、阿法骨化醇,应注意监测血钙与尿钙。③抑制骨吸收类,如双膦酸盐类、降钙素、选择性雌激素受体调节剂、雌激素等。④促进骨形成类,如重组人甲状旁腺激素片段1-34(PTH 1-34片段)。⑤双向作用机制药物,如活性维生素D、维生素K2。转子间骨折早期或急诊行内固定手术者,术后全身情况稳定后,可适时进行抗骨质疏松治疗;未行手术治疗或保守治疗患者待全身创伤反应稳定后,应适时进行抗骨质疏松治疗。治疗骨质疏松的药物一方面可缓解骨折疼痛和骨量丢失,促进骨折愈合,减少并发症的发生;另一方面可预防骨质疏松性再骨折的发生,提高患者的生活质量。
根据中华医学会骨科学分会发布的中国骨科大手术静脉血栓栓塞症预防指南,髋部骨折患者静脉血栓预防包括基本预防(如早期康复锻炼、围手术期适度补液)、物理预防(如足底静脉泵、间歇充气加压装置及梯度压力弹力袜等)和药物预防措施[27]。对于伤后12 h内手术患者,术后12 h(硬膜外腔导管拔除后4 h)皮下注射常规剂量低分子肝素或术后6~24 h皮下注射磺达肝癸钠2.5 mg。延迟手术的患者自入院起开始综合预防,术前12 h停用低分子肝素,若术前已使用药物抗凝,则手术应尽量避免硬膜外麻醉。术后预防用药与伤后12 h内手术者相同。高出血风险者,推荐采用物理预防措施,不推荐药物预防。
近年来,关于股骨转子间骨折,诸多学者聚焦于"外侧壁"和"获得内侧支撑"两个问题。股骨近端外侧壁的概念由Gotfried[28]在2004年首先提出,外侧壁的完整性已成为转子间骨折术前内固定方式选择的重要依据,术中保持外侧壁的完整性也引起越来越多骨科医生的重视。目前,对于外侧壁的解剖区域划分仍尚未明确,Gotfried将其描述为股骨干的近端延伸部分,但未指出明确的范围[28]。Palm等[29]认为外侧壁解剖区域为股外侧肌嵴以远的股骨近端外侧皮质,但未指出远端的边界。Haq等[30]在髋关节正位X线片上选取股骨颈上、下缘切线与股骨外侧皮质相交的点,即为外侧壁的上、下缘边界范围。尽管外侧壁的厚度目前也尚无统一标准,但普遍认为外侧壁厚度过小时,选择DHS固定将导致外侧壁劈裂的风险增高。外侧壁厚度<20.5 mm的股骨转子间骨折患者不建议使用DHS治疗[31]。近年来,有研究发现使用髓外或髓内固定系统治疗股骨转子间骨折,术中均有可能发生医源性外侧壁的破裂[7,17,32]。
另外,股骨近端内侧的支撑同样也是转子间骨折治疗中值得关注的焦点。骨皮质的对位、对线及支撑情况是股骨转子间骨折术后获得稳定的关键因素,如前侧、内侧皮质紧密结合等[33,34]。若股骨转子间骨折的固定无法获得有效的内侧支撑,内置入物应力将增大甚至发生疲劳断裂,螺钉切割股骨头风险增高,易引起骨折不愈合或畸形愈合等并发症。应用CT及三维重建技术评估股骨转子间骨折术前、术后外侧壁完整性及内侧骨折损伤细节,能获得比X线片评估更加可靠的结果;在此基础上,诸多学者也在通过设计新的内固定器械来获取更为有效、稳定的内侧支撑[35]。
中长期随访工作主要包括两个部分,一是髋关节的功能评分,如Harris髋关节功能评分[36],其从疼痛、功能、下肢畸形、髋关节活动范围等方面评价髋关节功能。二是重视收集患者影像学原始数据资料(DICOM格式)。由于股骨转子间骨折损伤类型繁多,患者定期随访的影像学资料的合理分类、保存尤为重要,以便及时检索、调用,并开展临床科研工作。标准化的数字医学影像学资料收集也为骨科开展多中心联合研究提供了必要的技术基础及可行性。但是股骨转子间骨折,尤其是高龄患者术后随访率普遍偏低,这在一定程度上影响了临床经验的总结。
综上,股骨转子间骨折发病率高,创伤类型繁多,基本治疗策略已较为成熟,但向纵深和细微探究,还存在较多的争议。经过大量的生物力学研究及临床报道,股骨转子间骨折及时行手术治疗获得稳定复位,在重建稳定的髋关节结构基础上实现早期功能锻炼,改善术后功能、减少并发症的理念已被多数临床医生所接受。广泛开展以治疗原则结合计算机辅助骨科技术为导向的治疗策略将成为现代手术学发展的趋势,骨科数字化技术可贯穿于股骨转子间骨折诊疗流程的每一环节。在规范化、标准化的股骨转子间骨折治疗策略的指导下,通过广大同行的多中心、大样本、前瞻性临床随机对照研究进一步验证、修订及创新治疗方案、优化治疗流程,不断提高股骨转子间骨折的临床疗效。





















