
版权归中华医学会所有。
未经授权,不得转载、摘编本刊文章,不得使用本刊的版式设计。
除非特别声明,本刊刊出的所有文章不代表中华医学会和本刊编委会的观点。
在临床工作中医师随时需要进行医疗决策,例如判断就诊者是否患有某种疾病(诊断)或者未来发生某特定事件的风险(预后)。然而在临床诊疗过程中,目前却很少有能够针对个体进行准确预测的工具或方法[1]。如果能够建立准确的个体患者疾病诊断、治疗和预后的预测模型将给临床工作带来极大的便捷。既往已有大量关于疾病预测的文献发表,包括疾病的发病、预后、诊断和治疗预测等方面[2,3,4]。但很多预测模型存在预测结果不准确的情况[5],导致各类预测模型长期处于"多数被建立,少数被验证,极少被使用"的状态[6]。预测准确性是预测模型的核心,规范预测模型产生过程[7]及报告方法[8]不仅有助于提高预测模型本身的质量,同时也有助于读者快速理解该预测模型。针对个体的预后或诊断多因素预测模型报告规范(Transparent Reporting of a Multivariable Prediction Model for Individual Prognosis or Diagnosis,TRIPOD)便是用来规范化多因素预测模型的报告过程,以期提高预测模型类研究的质量。
疾病预测模型可以帮助医师估计现在发生某一特定疾病的概率或风险(诊断模型)或未来发生特定事件的风险(预后模型),为医疗决策提供信息。然而很多研究结果显示[9,10,11,12],现有的预测模型研究的报告质量欠佳,没有清楚地报告模型信息。TRIPOD便是用来规范多因素预测模型报告过程的。2013年,TRIPOD报告规范制定协作组(由临床专家、流行病学专家、方法学专家和知名杂志编辑等共同组成)首先在文献综述的基础上形成了129条指标条目,再经由25名预测模型领域专家将条目精简至76条,最后协作组深入讨论完善形成了最终的22个条目。随后该报告规范在BMJ等国际多个知名杂志同时刊登[8]。
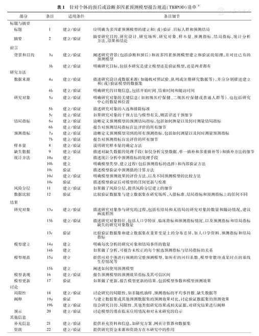
TRIPOD报告规范中列出了包含22个条目的TRIPOD清单(表1),该清单包括论文标题和摘要(条目1,2)、前言(条目3)、方法(条目4~12)、结果(条目13~17)、讨论(条目18~20)和其他信息(条目21,22)共计6个部分。TRIPOD报告规范既可供模型建立类研究使用,也可供模型验证类研究使用。因此TRIPOD清单中的有些条目仅与预测模型的建立有关(条目10a,10b,14和15),有些条目仅与预测模型的(外部)验证有关(条目10c,10e,12,13c,17和19a),而剩下的条目是建立及验证预测模型均需报告的。

针对个体的预后或诊断多因素预测模型报告规范(TRIPOD)清单[8]
针对个体的预后或诊断多因素预测模型报告规范(TRIPOD)清单[8]
| 部分 | 条目 | 适用条件 | 条目细节 | |
|---|---|---|---|---|
| 标题与摘要 | ||||
| 标题 | 1 | 建立/验证 | 应明确为多因素预测模型的建立和(或)验证、目标人群和预测结局 | |
| 摘要 | 2 | 建立/验证 | 摘要研究目的、研究设计、研究场所、研究对象、样本量、预测指标、结局指标、统计分析方法、结果和结论 | |
| 前言 | ||||
| 背景和目的 | 3a | 建立/验证 | 阐述研究背景(包括诊断和预后)和该多因素预测模型建立和验证的原理,并对比已有的预测模型 | |
| 3b | 建立/验证 | 明确研究目标,包括本研究是建立模型还是验证模型,还是两者都有 | ||
| 研究方法 | ||||
| 数据来源 | 4a | 建立/验证 | 描述研究设计或数据来源(如随机对照试验、队列或注册研究数据等),并应分别描述建立和(或)验证模型的数据集 | |
| 4b | 建立/验证 | 明确研究的日期信息,包括开始时间、结束时间和随访时间 | ||
| 研究对象 | 5a | 建立/验证 | 明确研究对象的关键信息(如初级医疗保健、二级医疗保健或普通人群等),也包括研究中心的数量和位置 | |
| 5b | 建立/验证 | 描述研究对象的入选和排除标准 | ||
| 5c | 建立/验证 | 如果研究对象的干预方法与模型有关,则需详述干预细节 | ||
| 结局指标 | 6a | 建立/验证 | 清晰定义预测模型的预测结局指标,包括如何测量以及何时测量结局指标 | |
| 6b | 建立/验证 | 报告对预测结局指标盲法评价的所有细节 | ||
| 预测指标 | 7a | 建立/验证 | 清晰定义预测模型用到的所有预测指标,包括如何测量以及何时测量预测指标 | |
| 7b | 建立/验证 | 报告对预测指标盲法评价的所有细节 | ||
| 样本量 | 8 | 建立/验证 | 说明研究样本量的确定方法 | |
| 缺失数据 | 9 | 建立/验证 | 描述对缺失数据的处理手段(如仅分析完整数据、单一插补和多重插补等)和插补方法的细节 | |
| 统计方法 | 10a | 建立 | 描述统计分析中预测指标的处理手段 | |
| 10b | 建立 | 明确模型类型、建立过程(包括预测指标的选择)和内部验证方法 | ||
| 10c | 验证 | 描述模型验证中预测值的计算方法 | ||
| 10d | 建立/验证 | 明确模型预测效果的评价方法,以及不同预测模型的比较方法 | ||
| 10e | 验证 | 描述模型验证后对模型的任何更新与校准 | ||
| 风险分层 | 11 | 建立/验证 | 如果做了风险分层,提供风险分层建立的细节 | |
| 数据比较 | 12 | 验证 | 比较验证数据集与建立数据集在研究场所、入排标准、结局指标和预测指标上的任何不同 | |
| 结果 | ||||
| 研究对象 | 13a | 建立/验证 | 描述研究对象参与研究的过程,包括有结局和无结局的研究对象的数量和随访情况,建议画流程图 | |
| 13b | 建立/验证 | 描述研究对象特征,包括人口学特征、临床指标和预测指标情况,以及预测指标和结局指标缺失的研究对象数量 | ||
| 13c | 验证 | 比较验证数据集和建立数据集在重要变量上的分布差异,如人口学资料、预测指标和结局指标 | ||
| 模型建立 | 14a | 建立 | 明确每次分析的研究对象和结局事件的数量 | |
| 14b | 建立 | 如果做了分析,可报告未校正的每个候选预测指标与结局指标的关系 | ||
| 模型规范 | 15a | 建立 | 提供可对个体进行预测的完整预测模型,如所有的回归系数、模型常数项或某时点的基线生存情况等 | |
| 15b | 建立 | 阐述如何使用预测模型 | ||
| 模型表现 | 16 | 建立/验证 | 报告预测模型的预测效果指标及其可信区间 | |
| 模型更新 | 17 | 验证 | 如果做了更新,报告模型更新的结果,包括模型参数和模型预测效果 | |
| 讨论 | ||||
| 局限性 | 18 | 建立/验证 | 讨论研究的局限性,如非随机抽样、预测指标的平均事件数、缺失数据等 | |
| 阐释 | 19a | 验证 | 与建立数据集或其他预测数据集的预测效果对比,讨论验证数据集的预测效果 | |
| 19b | 建立/验证 | 结合研究目的、局限性、其他类似研究结果或相关证据,对研究结果进行阐释 | ||
| 预示 | 20 | 建立/验证 | 讨论模型的潜在临床应用情况和对未来研究的启示 | |
| 其他信息 | ||||
| 补充信息 | 21 | 建立/验证 | 提供补充资料和信息,如研究方案、网页计算器和数据集 | |
| 资助 | 22 | 建立/验证 | 提供研究资金来源和资助方在本研究中的作用 | |
个体诊断类预测模型研究通常是建立在横断面研究的基础上,通过收集个体指标(如症状体征、影像学指标、实验室检查等)构建模型预测该个体是否患病或患病的概率大小(图1)。个体预后类预测模型研究通常是建立在队列研究的基础上,利用个体现在的特征指标去预测未来发生某种结局的可能性,且前瞻性队列研究会提供更为可靠的结论。预测模型类研究按照研究目的又可分为模型建立的研究、模型验证的研究和建立验证同时进行的研究,其常见的开展形式包括利用单个数据集仅建立模型、利用单个数据集既建立又验证模型、利用不同的数据集建立和验证模型(图2)。其中,利用不同的数据集建立和验证模型(Ⅲ型和Ⅳ型研究设计)属于外部验证,优于内部验证(Ⅰa、Ⅰb、Ⅱa、Ⅱb型研究设计)。
TRIPOD报告规范制定小组对清单进行了逐一解释与说明[13],以下我们选取其中部分条目进行重点解读。
条目1标题 应明确研究处于哪个阶段,是建立模型还是验证模型,或两者兼有。建立预测模型是研究的第一步,结果不能用于临床实践,是打基础的工作;验证预测模型是评价预测效果能否用于临床实践,更接近于应用,两者意义和价值完全不同,应在标题中体现。
条目3背景和目的 无论是用于诊断的预测模型还是用于预后的预测模型,都应以临床问题和需求为导向,是研究背景介绍的要点和基础。除此之外,预测模型研究应建立在前期研究基础和临床工作基础之上,不是随便找一组指标就可以做多因素预测模型研究,需要将文献和前期研究工作介绍清楚。尤其是每个单一指标与诊断或预后的相关性需要重点介绍清楚,为建立多因素预测模型奠定研究工作基础。
条目4数据来源 预测模型的应用目标是针对个体进行预测,原则上应使用高质量前瞻性研究数据,回顾性研究数据通常不适用于预测模型研究。利用已有数据做预测模型研究要小心,即使高质量数据也不一定能很好满足预测模型研究需要。如使用随机对照试验(RCT)来源的资料做预测模型研究,尽管人们认为RCT是高质量研究数据的典型代表,但RCT方案中过多的排除标准导致研究人群与临床实际工作中服务的人群不一致,选择性偏倚将导致预测模型与真实情况不符,预测效果不理想,研究的质量不高。理想的数据来源是专门针对多因素预测模型设计和构建的前瞻性研究数据。
条目5研究对象 预测模型的研究对象应与预测应用的人群尽可能一致。无论是队列研究方案还是横断面研究方案,预测模型通常采用整群抽样方法以获得尽可能完整的与实际应用一致的人群。应注意来自不同医院、不同地区的研究人群各不相同,决定了预测模型应用的目标人群特征,是研究对象部分需要说明的重要内容。预测模型研究的目标是应用,研究对象界定除了入选标准外,排除标准应尽可能少,以保证研究人群与目标人群尽可能一致。
条目6结局指标 该条目是预测模型与临床应用对接的关键环节,需要在两个维度上提供关键信息。一个维度是介绍结局指标。需提供详细说明,如指标的测量工具、测量方法、度量衡单位、测量精度、评价标准、质量控制措施等。另一个维度是测量的时间点或时间段。使用队列研究方案的预测模型,每个病例在不同时间点预后终点发生的概率不同,应在方法部分提供相关信息,以便读者能够正确地使用预测模型。
条目7预测指标 应有规范的专业名称、明确的定义、规范的测量评价方法、度量衡单位、测量精度、测量时间点/时间段,质量控制措施等。预测指标应是稳定的临床表型,即在测量前后一段时间内相对稳定,能够客观地反映机体的状况。预测指标在队列研究中应在终点事件发生前测量,以满足因果关系推论的要求。预测指标的测量如果涉及研究对象或研究者的主观判断,最好使用盲法进行测量评价,是排除信息偏倚的重要措施。
条目10~12统计方法、风险分层和数据比较 这三部分都属于论文统计部分的介绍,为结果的科学性奠定方法学基础,在此一并解读。临床多因素预测模型属于应用统计范畴,多选用先进成熟的数学模型,应突出重点,介绍关键特殊的要点,一般性问题引用文献即可。风险分层研究的要点是分几层,切点如何选择,只有通过研究才能获得优化的结果,其科学基础是对规律的梳理总结,如剂量-反应关系。对于验证类研究,应比较训练样本与验证样本的相似性,为结果的解读和实际应用奠定基础。
条目13~17 结果 TRIPOD从研究对象和模型两方面对结果部分撰写提出了规范性要求,非常重要。在此基础上,本文对结果报告要点做进一步解读。多因素预测模型的建立和验证是一个研究过程,从单因素预测模型切入,到多因素预测模型的对比论证,需要准备一条完整的数据链,讲一个有数据支撑和逻辑支持的科学故事。建立预测模型与验证预测模型论文的结果展示侧重点不同,写法略有差异,但本质是相同的。
预测模型的稳健性是研究中另一个需要特别关注的问题。如果增加或减少几个病例,模型就发生很大的变化,提示这样的模型在实际应用时有可能不稳定,还达不到应用的要求。评价模型预测效能最常用的是校准度(calibration)和区分度(discrimination)。校准度反映了模型预测结果与观察结果之间的一致性,常用拟合优度检验进行评价。区分度则反映了预测模型区分个体是否会发生结局事件的能力,最常用的评价指标是C统计量。除此之外,还可报告模型总体效能指标,例如决定系数R2、Brier分值、综合判别改善指数(integrated discrimination improvement,IDI)或进行决策曲线分析等。
条目18~20讨论 TRIPOD对讨论部分撰写的要求很重要,但不完整,缺少对研究工作价值、意义、主要创新点,以及与类似研究对比的讨论。应围绕研究主题讨论核心内容,以便体现研究者对选题,对构建多因素预测模型遇到的诸多问题及解决方案的学术思想和学术功底,体现研究者的创新能力和务实精神,展示模型的学术价值和应用前景。
TRIPOD报告规范旨在有效地规范和引导预测模型类研究论文的报告,让预测模型的制作者、使用者和评价者都能够很好地对预测模型有着全面的认识和了解,同时可以指导同行对该预测模型的进一步研究与修正。对于每一个条目,TRIPOD报告规范在其解释性文档中都提供了充分的说明和举例[13]。
但值得注意的是,TRIPOD报告规范中的条目仅是预测模型研究的报告指导,并未规定预测模型的建立或验证必须采用何种研究设计,它也不可作为预测模型研究的定量或定性的质量评价工具[8]。但是TRIPOD报告规范制定小组仍建议研究者采用恰当的研究设计及相对稳健的统计分析方法,以保障模型建立与验证类研究中各条目的报告符合TRIPOD清单。
TRIPOD清单鼓励研究者的清单报告应该反映出研究设计与实施的具体信息,这是模型建立与验证类研究报告的最低标准和要求。但TRIPOD报告规范不要求作者必须按照TRIPOD清单中的条目顺序进行论文写作,他们鼓励作者结合自身研究特点采用恰当的顺序撰写论文,只要求在文章中能够体现出清单里的细节即可。
TRIPOD报告规范制定协作组推荐将预测模型研究方案在临床研究注册网站(如ClinicalTrials.gov等)进行注册,并建议在合适的杂志发表预测模型的研究方案[14,15]。为了便于学术编辑、同行评议专家和读者对文章进行阅读,在预测模型类文章投稿时建议将TRIPOD清单作为附件提交。TRIPOD报告规范的形成和广泛接受,在一定程度上能够促进预测模型类文章的规范化报道并推进预测模型类研究的进步,但是随着临床研究方法学的不断完善,报告规范自身也会面临着更新与迭代的需求。























