
放射性直肠炎是指因盆腔恶性肿瘤接受放疗后引起的直肠放射性损伤。放射性直肠炎的临床诊疗实践应从诊断、治疗及预防去充分考量。放射性直肠炎的诊断应综合临床、内镜、影像学及组织病理学,运用各项评分标准表现对症状和病变严重程度及病情所处阶段作出评估,以确定治疗策略及治疗方案。在治疗决策上,应尽可能通过非手术治疗缓解主要症状,避免严重并发症的发生;针对病情反复、病情进展的患者,转流性肠造口术及病变肠管切除是主要的外科治疗手段。在预防上,针对放射性直肠炎的高危患者,应通过放疗技术的改进、物理防护及药物预防等方法进行综合预防。本指南旨在为我国放射性直肠炎临床诊疗实践提供指导意见。
版权归中华医学会所有。
未经授权,不得转载、摘编本刊文章,不得使用本刊的版式设计。
除非特别声明,本刊刊出的所有文章不代表中华医学会和本刊编委会的观点。
放疗是治疗盆腔恶性肿瘤的最有效手段之一,有35% ~ 61%的盆腔恶性肿瘤患者接受过盆腔放疗[1]。根据Chen等[2]的报道,中国仅2015年1年的恶性盆腔肿瘤新发病例数超过50万。尽管放疗显著延长了患者的生存时间,但其对正常组织所产生的物理性损伤作用,会导致盆腹腔脏器的损伤,其中以直肠损伤最为常见且顽固。
放射性直肠炎(radiation proctitis,RP)是指因盆腔恶性肿瘤,如宫颈癌、子宫内膜癌、卵巢癌、前列腺癌、直肠癌、膀胱癌等患者接受放疗后引起的直肠放射性损伤。根据起病时间及病程变化情况,可分为急性放射性直肠炎(acute radiation proctitis,ARP)和慢性放射性直肠炎(chronic radiation proctitis,CRP),通常以3个月为急慢性分界。超过75%的接受盆腔放疗的患者会发生ARP,5% ~ 20%的患者会发展为CRP[3]。实际上,CRP的发病率极有可能被低估,因为不是每位出现症状的患者都会及时就诊。Gami等[3]报道,81%的盆腔放疗患者可出现消化道症状,但仅有55%的患者向专业医生求诊。CRP患者症状迁延反复,易出现晚期严重并发症,如消化道大出血、穿孔、梗阻、肠瘘等,临床诊治难度大,患者生活质量受到严重影响。约90%的CRP患者可有永久性的排粪习惯改变,50%的患者表示其生活质量受到各种消化道症状的影响[3]。此外,CRP的患者尚可同时出现放射性小肠炎、放射性膀胱炎、放射性盆腔炎或原发肿瘤复发转移等情况,这给患者诊治方案的制定带来更大的困难与挑战。
目前,国内尚缺乏统一规范的RP诊治指南或共识,致使各医疗机构诊治水平参差不齐。国际上2018年发布的"ASCRS慢性放射性直肠炎诊治指南"是迄今为止第一份RP诊治指南[4]。但由于东西方存在人种差异以及疾病谱等的不同,我国亟需制定符合中国实际情况的RP诊治共识。因此,中国医师协会外科医师分会和中华医学会外科学分会结直肠外科学组汇集国内专家,通过借鉴国外最新指南及大量研究,并结合我国的研究成果及我国实际情况,制定了"中国放射性直肠炎诊治专家共识",以对我国RP临床诊疗实践提供指导意见。
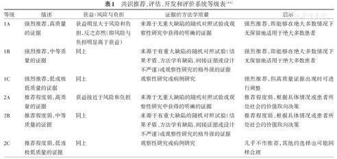
本共识制定步骤:(1)工作组成员分别撰写各自负责部分的主要观点(推荐意见)及文献证据收集;(2)各工作组成员通过会议讨论后进一步撰写各自负责部分的全文,进行证据级别及推荐强度评定,见表1[4,5,6];(3)由总负责人进行汇编;(4)举行专家会议对全文主要观点提出修改意见,并进行无记名投票,主要观点通过率超过80%为通过;(5)总负责人根据专家意见及表决结果修改全文,发至各位专家,得到认可后为初定稿;(6)初定稿在专家组中讨论、修改,最后通过,为最后定稿。
| 等级 | 描述 | 获益∶风险与负担 | 证据的方法学质量 | 启示 |
|---|---|---|---|---|
| 1A | 强烈推荐,高质量的证据 | 获益明显大于风险和负担,反之亦然(即风险与负担明显高于获益) | 来源于无重大缺陷的随机对照试验或观察性研究中获得的明确的证据 | 强烈推荐,即能够在绝大多数情况下无保留地适用于绝大多数患者 |
| 1B | 强烈推荐,中等质量的证据 | 同上 | 来源于有重大缺陷的随机对照试验(结果矛盾、方法学有缺陷、间接证据或设计不严谨)或观察性研究的格外强的证据 | 强烈推荐,即能够在绝大多数情况下无保留地适用于绝大多数患者 |
| 1C | 强烈推荐,低或极低质量的证据 | 同上 | 观察性研究或病例研究 | 强烈推荐,但高质量证据出现时可进行调整 |
| 2A | 推荐程度弱,高质量的证据 | 获益接近于风险和负担 | 来源于无重大缺陷的随机对照试验或观察性研究中获得的明确的证据 | 推荐程度弱,根据具体情况或患者所处社会的价值取向决策 |
| 2B | 推荐程度弱,中等质量的证据 | 同上 | 来源于有重大缺陷的随机对照试验(结果矛盾、方法学有缺陷、间接证据或设计不严谨)或观察性研究的格外强的证据 | 推荐程度弱,根据具体情况或患者所处社会的价值取向决策 |
| 2C | 推荐程度弱,低或极低质量的证据 | 同上 | 观察性研究或病例研究 | 几乎不作推荐,其他的选择也可能同样合理 |
RP缺乏诊断的金标准,主要结合临床、内镜、影像学和组织病理学表现进行综合分析,在排除感染性和其他非感染性直肠炎的基础上作出诊断。盆腔肿瘤病史和放疗过程非常重要,是诊断RP的必要因素,同时需要排除肿瘤活动或复发的影响。
ARP常在放疗开始后较短时间内出现,高达75%的盆腔肿瘤患者放疗后可出现不同程度的消化道症状[7]。ARP的临床表现包括但不限于便血、便急、便频、腹泻、黏液粪便、里急后重和肛门疼痛,症状多样且缺乏特异性。急性症状多数在3个月内恢复,呈现一过性和自愈性的特点。但部分患者的症状可迁延、反复超过3个月以上,或在放疗结束3个月之后新发上述症状,即CRP。保守估计,1% ~ 5%的盆腔放疗患者会发生CRP,常见于放疗结束后6 ~ 18个月,亦可在放疗结束后的数年至数十年出现[8]。便血通常是CRP患者就诊的首要原因[9],可同时合并便急、便频、便秘、黏液粪便、里急后重和肛门疼痛等症状[10]。晚期严重并发症包括直肠狭窄、穿孔、瘘管形成和肛门失禁等,多见于放疗结束后2 ~ 5年[7]。
全面细致的全身体格检查十分必要。腹部是查体的重点,注意肠型、压痛、包块和肠鸣音的特点,避免漏诊合并放射性小肠炎。直肠指检可初步评估病变部位、括约肌功能和原发肿瘤状态。对于原发妇科肿瘤的患者,双合诊有助于了解肿瘤状态及潜在直肠阴道瘘的可能。
结肠镜检查是诊断RP的首要辅助手段,依据典型的镜下改变可以评估病变程度[11]。内镜表现包括毛细血管扩张、黏膜充血、溃疡、狭窄和坏死等,其中以毛细血管扩张最为常见。不推荐常规镜下活检,因为组织愈合能力差,活检带来的损伤可迁延不愈,造成医源性溃疡甚至穿孔。但活检必要时可用于排除肠道恶性肿瘤的干扰。
诊断RP时需要注意与各种感染性和非感染性直肠炎性病变进行鉴别。
各种细菌感染如志贺菌、空肠弯曲杆菌、沙门菌、大肠杆菌、耶尔森菌等。常有流行病学特点(如不洁食物史或疫区接触史),急性起病常伴发热和腹痛,具有自限性;抗菌药物治疗有效;粪便检出病原体可确诊。
溃疡性结肠炎也可以出现腹泻、便血、便急、里急后重等症状,并且肠道病理活检也可以出现黏膜损伤及急慢性炎性表现。但是溃疡性结肠炎病变节段往往不局限于放疗照射野内,可延伸至乙状结肠乃至全结肠,并可伴有皮肤、黏膜、关节、眼、肝胆等肠外表现。
转流性直肠炎是一种与粪便转流相关的直肠病变,病因不明,临床症状包括直肠出血、里急后重、黏液血便、盆腹腔疼痛及低热等,常发生在粪便转流术后3 ~ 36个月,关瘘后症状可缓解或消失。放射性直肠炎造口后出现的症状需要与转流性肠炎相鉴别。转流性直肠炎病理切片可见肠壁淋巴滤泡增生,且患者症状在关瘘后会获得缓解。
真菌性肠炎、抗菌药物相关性肠炎、缺血性肠炎、嗜酸粒细胞肠炎、过敏性紫癜、胶原性结肠炎、白塞病以及人类免疫缺陷病毒感染合并的直肠病变应与本病鉴别。
首先需具备盆腔恶性肿瘤的放疗病史;注意询问是否存在有RP高危因素的既往病史(如糖尿病史、盆腔手术史、放疗期间急性放射性肠炎病史、长期服用抗凝药物史)及个人史(如吸烟);详细询问首发症状的各项细节(如距离放疗的时间、症状的病程、严重程度及伴随症状);体格检查应特别注意患者的一般情况及心理状态,并进行细致的腹部、肛周、会阴检查及直肠指检。
常规检查包括粪便常规、尿常规、血常规、凝血功能、电解质、C反应蛋白、白蛋白水平及肿瘤标记物等,必要时行粪便培养排除其他感染性疾病。
乙状结肠直肠镜为诊断RP的必要检查,必要时行全结肠镜检,并对病变肠管行肠镜下严重程度分级。结肠镜检查如遇肠腔狭窄固定时,不宜强行通过,可配合钡剂或泛影葡胺灌肠造影,协助评估狭窄程度及是否合并肠瘘。
盆腔MRI检查应作为诊断RP的常规影像学检查,不仅可对原发肿瘤进行治疗后评价,还能敏感地发现是否继发RP以及直肠周围器官、软组织间隙及盆壁、肌群等放射性损伤情况。胸腹盆CT检查亦可对原发肿瘤稳定情况进行全面了解,可对直肠的放射性损伤情况进行一定的评估。
在不能明确放射性肠炎梗阻部位时,建议行CT小肠成像(CTE)检查了解有无放射性小肠炎合并梗阻,必要时可行全消化道造影检查;钡剂或泛影葡胺灌肠造影、或MR排粪造影有助于了解肠管狭窄部位、严重程度,以及是否合并瘘管形成(如直肠、膀胱、直肠阴道瘘等);盆底超声、直肠腔内超声可协助判断肛门疼痛、肛门失禁等原因;肛门直肠测压可协助术前肛门控粪功能评估。
明确放射性直肠炎诊断后,需对患者进行全面的病情评估。通过临床症状分级,明确评估症状的严重程度;通过内镜、影像学及病理(必要时)等检查,评估、明确病变的严重程度,把握患者所处的病程发展阶段,同时也要注重评估患者的心理状态、营养状态和肛门功能等,以确定今后的总体治疗策略,并针对性地制定相应的治疗方案。
RTOG/EORTC(European Organisation for Research and Treatment of Cancer-Radiation Therapy Oncology Group)评分标准是Herrmann等[18]于1987年首次提出的,至今仍是临床症状评估方面公认的放射反应评分标准。该标准将放疗后可能出现的临床症状按其严重程度进行分级,评价临床病变程度,见表2。LENT-SOMA(The Late Effects Normal Tissue Task Force-Subjective,Objective,Management and Analytic)评分标准通过对患者主观症状感受、客观检查及治疗方式进行评分,全面评估放射性损伤严重程度,主要涉及便急、直肠出血、肛门疼痛等症状的评估[19,20]。对于直肠出血也可行CTCAE(Common Terminology Criteria for Adverse Events)系列系统评估,根据便血的严重程度、治疗需求以及是否危及生命等,将症状严重程度进行分级。这些评分均能较好地评估临床症状的严重程度,必要时可相互补充。
内镜下病变的严重程度及范围是疾病评估的重要参考指标,能够指导选择合适的治疗方案。内镜下的典型表现包括毛细血管扩张、黏膜充血、溃疡、狭窄及坏死。目前有多个评分系统,使用较为广泛的包括综合性评分体系"维也纳直肠镜评分(Vienna Rectoscopy Score)",见表3和表4[11];针对出血性放射性直肠炎的"Zinicola内镜评分"[21]和"直肠毛细血管扩张密度评分表(rectal telangiectasia density grading scale,RTD)"[22]。这些内镜评分系统与临床严重程度有较好的一致性。
除了临床症状及消化内镜的病情评估外,影像学评估是RP患者病情综合把握及制定合理治疗策略的另一个重要因素。常用的影像学评估手段包括盆腔MRI、腹盆腔CT、排粪造影及直肠腔内超声(ERUS)等。
MRI具有无创、软组织分辨力高、多方位扫描及多参数序列的特点,不仅可对原发肿瘤进行治疗后评价,还能敏感地发现是否继发RP以及直肠周围器官、软组织间隙及盆壁、肌群等放射性损伤情况,对RP的诊断和指导治疗具有重要作用。文献报道,CRP的MRI表现包括病变肠壁明显增厚,在T2WI和DWI上因黏膜下层水肿增厚而呈现特征性的"同心圆"(靶征样)分层高信号,T1WI呈等信号;增强扫描后呈现明显的"同心圆"分层环形强化;合并溃疡时肠壁内缘可表现不规整,同时可见是否合并狭窄、瘘管形成等[23,24]。CRP的CT表现与MRI类似,可发现病变肠壁明显增厚,分层强化,是否合并梗阻或瘘管形成等,同时可发现是否继发周围组织器官改变,如输尿管下段梗阻、脓肿形成等[25,26]。CTE可协助判断是否合并放射性小肠炎肠梗阻。对于合并病变肠梗阻狭窄或可疑瘘管形成的患者,须同时行排粪造影检查以明确梗阻程度、范围及明确放射性肠瘘诊断[27]。
ERUS可观察直肠壁各层厚度、黏膜下层血流信号及微小溃疡及瘘管情况,可作为肠镜及MRI的重要补充,但在CRP的应用中报道甚少。曹飞等[28]最早报道了52例慢性放射性肠炎患者的ERUS表现特征:肠壁弥漫性增厚、血流信号增多以及部分患者可见合并溃疡或直肠瘘。该团队进一步将40例CRP患者ERUS下的表现与其临床症状严重程度分级(CTCAE 4.0)相对应,发现ERUS分级系统(Limberg标准)与患者的疾病活动度具有良好的相关性(敏感性86.4%,特异性66.7%)[29]。
ARP的镜下病理特点包括(1)肠黏膜腺体缩短、扭曲甚至消失,杯状细胞数量减少,隐窝数量减少,可见隐窝脓肿及黏膜小溃疡;(2)黏膜固有层及黏膜下层较多组织细胞及中性粒细胞浸润;(3)黏膜及黏膜下层血管扩张充血,间质水肿。结肠镜检查可见直肠黏膜小血管扩张、充血,肠壁水肿,部分患者可见黏膜糜烂及溃疡[30,31]。Hovdenak等[31]发现,非消化道盆腔恶性肿瘤患者在放疗期间,腹泻和里急后重等症状会进行性加重,但直肠活检病理及内镜下表现在放疗结束时较放疗开始后两周会有所缓解或趋于稳定,这提示ARP的症状与病理改变之间可能存在"分离"现象。
CRP的镜下病理特点包括(1)黏膜脱落、糜烂、溃疡、隐窝结构扭曲消失、潘氏细胞化生;(2)黏膜及黏膜下层炎性细胞浸润,包括浆细胞、淋巴细胞、嗜酸性粒细胞等;(3)黏膜及黏膜下层进行性闭塞性小动脉炎,伴或不伴黏膜层毛细血管异常扭曲扩张;(4)肠壁间质纤维化,Masson染色可见黏膜下层粗大紊乱胶原纤维及散在的不典型星形成纤维细胞。其中黏膜及黏膜下层进行性闭塞性小动脉炎与间质纤维化是CRP最典型的病理特征[32,33]。肠镜下特点可大致分为炎症型、出血型、混合型及严重并发症型,其中炎症型主要表现为黏膜水肿、糜烂、坏死以及溃疡;出血型主要表现为黏膜毛细血管异常扩张充血、黏膜自发性出血及肠管脆性增加;混合型则包括了上述两型特点;当发生直肠狭窄、穿孔或瘘时,则为严重并发症型[34]。术中可见CRP肠管管壁苍白且有渗液,与周围组织往往存在粘连,严重者甚至可形成"板状粘连"、"冰冻骨盆",且管壁质脆易扯破,分离时需尤其小心。
为更好地评价RP患者的病理改变,Langberg等[35]设计了一份半定量放射性肠道损伤评分表,从黏膜溃疡累及深度、炎性细胞浸润程度、肠壁水肿程度、黏膜下层纤维化程度及肠壁血管狭窄程度5个方面对放射性肠炎病理切片进行评分,每项分值0 ~ 2或0 ~ 3分,分值越高损伤越重,这份量表及其变体现已较广泛用于评估放射性肠炎动物模型的病理损伤。见表5。
由于多次放化疗、既往手术和肿瘤负荷等的影响,RP患者多数在短期内出现体质量下降;此外,肠道症状会给患者造成巨大的心理压力,其进食量明显减少;因此,盆腔放疗后出现明显放射性肠炎合并肠梗阻的患者中营养不良发生率为53% ~ 68%[36,37]。故入院后及时进行营养评估非常重要。常用的营养评估指标为体质指数(body mass index,BMI),进一步筛查评估的常用量表为NRS2002、PG-SGA和CONUT[12,38,39];有条件的中心也可以附加进行人体成分分析检查[40]。
肛门直肠测压是利用压力测定装置置入直肠内令肛门收缩与放松,检查内外括约肌、盆底、直肠功能顺应性与协调情况的检查。放射线对肛门括约肌的损伤及直肠炎症反应所导致的继发性直肠肛门功能改变均会对CRP患者的控粪功能产生巨大的影响。CRP患者,尤其是拟行直肠切除手术者及造口还纳者,需注重直肠肛门功能的评估。
RP目前尚缺乏标准的治疗策略及流程,许多治疗方法虽在一定程度上显示了有效性,但结果多为小型的、单中心、非双盲研究,有高质量研究证据支持的治疗方法不多。本共识提出RP的治疗流程供临床决策者参考,见图1。


在RP的治疗决策中,应充分考虑疾病的自限性特点,综合临床症状与内镜表现,尽可能通过非手术治疗缓解主要症状,避免严重并发症的发生。而对于病情反复、病变进展的患者,转流性肠造口是安全有效的外科干预措施,有助于CRP的良性转归,包括迅速缓解顽固性直肠出血、直肠溃疡的坏死或穿孔等。病变肠管切除作为一把"双刃剑",是处理CRP合并严重并发症的主要手段,但需严格把握适应证,完善围手术期准备,提高手术的质量和安全性。RP的临床决策要根据患者的主要问题选择治疗方式,把改善患者的长期生活质量作为治疗的最终目标。
CRP患者的心理治疗,在临床实践中显得尤为重要。抑郁和CRP存在明显的相关性[41]。与患者做好交流,耐心讲解CRP病变程度和疾病发展规律,讲解手术的必要性,建立"患友会"让可患者相互了解病情,有助于减轻其紧张、恐惧、抑郁、信心不足等心理问题。
推荐意见:推荐常规对患者进行病情教育,并注意评估心理状态。(推荐等级:1C)
RP患者建议低纤维素、低脂、高热量以及高蛋白饮食,可限制乳糖摄入。低纤维素饮食可以改善放疗引起的腹泻症状[42];也可避免坚硬粪便反复摩擦受损直肠黏膜,造成疼痛和出血。低脂饮食会减轻肠道不适症状[43]。高蛋白、高热量饮食可以逆转营养不良,为机体提供必要的能量。限制乳糖摄入,对于RP患者、尤其是合并乳糖不耐受的患者来讲,可以减轻腹泻等症状[44]。要素饮食对RP患者是否有作用尚无定论[43]。
推荐意见:推荐予以低纤维素、低脂、高热量、高蛋白饮食。(推荐等级:1C)
RP患者的营养治疗尚缺乏专门的研究关注。但因盆腔放疗范围涉及直肠和盆腔小肠,原则上营养不良或有营养风险的住院患者,均可行营养干预治疗。营养支持在RP患者治疗中的作用包括改善患者的营养状况和免疫功能,尤其是需要接受手术治疗的患者,可增强患者对手术的耐受力,减少术后并发症的发生。营养治疗应首选肠内途径,对于可经口进食者优先选择口服途径。口服营养补充(oral nutritional supplements,ONS)是以增加口服营养摄入为目的,将能够提供多种宏量营养素和微量营养素的营养液体、半固体或粉剂的制剂加入饮品和食物中经口服用。RP患者是ONS的适用人群,建议使用低渣配方[45]。ONS对于RP患者治疗前的营养改善和治疗后预防贫血都有积极的作用,建议全程使用[46]。
CRP患者较少合并严重肠道功能障碍,对于肠道功能衰竭的患者,可应用完全肠外营养使肠道休息[44]。当单纯口服营养补充无法满足日常需要量而需肠外营养维持正常代谢时,可考虑行长期肠外营养支持[43,47]。谷氨酰胺是非必需氨基酸的一种,是肠黏膜细胞特异性营养物质,对肠黏膜的再生及维护肠屏障功能均具有重要作用。放疗后血浆中谷氨酰胺浓度会明显下降,影响肠道上皮细胞修复。谷氨酰胺对于放疗患者黏膜修复是否有益尚存在争议。动物实验表明,其有助于放疗后肠道黏膜保护和修复[48,49]。有文献证实,其对放射性肠炎患者有显著作用[40,49]。具体应用剂量尚无统一标准。Cao等[50]总结了13个RCT研究共979例患者的Meta分析指出,谷氨酰胺对于改善患者肛门坠胀、腹痛和便血无明显作用。对因肠内喂养不足而需要专用肠外营养的患者,可考虑静脉补充谷氨酰胺[45]。此外,放疗期间及放疗后补充益生菌,有助于减轻腹泻症状[51,52,53]。RP患者还可能存在维生素B12吸收不良,造成贫血或出现神经系统症状,故需要适当补充[43]。
推荐意见:推荐首选肠内营养治疗,必要时可加用肠外营养补充,可适当加用谷氨酰胺、益生菌和维生素B12。(推荐等级:1B)
临床上常见的用于治疗RP的抗炎类药物包括非甾体类消炎药(柳氮磺胺砒啶、巴柳氮、美沙拉嗪、奥沙拉嗪等)及类固醇类药物(泼尼松龙、倍他米松及氢化可的松),非甾体类消炎药既可单独使用,也可搭配类固醇类药物一起使用。给药途径包括口服和保留灌肠。目前,关于抗炎类药物治疗RP的具体治疗机制尚不清楚,有待进一步研究明确。Kilic等[54]的一项随机双盲对照临床试验发现,盆腔肿瘤患者放疗期间口服柳氮磺胺砒啶(2 g,1次/d),其腹泻发生率(55%比86%)及严重程度均低于安慰剂对照组(腹泻≥2级:27%比49%)。Jahraus等[55]发现,前列腺癌患者在盆腔放疗期间从放疗前5 d至放疗后2周每天服用巴柳氮2.25 g,其ARP症状发生率比服用安慰剂组更低(35.3%比74.1%)。虽然同属5-氨基水杨酸类药物,盆腔放疗期间口服奥沙拉嗪或美沙拉嗪,对缓解患者急性期RP症状无明显效果,奥沙拉嗪甚至会加重患者腹泻发生率及其严重程度[56,57]。
推荐意见:推荐柳氮磺胺砒啶、巴柳氮治疗ARP。(推荐等级:1B)
放疗损伤肠道黏膜屏障可能导致肠道菌群易位、菌群种类比例失调及肠道菌异常增殖,这些改变可能与RP患者腹胀、腹泻等症状有关,如果怀疑细菌过度增殖,尝试给予7 ~ 10 d的抗生素治疗,往往可以缓解患者腹胀、腹泻等症状。相比于治疗,确诊肠道细菌过度增殖显得更为重要,因为抗生素有时也会导致患者出现腹痛、腹泻。此外,在临床工作中,除非是已知的敏感细菌,抗生素的选择通常是经验性用药,有时可能需要给予多种抗生素并且反复循环用药。目前,关于抗生素治疗RP的临床试验不多。Cavcić等[58]发现,CRP患者在口服美沙拉嗪(1 g,3次/d)及倍他米松灌肠(1次/d)外,加入甲硝唑口服(400 mg,3次/d),可提高便血与腹泻的缓解率及内镜下黏膜水肿和溃疡缓解率。Sahakitrungruang等[59]发现,出血性CRP患者行灌肠(1L自来水灌肠/d)+口服抗生素(环丙沙星500 mg,2次/d+甲硝唑500 mg,3次/d)治疗,除能改善便血及便频症状外,其腹泻、便急、里急后重症状亦可得到缓解。
推荐意见:推荐抗生素(甲硝唑、环丙沙星)治疗RP的出血及腹泻症状。(推荐等级:1B)
放疗可破坏肠腔内部正常的微生态结构,导致肠道菌群失调。益生菌可维持肠道菌群平衡,恢复肠腔正常pH值,缓解腹泻等症状。临床上常用的益生菌包括乳杆菌、双歧杆菌、肠球菌及乳酸菌。现有的临床研究显示,使用益生菌能够显著降低患者放疗期间腹泻的发生风险,至于益生菌能否对放射性肠病的其他常见症状如便血、肛门疼痛、里急后重及其他严重并发症也起到治疗作用,目前还缺乏相应的临床证据支持。一篇纳入904例患者的Meta分析结果,明确支持益生菌相对安慰剂或空白对照能够降低患者腹泻的发生率;结果还提示,益生菌能减少盆腔放疗后止泻药易蒙停(咯哌丁胺)的使用,并减少排水样粪便的次数[60]。
推荐意见:推荐益生菌治疗RP的腹泻症状。(推荐等级:1B)
电离辐射可诱导大量氧自由基的产生,继而引起后续的细胞损伤。因此,能够清除氧自由基的抗氧化剂如维生素A、维生素C、维生素E以及己酮可可碱等也被用于CRP的治疗。Denekamp等[20]将19例CRP患者随机分配到维生素A治疗组(10 000 IU,持续90 d)及安慰剂组,结果发现,维生素A治疗组症状缓解率更高。一项回顾性分析发现,口服维生素A+8%甲醛烧灼相较单纯8%甲醛烧灼治疗,平均治疗次数减少(1.9次比5.2次),治疗时间缩短(11周比31周),治疗成功率更高(94%比64%)[21]。Kennedy等[61]给20例接受盆腔放疗的患者口服维生素C(500 mg,3次/d)及维生素E(400 IU,3次/d)合剂1年,发现患者便血、腹泻及里急后重症状较治疗前明显减轻。Hille等[62]的回顾性分析发现,己酮可可碱+维生素E可能具有改善CRP的效果。但也有小样本随机临床对照研究发现,额外给出血性CRP患者服用己酮可可碱并不能改善患者便血症状[63]。
推荐意见:推荐抗氧化剂治疗CRP。(推荐等级:1C)
腹泻是RP的主要临床表现,止泻药物在放射治疗引起的腹泻中发挥着重要作用[64]。咯哌叮胺(易蒙停)作为一种外周鸦片受体激动剂,可以明显降低肠道蠕动的频率,减缓肠道运输速度,提高胆盐吸收率,但腹胀和恶心会限制洛哌丁胺的使用。对合并肠狭窄和肠梗阻的患者应当避免使用止泻药物。止泻药物尽管可以改善患者的临床症状,但并不能解除病因,停止药物后,患者的腹泻症状可能复发。Yeoh等[65]给45例接受腹盆腔放疗后出现腹泻的患者服用咯哌叮胺(2 ~ 4 mg/d),其中42例患者在平均服药6.5 d后,腹泻症状得到了控制。
推荐意见:推荐咯哌叮胺治疗RP的腹泻症状。(推荐等级:1A)
对咯哌丁胺治疗无效的难治性盆腔放疗相关腹泻,皮下注射生长抑素类药物奥曲肽(>100 μg,2次/d)可能会起到更好的治疗效果。此外,生长抑素对RP引起的出血、肠瘘、腹泻、肠梗阻亦有较好的效果。同时,奥曲肽能降低放射对组织的破坏和引起的小肠炎症反应[66]。
推荐意见:推荐生长抑素治疗RP的腹泻症状。(推荐等级:1B)
多种外用药物在治疗RP的作用被评估,这些药物主要通过局部保留灌肠以使病变直肠充分接触而起作用。
硫糖铝作为常用的肠黏膜保护剂,被广泛用于治疗RP。硫糖铝在胃酸的作用下能解离为氢氧化铝和硫酸蔗糖离子,后者可聚合成一种黏着性糊剂,与溃疡面上带阳性电荷的蛋白质或坏死组织相结合,形成保护膜。同时可刺激局部前列腺素的合成和释放,改善溃疡局部血流,达到保护黏膜和促进溃疡愈合的作用[67,68]。Kochhar等[69]针对RP进行了一项RCT研究,试验组为硫糖铝灌肠(2 g)+口服安慰剂,对照组为泼尼松灌肠(20 mg)+口服磺胺类药物(500 mg,3次/d),连续治疗8周,结果显示,硫糖铝较激素联合非甾体类抗炎药有更高的便血缓解率(有效率:94%比53%)。
推荐意见:推荐硫糖铝灌肠治疗出血性RP。(推荐等级:1C)
尽管应用类固醇激素治疗RP已有多年历史,Kochhar等[69]开展的RCT研究发现,口服硫糖铝联合泼尼松龙灌肠,治疗4周后便血明显缓解,内镜下病变愈合。
推荐意见:推荐类固醇激素灌肠治疗出血性RP。(推荐等级:1A)
短链脂肪酸被认为在黏膜增殖的调节中起关键作用,提供了黏膜超过一半的能量需要。这种概念使对放射性肠炎患者用短链脂肪酸灌肠成为合理的方法。Pinto等[70]进行了一项前瞻、随机、双盲、对照研究,试验组用短链脂肪酸(乙酸钠,60 mmol/次,2次/d)连续灌肠5周,对照组用等张溶液灌肠,结果显示,短链脂肪酸在短期内可以显著缓解直肠出血,同时内镜下的表现亦有改善。目前尚无远期组织学改善的证据。但是,Talley等[71]通过RCT研究结果显示,短链脂肪酸灌肠(丁酸)相比安慰剂并没有明显的优势。
推荐意见:推荐短链脂肪酸灌肠治疗出血性RP。(推荐等级:2B)
RP的发病被认为与肠道内厌氧菌密切相关。因此,RP患者有望从抑制厌氧菌的甲硝唑中获益。Cavcić等[58]开展的前瞻性RCT研究,试验组接受口服甲硝唑+口服美沙拉嗪+倍他米松,对照组为口服美沙拉嗪+倍他米松,研究发现,甲硝唑能进一步减轻出血和腹泻症状;同时,内镜下发现黏膜水肿和溃疡得到更好的缓解。
推荐意见:推荐甲硝唑治疗出血性RP。(推荐等级:1B)
基于上述灌肠药在CRP治疗的疗效作用,若联合应用,疗效可能会更佳。Yuan等[72]回顾性报道了以铝镁加混悬液(黏膜保护剂)为基础,联合凝血酶、甲硝唑和表皮生长因子的复发灌肠制剂,对轻中度便血的短期有效率高达90%,长期有效率为69%。
推荐意见:推荐复方灌肠制剂治疗轻中度出血性RP。(推荐等级:1B)
Rubinstein等[73]于1986年报道了第1例采用甲醛局部灌注,治疗RP反复出血的病例,患者为膀胱癌放疗后1年出现反复直肠出血,行结肠造口转流仍不能有效控制,后采用3.6%甲醛局部灌注后出血得到缓解,随访14个月未见出血再发。随后,陆续有大量的研究证实了甲醛局部治疗出血性CRP的有效性及安全性。
甲醛通过蛋白质凝固作用,在病变直肠黏膜层新生血管内形成血栓从而起到局部止血作用,其作用表浅,不超过黏膜层,同时其价格低廉、可操作性强、效果不满意可反复治疗[74]。文献报道,甲醛使用浓度包括3.6%、4%及10%,操作手段包括甲醛保留灌肠、纱块浸润、局部灌注等,操作场所可于病房诊室、肠镜室或手术室。Seow-Choen等[75]采用4%甲醛对8例出血性CRP患者进行保留灌肠20 min,然后用生理盐水灌肠排出溶液,7例患者经过1次治疗出血停止,另1例经过2次治疗出血停止,有效率达87.5%。Haas等[76]用蘸有10%甲醛的纱布局部敷于直肠创面,治疗100例患者,经过平均3.5次的治疗,93%的患者出血停止,其并发症发生率1.1%(肛门疼痛)。Denton等[77]对16项研究共202例患者进行分析(甲醛浓度均为4%),结果显示,有效率为55% ~ 100%,严重并发症的发生率为7%,主要表现为肛管溃疡、直肠狭窄、肛门失禁及肛门疼痛。
在有效控制出血的同时,治疗相关的并发症不容忽视。de Parades等[78]进行的一项前瞻性研究发现,4%甲醛局部治疗的出血控制有效率为70%(23/33),但出现了6例直肠肛管狭窄及5例肛门失禁,虽然这可能与入组较多为肛管癌患者(11例)有关,但作者认为,对于合并直肠肛管狭窄、溃疡、肛门失禁及肛管癌的患者,行甲醛局部治疗须特别谨慎。为减少甲醛灌注带来的不良反应,Ma等[79]对24例患者进行腰椎与硬膜外联合麻醉后在折刀位下进行操作,将带球囊的导尿管置于病变部位上方进行阻隔,充分扩肛后直视下进行4%甲醛灌注,该方法可以保护近端肠管不受化学性损伤并精准控制灌注量保护肛管,其有效率为79.1%,未见近期并发症发生,但长期随访发现3例患者出现直肠阴道瘘,多因素分析显示肠镜下高视觉模拟疼痛(VRS)评分是其独立危险因素,提示对于合并直肠深大溃疡的患者,进行甲醛灌注需特别谨慎。
推荐意见:推荐采用甲醛治疗药物疗效欠佳的出血性RP,但需警惕治疗相关并发症。(推荐等级:1B)
APC是治疗出血性RP的一种安全、有效的手段[80]。临床研究显示,APC治疗RP引起的出血有效率为70% ~ 100%[81,82,83,84,85,86,87]。
APC具体治疗方法:(1)术前肠道准备:口服磷酸钠或聚乙二醇,口服泻药联合灌肠,灌肠,或者不做肠道准备视具体情况而定[83,87,88]。(2)参数设置:输出功率40 ~ 60 W,氩气流量1.0 ~ 2.0 L/min,非接触方式电凝止血1 ~ 2 s/次[80]。(3)APC次数与间隔时间:中位次数2次(范围:1 ~ 5次),间隔时间4周;研究显示,控制出血所需要APC的次数与治疗前出血严重程度相关[86]。
2项前瞻性研究发现,APC对便急、便频症状有改善[81,89];但也有研究认为,APC对出血以外的症状既无帮助也不会加重[88]。APC常见并发症是直肠疼痛、黏液分泌和直肠溃疡,病变靠近齿状线时疼痛发生率较高,这些症状通常呈自限性而不需要干预;有3%的患者会发生直肠阴道瘘、直肠狭窄等严重并发症[84,86,87];肠穿孔也见报道[90]。
推荐意见:推荐APC治疗出血性RP。(推荐强度:1B)
高压氧仓治疗(hyperbaric oxygen therapy,HBOT)可改善RP血管内皮损伤导致的组织缺血、缺氧以及微循环障碍,提高血氧分压和血氧含量,加速溃疡愈合,促进组织修复。同时,高压氧治疗具有良好的耐受性,极低的不良反应,对各种顽固性CRP是一种有效的治疗手段,但昂贵的费用也在一定程度上限制了其广泛的应用。Oscarsson等[95]进行的一项前瞻性队列研究纳入了39例CRP患者,他们在接受了高压氧治疗(氧气浓度100%,2.0 ~ 2.4个大气压,单次持续时间90 min,平均治疗次数36次,实际28 ~ 40次,1个大气压=101.325 kPa)后,89%的患者症状得到改善,且随访半年到1年后症状无反复。Hayne等[96]进行了一项随机双盲交叉对照研究发现,高压氧治疗组(氧气浓度100%,2.0个大气压,1个大气压=101.325 kPa)相比对照组(氧气浓度21%的空气,1.1个大气压)治疗应答率更高(88.9%比62.5%),将对照组患者交叉至高压氧治疗组后,两组间治疗应答率的差异消失。维吉尼亚梅森医院在5年的时间里给27例RP患者提供了高压氧治疗(平均治疗36次,实际29 ~ 60次),其中48%的患者便血完全缓解,28%的患者便血减少,50%的患者便急症状改善,21%的患者在治疗后溃疡完全消失,29%的患者溃疡较前减轻,仅有33%的患者对高压氧治疗无应答[97]。
推荐意见:推荐高压氧治疗RP。(推荐等级:1B)
以上非手术治疗手段推荐情况汇总见表6。

非手术治疗放射性直肠炎手段推荐情况
非手术治疗放射性直肠炎手段推荐情况
| 治疗手段 | 推荐意见 | 推荐等级 |
|---|---|---|
| 心理治疗 | 常规对患者进行病情教育,并注意评估心理状态 | 1C |
| 饮食原则 | 低纤维素、低脂、高热量、高蛋白饮食 | 1C |
| 营养治疗 | 首选肠内营养治疗,必要时可加用肠外营养补充,可适当加用谷氨酰胺、益生菌和维生素B12 | 1B |
| 药物治疗 | 柳氮磺胺砒啶、巴柳氮治疗急性放射性直肠炎 | 1B |
| 抗生素(甲硝唑、环丙沙星)治疗放射性直肠炎出血及腹泻症状 | 1B | |
| 益生菌治疗放射性直肠炎腹泻症状 | 1B | |
| 抗氧化剂治疗放射性直肠炎 | 1C | |
| 咯哌叮胺治疗放射性直肠炎腹泻症状 | 1A | |
| 生长抑素治疗放射性直肠炎腹泻症状 | 1B | |
| 保留灌肠 | 硫糖铝灌肠治疗出血性放射性直肠炎 | 1C |
| 类固醇激素灌肠治疗出血性放射性直肠炎 | 1A | |
| 短链脂肪酸灌肠治疗出血性放射性直肠炎 | 2B | |
| 甲硝唑治疗出血性放射性直肠炎 | 1B | |
| 复方灌肠制剂治疗轻中度出血性放射性直肠炎 | 1B | |
| 局部治疗 | 局部应用甲醛治疗出血性放射性直肠炎 | 1B |
| 内镜治疗 | 氩离子凝固术治疗出血性放射性直肠炎 | 1B |
| 高压氧治疗 | 高压氧治疗放射性直肠炎 | 1B |
目前认为,约1/3的CRP患者需要手术治疗。手术的适应证包括合并肠梗阻、肠穿孔、肠瘘、肠道大出血等严重并发症或反复保守治疗无效的顽固症状如直肠出血、肛门疼痛等。
手术治疗CRP的肠道损伤是一个棘手的问题,手术时机、手术方式的选择都应十分慎重。如因回盲部和末端回肠相对固定,放射性直肠损伤往往合并有回盲部和末端回肠的损伤,故在手术中应探查该部位是否存在放射性损伤,根据是否合并回盲部及末端回肠的损伤选择合适的手术方式。CRP的手术原则应是以解决临床症状为首要目标,选择合理的手术方法,最大限度地降低手术病死率及并发症,改善预后及长期生活质量。
进行外科手术的患者往往存在营养不良、贫血、肛周感染等,存在较大手术风险。因此,需做好相应术前准备。
围手术期营养支持在慢性放射性肠损伤手术治疗中具有重要的地位,66.7%的患者体质量丢失20%以上,55.6%的患者存在贫血,53.7%的患者有低蛋白血症[98]。拟行腹部手术的患者,营养支持目的是(1)供给足够的氮量和能量,改善患者的营养状况,使其能够耐受复杂的手术;(2)改善器官功能,降低术后并发症的发生率;(3)纠正内稳态失衡;(4)促进肠黏膜修复;(5)减少消化液分泌,从而减少瘘口溢出的肠液;减轻邻近组织的感染和炎症反应[99]。入院后及时营养评估和干预非常重要,术前可将肠内营养与肠外营养相结合,快速改善患者营养状态,术前应尽量将患者体质指数调整为18.5 kg/m2以上。术前肠外营养可用于能量需求不能通过肠内营养完全满足而存在营养不良或严重营养风险的患者。术前应对进行腹部大手术的高风险患者给予口服营养补充制剂[45]。只要患者需要营养支持且可以经口进食,ONS可以应用于围手术期全过程。当患者术后恢复经口进食时,应尽快实施ONS,有助于营养的整体摄入达到目标需要量,也有利于术后肠道功能的恢复,维持肠道的屏障功能。ONS的推荐剂量为饮食加ONS达到推荐机体日常能量及蛋白质需要量,或除日常饮食外ONS至少达到1673.6 ~ 2510.4 kJ/d(400 ~ 600 kcal/d)。重度营养不良、腹部大手术或术后仍需处理原发肿瘤的RP患者,推荐出院后ONS继续2周至数月[100]。
推荐意见:推荐RP患者围手术期行ONS,术后继续ONS 2周至数月。(推荐等级:1B)
对于长期便血患者,往往存在较严重的贫血,术前应将血红蛋白调整至80 g/L以上。急性失血伴血容量不足者,应在积极输血的同时扩充血容量,必要时行介入或急诊手术止血治疗。术中应充分备血。
术前需充分告知手术必要性和风险。RP的并发症包括肠道大出血、肠梗阻、肠穿孔、肠瘘、直肠阴道瘘和膀胱瘘等。RP手术治疗的风险主要包括(1)肠袢、腹壁或盆腔脏器之间容易形成致密粘连,致解剖间隙消失,剖腹手术中发生医源性肠道损伤的风险高;(2)经电离辐射后肠管缺血,愈合能力差,吻合口漏等并发症发生率高;(3)纤维化导致肠管质脆、柔韧性差,钳夹肠管、吻合残端时难度大,常有肠液从钳齿内渗出[101]。
RP的手术方式包括急诊手术和择期手术。放疗导致的急性肠穿孔、消化道大出血、绞窄性肠梗阻需急诊手术。择期手术方式包括(1)粪便转流:结肠造口或小肠造口;(2)病变肠管切除吻合:Dixon术式、Park术式、Bacon术式等;(3)瘘口修补:单纯修补、带蒂皮瓣修补、生物材料修补等。
保守治疗无效的中重度便血RP患者,或者出现严重并发症,如瘘、深溃疡或穿孔、狭窄、顽固性肛周疼痛等情况时,手术干预是主要治疗方法。外科治疗包括直肠病变切除和转流性造口,而病变切除在学术界争议较大,比单纯造口并发症多,由于是利用同样受放射损伤的近端肠管做吻合,缺少血供并且营养较差,容易导致难以愈合和出现吻合口漏[102]。转流性造口是治疗CRP便血的一种简单、有效、安全的方式,因减少了粪便对病变直肠的刺激,炎症消退后便血迅速得到缓解,贫血、营养状态及生活质量也得以极大改善。转流性造口对CRP便血治疗往往立竿见影,造口半年后便血基本缓解,1年后便血完全缓解率高达90% ~ 100%[9,103,104]。转流性造口患者病情稳定后可关瘘,关瘘目前尚无统一标准。造口9个月后开始评估,一般认为,当便血症状缓解、内镜下直肠黏膜和充血红肿消退、肛门直肠功能良好、无CRP严重并发症如>1 cm2的溃疡或狭窄等以及排除肿瘤后,可予以关瘘,成功关瘘率为38% ~ 43%[9,104]。
推荐意见:推荐转流性造口治疗顽固性、中重度便血性RP。(推荐强度:1B)
直肠阴道瘘和直肠尿道瘘是放疗的严重并发症,报道较多的手术方式是清除感染及坏死组织、游离皮瓣对直肠前壁进行重建、加强。为了增加吻合部位的血供、提高修复的成功率,多采用带蒂皮瓣,如股薄肌皮瓣、Martius皮瓣(大阴唇皮瓣及皮下脂肪垫)[105]。Aartsen等[106]认为,重建手术只适合一般情况良好的病例;在局部修补中,股薄肌可能比Martius皮瓣更合适,因为前者的血供更好。Graham等[107]对18例放射性直肠阴道瘘患者行股薄肌瓣修复术,结果15例成功,3例失败,其中1例失败者采用对侧股薄肌再次手术并取得成功。
单纯粪便转流后,已有严重放射性损伤的直肠仍然可能产生多种不适,常见的是阴道流液(脓)、肛门疼痛和肛门坠胀感[108,109]。对这些患者及少数顽固出血患者,直肠切除术可能是唯一的选择。Browning等[110]采用结肠-肛管直肠肌袖内吻合术治愈了5例顽固性出血性直肠炎患者。研究发现,采用病变肠管切除+拖出式结肠肛管吻合术可以有效改善疼痛、里急后重、阴道排液等症状,能明显提高患者的生活质量[111]。手术的缺点包括如果保留直肠肌袖,残留的直肠肌肉管的纤维化收缩可能继续加重,导致吻合口进行性狭窄[112];吻合口漏、伤口感染率高;肛门排粪功能差[113]。
鉴于放疗后盆底组织血供差、愈合率低,对于直肠重建术或切除术有几点注意事项:(1)手术难度较大,建议由有经验的医师实施;(2)建议在行直肠修补或重建术之前或者同时行转流性造口术;(3)尽管手术在技术上可能非常成功,但可能发生长期并发症如复发、狭窄、排粪失禁等,影响患者生活质量。因此,是否采用这种治疗方式需要个体化分析,并且充分与患者及家属沟通。
推荐意见:推荐对RP患者出现以下情况可考虑切除病变肠管:(1)直肠坏死感染导致的顽固的难以忍受的直肠肛门疼痛症状;(2)经造口转流及保守治疗后仍难以控制的重度直肠出血;(3)放射性直肠瘘、直肠阴道瘘、直肠尿道瘘、直肠膀胱瘘等。(推荐等级:1C)
ARP虽然在绝大多数情况下可自我缓解,但给患者带来极大的不适,部分ARP患者甚至不得不中止放疗。CRP患者则往往病情迁延反复,相当一部分的CRP患者疾病呈持续进展状态。因此,RP的预防显得更为重要。盆腔恶性肿瘤患者在接受放疗之前需明确是否存在RP高危因素,对RP高危患者应通过放疗技术的改进、物理防护及药物预防等方法进行综合预防。
放疗剂量是引起RP最直接的因素。研究显示,如1/3的结直肠接受照射,TD 50/5(即放疗最大损伤剂量,表示所有接受标准治疗的肿瘤患者,在治疗结束五年后,因放疗造成严重放射损伤的患者不超过50%的总剂量)约为65 Gy,如全部结直肠接受照射,TD 50/5约为60 Gy。剂量分割方案也潜在影响损伤的风险。Bujko等[114]研究显示,短程、大剂量、短分割放疗较常规分割放疗的消化道不良反应更高,但在直肠癌的放疗研究中,未见两种方案不良反应的显著性差异。针对宫颈癌,近距离后装放疗在提高宫颈局部放射剂量的同时,也导致邻近直肠接受的剂量极高,其后伴随直肠损伤的概率明显升高[115,116]。
调强放疗(intensity modulation radiotherapy,IMRT)技术实现了更精准的照射,但仍无法避免靶器官周围正常组织接受的低剂量照射,对慢性组织损伤和长期继发效应的影响尚不明确[117]。此外,个体差异性,包括遗传学差异和个体环境的不同,均可影响放疗损伤的风险。已有研究在遗传学方面筛选危险因子,试图寻找有效干预的靶点;然而,目前尚未见到临床可用的干预靶点或实用方法[118,119]。
临床危险因素则更为复杂,涵盖了患者的一般情况、合并疾病与生活方式等多方面。临床因素与放疗结局关系密切,但混杂因素极多,需要大量有针对性的研究才可加以识别和明确。有研究提示,放疗期间及放疗后3个月内的急性肠道症状对CRP的发生有显著的预测作用,其中尤其以急、慢性直肠出血症状的联系最为紧密[120,121]。糖尿病是以微血管病变为特征的慢性疾病,可加重放疗引起的组织缺氧、氧化应激等病理生理改变,从而增加发病风险[123,124]。而吸烟、消瘦和炎症性肠病等可疑因素则有待更多的证据加以验证[115,116,125,126,127,128,129,130,131,132,133,134]。
推荐意见:推荐盆腔肿瘤患者进行盆腔放疗前,通过易感因素充分评估出现PR损伤风险。(推荐等级:1B)
结合危险因素,采取有针对性的防治策略,是RP一级预防和早诊早治的关键。具体包括(1)制定放疗计划前:应通过详细的病史采集明确临床危险因素,对高危患者控制总体放射剂量,制定个体化放疗计划,采用多种手段加强局部器官的保护,并充分告知患者相关肠道并发症风险。(2)放疗期间:密切观察ARP的表现,将症状明显的患者列为慢性损伤高危人群,开展放疗后的密切随访。对出现可疑症状的患者,在排除肿瘤复发后,明确CRP诊断与相应的器质性改变。(3)确诊CRP后:鼓励确诊CRP的患者尽早开始规范化治疗与跟踪随访,减少晚期严重并发症的发生,改善长期生活质量。
针对RP的具体预防措施主要包括药物干预和物理防护。
氨璘汀是一种抗辐射细胞保护剂,静脉注射使用时对正常细胞具有选择性保护作用。2014年,肿瘤支持治疗多国联盟(Multinational Association of Supportive Care in Cancer,MASCC)和口腔肿瘤学国际协会(International Society of Oral Oncology,ISOO)更新了继发于肿瘤治疗的黏膜炎症反应病变的治疗指引,MASCC/ISOO的胃肠道黏膜炎临床实践指引推荐使用氨磷汀≥340 mg/m2静脉应用于预防急性期的RP反应[6,135,136]。另外,也有临床研究显示,在直肠中局部应用氨璘汀亦可减少ARP的发生并缓解相关症状[135,136]。他汀类药物在放射性纤维化机制研究中显示出抗纤维化的功能,并在动物模型实验中得到验证,目前已在临床验证阶段[138,139]。胰高血糖素样肽-2在动物实验中显示出促进放疗后肠隐窝干细胞生存的效果,被认为是潜在的预防药物之一[135,136,139]。
推荐意见:推荐应用氨磷汀预防急性放射性直肠反应。(推荐等级:1B)
中国放射性直肠炎诊治专家共识(2018版)专家组成员(按姓氏拼音排序):白守民(中山大学孙逸仙纪念医院)、曹新平(中山大学肿瘤防治中心)、池畔(福建医科大学附属协和医院)、邓海军(南方医科大学南方医院)、丁克峰(浙江大学医学院附属第二医院)、范新娟(中山大学附属第六医院)、姜军(解放军东部战区总医院)、姜可伟(北京大学人民医院)、金晶(中国医学科学院肿瘤医院)、兰平(中山大学附属第六医院)、李国新(南方医科大学南方医院)、李宁(上海市第十人民医院)、林国乐(北京协和医院)、林建江(浙江医科大学附属第一医院)、刘骞(中国医学科学院肿瘤医院)、楼征(海军军医大学附属长海医院)、马腾辉(中山大学附属第六医院)、汪建平(中山大学附属第六医院)、王磊(中山大学附属第六医院)、王杉(北京大学人民医院)、王锡山(中国医学科学院肿瘤医院)、王振军(北京朝阳医院)、王自强(四川大学华西医院)、武爱文(北京大学肿瘤医院)、姚宏伟(北京友谊医院)、叶颖江(北京大学人民医院)、张卫(海军军医大学附属长海医院)、张忠涛(北京友谊医院)、章真(复旦大学附属肿瘤医院)、赵任(上海交通大学附属瑞金医院)、郑坚(中山大学附属第六医院)、周智洋(中山大学附属第六医院)
执笔:马腾辉、秦启元、王怀明、钟清华、袁紫旭、黄斌杰、刘占振、王磊
本文首次发表在《中华胃肠外科杂志》,2018,21(12):1321-1336.


























