
版权归中华医学会所有。
未经授权,不得转载、摘编本刊文章,不得使用本刊的版式设计。
除非特别声明,本刊刊出的所有文章不代表中华医学会和本刊编委会的观点。
卒中是严重威胁人类健康和生存质量的一类疾病。全球25岁以上人群中,卒中终身罹患风险约为25%,包括中国在内的东亚地区罹患风险最高,达39%[1]。我国卒中负担尤其沉重,因卒中而损失的伤残调整生命年(DALYs)在全球排名最高[2],给国家和家庭带来了沉重的负担[3]。神经介入经过20余年发展,已成为脑血管疾病救治的主要方法。碘对比剂是神经介入的诊断、治疗及随访造影全程均必可不少的脑血管显影剂[4],而对比剂导致的并发症和不良反应也不容忽视。神经介入手术中碘对比剂使用量比心脏介入更大,发生急性肾损伤(AKI)、对比剂相关性脑病(CIE)等并发症的风险更高,亟需加强相关风险的规范化预防和处治。
本共识旨在加强神经介入手术中碘对比剂相关并发症的防治,规范对比剂的应用。现有国内外对比剂指南/共识中缺乏CIE的相关内容,本共识对现有证据进行梳理总结,以促进对其认知及防控。
本共识由国家卫生计生委脑卒中防治工程委员会、中国医师协会介入医师分会神经介入专业委员会、中国医师协会神经外科医师分会神经介入专业委员会组织成立指南制定小组,对相关文献进行检索、评价、综合证据等级进行分析,并由外部评审专家进行最终推荐意见评审得出。
现有碘对比剂均为三碘苯环衍生物,根据离子特性、分子结构、渗透压不同,分为多种类型[5,6]:(1)根据离子特性分为离子型和非离子型对比剂;(2)根据化合物中的苯环数量分为单聚体和双聚体对比剂;(3)根据渗透压分为等渗、次高渗和高渗对比剂。第一代碘对比剂属于高渗对比剂,不良反应发生率高,现已不推荐。第二代次高渗对比剂渗透压接近2~3倍人体血浆渗透压,如碘普罗胺、碘海醇、碘帕醇等。第三代对比剂为以碘克沙醇为代表的等渗对比剂,其渗透压与血浆渗透压相同。
不同对比剂碘含量不同,相应浓度有所不同。现神经介入手术中,常用的碘对比剂浓度介于300~400 mgI/ml之间。表1中列举了国内常用的对比剂类型及相关理化特点[5,7]。
神经介入手术一般对比剂使用量较冠状动脉手术大,因此选择合适对比剂至关重要。对比剂的合理选用需全面考虑多种因素,主要从对比剂的安全性、对患者手术获益影响及卫生经济学等方面考虑。
安全性方面,包括对比剂不良反应(adverse reaction,ADR)总体发生率、心肾不良事件以及神经毒性等。早期研究显示,高渗对比剂ADR总体发生率为12.66%[8];两项大型研究显示应用次高渗对比剂、原研等渗对比剂(威视派克)的ADR总体发生率分别为1.8%~3.9%和0.74%[9,10]。为降低ADR,目前国内外指南多推荐使用等渗对比剂及次高渗对比剂[5,11]。神经介入术中对比剂相关肾损伤、心血管不良事件相关研究较少。荟萃分析提示,与次高渗对比剂相比,使用等渗对比剂(威视派克)手术后对比剂诱导的急性肾损伤(CI-AKI)的发生风险降低54%[12]。另等渗对比剂(威视派克)相较于次高渗对比剂,主要心血管不良事件可降低43%~53%[13,14]。部分纳入了颈动脉介入手术的真实世界研究显示等渗对比剂(威视派克)可降低主要心肾不良事件(MARCE)风险[15]。此外影响患者注射舒适度的痛感、热感等也需考虑。而与次高渗对比剂相比,使用等渗对比剂时患者痛感、热感等不适感的发生率更低[12]。
神经毒性也是对比剂选择的重要考量因素。高渗性及低亲水性是导致对比剂神经毒性的两大因素[16,17]。从理论及对比剂化学结构分析,等渗对比剂神经毒性更小。
目前尚缺乏不同对比剂对神经介入患者结局影响的前瞻性随机对照研究。一项关于急性大脑中动脉闭塞血管内治疗术中对比剂应用的回顾性研究显示,相对次高渗对比剂,使用等渗对比剂的有效再通以及预后良好的比例更高,发生脑出血、死亡的比例更低[18],提示等渗对比剂对患者结局更有利。
最后从卫生经济学角度美国的一项真实世界数据提示,等渗对比剂因MARCE的发生较少,可使患者住院时长减少4.1 d,从而节约国家成本约达3 000万美元/年[19]。
对比剂应用没有绝对禁忌证,在神经介入手术时,如下情况需平衡风险获益,慎重使用。甲状腺功能亢进(简称:甲亢)未治愈患者不推荐使用含碘对比剂。在使用对比剂前,需要明确患者是否有甲亢[5]。急性甲状腺危象患者需要避免使用碘对比剂,因为碘对比剂可加重甲状腺毒症[7]。
在对比剂选择时,不同方面的高危人群有所不同,具体将在第五节对比剂不良事件中阐述。
碘过敏试验对于过敏样反应发生风险的预测价值有限[20],甚至过敏试验本身即可引起严重过敏样反应。因此不推荐进行碘过敏试验,除非产品说明书特别要求。
按照不良反应发生类型,可分为过敏样反应及生理性反应。药物预防目的在于降低过敏样反应发生的可能性,而对生理性反应无影响。使用次高渗对比剂的中度风险患者,预防性使用皮质类固醇药物可降低总体和轻度ADR发生率,但中重度ADR发生率无明显改善[21]。尽管该研究未纳入高风险患者,但专家普遍认为,预防性药物可有效避免不良反应发生。考虑预防性用药获益的同时,还需考虑预防性药物带来的不良反应。有回顾性研究显示,高风险住院患者预防性用药与住院时间延长、院内感染概率增加相关[22]。预防性用药不能预防所有的AOR,即使在使用了预防性药物的情况下,仍可发生过敏样反应,称为"穿透效应"。既往有过敏样反应史的患者,预防用药的穿透效应发生率约为2.1%[23]。发生穿透效应的患者如果再次预防性用药,88%不会再次发生该效应[24,25]。生理性反应不存在该效应[7]。
推荐针对不良反应高风险患者的预防性用药应权衡利弊,必要时可实施。对于神经介入手术患者推荐口服用药或静脉用药;其中口服用药更方便,有更多证据支持[21,26]。
口服给药具体方法如下[7]:(1)对比剂使用前13、7、1 h分别口服50 mg泼尼松,对比剂使用前1 h口服50 mg苯海拉明;(2)对比剂使用前12 h、2 h口服甲泼尼龙32 mg,对比剂使用前1 h加用50 mg苯海拉明。
静脉给药方法如下[7]:(1)在对比剂使用前4~5 h给予甲泼尼龙40 mg(或氢化可的松200 mg)静脉注射,随后每4小时重复直至对比剂使用;在对比剂使用前1 h加用苯海拉明50 mg静脉滴注。(2)在对比剂使用前4~5 h给予地塞米松溶液7.5 mg静脉注射,每4小时重复直至对比剂注射;对比剂使用前1 h加用苯海拉明50 mg静脉滴注。
在进行神经介入手术前,需要对患者及(或)家属详细告知对比剂应用的必要性和可能存在的风险。了解患者病史,重点了解患者是否存在对比剂应用禁忌证及不良事件的高风险因素。医护人员应尽可能权衡患者使用对比剂的获益及风险,对患者的不良事件防治做好充分准备。
对比剂可在使用前预热至人体温度(37 ℃),此举可降低对比剂黏滞度,以减少动脉内注射阻力。此外,对比剂预热还可在一定程度上有效降低并发症发生率。
对比剂给药剂量与CI-AKI发病率直接相关,应用最低剂量对比剂较最高剂量患者的AKI风险大大降低。为了避免CI-AKI,应根据患者的肾功能情况限制对比剂用量。建议将对比剂总量/肌酐比率<3. 7作为对比剂使用的上限。并在患者对比剂注射后48 h内,检测患者肌酐水平[27]。
水化是预防CI-AKI发生的有效方法,不过关于水化的具体方法,目前尚无一致建议。2014年欧洲心脏病学会(ESC)推荐:中重度慢性肾病(CKD)患者在对比剂注射前12 h至注射后24 h进行水化,静脉输注等渗盐水,但无水化总量的推荐[28]。中国心血管领域专家共识推荐:对于估计肾小球滤过率(eGFR)<60 ml·min-1·(1.73m2)-1的患者,对比剂注射前3~12 h至对比剂注射后6~24 h,持续静脉输注0.9%生理盐水(1~1.5 ml·kg-1·h-1),并监测尿量[29]。2017美国放射学会(ACR)指南推荐:以100 ml/h速度静脉输注生理盐水或口服水化[7]。2018欧洲泌尿生殖放射学会(ESUR)推荐:高危患者应进行预防性水化,在注射对比剂前1h给予1.4%碳酸氢钠(3 ml·kg-1·h-1),之后4~6 h给予1.4%碳酸氢钠(1 ml·kg-1·h-1)或在注射对比剂之前3~4 h和之后4~6 h均给予0.9%生理盐水(1 ml·kg-1·h-1)[30]。对于充血性心衰的患者,应注意减少水化用量,必要时请心内科会诊。基于现有指南共识,建议根据临床实际情况,选择合适的时间、速率及总量进行水化。
基于数字减影血管造影(DSA)检查技术的神经介入手术中,图像质量受到DSA设备性能、造影导管头端位置、注射压力、对比剂注射流速及注射剂量等方面的影响[31],如下为其中可调控指标。(1)导管头端位置:导管头端至病灶距离越近,成像效果越好。导管头端位置可通过解剖位置、试验性注药(俗称"冒烟")判断。(2)注射流速:对比剂注射流速应与导管头端所在部位的血管内血流速度相适应,还要考虑血管病变性质等因素,如出血性病变等宜采用较低的注射流速以降低风险。(3)注射剂量:对比剂用量应根据造影方式、造影部位和病情状况等全面考虑,适当的剂量既能够充分显示病变,又能避免总剂量太多对患者产生危害。(4)注射压力:对比剂注射压力的选择一般根据动脉血压、造影部位和病变的具体情况所决定。注射压力越高,血管内造影剂充盈应该越充分,过高的压力也会对血管甚至血脑屏障产生损害。
为了多角度、全方位观测脑血管的走行、血管管径、病变位置及大小范围等,需对目标血管进行规范的投照角度造影。表2列举了目标血管显影常用投照角度。另外,在保证图像质量的前提下,需设定适宜的注射速率、对比剂总量,以尽量减少对比剂的不必要使用,从而最大限度控制对比剂相关并发症。不同动脉血管内的对比剂推荐使用剂量详见表3。需要注意的是,不同血管疾病,对显影的要求不同。术者需要在推荐的基础上根据实际情况摸索调整。

目标血管显影建议投照角度a
目标血管显影建议投照角度a
| 目标血管 | 投照体位 |
|---|---|
| 主动脉弓 | 后前位 |
| 左前斜位30°~45° | |
| 颈动脉分叉处 | 侧位 |
| 同侧斜位约45° | |
| 颈动脉C1~C7 | 侧位 |
| 后前位 | |
| 大脑前动脉 | 侧位 |
| 同侧斜位约30° | |
| 大脑中动脉M1段 | 后前位(头位15°~30°) |
| 大脑中动脉M2~M4段 | 侧位 |
| 同侧斜位约30°~45° | |
| 椎动脉开口 | 对侧斜位约10°~20°(头位5°~15°) |
| 椎动脉V1~V3段 | 后前位 |
| 侧位 | |
| 椎动脉V4段 | 同侧斜位10°~20°(足位5°~10°) |
| 基底动脉 | 后前位(足位5°~10°) |
| 侧位 |
注:a清晰显示血管的确切角度,需要根据术中造影血管表现调整,或旋转造影三维重建后确定

不同动脉血管内的对比剂自动注射建议参数
不同动脉血管内的对比剂自动注射建议参数
| 目标动脉 | 注射速率(ml/s) | 注射总量(ml) | 最大压力限度(PSI) | 注射延迟(s) |
|---|---|---|---|---|
| 主动脉弓 | 15~20 | 30~40 | 800 | 0~1 |
| 颈总动脉 | 4~6 | 8~10 | 200~300 | 0~1 |
| 颈内动脉 | 3~5 | 6~10 | 200~300 | 0~1 |
| 颈外动脉 | 2~3 | 4~6 | 200~300 | 0~1 |
| 锁骨下动脉 | 4~6 | 8~12 | 600 | 0~1 |
| 椎动脉 | 2~4 | 4~6 | 200~300 | 0~1 |
| 肋间动脉/腰动脉 | 1.0~1.5 | 2~5 | 100 | 0~1 |
| 三维旋转造影a | 2~3 | 12~20 | 200~300 | 2~3 |
| 稀释增强C臂CTb | 2~3 | 40~60 | 200~300 | 2~3 |
注:C臂CT即DynaCT、XperCT和Innova CT等的总称,是基于平板数字减影血管造影基础上的一项重建原理与螺旋CT大致相同的新技术,常采用多平面重建、容积再现等重建方法,以显示脑组织信息,增强C臂CT可显示血管与周围组织、血管与管腔内支架的相互关系。由于纯对比剂密度太高,易产生伪影干扰周围组织显影,建议将对比剂稀释至10%~15%进行注射。a对比剂注射速度:肋间动脉1 ml/s,椎动脉2 ml/s,颈内动脉2.5 ml/s,总量根据三维旋转的秒数算乘积。b注射速度可同三维旋转造影,总量根据三维旋转的秒数算乘积
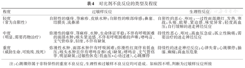
ADR包括过敏样反应和生理性反应。生理性反应又称为非特异性反应,多为剂量、浓度依赖性,一般不需特殊处理。过敏样反应表现与过敏相类似,又称为特异性反应,与对比剂的剂量无关,可导致严重后果,需要重视及专门处置。按照发生严重程度,不良反应分为轻度、中度和重度。对比剂不良反应的类型及程度具体见表4。按照不良反应发生时间,分为速发反应和迟发反应。

对比剂不良反应的类型及程度
对比剂不良反应的类型及程度
| 程度 | 过敏样反应 | 生理性反应 |
|---|---|---|
| 轻度(常为自限性) | 自限性的瘙痒、荨麻疹、皮肤水肿;自限性的喉部痒感;鼻塞、结膜炎、流鼻涕 | 自限性的恶心、呕吐;一过性面部潮红、发热、寒战;头痛、眩晕、紧迫感、味觉异常;轻度高血压;自行缓解的迷走神经反应 |
| 中度(明显,需要药物治疗) | 弥漫性的瘙痒、荨麻疹、水肿,生命体征平稳;不伴有呼吸困难的面部水肿;喉头紧迫感、不伴有呼吸困难的声嘶;哮鸣音、支气管痉挛,轻度,不伴有缺氧 | 持续性恶心、呕吐;高血压急症;孤立性胸痛;需要治疗的迷走神经反应 |
| 重度(威胁生命,可致残、致死) | 弥漫性水肿、面部水肿伴有呼吸困难;弥漫性红斑伴有低血压;喉头水肿且伴有哮鸣音和(或)缺氧;哮鸣音、支气管痉挛,明显缺氧;过敏性休克(低血压+心动过速),心跳骤停 | 持续性的迷走神经反应;心律失常;心跳骤停;抽搐、癫痫;高血压危象 |
注:心跳骤停属于非特异性的重度不良反应,生理性和过敏样不良反应均可造成。如病因不明,判断为过敏样反应所致
(1)过敏史:既往有对比剂过敏样反应或类型不明确的不良反应病史患者,再次使用同类型对比剂的不良反应风险较普通人群增高约5倍[8]。因此,既往过敏史是预测不良反应发生的最重要危险因素。(2)哮喘史:既往哮喘病史可增加对比剂过敏样反应的风险,其过敏样反应常表现为支气管痉挛,重者可发生窒息。哮喘发作期患者不良反应发生风险较一般人群可升高6~10倍[32]。(3)焦虑:焦虑患者易发生ADR,对术前焦虑患者进行良好沟通及安抚可减少轻度不良反应的发生[33]。(4)其他:以下危险因素无需特殊处理:①年龄和性别:中青年人群比老年人及其他年龄段患者更易发生不良反应[34,35];儿童和成人患者出现碘对比剂不良反应风险相似[7];女性患者较男性更易出现不良反应[7]。以上均为中度风险,无需特殊处理。②β-受体阻滞剂:β受体阻滞剂可能降低ADR的发生阈值,增加其严重程度,并降低后期治疗中肾上腺素的疗效[36]。但该风险为中度,无需在对比剂使用前停药。③季节变化:季节交替,尤其春夏交替、秋冬交替,会增加过敏样反应的发生率[8],需要注意。
含碘对比剂速发型过敏样反应发生率较低,次高渗对比剂轻至中度速发型过敏样反应发生率为0.7%~3.9%,严重速发型过敏样反应发生率为0.02%~0.04%[37]。等渗对比剂的速发型过敏样反应发生率低于次高渗对比剂[38,39]。速发型过敏样反应最常见症状包括红斑、荨麻疹,伴或不伴血管性水肿;严重者可发生呼吸困难、恶心、呕吐和低血压;甚至可导致过敏性休克和急性冠脉综合征[40]。几乎所有威胁生命的不良反应均发生在对比剂注射后20 min内[7],因此,应用碘对比剂后半小时内应重点观察患者生命体征,如出现过敏样反应,立即停用。
多数过敏样反应可自行缓解,轻微反应如皮肤瘙痒、荨麻疹等可观察,暂不予以处理[40]。中重度不良反应需尽快、积极处理,包括保持气道通畅,建立静脉通道,维持血压稳定,同时严密监测患者生命体征,注意呼吸、心率、血压变化以及患者表情、神智、皮肤表现,及早发现患者的病情变化,为抢救争取时间。建议介入导管室常规配备急救用品,并建立应急快速抢救机制,确保在紧急情况下能够迅速展开救治。肾上腺素为重要抢救用药,但对于心脏病或口服β受体阻滞剂的患者需小心。其他药物包括抗组胺药物、吸入β2受体激动剂、阿托品、多巴胺等。
迟发型过敏样反应的发生率为0.5%~14%[41,42],于对比剂注射后1 h至7 d发生,绝大多数发生于注射后3 h至2 d;通常为轻至中度过敏症状,一般7 d内缓解;斑丘疹为最常见皮肤表现,其次是延迟性荨麻疹,伴或不伴血管性水肿,亦有接触性皮炎和固定性药疹;更严重表现包括Stevens-Johnson综合征[43]、中毒性表皮坏死松解症、急性泛发性脓疱病、血管炎等,但极为罕见[40]。迟发型过敏样反应通常都是自限性的,大多数情况下不需要或只需要很少的治疗。一般为支持性治疗,如抗组胺药和(或)皮质类固醇用于皮肤症状,发热可用退热药,恶心呕吐者用止吐药,低血压可用液体复苏。如果症状是进行性或广泛性的,或者有明显的相关症状,建议邀请过敏专科和(或)皮肤科医师会诊[7]。
针对上述不良反应的处理流程见图1。


CI-AKI指在对比剂应用后48 h内,血清肌酐(SCr)绝对升高≥3 mg/L(≥26.4 μmol/L)或SCr相对升高50%(较基线升高1.5倍)或尿量减少至≤0.5 ml·kg-1·h-1,持续超过6 h[7]。应用对比剂进行介入治疗的CI-AKI总发生率约为1%~7%。而对于潜在慢性肾功能不全人群,其发生率可达30%~37%。在有多种合并风险的患者中,CI-AKI风险可高达50%以上[44,45,46]。CI-AKI可导致住院时间延长、长期医疗费用增加[46,47]和病死率增高[48]。
推荐对于脑血管疾病患者在行神经介入前,需评估肾功能,对明显肾功能不良者,需权衡利弊后确定是否行介入治疗。在患者神经介入围手术期治疗过程中需时刻关注并警惕肾损伤风险。
(1)术前高危因素评估:①既往存在肾功能损伤:既往存在肾功能损伤患者,发生AKI的风险更高,尤其是当既往肾损伤继发于糖尿病肾病时。对于既往存在肾功能损害的高风险患者,推荐以肾小球滤过率(GFR)45 ml·min-1·(1.73m2)-1为发生CI-AKI的危险临界值,小于该值的患者建议采取更严格的预防措施。②糖尿病:糖尿病是CI-AKI的独立危险因素。糖尿病患者在使用对比剂时,可能发生多种并发症,在入院时,需完善相关实验室检查,特别是肾功能检测。③肾毒性药物:肾毒性药物可能会导致患者生理、体液及电解质的改变,从而影响患者肾功能;也可直接作用于肾脏,导致肾功能损伤。④动脉内大量使用对比剂:动脉内注射对比剂相较于静脉注射,AKI风险更高;且对比剂用量越大,AKI风险越高。根据Mehran评分系统,对比剂用量每增加100 ml,风险增加1分。而神经介入治疗过程中,对比剂用量较大,此项风险不容忽视。⑤其他:高尿酸血症、脱水、充血性心力衰竭、高龄(≥60岁)[49]和医源性肾创伤及合并多种并发症均是CI-AKI的风险因素,需进行肾功能评估。(2)对比剂限量:对比剂使用剂量与AKI相关,推荐在满足成像/诊断的前提下控制对比剂用量,具体参照四、(三)章节中内容。(3)避免使用肾毒性药物:建议根据患者治疗必要性,选择性停用肾毒性药物。(4)肾脏保护药物:肾脏保护药物的使用一直颇受争议。目前没有一致证据支持使用药物预防CI-AKI,既往的N-乙酰半胱氨酸或抗坏血酸现已不推荐。另有研究认为他汀类药物可降低CI-AKI发生率,但是未显著改善全因死亡风险,因此不建议短期大量使用他汀类药物进行CI-AKI预防[50,51]。神经介入手术前,总体不推荐使用肾脏保护药物预防CI-AKI。(5)充分水化:水化可有效减少CI-AKI的发生,建议使用碘对比剂前对患者进行水化,尤其对AKI高风险者,具体参照四(四)章节中内容。(6)对比剂的选择:如前所述,现不建议使用高渗对比剂,尤其是eGFR<45 ml·min-1·(1.73m2)-1的患者[11]。动脉内应用等渗对比剂导致的肾毒性比次高渗对比剂小,CI-AKI风险更低。推荐对于AKI高风险患者使用等渗对比剂。特别是血液透析患者,应尽量选用等渗对比剂。
对于发生了CI-AKI的患者,建议术后积极对症治疗并临床随访,严密监测肾功能,以早期发现新发CKD或CKD患者肾功能降低的情况,以给予进一步治疗。需要注意,对于原发病情严重的高危患者,CI-AKI可导致不良预后。非透析患者发生CI-AKI后可能出现复发性心肌梗死、严重出血和死亡等不良结局[52]。
CIE是一种在介入治疗过程中使用对比剂后出现的急性、罕见、可逆的神经系统并发症[53]。CIE的临床表现呈多样化,包括特异性症状,如皮质盲、谵妄、偏瘫、癫痫、眼肌麻痹等,其中皮质盲占1/3以上。CIE还可表现为非特异性症状,如头晕、头痛、意识模糊、躁动等,常和前述特异性症状合并出现。CIE的影像学表现与蛛网膜下腔出血或脑缺血表现相类似,平扫CT或MRI上可表现为弥漫性脑水肿,CT可见皮质及皮质下弥漫性对比增强。有学者也将造影后脑部出现的点状脑梗死归为CIE,认为可能机制是由于高渗液体引起的红细胞携氧能力下降,导致血栓形成等。CIE的发生率介于0.3%~1.0%之间[54],以动脉内注射对比剂时相对较多见,通常在局部对比剂注射后数分钟至数小时内出现,一般24~48 h内可缓解或治愈,极少重症或死亡。
CIE的发生机制尚不清楚。可能原因包括碘对比剂的渗透性及神经毒性作用[53]。高渗的液体可损害血脑屏障,使对比剂外渗至脑组织间隙,进而神经元直接暴露于对比剂的化学毒性危害中。对比剂的神经毒性与其亲水性相关。另外,对比剂还可引起血管痉挛,导致脑缺血。也有学者认为,对比剂通过血脑屏障除了和对比剂与内皮的接触时间、阴离子浓度及其亲脂性有关系,还和对比剂的剂量有关[55,56]。研究证实对比剂剂量和CIE的发生具有相关性,随着剂量的增加,CIE的发病率随之增加[57],不过关于对比剂的最大建议剂量尚无确定答案[53]。动物实验证实可能是由于对比剂的化学和物理特性导致血脑屏障的渗透性破坏,对比剂渗透到血管外,直接毒害神经元,从而导致脑水肿和CIE[58]。此外,也有观点认为CIE是由于对比剂特异性反应所致。
由于CIE发生机制尚不明确,以CIE为终点的对照、观察性研究较少,因此目前尚不能明确肯定其危险因素。相关荟萃分析[59]及病例报道[60]显示,CIE潜在危险因素包括高龄、男性、既往对比剂不良反应病史、高血压、糖尿病、肾功能不全或大量使用对比剂等。合并有其他对比剂清除能力减弱或脑功能损伤的疾病,也是出现CIE的高危因素[53]。未来尚需进一步深入研究来探讨CIE发生的相关危险因素,以便识别其高危人群,更好地指导临床实践。
CIE的临床表现缺乏特异性,需结合潜在危险因素及影像学检查进行识别。对于高危患者,术中及术后应密切观察患者,一旦出现可疑症状,及时行头颅CT或MRI检查,首先排除脑出血及梗塞性疾病等,若患者影像学表现符合CIE,可考虑CIE并相应处理。对于CIE可采用支持性对症治疗,采用药物减轻患者脑部水肿,适当激素治疗,控制癫痫,如患者出现发热等并发症,需对症处理。CIE有复发倾向,但一般来说总体预后较好。但需注意,在CIE急性期,如再次行神经介入诊断评估,对比剂应用可造成二次严重损害。
CIE目前尚没有特殊的预防措施。可遵循常规ADR预防措施,如术前进行风险评估,控制对比剂用量,避免在明显血管痉挛下注射对比剂进行脑动脉造影,围手术期充分水化,术后促进对比剂排泄等方法可能有效。术前使用糖皮质激素进行预防性用药可能减少CIE的发生,或减轻其反应严重程度,但并不能完全防止其发生。对于有CIE病史的患者,如需再次治疗,可选择其他不使用对比剂的外科治疗手段。对于必须行神经介入治疗的患者,可以考虑使用糖皮质激素进行预防性用药。(1)对比剂限量:对比剂剂量与CIE相关,减少对比剂用量可能对减少CIE风险有一定的意义。具体参照四、(三)章节中内容。(2)充分水化:既往研究提示,对于高龄、糖尿病、肾功能不全、既往脑血管病病史、循环系统不稳定的患者,应注意围手术期水化治疗,这是促进对比剂排出较为有效的办法[61]。具体参照四、(四)章节中内容。(3)对比剂的选择:次高渗对比剂[53,62,63]导致CIE报道较多,等渗对比剂导致CIE的报道则较少见[64,65]。尽管目前没有直接以CIE为终点的对照研究,但大多数人认为等渗对比剂的CIE发生率更低,其可能原因是等渗对比剂的渗透压对血脑屏障损害更小,且血管痉挛发生率更低[66]。基于此,在神经介入治疗过程中可考虑使用等渗对比剂,以降低CIE风险。
临床中对患者介入治疗后AKI的风险因素进行识别和筛选至关重要,目前国外利用美国国家心血管数据登记(NCDR)风险模型来进行术前评估[67]。从评估模型中可以看出高龄(≥60岁)合并CKD、糖尿病或心脑血管疾病等高风险患者人群的AKⅠ、或其他临床终点事件的风险指数都需要高度重视。一项老年(≥60岁)冠心病患者的随机对照研究的结果显示,相较于次高渗对比剂,等渗对比剂组显著降低AKI发生率[68]。荟萃分析结果显示,无论是总患者群,还是CKD患者、糖尿病患者、CKD合并糖尿病患者而言,相较于次高渗对比剂,等渗对比剂组显著降低AKI发生风险[69]。
老年人(>60岁)是AKI高发群体。高龄、老年患者的基础疾病会增加AKI的风险。此外,在介入治疗时,老年患者暴露于对比剂和多种药物中,均可增加AKI风险。因此,老年患者需警惕AKI的发生,在保证心脏功能情况下充分水化,合理减少对比剂用量,并监测药物使用情况,必要时停用肾毒性药物。
如前所述,糖尿病患者在使用对比剂时,可能发生多种并发症。因此,糖尿病患者在进行介入治疗时,需给予特别关注。既往认为糖尿病常用治疗药物二甲双胍可能导致患者发生乳酸性酸中毒。不过近年来,大量研究证实肾功能正常的患者服用二甲双胍不会增加AKI风险,且无报道显示会增加乳酸性酸中毒风险。基于患者肾功能[7],服用二甲双胍的患者可分为两类:(1)无CI-AKI风险,eGFR≥30 ml·min-1·(1.73m2)-1的患者,无需在给药前或给药后停用二甲双胍,且无需在术后再次检测患者肾功能。(2)已存在AKI或CKD Ⅳ期或Ⅴ期[(eGFR<30 ml·min-1·(1.73m2)-1)]的患者,或动脉造影时可能导致肾动脉栓塞的患者,手术时或在术前应暂时停用二甲双胍,并至少停用至术后48 h,直至复查肾功能结果正常后方可继续用药。
CKD是CI-AKI的独立危险因素。该类患者行介入治疗时,AKI的发病率约为10%~15%[11]。建议对GFR<45 ml·min-1·(1.73m2)-1的患者应采取预防措施,包括限制对比剂的用量、水化、停用肾毒性药物并选用等渗性对比剂。在患者使用对比剂后48 h内测定GFR,如患者在48 h内被诊断为CI-AKI,应对患者进行至少1个月的随访,定期测定GFR。对于正在进行腹膜透析或血液透析的患者,不必根据透析时间调整血管内对比剂给药时间,但可适当减少溶液的超负荷[7]。对于行介入治疗的CKD患者,单独或结合水化进行预防性透析或肾脏替代疗法证据不足。对于腹膜透析患者行脑血管造影,不会增加其永久性无尿的风险[30]。CKD患者由于对比剂的清除减慢,应警惕CIE发生的可能性。
急诊患者入院后由于病情紧急,无充足的时间进行充分评估。此外,时间紧迫,往往忽略肾功能检测,也不能进行充分水化,从而可能造成患者过敏样反应、AKI等风险增高。因此需在急诊患者治疗后,监测生命体征,检测心肾功能。必要时行影像学检查,早期发现对比剂使用的不良反应。
急诊患者若既往有对比剂过敏样反应病史,推荐急诊给予预防性静脉用药,具体方法参照三、(三)章节中内容。
碘对比剂对甲状腺功能正常者没有影响,但可使有甲亢病史者发展为甲状腺毒症,这种并发症很少见[70],因此,不建议仅根据甲亢病史限制对比剂的使用或预防用药[7]。不过,以下两种特殊情况可能会影响患者碘对比剂的使用:(1)甲状腺危象,多发生于较重甲亢未予治疗或治疗不充分的患者[71]。对于急性甲状腺危象患者,碘对比剂暴露可加重甲状腺毒症,应避免使用碘对比剂。(2)对于考虑放射性碘治疗或行甲状腺放射性碘成像的患者,碘对比剂的使用会干扰治疗剂量和诊断剂量的摄取。故建议使用对比剂后间隔一段时间(洗脱期)再进行相关治疗或成像检查。甲亢患者的理想洗脱期为3~4周,甲状腺功能减退症患者为6周[7]。
随着神经介入的发展,日益完善的救治流程也要求医生在各方面遵循规范。尽管ADR发生率相对较低,但也有可能导致严重后果,影响患者预后。因此,在对比剂使用过程中,执行规范的预防、管理及救治措施对于防治不良反应及并发症至关重要。
说明:本共识不具备法律效力,仅供临床医师作为参考
执笔人:赵瑞(海军军医大学第一附属医院神经外科)
共识制定专家组成员(按姓氏汉语拼音排序):曹毅(昆明医学院第二附属医院神经外科);柴尔青(甘肃省人民医院神经外科);陈东(深圳市人民医院神经外科);陈康宁(陆军军医大学第一附属医院神经内科);陈鑫璞(郑州大学第一附属医院神经外科);戴琳孙(福建医科大学第一附属医院神经外科);邓剑平(空军军医大学唐都医院神经外科);段传志(南方医科大学珠江医院神经外科);范一木(天津环湖医院神经外科);冯大勤(广西医科大学第一附属医院神经外科);冯文峰(南方医科大学南方医院神经外科);顾宇翔(上海华山医院神经外科);管生(郑州大学第一附属医院神经介入科);郭庆东(空军军医大学西京医院神经外科);何伟文(广州医科大学附属第二医院神经外科);黄昌仁(西南医科大学附属医院神经外科);焦力群(首都医科大学宣武医院神经外科介入放射诊断治疗科);李秋平(复旦大学附属中山医院神经外科);李天晓(河南省人民医院介入治疗中心);李永利(哈尔滨医科大学附属第二医院神经内科);李真保(芜湖弋矶山医院神经外科);李宗正(宁夏医科大学总医院神经外科);梁传声(中国医科大学附属第一医院神经外科);梁国标(北部战区总医院神经外科);刘建民(海军军医大学第一附属医院神经外科);刘磊(解放军总医院神经外科);刘新峰(东部战区总医院神经内科);罗祺(吉林大学第一附属医院神经外科);毛国华(南昌大学二附院神经外科);彭亚[苏州大学附属第三医院(常州市第一医院)神经外科];任少华(山西省人民医院神经外科);史怀璋(哈尔滨医科大学第一附属医院神经外科);帅杰(陆军军医大学第二附属医院神经内科);孙军(温州市中心医院神经外科);万杰清(上海仁济医院神经外科);王春雷(哈尔滨医科大学附属第一医院神经外科);王大明(北京医院神经外科);王东海(山东大学齐鲁医院神经外科);吴红星(新疆自治区人民医院神经外科);吴科学(西藏自治区人民医院神经外科);吴鑫(山东烟台毓璜顶医院神经外科);肖福顺(天津医科大学总医院神经外科);谢晓东(四川大学华西医院神经外科);许璟(浙江大学附属第二医院神经外科);许奕(海军军医大学第一附属医院神经外科);杨华(贵阳医学院附属医院神经外科);杨铭(解放军中部战区总医院神经外科);杨新健(首都医科大学附属北京天坛医院神经介入科);张鑫(解放军东部战区总医院神经外科);张扬(安徽省立医院神经外科);张占普(内蒙古医学院附属医院神经外科);赵林(河北医科大学第二医院神经外科);赵瑞(海军军医大学附属长海医院神经外科);郑洪波(四川省人民医院神经内科);钟鸣(温州医科大学附属第一医院神经外科);朱刚(陆军军医大学第一附属医院神经外科);朱卿(苏州大学附属第二医院神经外科)
所有作者均声明不存在利益冲突





















