
系统评价腔镜治疗儿童先天性肌性斜颈的疗效及安全性,为临床研究与应用提供参考。
检索PubMed、Web of Science、EMBASE、Cochrane Library、CNKI、WanFang Data、VIP和CBM等数据库中关于腔镜治疗儿童先天性肌性斜颈的中文和英文文献。英文检索词为"congenital muscular torticollis""wryneck""arthroscopy""endoscopy"和"stealth surgery",中文检索词为"先天性肌性斜颈""内镜""腔镜"和"关节镜"。检索时限均为建库至2020年1月5日。由2人独立筛选文献、提取数据并评价纳入研究的偏倚风险后,采用R软件3.6.2版本对腔镜治疗CMT疗效优秀率、有效率和并发症发生率进行Meta分析。
最终纳入文献16篇(包括前瞻性案例系列研究1篇,回顾性案例系列研究15篇),总计254例患儿,采用MINORS评价工具来评价文献质量。单组率的Meta分析结果显示,腔镜治疗总体有效率为99.76%(95%CI:98.39%~100%),优秀率为99.52%(95%CI:98.03%~100%);无严重危及生命并发症报告,总并发症发生率为5.83%(95%CI:1.23%~10.42%),皮下积气、皮肤灼伤及瘀斑、神经血管损伤的发生率分别为12.65%(95%CI:3.46%~21.84%)、7.55%(95%CI:1.53%~13.58%)和1.42%(95%CI:0~3.47%)。
现有证据表明,腔镜治疗儿童先天性肌性斜颈行胸锁乳突肌松解术是一种安全有效的治疗方法,且娴熟的腔镜操作技巧仍然是手术成功的关键因素。
版权归中华医学会所有。
未经授权,不得转载、摘编本刊文章,不得使用本刊的版式设计。
除非特别声明,本刊刊出的所有文章不代表中华医学会和本刊编委会的观点。
先天性肌性斜颈(congenital muscular torticollis,CMT)是儿童较常见的一种肌肉骨骼疾病,发病率约为0.3%~1.9%[1,2]。其特征是胸锁乳突肌(sternocleidomastoid muscle, SCM)的间质增生及纤维化导致的挛缩,引起的颈部活动受限,严重者可导致颅面部畸形和脊柱畸形,严重影响颜面部美观并导致头颈部的功能异常[3,4,5,6,7]。
CMT婴儿期多采用保守治疗,包括手法推拿、颈部功能锻炼、颈部支具、针灸、电刺激治疗等,并可联合使用肉毒素A或糖皮质激素局部肌内注射[8,9,10]。但当患儿保守治疗疗效不佳,出现SCM挛缩和典型头颈偏斜等病情加重时,则需手术治疗,以防颅面部畸形加重[8,11]。CMT的手术治疗包括单极SCM松解术、单极松解联合乳突部分切除的双极SCM松解术、Z型SCM延长术等,传统的外科开放手术在患侧锁骨内侧上缘和(或)耳后做开放切口并离断松解SCM的胸骨头、锁骨头和(或)锁骨头。虽然开放手术能取得肯定疗效,但亦可能遗留颈部瘢痕、两侧颈部轮廓不对称、术后患侧SCM塌陷致SCM正常轮廓和颈部"V"形外观消失等问题[12]。故提升手术治疗有效率和"美学效果"是手术治疗CMT的努力方向。
随着儿童腔镜技术的发展,经腔镜治疗CMT成为可能,目前有关腔镜治疗CMT有效性和安全性的观点并不完全一致。因此,为了理解现有文献证据,我们对腔镜下治疗CMT有效性和安全性的单组率进行Meta分析,并系统综述腔镜治疗儿童CMT的临床应用进展。
由2位作者独立检索发表在PubMed、Web of Science、EMBASE、Cochrane Library、CNKI、WanFang Data、VIP和CBM等电子文献数据库,并追溯纳入文献的引用文献,收集所有腔镜治疗CMT的相关研究。检索时限均为建库至2020年1月5日。采用主题词与自由词相结合的检索策略,检索方案通过多次预检索后确定,检索词根据数据库分别进行调整。英文检索词包括"congenital muscular torticollis""wryneck""arthroscopy""endoscopy"和"stealth surgery",中文检索词包括"先天性肌性斜颈""内镜""腔镜"和"关节镜"。
①本研究纳入的临床研究类型为随机对照试验、非随机对照研究、非随机实验性研究、病例对照研究、队列研究、案例系列研究和会议文章;全文资料以及明确阐述纳入及结局随访指标的摘要资料。文种限中文和英文。②纳入对象为接受腔镜手术治疗的CMT患儿,临床查体和超声诊断为确诊标准。依据颅面部生长快速期和全身发育基本一致,第一期为3~7月龄,第二期为4~7岁,第三期为11~15岁。为评价腔镜应用于处于生长发育快速期儿童手术疗效和安全性,将研究对象的年龄限定为小于16岁[13]。③干预措施为研究组行任意入路的内镜、腔镜或关节镜手术,是否设置对照组不限;若设置对照组,则干预措施不限。④结局指标为腔镜治疗CMT后患儿颈部旋转度、侧屈程度和SCM包块大小改善情况,以及依据不同CMT随访评价体系的腔镜术后疗效计算优秀率和有效率。所有报告的不良事件均纳入安全评估。依据Kim等[12]的研究将CMT术后随访的三层次综合评分系统中的"优"和"良"汇总为"有效",将"优"记为"优秀",将"差"记为"无效";将四层次分级法中的"完美"、"优"和"良"汇总为"有效",将"完美"和"优"汇总为"优秀",将"差"记为"无效"。
①重复报道的研究。②研究数据无法获取或未报告相关结局指标的研究。③单个病例报告研究。④无术后并发症记录及随访结果。⑤排除痉挛性斜颈、寰枢椎旋转性半脱位、骨性斜颈、眼源性斜颈、颈淋巴结炎及姿势性斜颈接受腔镜手术等相关研究。⑥研究对象年龄≥16岁的研究。
纳入研究的特征和结果由2位作者独立完成并交叉核对,2人独立使用预先设计的数据收集表单,从每个纳入的研究中独立提取数据。具体内容包括:①患儿特征,包括符合纳入标准的患儿人数、国家、年龄、性别及患侧。②腔镜手术时患儿年龄、手术平均时长、术中出血、腔镜入路及手术空间建立。③腔镜手术前后患儿颈部旋转度、侧屈程度变化及瘢痕情况等。④腔镜术后患儿住院时间、术后引流管放置、术后功能锻炼和使用支具情况。⑤腔镜术后患儿术中大出血、神经血管损伤、皮下血肿或瘀斑、皮下积气、延迟性皮下积液、手术区域皮肤灼伤、纵隔气肿、窒息死亡、高碳酸血症及呼吸性酸中毒、瘢痕愈合等并发症。
本研究采用改良MINORS量表,用于非随机对照试验的文献质量评价。评价指标共8条,具体为:①有无明确报道研究目的。②研究对象的纳入是否连贯。③是否按照预定标准收集数据。④随访终点项目是否可以充分反映研究目的。⑤随访终点的评价指标是否客观。⑥最终随访时间是否充分。⑦失访率是否低于5%。⑧研究设计是否估算样本量[14]。以上每一条为0~2分,0分为未报道;1分为报道了但信息不充分;2分为报道了且提供了充分信息。
用R软件3.6.2版本对腔镜治疗CMT疗效优秀率、有效率和并发症发生率进行Meta分析,合并分析结果以发生率(Proportion)及其95%CI表示。首先采用χ2检验对所纳入研究结果间的异质性进行检验(检验水准α=0.1),并结合I2对异质性大小行定量分析。若P<0.1和(或)I2>50%,则认为各研究结果间存在异质性,采用随机效应模型进行合并分析,并按异质性可能来源进行亚组分析;反之,则采用固定效应模型进行合并分析。若存在明显的临床异质性,则不行合并分析。通过R软件绘制漏斗图分析是否存在发表偏倚,并通过Metabias命令对漏斗图的不对称性进行统计学检验,用Egger’s检测潜在的发表偏倚,P<0.05时认为可能存在发表偏倚;使用Metainf命令行敏感性分析,以探讨某项研究的剔除是否会对合并结果产生影响。P<0.05为差异有统计学意义。
两位作者根据初始检索策略共检索到357篇文献,剔除重复文献后,余231篇文献。再对231篇文献的标题和摘要进行阅读,排除193篇文献;阅读余下38篇文献全文,排除22篇文献,最终16篇文献纳入本次研究。其中,前瞻性病例系列报告1篇[15],回顾性病例系列报告15篇[16,17,18,19,20,21,22,23,24,25,26,27,28,29,30]。总计254例研究对象,所有文献均报道手术类型为腔镜下SCM离断松解术。文献筛选流程及结果见图1。


纳入研究的基本特征见表1。所有纳入文献相关手术方式及随访结果汇总资料见表2。在纳入的16项研究中,有5项报告了基于功能查体和美学评估综合评分系统的术后随访结果,余下11项研究未使用评分系统并以临床查体和(或)主观评价为主随访患儿。主要分级法包括:改良Ling三层次分级法、柳江太三层次分级法、谭富生三层次分级法、Lee四层次分级法[18,20,23,25,31,32,33,34]。改良MINORS量表关键评估的偏倚风险汇总结果见表1。

最终纳入研究16篇文献基本特征
最终纳入研究16篇文献基本特征
| 病例来源 | 发表年限 | 例数 | 手术年龄(月) | 手术时间(min) | 治疗结果(例) | 并发症(例) | MINORS评分(分) | |
|---|---|---|---|---|---|---|---|---|
| 有效 | 优秀 | |||||||
| Huang等[16] | 1997 | 5 | 5.2 | NR | 5 | 5 | 0 | 8 |
| Sasaki等[17] | 2000 | 2 | 102 | NR | 2 | 2 | 0 | 9 |
| Burstein等[18] | 2004 | 85 | 12(4~30) | NR | 85 | 85 | 1 | 14 |
| 李龙等[19] | 2004 | 5 | 24~48 | 45~135 | 5 | 5 | 1 | 11 |
| 谷奇等[20] | 2006 | 23 | 中位数30(1~144) | 51.2(35~135) | 23 | 18 | 1 | 13 |
| Dutta等[21] | 2008 | 3 | 8~84 | 50(45~55) | 3 | 3 | 0 | 12 |
| Kozlov等[22] | 2009 | 5 | 48~120 | 48~120 | 5 | 5 | 0 | 12 |
| Tang等[23] | 2010 | 纳入45,随访42 | 57.6(6~180) | 40 | 41 | 37 | 1 | 14 |
| Chang等[24] | 2011 | 4 | 63.6±29.0 | 67.5±11.9(55~80) | 4 | 4 | 0 | 12 |
| 于忠勤等[25] | 2011 | 11 | 55.2(18~114) | 51(45~72) | 11 | 6 | 2 | 13 |
| Lee等[26] | 2012 | 15 | 17.6(9~72) | 40 | 15 | 15 | 0 | 12 |
| 桂容花等[27] | 2012 | 16 | 48~144 | 67.2±11.7 | 16 | 16 | 2 | 11 |
| Tokar等[28] | 2015 | 11 | 12~180 | NR | 11 | 11 | 2 | 14 |
| 孔萌等[29] | 2016 | 10 | 52.8(12~96) | 55(45~120) | 10 | 6 | 2 | 11 |
| Teja等[15] | 2017 | 5 | 74.4(2~120) | 50(32~70) | 4 | 4 | 0 | 9 |
| 孙俊杰等[30] | 2018 | 12 | 中位数38(12.0~44.4) | 42(35~55) | 12 | 12 | 4 | 12 |
注:NR为未报告

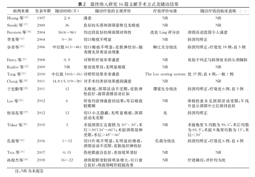
最终纳入研究16篇文献手术方式及随访结果
最终纳入研究16篇文献手术方式及随访结果
| 病例来源 | 发表年限 | 随访时间(月) | 随访疗效的主观评价 | 疗效评价标准 | 随访疗效的临床查体 |
|---|---|---|---|---|---|
| Huang等[16] | 1997 | 2.8 | 满意 | NR | NR |
| Sasaki等[17] | 2000 | 36 | 良好的头部和颈部姿势且无瘢痕 | NR | NR |
| Burstein等[18] | 2004 | 36(6~96) | 均达到良好的颅面部对称性 | 改良Ling评分法 | 颈部活动范围令人满意 |
| 李龙等[19] | 2004 | 9~30 | 切口瘢痕不明显 | NR | 斜颈均矫正 |
| 谷奇等[20] | 2006 | 中位数6(3~48) | 切口瘢痕不明显,皮肤弹性好,随表情无异常活动现象 | 柳江太分级法 | 斜颈均矫正,疗效优18例,良5例 |
| Dutta等[21] | 2008 | 0.5 | 对矫形疗效非常满意 | NR | 有助于纠正与斜颈有关的头颈倾斜 |
| Kozlov等[22] | 2009 | NR | 整容效果佳,无明显瘢痕 | NR | NR |
| Tang等[23] | 2010 | 中位数18(6~36) | 对矫形结果非常满意 | The Lee scoring system | 优37例,良4例,一般1例 |
| Chang等[24] | 2011 | 14.8±5.1(9~20) | 对手术的美容结果感到满意 | NR | NR |
| 于忠勤等[25] | 2011 | 12 | 无瘢痕,颈部活动不受限,皮肤弹性良好,面部表情活动自如 | 谭富生分级法 | 斜颈均矫正,疗效优6例,良5例 |
| Lee等[26] | 2012 | 6 | 所有均获得满意的结果;耳后瘢痕较模糊 | NR | 体格检查未见颈部活动受限;X线片显示颈部中立位保持良好 |
| 桂容花等[27] | 2012 | 12 | 切口小且隐蔽,无明显瘢痕,颈部活动无受限 | 无 | 斜颈均矫正 |
| Tokar等[28] | 2015 | 3 | 术前颈部左右旋转为10°~30°,术后>30°(30°~60°);术前颈部屈伸受限,术后>45°~60° | NR | 术前角度X均数为59.6°,术后均数为83.5°;术前S角度均数为13°,术后<10° |
| 孔萌等[29] | 2016 | 1~12 | 切口外观不明显,无明显的瘢痕,颈部活动不受限,皮肤组织弹性好 | 孔萌分级法 | 斜颈均矫正,疗效优6例,良4例 |
| Teja等[15] | 2017 | 0.15 | 伤疤都愈合良好,美容效果很好 | NR | NR |
| 孙俊杰等[30] | 2018 | 16~22 | 颈部旋转度较前明显增大,切口愈合良好,颅面部畸形较前改善 | NR | 疗效确切,评价均为优 |
注:NR为未报告
全部254例样本中,经腔镜治疗有效252例;各研究间存在同质性(I2=0,P>0.1),使用固定效应模型,纳入文献加权合并所得合并有效率为99.76%(95%CI:98.39%~100%,图2、表3)。254例样本经腔镜治疗后随访结果为"优秀"者有234例;各研究间存在同质性(I2=22.5%,P>0.1),使用固定效应模型,纳入文献加权合并所得合并优秀率为99.52%(95%CI:98.03%~100%,图3、表3)。

Meta分析结果汇总
Meta分析结果汇总
| 结局指标 | 纳入研究数(篇) | 手术例数(例) | 事件数(例) | 异质性检验 | 效应模型 | Meta分析结果统计量[%(95%CI)] | Egger’s检验 | |
|---|---|---|---|---|---|---|---|---|
| I2 | P值 | |||||||
| 手术疗效有效率 | 16 | 254 | 252 | 0 | 1.000 0 | 固定 | 99.76(98.39~100) | 0.298 8 |
| 手术疗效优秀率 | 16 | 254 | 234 | 22.5% | 0.198 4 | 固定 | 99.52(98.03~100) | 0.024 67 |
| 总并发症率 | 9 | 215 | 16 | 45.0% | 0.068 6 | 随机 | 5.83(1.23~10.42) | 0.000 05 |
| 皮下积气发生率 | 4 | 49 | 7 | 0 | 0.747 5 | 固定 | 12.65(3.46~21.84) | 0.141 8 |
| 皮肤灼伤和瘀斑发生率 | 6 | 72 | 7 | 0 | 0.849 8 | 固定 | 7.55(1.53~13.58) | 0.003 3 |
| 神经血管损伤发生率 | 2 | 127 | 2 | 0 | 0.646 6 | 固定 | 1.42(0~3.47) | 未做 |




纳入的9篇文献均报道了并发症,总样本量为215例,发生并发症者16例;各研究间存在异质性(I2=45%,P<0.1),使用随机效应模型,纳入文献加权合并所得合并并发症发生率为5.83%(95%CI:1.23%~10.42%,图4、表3)。


纳入的4篇文献均报道了皮下积气并发症,总样本量为49例,发生并发症7例;各研究间存在同质性(I2=0%,P>0.1),使用固定效应模型,所有文献加权合并后得到合并皮下积气发生率为12.65%(95%CI:3.46%~21.84%,图5、表3)。


我们对纳入研究数>9篇文献的3项结局指标进行漏斗图分析其发表偏倚情况,结果提示手术疗效有效率漏斗图对称性较好,其结果受发表偏倚影响可能性较小(图8);手术疗效优秀率和总并发症率漏斗图对称性欠佳,存在发表偏倚的可能性(图9,图10)。




按"腔镜入路"的不同,可将16项研究划分为"耳后入路"和"经腋入路"2个亚组,对手术疗效优秀率行亚组分析提示二者异质性检验结果分别为I2=0和I2=25%,说明二者均没有明显的异质性;将两亚组合并则I2=22%,提示研究类型不同并非异质性来源;亚组间比较,差异无统计学意义(P=0.070 5,图3);总并发症率行亚组分析提示两亚组合并后I2增加,提示腔镜入路不同可能是异质性的来源之一,亚组间比较,差异无统计学意义(P=0.062 4,图4)。
用Egger’s检验评价纳入研究偏倚风险,结果显示手术疗效有效率和皮下积气发生率等结局指标未发现存在发表偏倚,其结果受发表偏倚影响可能较小。神经血管损伤发生率因纳入文献仅2篇,未做Egger’s检验。而手术疗效优秀率、总并发症发生率及皮肤灼伤和瘀斑发生率,Egger’s检验提示可能存在发表偏倚(P<0.05,表3)。
手术疗效优秀率敏感性分析结果显示,依次剔除每项研究后,余下纳入研究合并率在99.52%,并无明显变化,提示该Meta分析结果较为稳健可靠(图11),手术疗效优秀率的异质性检验结果为I2=22.5%。当分别剔除使用了综合评分系统的Burstein[18]、谷奇等[20]、Tang等[23]、于忠勤等[25]和孔萌等[29]的研究后,异质性检验结果I2分别下降至17.0%、3.7%、4.3%、3.9%和9.7%,提示术后随访所用综合评分系统不同可能是异质性的来源。


总并发症发生率、皮肤灼伤和瘀斑发生率的敏感性分析结果显示,二者分别剔除发生率最小的Burstein[18]、谷奇等[20]的研究后,余下研究合并的率均出现波动,提示样本量大小可能是Meta分析结果出现波动的原因;总并发症发生率剔除发生率最高的孙俊杰等[30]研究后,异质性检验结果I2从45%下降至24.9%。手术疗效有效率和皮下积气发生率的异质性检验结果为I2=0。敏感性分析亦提示依次剔除每项研究后合并的率无明显变化,提示该Meta分析结果较为稳健可靠。
CMT是新生儿及婴幼儿常见的肌肉骨骼疾病之一,规范有效的治疗可以避免患儿后期出现颈椎畸形及颅面部畸形等情况。针对保守治疗无效的CMT患儿,可根据其SCM处于纤维化挛缩的状态,行手术松解SCM及其周围组织已为共识。手术治疗方法包括开放切口行SCM单极或双极止点切断、"Z"形延长术、全切术,及腔镜下行SCM单极或双极止点切断术[12]。Huang等[16]于1997年最早报道5例腔镜下治疗CMT,之后Burstein[18]报道了单中心样本量最大的85例系列报告,国内李龙等[19]于2004年首次报道,相关研究均表明腔镜治疗CMT具有微创、美观和恢复快等优点,并认为是一种隐形手术[35]。纳入本次研究文献报道患儿的术后住院时间在1~5 d,有5项研究为1 d内出院,且术后开始康复锻炼时间早[20,21,22,25,28];手术时间为35~135 min,多数约50 min;术中出血量少,均少于5 ml;术后伤口为耳颞部或腋窝处2~3个3~5 mm手术切口;术后无须放置引流管或引流条。
CMT手术指征和最佳手术时机现仍有争议。目前多数学者主张1岁以上需手术,并认为最佳手术时机为1~4岁,5岁后手术并发症将增多且疗效差[31,36,37]。但亦有学者认为5岁后甚至成人阶段接受手术同样可以获得较满意的疗效[38,39,40,41,42,43]。针对腔镜治疗CMT的手术时机,本研究最终纳入患儿手术年龄范围为1~180个月。此外亦有针对16岁以上腔镜治疗CMT的研究表明手术有效,最大患者年龄为42岁[44,45,46,47,48]。说明腔镜治疗CMT年龄适用范围广。患儿年龄越小,腋窝到CMT的距离就越短,经腋窝腔镜手术就越易进行。孙俊杰等[30]为缩短手术路径提高治疗效果,避免并发症发生,建议患儿1岁后尽早手术治疗。
本Meta分析结果显示,腔镜治疗儿童先天性肌性斜颈的合并有效率为99.76%,合并优秀率为99.52%,提示临床疗效较好;敏感性分析亦提示该Meta分析合并有效率结果较为稳健可靠;且研究发现术后随访使用不同综合评分系统可能是异质性的来源,提示今后的研究应建立一种用于CMT手术前后的规范化评分系统。此外,本研究"耳后入路"纳入研究仅3项[17,18,26],对于"耳后入路"和"经腋入路"二者疗效分析和安全性分析,在未来仍需更多针对此2种手术入路下腔镜治疗CMT的高证据等级和大样本量研究。
Meta分析结果表明,腔镜治疗CMT后合并总并发症发生率为5.83%,出现的并发症主要有皮下积气(12.65%)、皮肤灼伤和瘀斑(7.55%)、神经血管损伤(1.42%)。敏感性分析结果提示,样本量大小可能是合并总并发症发生率结果出现波动的原因,但结果较稳健。总的来说,腔镜手术是安全有效的,严重并发症未报道,且部分并发症与手术操作过程有关。
"耳后入路"由Burstein团队首次采用,他们于耳颞部建立切口,沿SCM解剖分离并于耳大神经下方1 cm处离断肌肉[18,49,50]。Sasaki等[17]和Lee等[26]在此基础上,使用"耳后入路"联合免充气丝线悬吊颈部法建立操作空间。"耳后入路"的优点是将切口隐藏到耳颞部,但可能在操作空间建立时需广泛松解颈部皮下组织,可能会遇到大的表浅静脉导致损伤血管;由于操作器械与SCM肌纤维方向平行可能很难有效横断肌纤维;其并发症为可能导致耳大神经、副神经及颈外静脉损伤。Burstein[18]报道了一例14岁女患儿,因斜颈症状严重,术中颈部皮肤切口结扎颈外静脉分支并在腔镜下部分离断。李龙等[19]于2004年首次报道腔镜下"经腋入路"治疗CMT,于患侧腋窝皮纹线置入5 mm Trocar,再于颈中横纹和颈下横纹置入3 mm Trocar。Dutta等[21]于2008年首次使用完全经腋入路,于腋下置入1个5 mm Trocar及1或2个3 mm Trocar。Kozlov等[22]和孙俊杰等[30]只用2个5 mm或3 mm Trocar,术后仅腋窝顺皮纹切口处遗留2~3个瘢痕,无颈部切口,术后恢复快,伤口明显缩小且美观。但此入路切口抵达松解区域较远,使得解剖SCM及周围组织需较高手术技巧且消耗时间。
相较传统外科开放手术可提供人眼直视的空间,SCM腔镜手术的关键技术为建立一个稳定且充分的操作空间。目前常用的腔隙维持方式有CO2充气建腔法和机械支撑建腔法。本研究纳入的11项研究术中在颈部通过置入Trocar,以2~5 L/min流量充入压力为6~8 mmHg(1 mmHg=0.133 kPa)的CO2气体形成气腔,但采用切口直接放入或通过Trocar置入器械仍有争论。Tokar等[28]用腋下入路联合气囊或球囊创建通路可良好可视化SCM,Sasaki等[17]和Lee等[26]用丝线悬吊皮肤充气建腔,但可能因操作间隙不密闭导致手术空间较不稳定。针对大龄患儿,顾子春等[47]应用头颈部腔镜手术建腔器于CMT患儿颈部建立非气腔提吊腔镜通道,用具备三维可调的组织悬吊维持腔道持续稳定并使切口充分接近胸骨头和锁骨头以利于手术操作,但目前尚无专用于儿童的提吊器械。用CO2充气建腔法后手术径路和操作区域膨胀,可能导致皮下积气(本研究结果显示其发生率为12.65%),需警惕皮下纵隔气肿、高碳酸血症发生,术中需与麻醉师和巡回护士协作,依据患儿个体化差异,密切关注和严格控制CO2流量和压力。使用机械支撑建腔法时,应用现有成人悬吊装置应当仔细操作,并推进针对儿童腔镜手术非气腔提吊腔镜通道的研发工作。此外,由于颈部为疏松结缔组织,应严格控制冲洗液流速和流量以防止液体渗向周围组织导致皮下积液甚至术后拔除气管插管后压迫气管[23]。
腔镜下需在颈阔肌或颈阔筋膜和胸肌筋膜间解剖分离,不损伤颈阔肌、层次疏松清晰且血管分支更少。且Burstein[18]认为如SCM深处未纤维化,腔镜下可将这层浅薄肌肉保留下来继续覆盖在颈内静脉和颈动脉鞘上,从而减少肌肉、颈静脉鞘受损,最大程度保留V型外观且不会影响松解效果。颈外静脉斜形跨越SCM表面,SCM的深层鞘内有颈总动脉及其分支、颈内静脉及其属支和迷走神经,上方深面走行副神经和耳大神经,在离断SCM时可提拉皮肤帮助提起残留肌纤维束,避免损伤颈部大血管,在进一步松解SCM周围紧张的纤维组织时可将显露肩胛舌骨肌的肌腹作为深度标志。本研究结果显示合并后的皮肤灼伤和瘀斑、神经血管损伤发生率分别为7.55%和1.42%,术中操作中应用电刀、电凝钩或超声刀需仔细操作,术中电凝功率需在保证不出血的情况下尽可能小,并用塑料膜覆盖电刀针体,避免针体灼伤皮肤出现瘀斑和皮下积液等并发症。此外,针对二次手术患儿,腔镜下需仔细解剖分离以尽可能防止神经血管并发症发生。Tang等[23]报道一例二次手术患儿术中因术前手术瘢痕导致分离时损伤颈外浅静脉导致出血,后于腔镜下切断。
本研究的局限性在于:①由于本研究纳入的高质量和高证据等级文献较少,仅纳入案例系列报告行系统评价,可能会夸大了报道效应大小和累积结果对总体的影响;②纳入研究未设立其他治疗方式或空白对照组,只能行单组率的Meta分析,其统计研究意义和结果准确性降低,本研究结果的推广和解释需进一步结合临床实际情况;③通过漏斗图和Egger’s检验可以看到纳入文献存在一定程度发表偏倚;④各项研究的腔镜术后疗效评价标准不统一,因此测量偏倚客观存在,异质性不可避免;⑤各研究缺乏对远期疗效的评估,随访时间长短不一,多数随访较长的研究纳入样本量较少,削弱了本研究对于远期疗效和安全性评价的证据强度。
从本次Meta分析结果看,针对CMT患儿开展腔镜手术治疗矫形和美容效果较好,并发症发生率较低,但仍有并发症发生,且由于缺乏对照,尚不能确定腔镜在临床的适用性和安全性,因此本研究结论仍需开展高质量的随机对照试验以进一步论证。此外由于腔镜下行SCM松解术要求较高,术者需熟悉颈部的局部解剖结构且有娴熟的腔镜操作技巧,这在一定程度上也限制了这一术式的推广。
所有作者均声明不存在利益冲突























