
系统性轻链(AL)型淀粉样变性是指由单克隆轻链作为前体物质形成的淀粉样蛋白沉积至多种组织器官而导致组织损伤和器官功能障碍的一种疾病。近年来,AL型淀粉样变性领域进展迅速,诊断方法日益精准,治疗新药层出不穷,患者的长期预后也明显改善。为进一步推进AL型淀粉样变性的高质量规范化诊疗,更好地指导我国医师的临床实践,东部战区总医院国家肾脏疾病临床医学研究中心和北京大学人民医院国家血液系统疾病临床医学研究中心联合相关领域专家对2016年制定的《系统性轻链型淀粉样变性诊断和治疗指南》进行了更新。
系统性轻链(AL)型淀粉样变性是系统性淀粉样变性最常见的类型,其临床表现多样,诊断治疗困难。2016年,中国AL型淀粉样变性协作组、东部战区总医院国家肾脏疾病临床医学研究中心组织肾脏科和血液科的专家制定了我国首部《系统性轻链型淀粉样变性诊断和治疗指南》,对规范AL型淀粉样变性的诊治起到了推动作用[1]。5年来,随着相关检测技术的提高和新药的不断问世,AL型淀粉样变性的诊治也有了很多进展,基于此,中国AL型淀粉样变性协作组联合相关领域专家对AL型淀粉样变性诊断和治疗指南作了更新。本次指南的意见根据证据的强弱分为推荐(recommend)和建议(suggest)两个级别,推荐的内容临床证据级别较高,也达成了广泛的共识,建议的内容临床证据级别不高,有一定的争议,需要进一步研究来验证。
AL型淀粉样变性是由单克隆免疫球蛋白轻链错误折叠形成淀粉样蛋白,沉积于组织器官,造成组织结构破坏、器官功能障碍并进行性进展的疾病,主要与克隆性浆细胞异常增殖有关,少部分与淋巴细胞增殖性疾病有关。淀粉样蛋白具有如下特点:光镜下苏木精-伊红(HE)染色呈嗜伊红均质状,过碘酸-雪夫(PAS)染色呈弱阳性或阴性,Masson染色呈嗜亮绿;刚果红染色呈砖红色,偏振光显微镜下呈苹果绿色双折光;电镜下表现为直径8~14 nm、无分支、排列紊乱的纤维丝状结构;X线衍射显微镜下可见β片层结构。
AL型淀粉样变性是一种罕见病,欧美国家报道的发病率为8~10例/百万人年,我国尚无确切的发病率数据,从肾活检资料看,约占继发性肾脏病患者的4%[2]。AL型淀粉样变性多见于老年人,诊断中位年龄60岁左右,男性患者比例略高于女性。AL型淀粉样变性预后具有较大的异质性,严重心脏受累的患者中位生存期不足1年[3, 4, 5]。
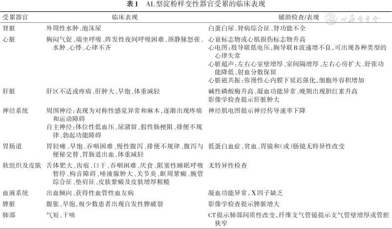
建议对有特异性临床表现,或出现两个及以上器官受累临床表现的患者进行AL型淀粉样变性的筛查。AL型淀粉样变性的临床表现多样,可累及多个器官。肾脏及心脏是最常见的受累器官,其他受累器官包括肝脏、自主或外周神经、消化道、皮肤软组织等。具体临床及实验室检查特点见表1,大部分临床表现无特异性,但舌体肥大和眶周紫癜是AL型淀粉样变性较为特异的临床表现。

AL型淀粉样变性器官受累的临床表现
AL型淀粉样变性器官受累的临床表现
| 受累器官 | 临床表现 | 辅助检查/表现 |
|---|---|---|
| 肾脏 | 外周性水肿、泡沫尿 | 白蛋白尿、肾病综合征、肾功能不全 |
| 心脏 | 胸闷气促、端坐呼吸、阵发性夜间呼吸困难、颈静脉怒张、水肿、心悸、心律不齐 | 心衰标志物或心肌损伤标志物升高 心电图:肢导联低电压,胸导联R波递增不良,可出现各种类型的心律失常 心脏超声:左右心室壁增厚、室间隔增厚、左右心房扩大、舒张功能降低、射血分数保留 心脏磁共振:弥漫性心内膜下延迟强化,细胞外容积增加 |
| 肝脏 | 肝区不适或疼痛、肝肿大、早饱、体重减轻 | 碱性磷酸酶升高、凝血功能异常、晚期出现胆红素升高 影像学检查提示肝脏肿大 |
| 神经系统 | 周围神经:表现为对称性感觉异常和麻木,逐渐出现疼痛和运动障碍 自主神经:体位性低血压、尿潴留、假性肠梗阻、排便不规律、勃起功能障碍 | 神经肌电图提示神经传导速率下降 |
| 胃肠道 | 胃轻瘫、早饱、吞咽困难、慢性腹泻、排便不规律、腹泻与便秘交替、胃肠道出血、体重减轻 | 低蛋白血症、贫血、胃镜和(或)肠镜无特异性改变 |
| 软组织及皮肤 | 舌体肥大、齿痕、口干、吞咽困难、厌食、阻塞性睡眠呼吸暂停、构音障碍、唾液腺肿大、关节炎、眶周紫癜、腕管综合征、垫肩征、皮肤紫癜及皮肤增厚粗糙 | 无特异性检查 |
| 血液系统 | 出血倾向、获得性血管性血友病 | 凝血功能异常,Ⅹ因子缺乏 |
| 脾脏 | 腹胀、早饱,极少数患者出现自发性脾破裂 | 影像学检查提示脾脏增大 |
| 肺部 | 气短、干咳 | CT提示肺部间质性改变,纤维支气管镜提示支气管壁增厚或管腔狭窄 |
推荐使用以下诊断标准确诊AL型淀粉样变性:诊断AL型淀粉样变性需符合以下条件:(1)临床表现、体格检查、实验室或影像学检查证实有组织器官受累。(2)组织活检病理证实有淀粉样蛋白沉积,且淀粉样蛋白的前体蛋白为免疫球蛋白轻链或重轻链,具体病理表现为:①刚果红染色阳性,在偏振光下呈苹果绿色双折光;②免疫组化、免疫荧光或免疫电镜检查结果为轻链限制性表达,或质谱分析明确前体蛋白为免疫球蛋白轻链;③电镜下可见细纤维状结构,无分支,僵硬,排列紊乱,直径8~14 nm。(3)血液或尿液中存在单克隆免疫球蛋白或游离轻链的证据,或骨髓检查发现有单克隆浆细胞/B细胞。
推荐使用表2的标准判断AL型淀粉样变性患者的器官受累。确诊AL型淀粉样变性后,可综合临床、组织学和影像学特征判断患者全身各器官受累情况。

系统性轻链型淀粉样变性器官受累判断标准
系统性轻链型淀粉样变性器官受累判断标准
| 受累器官 | 诊断标准 |
|---|---|
| 肾脏 | 尿蛋白定量>0.5 g/d,以白蛋白为主 |
| 心脏 | 心脏超声平均心室壁厚度>12 mm,排除其他心脏疾病;或在没有肾功能不全及房颤时NT-proBNP>332 ng/L |
| 肝脏 | 无心衰时肝总界(肝叩诊时锁骨中线上测量肝上界到肝下界的距离)>15 cm,或碱性磷酸酶大于正常值上限的1.5倍 |
| 神经系统 | 外周神经:临床出现对称性的双下肢感觉运动神经病变 自主神经:胃排空障碍,假性肠梗阻,非器官浸润导致的排泄功能紊乱 |
| 胃肠道 | 直接活检证实并有相关症状 |
| 肺 | 直接活检证实并有相关症状;影像学检查提示肺间质病变 |
| 软组织 | 舌增大、关节病变、跛行、皮肤病变、肌病(活检证实或假性肥大)、淋巴结肿大、腕管综合征 |
注:NT-proBNP为氨基末端脑钠肽前体
建议根据单克隆轻链类型和是否合并血液肿瘤对AL型淀粉样变性进行分型。根据组织病理结果中单克隆轻链沉积的类型,可将AL型淀粉样变性分为λ轻链型和κ轻链型。临床上以λ轻链型为主,约占85%。少数患者在轻链之外尚合并出现单一的重链或者片段,临床为重轻链(AHL)型淀粉样变性,此类患者在IgG分型中仅表达IgG1、IgG2、IgG3、IgG4中单一类型,或者IgA分型中仅表达IgA1、IgA2中单一类型。根据是否合并血液肿瘤,可将AL型淀粉样变性分为原发性和继发性,继发性AL型淀粉样变性是继发于其他浆细胞/B细胞疾病如多发性骨髓瘤、华氏巨球蛋白血症及部分能分泌球蛋白的套细胞淋巴瘤等。
推荐临床常规使用梅奥2012分期系统判断预后,以心脏受累为主的患者建议使用梅奥2004分期系统,判断肾脏淀粉样变性进展建议使用肾脏预后分期系统,合并肾脏和心脏受累的患者建议使用南京预后分期系统。AL型淀粉样变性预后分期系统的具体分级方法见表3[6, 7, 8, 9]。

系统性轻链型淀粉样变性的常用预后分期系统汇总
系统性轻链型淀粉样变性的常用预后分期系统汇总
| 分期系统 | 标志物及阈值 | 分期 | 预后 |
|---|---|---|---|
| 梅奥2004分期系统[6] | 1. NT-proBNP>332 ng/L 2. cTnT>0.035 μg/L或cTnI>0.01 g/L | Ⅰ期:指标均低于阈值 Ⅱ期:1个指标高于阈值 Ⅲ期:2个指标均高于阈值(Ⅲ期患者根据NT-proBNP是否>8 500 ng/L分为Ⅲa期和Ⅲb期) | Ⅰ期:中位生存期26.4个月 Ⅱ期:中位生存期10.5个月 Ⅲ期:中位生存期3.5个月 |
| 梅奥2012分期系统[7] | 1. NT-proBNP>1 800 ng/L 2. cTnT>0.025 μg/L 3. dFLC>180 mg/L | Ⅰ期:指标均低于阈值 Ⅱ期:1个指标高于阈值 Ⅲ期:2个指标高于阈值 Ⅳ期:3个指标均高于阈值 | Ⅰ期:中位生存期94个月 Ⅱ期:中位生存期40个月 Ⅲ期:中位生存期14个月 Ⅳ期:中位生存期6个月 |
| 肾脏预后分期系统[8] | 1. eGFR<50 ml·min-1· (1.73 m2)-1 2. 尿蛋白定量>5 g/24 h | Ⅰ期:eGFR高于阈值,且尿蛋白低于阈值 Ⅱ期:eGFR低于阈值,或尿蛋白高于阈值 Ⅲ期:eGFR低于阈值,且尿蛋白高于阈值 | Ⅰ期:2年内进展至透析的风险为0~3% Ⅱ期:2年内进展至透析的风险为11%~25% Ⅲ期:2年内进展至透析的风险为60%~75% |
| 南京预后分期系统[9] | 1. Gal-3>20.24 μg/L 2. hs-cTnT>0.026 μg/L 3. dFLC>75.89 mg/L | Ⅰ期:指标均低于阈值 Ⅱ期:1个指标高于阈值 Ⅲ期:2个指标高于阈值 Ⅳ期:3个指标均高于阈值 | Ⅰ期:中位生存期100个月 Ⅱ期:中位生存期60个月 Ⅲ期:中位生存期29个月 Ⅳ期:中位生存期15个月 |
注:NT-proBNP为氨基末端脑钠肽前体;cTnT为血清肌钙蛋白T;cTnI为血清肌钙蛋白I;dFLC为血清游离轻链差值;eGFR为估算的肾小球滤过率;Gal-3为半乳糖凝集素-3;hs-cTnT为超敏肌钙蛋白T
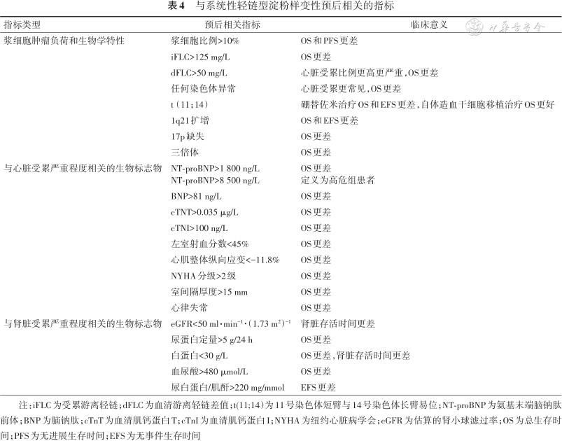
建议从累及脏器的严重程度以及浆细胞肿瘤负荷和生物学特性两方面对AL型淀粉样变性患者进行危险分层和预后判断。表4列出了目前发现与AL型淀粉样变性患者预后相关的因素[10],建议根据列表中的指标对患者进行预后评估。

与系统性轻链型淀粉样变性预后相关的指标
与系统性轻链型淀粉样变性预后相关的指标
| 指标类型 | 预后相关指标 | 临床意义 |
|---|---|---|
| 浆细胞肿瘤负荷和生物学特性 | 浆细胞比例>10% | OS和PFS更差 |
| iFLC>125 mg/L | OS更差 | |
| dFLC>50 mg/L | 心脏受累比例更高更严重,OS更差 | |
| 任何染色体异常 | 心脏受累更常见,OS更差 | |
| t (11;14) | 硼替佐米治疗OS和EFS更差,自体造血干细胞移植治疗OS更好 | |
| 1q21扩增 | OS和EFS更差 | |
| 17p缺失 | OS更差 | |
| 三倍体 | OS更差 | |
| 与心脏受累严重程度相关的生物标志物 | NT-proBNP>1 800 ng/L NT-proBNP>8 500 ng/L | OS更差 定义为高危组患者 |
| BNP>81 ng/L | OS更差 | |
| cTNT>0.035 μg/L | OS更差 | |
| cTNI>100 ng/L | OS更差 | |
| 左室射血分数<45% | OS更差 | |
| 心肌整体纵向应变<-11.8% | OS更差 | |
| NYHA分级>2级 | OS更差 | |
| 室间隔厚度>15 mm | OS更差 | |
| 心律失常 | OS更差 | |
| 与肾脏受累严重程度相关的生物标志物 | eGFR<50 ml·min-1·(1.73 m2)-1 | 肾脏存活时间更差 |
| 尿蛋白定量>5 g/24 h | OS更差 | |
| 白蛋白<30 g/L | OS更差,肾脏存活时间更差 | |
| 血尿酸>480 μmol/L | OS更差 | |
| 尿白蛋白/肌酐>220 mg/mmol | EFS更差 |
注:iFLC为受累游离轻链;dFLC为血清游离轻链差值;t(11;14)为11号染色体短臂与14号染色体长臂易位;NT-proBNP为氨基末端脑钠肽前体;BNP为脑钠肽;cTnT为血清肌钙蛋白T;cTnI为血清肌钙蛋白I;NYHA为纽约心脏病学会;eGFR为估算的肾小球滤过率;OS为总生存时间;PFS为无进展生存时间;EFS为无事件生存时间
推荐使用以下危险分层的标准,将AL型淀粉样变性患者分为低危组、中危组和高危组。符合以下所有条件为低危组:美国东部肿瘤协作组(ECOG)体力状态评分0~2分;纽约心脏病学会(NYHA)分级Ⅰ~Ⅱ级;左室射血分数>45%;氨基末端脑钠肽前体(NT-proBNP)<5 000 ng/L;血清肌钙蛋白T(cTnT)<0.06 μg/L;不吸氧血氧饱和度>95%;总胆红素<34 μmol/L(2 mg/dl);基线收缩压>90 mmHg(1 mmHg=0.133 kPa)。中危组指不符合低危组条件且梅奥2004分期在Ⅰ~Ⅲa期患者。高危组指梅奥2004分期Ⅲb期或NYHA分级Ⅳ期的患者[11]。
建议AL型淀粉样变性与下列两类疾病作鉴别诊断:一类是其他类型的淀粉样变性(表5),另一类是M蛋白相关的其他疾病。其他类型淀粉样变性包括血清淀粉样A蛋白(AA)型淀粉样变性、遗传性淀粉样变性和局限性AL型淀粉样变性。

非轻链型系统性淀粉样变性的种类
非轻链型系统性淀粉样变性的种类
| 疾病种类 | 前体蛋白(淀粉样蛋白) | 受累组织或器官 |
|---|---|---|
| AA型淀粉样变性 | 血清淀粉样A蛋白(AA) | 肾脏、肝脏、胃肠道、脾、自主神经系统、甲状腺 |
| 纤维蛋白原Aα淀粉样变性(遗传性) | 突变的纤维蛋白原Aα链(AFib) | 肾脏、肝脏、脾脏、高血压常见,肾损害以肾小球为主 |
| 载脂蛋白AⅠ淀粉样变性(遗传性) | 突变的载脂蛋白AⅠ(AapoAⅠ) | 肾脏(髓质沉积为主)、肝脏、心脏、皮肤、喉 |
| 载脂蛋白AⅡ淀粉样变性(遗传性) | 突变的载脂蛋白AⅡ(AapoAⅡ) | 肾脏 |
| 溶菌酶型淀粉样变性(遗传性) | 突变的溶菌酶突变体(ALys) | 肾脏 |
| 甲状腺素转运蛋白相关淀粉样变性(遗传性) | 突变的甲状腺激素转运蛋白(ATTRm) | 周围神经系统、心脏、玻璃体浑浊,肾脏受累不常见 |
| 芬兰型淀粉样变性(遗传性) | 突变的凝溶胶蛋白(AGel) | 脑神经、角膜格子样营养不良 |
| 脑血管淀粉样变性(遗传性) | 突变的胱抑素C(ACys) | 脑血管 |
| 老年性系统性淀粉样变性 | 野生型甲状腺转运蛋白(ATTRwt) | 心脏、软组织 |
遗传性淀粉样变性种类较多,需要借助基因分析来进一步确诊,常见基因突变有TTR(编码甲状腺素转运蛋白),APOA1、APOA2、APOC2和APOC3(分别编码载脂蛋白AⅠ、载脂蛋白AⅡ、载脂蛋白CⅡ和载脂蛋白CⅢ),FGA(编码纤维蛋白原α链),GSN(编码凝溶胶蛋白),CSN3(编码胱抑素C)和LYZ(编码溶菌酶)基因等。甲状腺素转运蛋白相关淀粉样变性(ATTR)易与AL型淀粉样变性混淆,临床需注意鉴别,ATTR分为野生型和突变型,主要累及心脏和神经系统,99Tcm标记的焦磷酸盐(PYP)或99Tcm标记的3,3-二膦基-1,2-丙二羧酸(DPD)心脏核素扫描可用于鉴别AL和ATTR型心脏淀粉样变性。遗传性系统性AL型淀粉样变性是一种近年认识的疾病,轻链恒定区基因突变导致常染色体显性遗传的AL型淀粉样变性,患者并无浆细胞病也无需化疗[12]。
需要指出的是,刚果红染色阳性并不等于淀粉样变性,纤维样肾小球肾炎患者刚果红染色也可以阳性。因此受累组织行免疫荧光或质谱分析鉴定淀粉样变性的类型至关重要。AL型淀粉样变性中约有5%的患者表现为局限性淀粉样变性,常见部位为膀胱、喉、胃、结肠、皮肤、眼睑、肺和泌尿道,这些患者不需要系统性治疗[13]。
M蛋白相关疾病的鉴别中,需明确AL型淀粉样变性是否继发于血液肿瘤,如多发性骨髓瘤[14]、华氏巨球蛋白血症或B细胞淋巴瘤等;还需要与其他累及肾脏的单克隆免疫球蛋白病相鉴别。
建议对诊断AL型淀粉样变性所需的检查分两部分进行,一是确诊AL型淀粉样变性所需的检查;二是明确受累组织器官范围及严重程度的相关检查。
1. 组织活检部位:推荐选择淀粉样变性可能累及(临床症状或者实验室检查证实)的器官或组织进行活检,并结合临床易操作性和安全性。可选取的活检部位包括肾脏、心脏、皮肤脂肪、舌、骨髓、胃肠道等。脂肪抽吸活检简单易行,但阴性结果并不能排除淀粉样变性。一般来说有症状的器官或组织活检阳性率>95%,皮下脂肪为75%~80%,而骨髓仅为50%~65%。联合皮下脂肪和骨髓活检可提高诊断阳性率。由于心肌活检风险性较高,仅在有经验的单位开展。
2. 淀粉样变性分型检查:淀粉样变性物质的分型检测包括免疫病理染色、免疫电镜和质谱分析,怀疑遗传性淀粉样变性者行相关基因检测。对受累器官/组织进行κ、λ轻链的免疫组化或免疫荧光染色,如呈现单一轻链阳性,即可明确诊断为AL型淀粉样变性。如在单一轻链之外出现单一重链沉积则诊断AHL淀粉样变性。
3. M蛋白检测及肿瘤筛查:推荐所有患者行血清/尿蛋白电泳、血清/尿免疫固定电泳、血清游离轻链、骨髓单克隆浆细胞增殖(骨髓流式检查:CD38/CD138/CD45/CD56/CD19/CD20/cκ/cλ、骨髓活检κ/λ轻链免疫组化)等检查来获取AL型淀粉样变性的间接证据[15, 16]。为进一步鉴别诊断,建议有条件的患者完善以下检查:全身骨骼低剂量CT检查、全身PET-CT、全身核磁类PET成像、内分泌功能(性腺、甲状腺、肾上腺)、血管内皮生长因子(VEGF)、骨髓B淋巴细胞增殖性疾病相关流式检查。
4. 骨髓荧光原位杂交(FISH)检测:建议有条件的患者行骨髓FISH检测,有助于判断预后和选择治疗方案,检测前建议对骨髓标本进行CD138磁珠分选,检测项目包括17p缺失、13q14缺失、1q21扩增、t(4;14)、t(6;14)、t(11;14)、t(14;16)、t(14;20)[17, 18]。
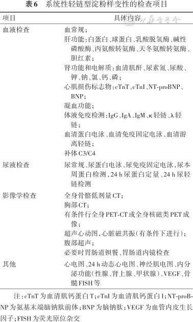
AL型淀粉样变性在诊断后还需要评估器官/组织受累及情况,一般来说一旦经过一个部位的病理活检证实为淀粉样变性后,其他器官/组织是否受累不需要再行病理活检,而是通过影像学、实验室检查以及相关的临床表现来证实(表6)。

系统性轻链型淀粉样变性的检查项目
系统性轻链型淀粉样变性的检查项目
| 项目 | 具体内容 |
|---|---|
| 血液检查 | 血常规; 肝功能:白蛋白、球蛋白、乳酸脱氢酶、碱性磷酸酶、丙氨酸转氨酶、天冬氨酸转氨酶、胆红素; 肾功能和电解质:血清肌酐、尿素氮、尿酸、钾、钠、氯、钙、磷; 心肌损伤标志物:cTnT、cTnI、NT-proBNP、BNP; 凝血功能; 体液免疫检测:IgG、IgA、IgM、κ轻链、λ轻链; 血清蛋白电泳、血清免疫固定电泳、血清游离轻链; 补体C3/C4 |
| 尿液检查 | 尿常规、尿蛋白电泳、尿免疫固定电泳,尿本周蛋白检测,24 h尿蛋白定量、24 h尿轻链检测 |
| 影像学检查 | 全身骨骼低剂量CT; 胸部CT; 有条件行全身PET-CT或全身核磁类PET成像; 超声心动图,心脏磁共振(有条件下进行); 腹部超声; 必要时胃肠道钡餐、胃肠道内镜检查 |
| 其他 | 心电图、24 h动态心电图、神经肌电图、内分泌功能(性腺、肾上腺、甲状腺)、VEGF、骨髓FISH等 |
注:cTnT为血清肌钙蛋白T;cTnI为血清肌钙蛋白I;NT-proBNP为氨基末端脑钠肽前体;BNP为脑钠肽;VEGF为血管内皮生长因子;FISH为荧光原位杂交
推荐使用表7的血液学缓解进展标准[19, 20, 21]和表8中器官缓解进展标准对AL型淀粉样变性的疗效进行评估,所有接受抗浆细胞治疗的患者应定期进行血液学和器官疗效评估。血液学评估需根据患者基线血清游离轻链差值(dFLC)水平选择合适的标准,dFLC>50 mg/L的患者所有血液学反应均可评估,dFLC水平在20~50 mg/L的患者可评估完全缓解(CR)和部分缓解(PR),dFLC<20 mg/L的患者目前仍无法评估血液学疗效。器官反应中可评估的疾病标准为:心脏:NT-proBNP>650 ng/L或脑钠肽(BNP)>150 ng/L;肾脏:尿蛋白定量>0.5 g/24 h;肝脏:碱性磷酸酶>1.5倍正常值上限。

系统性轻链型淀粉样变性的血液学缓解和进展标准[19]
系统性轻链型淀粉样变性的血液学缓解和进展标准[19]
| 定义 | 标准 |
|---|---|
| 严格意义的完全缓解(sCR) | 符合CR,并且iFLC≤20 mg/L和dFLC≤10 mg/L[20] |
| 完全缓解(CR) | 血液/尿液免疫固定电泳阴性,并且血清游离轻链水平和比值正常 |
| 非常好的部分缓解(VGPR) | dFLC下降至<40 mg/L |
| 部分缓解(PR) | dFLC>50 mg/L的患者:dFLC下降>50% dFLC在20~50 mg/L的患者:dFLC<10 mg/L[21] |
| 疾病稳定(SD) | 未达到PR,也不符合PD标准 |
| 疾病进展(PD) | (1)若达到CR,可检测到M蛋白或轻链比值异常(iFLC水平必须翻倍); (2)若达到PR,血M蛋白增加≥50%并>5 g/L;或尿M蛋白增加≥50%并>200 mg/d; (3)iFLC水平增加≥50%并>100 mg/L |
注:iFLC为血清受累游离轻链;dFLC为血清游离轻链差值

系统性轻链型淀粉样变性的器官缓解和进展标准
系统性轻链型淀粉样变性的器官缓解和进展标准
| 器官 | 缓解 | 进展 |
|---|---|---|
| 心脏 | CR:NT-proBNP≤350 ng/L同时BNP<80 ng/L VGPR:NT-ProBNP下降>60% PR:NT-ProBNP下降31%~60% | NT-proBNP升高>30%且升高>300 ng/L或肌钙蛋白升高≥33%或射血分数下降≥10%a |
| 肾脏 | CR:尿蛋白定量≤200 mg/24 h;同时eGFR下降≤25% VGPR:尿蛋白减少>60% PR:尿蛋白减少31%~60% | 尿蛋白定量增加50%(至少增加1 g/d);或eGFR较基线下降>25% |
| 肝脏 | 碱性磷酸酶下降超过50%,和(或)肝脏体积减小≥2 cm | 碱性磷酸酶升高50%以上 |
| 外周神经 | 肌电图提示神经传导速率改善 | 肌电图或神经传导速率提示病变进展 |
注:本标准综合了美国国家综合癌症网络(NCCN)2021版系统性轻链型淀粉样变性指南和2020年第17届国际淀粉样变性研讨会对器官反应标准的更新内容;a肾功能进行性恶化的患者无法评估NT-proBNP进展;CR为完全缓解;NT-proBNP为氨基末端脑钠肽前体;BNP为脑钠肽;VGPR为非常好的部分缓解;PR为部分缓解;eGFR为估算的肾小球滤过率
AL型淀粉样变性的患者一经确诊,应按照预后分期、受累脏器功能、体能状况及可获得的药物尽早开始治疗。治疗目标是降低体内单克隆免疫球蛋白轻链的水平,阻止淀粉样蛋白在重要脏器的进一步沉积,减轻或逆转淀粉样蛋白沉积导致的器官功能障碍。实现上述治疗目标的主要方法是清除产生异常轻链的浆细胞或B细胞克隆。建议治疗过程中遵循以下原则:(1)符合自体造血干细胞移植条件的患者应首选移植,特别是浆细胞比例>10%的患者应积极选用自体造血干细胞移植治疗,并在未获得微小残留病灶(MRD)阴性的患者中加用维持治疗,拒绝移植的患者也可选择糖皮质激素、烷化剂、免疫调节剂、蛋白酶体抑制剂以及抗CD38单抗等药物的联合方案治疗;(2)不符合移植条件的患者,推荐含硼替佐米的联合治疗方案,每2个疗程后再次评估是否符合移植条件;(3)三药联合方案疗效优于两药,但需综合考虑患者耐受性和药物不良反应等因素选择联合治疗方案;(4)血液学不能达到非常好的部分缓解(VGPR)及以上疗效的患者应考虑进行巩固治疗;达到VGPR及以上疗效的患者,可考虑停药观察;(5)对于复发难治的AL型淀粉样变性的患者,若条件符合,推荐优先参加临床试验。
推荐在符合移植条件的初治AL型淀粉样变性患者中首选ASCT治疗;也推荐在经过抗浆细胞治疗后状态改善,转为符合移植条件的患者中进行ASCT治疗。初诊不适合移植的患者应在治疗2个疗程后再次评估是否符合移植条件。
1. 移植适应证:(1)年龄<70岁;(2)ECOG评分0~2分;(3)NYHA分级Ⅰ~Ⅱ级;(4)心脏超声射血分数>45%,NT-proBNP<5 000 ng/L,TnT<0.06 μg/L;(5)不吸氧血氧饱和度>95%;(6)总胆红素<34 μmol/L(2 mg/dl);(7)基线收缩压>90 mmHg;(8)估算的肾小球滤过率(eGFR)>30 ml·min-1·(1.73 m2)-1;(9)无大量浆膜腔积液;(10)无活动性感染。
2. 移植前诱导治疗:诊断时浆细胞比例>10%的患者应先行诱导治疗,诱导治疗方案建议使用含硼替佐米的方案。浆细胞比例<10%的患者是否进行诱导治疗仍有争议。有研究表明在浆细胞比例<10%的患者移植前使用含硼替佐米的诱导治疗方案可以提高移植疗效[22, 23]。
3. 干细胞动员方案:推荐单用粒细胞集落刺激因子(G-CSF)的方案动员,G-CSF的用量为5~10 μg·kg-1·d-1,当外周血CD34+细胞计数>10个/μl时可以采集,建议采集的CD34+细胞计数至少为2×106/kg。动员效果不佳时,可考虑加用趋化因子受体4(CXCR4)受体拮抗剂[24]。
4. 预处理方案:推荐静脉使用美法仑200 mg/m2进行预处理,部分年龄>65岁,血清肌酐>176.8 μmol/L(2 mg/dl)或一般状态欠佳的患者可调整美法仑的剂量至140 mg/m2,不推荐使用100 mg/m2的美法仑剂量预处理进行ASCT。
5. 移植后巩固治疗:移植后3个月血液学反应未达到VGPR及以上疗效的患者建议进行巩固治疗。巩固治疗方案首选含硼替佐米的联合方案[25]。
6. 移植后维持治疗:存在高危遗传学异常的患者,包括17p缺失、t(4;14)、t(14;20),建议使用硼替佐米维持治疗2年,硼替佐米不耐受者可使用来那度胺维持[26]。其他患者在达到VGPR及以上疗效后不需维持治疗。
目前AL型淀粉样变性的主要治疗方案都是针对克隆性浆细胞的治疗,初治患者推荐的治疗方案见表9。两个疗程后血液学疗效评估为PR及以下疗效的患者需及时更换为二线方案以争取更好的血液学缓解和最大程度的重要器官缓解。

初治AL型淀粉样变性患者的可选方案
初治AL型淀粉样变性患者的可选方案
| 方案 | 适合移植的患者 | 不适合移植的患者 |
|---|---|---|
| 首选方案 | 硼替佐米/环磷酰胺/地塞米松(CyBorD) | 硼替佐米/环磷酰胺/地塞米松 |
| DARA/硼替佐米/环磷酰胺/地塞米松(D-CyBorD) | DARA/硼替佐米/环磷酰胺/地塞米松 | |
| 硼替佐米/美法仑/地塞米松 | ||
| 其他推荐方案 | 硼替佐米/地塞米松(BD) | 硼替佐米/地塞米松 |
| 硼替佐米/来那度胺/地塞米松(BRD) | 硼替佐米/来那度胺/地塞米松 | |
| 硼替佐米/美法仑/地塞米松(BMD)a | 美法仑/地塞米松 | |
| 来那度胺/环磷酰胺/地塞米松(RCD) | 来那度胺/环磷酰胺/地塞米松 | |
| 来那度胺/地塞米松(RD) | 来那度胺/地塞米松 | |
| 美法仑/地塞米松(MD)a |
注:DARA为达雷妥尤单抗;a 符合移植条件的患者,如患者拒绝接受移植,也可选择含美法仑的方案
1. 含蛋白酶体抑制剂方案:包括硼替佐米(bortezomib)、伊沙佐米(ixazomib)。常用方案有硼替佐米联合地塞米松(BD)[27, 28, 29]、硼替佐米/环磷酰胺/地塞米松(CyBorD)[30, 31]、硼替佐米/美法仑/地塞米松(BMD)[32]、硼替佐米/来那度胺/地塞米松(BRD)[33]。建议将CyBorD方案作为初治患者的首选方案之一,BMD方案的疗效优于MD,也可优先选择。伴t(11;14)者BMD优于CyBorD。
给药方案建议:(1)推荐皮下注射硼替佐米以减轻毒性,但为保证充分吸收,对严重的水钠潴留患者可给予静脉滴注;(2)推荐硼替佐米及地塞米松每周使用1次,以减少药物不良反应,但对于耐受良好的患者可使用每周两次的方案;(3)硼替佐米治疗期间建议常规使用抗病毒药物预防带状疱疹病毒感染。特殊病例的治疗建议:(1)心脏严重受累的患者(梅奥分期Ⅲ期)使用硼替佐米应从小剂量开始,若能耐受则逐渐加量;(2)对于Ⅲ~Ⅳ级神经病变的患者,应避免使用硼替佐米。
2. 达雷妥尤单抗(DARA):DARA是针对浆细胞表面CD38抗原的人源化IgG1-κ单抗。在初治AL型淀粉样变性患者中,前瞻性Ⅲ期临床研究ANDROMEDA的结果显示在CyBorD基础上联合DARA皮下注射可使总有效率、器官缓解率以及主要器官无进展生存时间(PFS)改善[34],且DARA起效迅速,血液学起效中位时间1周[35]。基于此研究,目前美国FDA已批准DARA联合CyBorD方案治疗初治的AL型淀粉样变性。在一些小样本的研究中,DARA单药或联合地塞米松的方案在复发难治性AL型淀粉样变性中也取得了较好的疗效[36, 37],在无法耐受DARA联合CyBorD方案的患者中,也可使用DARA单药或联合地塞米松的方案治疗。
给药方案建议:(1)DARA联合CyBorD方案的标准用法如下:DARA皮下制剂固定使用剂量为1 800 mg(如使用静脉注射制剂剂量为16 mg/kg),硼替佐米为1.3 mg/m2,环磷酰胺300 mg/m2,地塞米松40 mg,每周1次,对于75岁以上的老年患者地塞米松减量为20 mg每周1次,28 d为1个疗程,前2个疗程每周1次治疗,第3~6个疗程改为每2周1次治疗,第7个疗程开始改为每4周1次治疗直至疾病进展或持续24个疗程;(2)首次使用DARA的患者治疗前应给予抗组胺药、退热剂和皮质类固醇等药物,以降低输注相关反应的发生率及严重程度;(3)DARA可与红细胞表面CD38结合,干扰输血相容性检测,因此在开始使用DARA之前,需对患者进行血型鉴定和抗体筛查;(4)DARA治疗患者的感染风险增加,建议常规使用抗病毒药物预防带状疱疹病毒感染,对于乙型肝炎病毒(HBV)血清学呈阳性的患者,建议预防性使用抑制病毒复制的药物,并在治疗期间以及治疗结束后至少6个月内监测HBV滴度及肝功能。
3. 免疫调节剂(IMiDs):包括沙利度胺、来那度胺以及泊马度胺。常用方案有沙利度胺/地塞米松(TD)[38]、来那度胺/地塞米松(RD)[39, 40]、来那度胺/环磷酰胺/地塞米松(CRD)[41, 42]、泊马度胺/地塞米松(PD)[43]。沙利度胺的不良反应包括眩晕、心动过缓、便秘以及周围神经病,在合并心脏淀粉样变性患者需警惕。来那度胺主要的不良反应为血细胞减少、疲劳、抽搐和皮疹,治疗过程中有86%的患者发生3级或以上的不良反应,因此推荐的起始剂量是15 mg/d,且需要根据eGFR调整剂量。对于有神经系统受累的AL型淀粉样变性患者,可选择含来那度胺的方案作为一线方案。泊马度胺可用于难治复发的AL型淀粉样变性患者。免疫调节剂使用全程中,均需监测血钾及出凝血时间,防止高血钾,并建议加用抗血小板制剂。
4. 烷化剂:常用烷化剂包括美法仑、环磷酰胺和苯达莫司汀,后两者对B细胞来源以及浆细胞来源的AL型淀粉样变性均有效,适用于有严重神经病变的AL型淀粉样变性患者。常用方案为美法仑+地塞米松(MD)的方案,适用于不适合移植的老年患者。
5. 其他:部分AL型淀粉样变性继发于多发性骨髓瘤或淋巴瘤,常见的淋巴瘤类型包括边缘区淋巴瘤、华氏巨球蛋白血症/浆样淋巴瘤、慢性淋巴细胞白血病等。此类患者的治疗方案以引起AL型淀粉样变性的血液肿瘤的治疗方案为主。对于由于非霍奇金淋巴瘤引起的AL型淀粉样变性,应使用包含利妥昔单抗在内的针对B细胞的治疗。
1. 复发难治的定义:AL型淀粉样变性疾病复发进展的标准根据血液学及器官分别定义,满足任何一条均定义为复发进展,详见表7和表8。难治定义为初治患者对一线治疗方案无效,需要更改一线治疗方案并开始二线治疗。
2. 复发难治患者的治疗:(1)治疗原则:①推荐符合临床试验条件的患者,参加临床试验;②既往治疗有效且缓解持续时间>12个月,可以采用既往治疗方案再治疗;③治疗无效或缓解持续时间<12个月的患者,建议换用新的方案:未使用蛋白酶体抑制剂,可以使用硼替佐米或伊沙佐米;对蛋白酶体抑制剂耐药,改用IMiDs(如来那度胺、泊马度胺)或DARA;未使用过烷化剂的患者,可使用MD方案或苯达莫司汀+地塞米松的方案;适合移植患者,推荐行自体干细胞移植治疗。(2)治疗方案选择:对蛋白酶体抑制剂及烷化剂耐药的AL型淀粉样变性患者,IMiDs是目前治疗的主要选择,IMiDs联合治疗的血液学反应率可达40%~60%[44, 45]。IMiDs联合美法仑有效率较高,但是不良反应相对更多。伊沙佐米也可以作为复发难治淀粉样变性的治疗选择,尤其是既往未使用过硼替佐米的患者,疗效更佳[46]。苯达莫司汀可作为复发难治淀粉样变性的治疗选择,尤其是巨球蛋白血症合并淀粉样变性的患者[47]。对多重治疗复发的淀粉样变性患者,DARA具有起效快、耐受性好的优点,血液学反应率高达76%[48]。
复发难治AL型淀粉样变性患者的候选方案主要有:硼替佐米+地塞米松(BD)、硼替佐米/美法仑/地塞米松(BMD)、DARA单药或联合治疗、伊沙佐米+地塞米松(ID)、来那度胺/环磷酰胺/地塞米松(CRD)、来那度胺/地塞米松(RD)、美法仑/地塞米松(MD)、泊马度胺/地塞米松(PD)。
多西环素具有抗淀粉样纤维丝活性。DUAL试验中,在新诊断的AL型淀粉样变性患者中联合使用多西环素和CyBorD方案并持续1年,能够将60%的患者转化为ASCT候选者[49]。鉴于此证据,建议在AL型淀粉样变性患者诊断的第1年内联合多西环素治疗。复发难治AL型淀粉样变性也可使用多西环素治疗。
1. 一般治疗:有肾脏和心脏受累的患者应给予低盐饮食,每日钠盐摄入量<6 g;保持容量稳定,避免容量负荷的快速增加或减少;每日监测体重、尿量、血压、心率等基础生命体征。
2. 肾脏受累的支持治疗:(1)以肾病综合征为主要表现的患者主要是利尿治疗,常用药物有呋塞米、螺内酯、氢氯噻嗪和复方阿米洛利,有腹腔积液的患者可选择托伐普坦,用药过程中,应监测容量状态、血压、电解质等指标;(2)建议白蛋白<20 g/L且无出血倾向的患者常规抗凝治疗;(3)在合并心脏或自主神经系统受累的患者中,尤其在存在低血压的情况下,应避免使用血管紧张素转化酶抑制剂(ACEI)和血管紧张素受体拮抗剂(ARB);(4)终末期肾功能衰竭的患者应适时开始透析治疗,综合考虑患者年龄、肾外器官受累的严重程度以及抗浆细胞疗法的可及性等因素选择血液透析或腹膜透析;(5)受累游离轻链>500 mg/L同时合并急性肾损伤的患者,可联合高截留量透析治疗,有高黏滞血症症状的患者建议行血浆置换治疗;(6)符合肾移植受者标准的患者可接受肾移植治疗,患者肾移植前应获得血液学完全缓解。
3. 心脏受累的支持治疗:(1)心功能不全患者以控制容量为主,避免使用洋地黄类药物或β受体阻滞剂;(2)胺碘酮是控制心室率的首选药物,β受体阻滞剂仅限于其他治疗方案无效的房颤合并快速心室率患者;(3)非二氢吡啶类钙离子通道阻滞剂(如维拉帕米和地尔硫
)可与淀粉样蛋白原纤维紧密结合,有加重心衰、严重低血压和晕厥的风险,在心脏淀粉样变性患者中禁用;(4)心脏起搏器适用于有心脏传导阻滞或症状性心动过缓的患者,有晕厥病史的患者,应将放置起搏器的适应证放宽;(5)存在与血流动力学不稳定相关的室性心律失常且预期寿命>1年的患者可考虑植入埋藏式心律转复除颤器(ICD);(6)AL型淀粉样变性导致的心力衰竭患者,因心血管疾病不能耐受原发病的治疗,可以在经验丰富的中心进行心脏移植治疗[50]。
4. 外周神经受累的支持治疗:支持治疗的主要目的是缓解神经性疼痛引起的不适,可使用的药物有抗惊厥药(加巴喷丁和普瑞巴林)、5-羟色胺-去甲肾上腺素再摄取抑制剂(度洛西汀和文拉法辛)或基于利多卡因、氯胺酮或辣椒素的局部制剂。
5. 胃肠道受累的支持治疗:腹泻患者可用洛哌丁胺、奥曲肽、胆汁酸结合剂等药物;营养不良或吸收功能障碍患者可口服肠内营养补充剂或进行全胃肠外营养支持。
6. 体位性低血压的处理:(1)应建议患者从仰卧姿势变为直立姿势时动作要缓慢,并避免容量丢失;(2)症状严重者可使用米多君治疗,起始剂量为2.5 mg/次,最大剂量为10 mg/次,3次/d,主要不良反应有仰卧位高血压和尿潴留[51]。
建议治疗期间每个疗程后评估血液学疗效,对于完成治疗后的患者则建议规律随访,每3~6个月评估血液学疗效。所有患者首先评估血清游离轻链定量。对于诊断时骨髓浆细胞>10%的患者随访时需要进行骨髓检查,包括骨髓穿刺和活检,按照多发性骨髓瘤的随访每3~6个月进行检查。建议有条件的患者进行MRD检测。
建议治疗期间每3个月评估器官功能缓解情况,治疗结束后每3~6个月评估1次。随访内容包括:24 h尿蛋白定量、血清肌酐和eGFR、碱性磷酸酶等肝功能指标、心肌损伤标志物(cTNT、cTNI和NT-proBNP);必要时复查心电图、心脏超声、磁共振等。最低随访要求:心脏淀粉样变性每3~6个月必须要随访NT-proBNP水平变化;肾脏淀粉样变性每3~6个月定期随访24 h蛋白尿变化;肝脏淀粉样变性则需要每3~6个月随访碱性磷酸酶变化。
AL型淀粉样变性是一种典型的多学科诊疗模式病种,诊断和治疗均有其特殊之处。诊断上应重视早期症状的甄别和M蛋白的筛查,及早发现疑似病例,并通过组织活检明确诊断。治疗应建立在器官功能全面评估和危险分层的基础上,结合药物的可及性和不良反应选择合理的治疗方案,同时治疗过程中应注意重要器官的支持治疗和并发症的预防。本次指南的修订结合了最新的临床研究成果,重点对AL型淀粉样变性的诊断方法、预后评估、疗效评价、治疗方式和支持治疗方面进行了更新,旨在推动AL型淀粉样变性诊疗的规范化和最新成果的临床应用,进一步改善患者预后。总体来看,AL型淀粉样变性目前的临床证据仍较少,特别是缺乏高质量的临床随机对照研究,需要我国学者也行动起来,开展多学科、多中心的合作研究,为AL型淀粉样变性的诊疗贡献中国力量。
中国系统性轻链型淀粉样变性协作组指南修订专家名单组长:刘志红(东部战区总医院国家肾脏疾病临床医学研究中心);黄晓军(北京大学人民医院国家血液系统疾病临床医学研究中心)
主要执笔者:黄湘华(东部战区总医院国家肾脏疾病临床医学研究中心);路瑾(北京大学人民医院国家血液系统疾病临床医学研究中心)
工作组专家(按姓氏汉语拼音排序):蔡真(浙江大学附属第一医院血液科);陈江华(浙江大学医学院附属第一医院肾脏科);陈文明(首都医科大学附属北京朝阳医院血液科);陈晓农(上海交通大学医学院附属瑞金医院肾脏科);傅琤琤(苏州大学附属第一医院国家血液系统疾病临床医学研究中心);付平(四川大学华西医院肾脏科);郝传明(复旦大学附属华山医院肾脏科);侯健(上海交通大学医学院附属仁济医院血液科);胡伟新、黄湘华(东部战区总医院国家肾脏疾病临床医学研究中心);黄晓军(北京大学人民医院国家血液系统疾病临床医学研究中心);蒋红利(西安交通大学附属第一医院肾脏科);李贵森(四川省人民医院肾脏科);李娟(中山大学附属第一医院血液科);李荣山(山西省人民医院肾脏科);刘章锁(郑州大学附属第一医院肾脏科);刘志红(东部战区总医院国家肾脏疾病临床医学研究中心);路瑾(北京大学人民医院国家血液系统疾病临床医学研究中心);万建新(福建医科大学附属第一医院肾脏科);吴德沛(苏州大学附属第一医院国家血液系统疾病临床医学研究中心);谢红浪(东部战区总医院国家肾脏疾病临床医学研究中心);邢昌赢(南京医科大学附属第一医院肾脏科);姚丽(中国医科大学附属第一医院肾脏科);郁胜强(海军军医大学附属长征医院肾脏科);曾彩虹(东部战区总医院国家肾脏疾病临床医学研究中心);赵景宏(陆军军医大学新桥医院肾脏科);周巧玲(中南大学湘雅医院肾脏科)
所有作者均声明不存在利益冲突




















