
宫颈癌是严重威胁全球女性健康的恶性肿瘤之一,也是目前唯一可通过三级预防措施予以消除的恶性肿瘤。2020年11月,“加速消除宫颈癌全球战略”正式启动,针对宫颈癌前病变的筛查和治疗是消除宫颈癌的关键举措。2021年7月,世界卫生组织(WHO)发布《预防宫颈癌:WHO宫颈癌前病变筛查和治疗指南(第二版)》,为全球各国宫颈癌消除战略的制定提供重要方向和指导。本文将从指南制定方法学、指南中关于宫颈癌筛查和治疗策略方面的推荐/良好实践声明(包括筛查起止年龄、筛查方法、筛查间隔、筛查异常人群管理及癌前病变治疗等)以及指南的国际影响等方面进行解读,为我国宫颈癌防控指南的更新和相关策略的制定提供参考。
宫颈癌由高危型人乳头瘤病毒(HPV)持续感染引起,可通过三级预防措施得到有效控制。但一些中低收入国家由于缺少高质量的筛查且覆盖率低,宫颈癌仍是主要的公共卫生问题[1]。为了改变这种健康不公平性,2018年世界卫生组织(WHO)发布了消除宫颈癌的行动呼吁,并于2020年11月正式启动“加速消除宫颈癌全球战略”,提出到2030年达到“90-70-90”目标(即90%的女孩在15岁之前完成HPV疫苗接种,70%的妇女在35和45岁之前各接受一次高精度的筛查,90%筛查阳性和宫颈癌变确诊病例得到有效治疗),才有望在本世纪末全球实现公共卫生问题层面的宫颈癌消除(即发病率降低至4/10万以下)[2]。然而,现实与这一目标存在较大差距。因此,WHO组织全球专家,调研、整合最新研究证据和长期实践经验,对2013年发布的《预防宫颈癌:WHO宫颈癌前病变筛查和治疗指南(第一版)》进行更新,并于2021年7月6日发布第二版,以期指导全球各国制定筛查和治疗策略,提高策略效率,助力实现2030年战略目标[3]。本文将从指南制定方法学、对筛查和治疗策略的推荐/良好实践声明(包括筛查起止年龄、筛查方法、筛查间隔、筛查异常人群管理及癌前病变治疗等)等方面对第二版指南进行解读,为我国宫颈癌防控指南的更新和相关策略的制定提供参考。
新版指南的制定遵循《WHO指南制定手册》(第二版)的方法要求,分为以下3个步骤:
1. 审查现有指南,确定需更新或新增的推荐和建议。指南制定小组(GDG)审查旧版指南,根据最新研究证据确定哪些推荐需要删除、验证、编辑或更新,以及是否添加新的推荐。推荐和建议涉及主要内容包括筛查起止年龄、优先考虑人群、筛查方法、治疗策略、随访间隔、筛查异常人群管理和癌前病变治疗策略。最终GDG确定对两大类7种筛查和治疗策略进行评价和比较(表1)。GDG由全球52名成员组成(34名女性,18名男性),代表WHO全球6大区域以及民间社会组织、妇女团体和人免疫缺陷病毒(HIV)感染女性人群。

指南证据收集过程中评价的七种宫颈癌前病变筛查和治疗策略
指南证据收集过程中评价的七种宫颈癌前病变筛查和治疗策略
| 治疗策略 | 具体方法 |
|---|---|
| 筛查-治疗策略:仅依靠初筛阳性结果,即可对女性进行治疗 | VIA+治疗 |
| HPV DNA检测(自采样或医生采样)+治疗 | |
| 筛查-分流-治疗策略:对初筛阳性且分流阳性女性(有或无病理)进行治疗 | 细胞学检查+阴道镜分流+治疗 |
| HPV DNA检测(可同时实现HPV分型检测)+HPV 16/18分流/非HPV16/18 阳性VIA分流+治疗 | |
| HPV DNA检测+VIA分流+治疗 | |
| HPV DNA检测+阴道镜分流+治疗 | |
| HPV DNA检测+细胞学分流+阴道镜+治疗 |
注:VIA为醋酸染色肉眼观察;HPV为人乳头瘤病毒
2. 针对需更新或新增的推荐/建议,提出需要进行证据综述的研究问题。对应拟提出的每项推荐,根据PICO原则(P:population,研究对象;I:intervention,干预措施;C:comparison,比较组;O:Outcome,结局)确定了14个研究问题,并分别针对普通女性和HIV感染女性人群进行系统综述。在无法进行系统综述时,采用Policy-Cervix和Policy-Cervix HIV-HPV数学模型估算各种策略在不同筛查年龄和筛查间隔情况下卫生经济学效果、宫颈癌发病死亡风险、癌前病变治疗以及所引发早产的影响等。此外,通过检索文献,评估各种策略的可接受性、可行性和成本。通过实施一项调查研究,收集策略的可行性、获益和风险的价值以及筛查女性、医生和其他利益相关方的偏好。
3. 评价证据可靠性,制定推荐和建议。运用推荐、评估、制定与评价的分级体系(GRADE)评估证据的可靠性。采用证据-决策(EtD)表汇总所有以上证据,经GDG讨论后对各项推荐达成一致意见。最终推荐和建议将基于不同策略的收益和潜在危害、筛查方法的准确性、证据的可靠性、可获得的资源与花费的成本、可接受性、可行性与持续性、对公平性的影响等因素进行综合考虑。GDG就这些推荐和建议或声明达成一致后,外部审查小组(ERG)对完整草案进行审查并给予反馈。
指南主要面向国家、区域或地区各级机构负责宫颈癌防控战略规划的政策制定者、方案管理者和执行者以及卫生部门其他相关专业人员。从事生殖健康、产前和产后服务、计划生育服务、HIV/艾滋病(AIDS)控制以及在地区或初级保健机构为女性提供健康护理的医生、护士和社区保健工作者,也可查阅本指南,以了解指南制定过程,以及选择和执行以证据为基础的宫颈癌防控战略的重要性。
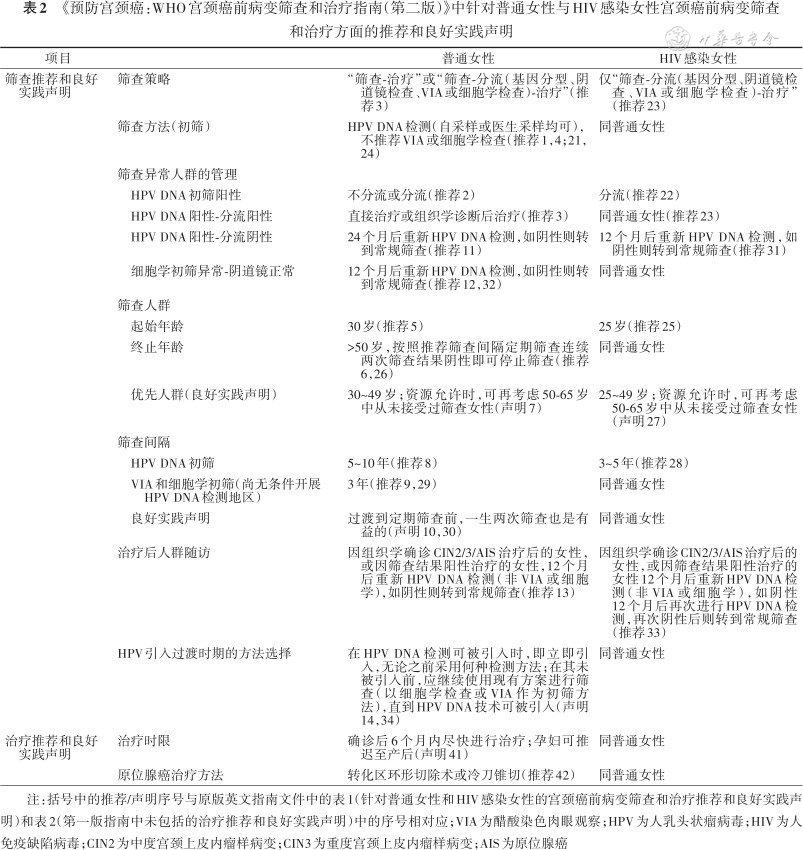
指南通过对两大类7种宫颈癌前病变筛查和治疗策略进行评价和比较(表1),针对普通女性与HIV感染女性提出23项推荐和7项良好实践声明。在筛查方面主要涵盖:筛查策略,筛查方法(初筛技术和采样方式),筛查异常人群管理(分流、治疗、随访),筛查人群(起始年龄、终止年龄和优先考虑人群),筛查间隔,治疗后人群随访,并对HPV引入过渡时期筛查技术的选择给出了良好实践声明;在治疗方面主要增加了既往指南中未涉及的针对宫颈病变治疗时限的良好实践声明,以及关于宫颈原位腺癌治疗方法的建议。
本指南更新主要有两个方面的重要推荐:首先,WHO推荐方法有重要转变,指南推荐基于HPV DNA的检测技术作为宫颈癌筛查的首选方法,而不是目前全球常用的醋酸染色肉眼观察(VIA)或细胞学检查(通常称为“巴氏涂片”)。指南强调,HPV DNA检测可检测出高危型HPV,这些型别导致了几乎所有宫颈癌,其检测结果准确,同时可实现自我采样,在提高筛查准确性的同时可进一步提高宫颈癌筛查覆盖率,挽救更多生命,更具成本效益。其次,指南针对HIV感染女性给予了宫颈癌筛查和治疗方面的详细建议。免疫功能低下的女性,如HIV感染者,比普通女性更有可能发生持续性HPV感染,并更迅速地发展为宫颈癌前病变甚至宫颈癌,导致其罹患宫颈癌的风险较普通女性增加6倍。本指南针对HIV感染妇女建议较普通女性提前筛查年龄(25岁),缩短筛查间隔,采用HPV DNA检测初筛-分流-治疗的策略。
总体来看,指南建议普通女性可采用以下任何一种策略预防宫颈癌的发生:(1)“筛查-治疗”策略(即筛即治):从30岁开始,采用HPV DNA检测进行初筛,每5~10年定期筛查一次;(2)筛查-分流-治疗策略:从30岁开始,采用HPV DNA检测进行初筛,并结合一定的分流方法,每5~10年定期筛查一次。建议HIV感染女性采用筛查-分流-治疗策略,从25岁开始,以HPV DNA检测方法为初筛并结合一定的分流方法,每3~5年定期筛查一次。针对普通女性与HIV感染女性的具体筛查和治疗建议详见表2。

《预防宫颈癌:WHO宫颈癌前病变筛查和治疗指南(第二版)》中针对普通女性与HIV感染女性宫颈癌前病变筛查和治疗方面的推荐和良好实践声明
《预防宫颈癌:WHO宫颈癌前病变筛查和治疗指南(第二版)》中针对普通女性与HIV感染女性宫颈癌前病变筛查和治疗方面的推荐和良好实践声明
| 项目 | 普通女性 | HIV感染女性 | |
|---|---|---|---|
| 筛查推荐和良好实践声明 | 筛查策略 | “筛查-治疗”或“筛查-分流(基因分型、阴道镜检查、VIA或细胞学检查)-治疗”(推荐3) | 仅“筛查-分流(基因分型、阴道镜检查、VIA或细胞学检查)-治疗”(推荐23) |
| 筛查方法(初筛) | HPV DNA检测(自采样或医生采样均可),不推荐VIA或细胞学检查(推荐1,4;21,24) | 同普通女性 | |
| 筛查异常人群的管理 | |||
| HPV DNA初筛阳性 | 不分流或分流(推荐2) | 分流(推荐22) | |
| HPV DNA阳性-分流阳性 | 直接治疗或组织学诊断后治疗(推荐3) | 同普通女性(推荐23) | |
| HPV DNA阳性-分流阴性 | 24个月后重新HPV DNA检测,如阴性则转到常规筛查(推荐11) | 12个月后重新HPV DNA检测,如阴性则转到常规筛查(推荐31) | |
| 细胞学初筛异常-阴道镜正常 | 12个月后重新HPV DNA检测,如阴性则转到常规筛查(推荐12,32) | 同普通女性 | |
| 筛查人群 | |||
| 起始年龄 | 30岁(推荐5) | 25岁(推荐25) | |
| 终止年龄 | >50岁,按照推荐筛查间隔定期筛查连续两次筛查结果阴性即可停止筛查(推荐6,26) | 同普通女性 | |
| 优先人群(良好实践声明) | 30~49岁;资源允许时,可再考虑50-65岁中从未接受过筛查女性(声明7) | 25~49岁;资源允许时,可再考虑50-65岁中从未接受过筛查女性(声明27) | |
| 筛查间隔 | |||
| HPV DNA初筛 | 5~10年(推荐8) | 3~5年(推荐28) | |
| VIA和细胞学初筛(尚无条件开展 HPV DNA检测地区) | 3年(推荐9,29) | 同普通女性 | |
| 良好实践声明 | 过渡到定期筛查前,一生两次筛查也是有益的(声明10,30) | 同普通女性 | |
| 治疗后人群随访 | 因组织学确诊CIN2/3/AIS治疗后的女性,或因筛查结果阳性治疗的女性,12个月后重新HPV DNA检测(非VIA或细胞学),如阴性则转到常规筛查(推荐13) | 因组织学确诊CIN2/3/AIS治疗后的女性,或因筛查结果阳性治疗的女性12个月后重新HPV DNA检测(非VIA或细胞学),如阴性12个月后再次进行HPV DNA检测,再次阴性后则转到常规筛查(推荐33) | |
| HPV引入过渡时期的方法选择 | 在HPV DNA检测可被引入时,即立即引入,无论之前采用何种检测方法;在其未被引入前,应继续使用现有方案进行筛查(以细胞学检查或VIA作为初筛方法),直到HPV DNA技术可被引入(声明14,34) | 同普通女性 | |
| 治疗推荐和良好实践声明 | 治疗时限 | 确诊后6个月内尽快进行治疗;孕妇可推迟至产后(声明41) | 同普通女性 |
| 原位腺癌治疗方法 | 转化区环形切除术或冷刀锥切(推荐42) | 同普通女性 | |
注:括号中的推荐/声明序号与原版英文指南文件中的表1(针对普通女性和HIV感染女性的宫颈癌前病变筛查和治疗推荐和良好实践声明)和表2(第一版指南中未包括的治疗推荐和良好实践声明)中的序号相对应;VIA为醋酸染色肉眼观察;HPV为人乳头状瘤病毒;HIV为人免疫缺陷病毒;CIN2为中度宫颈上皮内瘤样病变;CIN3为重度宫颈上皮内瘤样病变;AIS为原位腺癌
在“加快消除宫颈癌全球战略”的国际背景下,这一指南的更新对于全球各个国家有计划地实现2030年的阶段性目标尤为重要。指南中的建议将为各国宫颈癌消除战略规划的制定提供重要方向和指导,集全球权威证据助力各国更新或改进宫颈癌防控指南或相关政策。
本指南与其他指南[4]相比不同之处主要体现在:(1)初筛方法:明确推荐高准确性的HPV DNA检测作为初筛方法,有条件地区要尽快过渡到HPV检测;(2)筛查间隔:延长了HPV检测阴性人群的再次筛查间隔,其他指南大多数是5年,本指南中对普通女性是5~10年,HIV感染女性是3~5年;延长了HPV 检测阳性但分流阴性人群的筛查间隔,大多数指南推荐为12个月后复查,本指南对普通女性的推荐为24个月后复查,HIV感染女性为12个月后复查;(3)筛查起始和终止年龄:大多数指南中推荐宫颈癌筛查起始年龄为25 岁,终止年龄为65岁。本指南推荐对起始和终止年龄的推荐分别为30岁和49岁,在资源允许情况下,可考虑对50~65岁中从未接受筛查女性进行筛查;(4)对HIV感染人群的筛查推荐:针对HIV感染女性,美国阴道镜和宫颈病理学会(ASCCP)建议在首次插入式性行为后1年内开始接受筛查,采用细胞学检查(≤30岁女性)或HPV和细胞学联合筛查策略(>30岁女性),起始筛查间隔为1年1次,如连续3年检查结果正常,则转为3年1次。其他指南对HIV感染女性大多建议与普通女性相同的筛查策略,或缩短筛查间隔。本指南对HIV感染妇女建议25岁开始筛查,采用HPV DNA检测初筛“筛查-分流-治疗”的策略,每3~5年重复筛查,不建议采用“筛查-治疗”策略。
我国宫颈癌前病变筛查项目与相关指南的发展历经20余年的历程。2004年原国家卫生部疾病控制司委托中国癌症基金会组织全国专家制定了首个《中国子宫颈癌筛查及早诊早治技术指南》,并用于实践。2006—2009年开展中央财政地方转移支付癌症早诊早治项目,采用VIA为筛查方法,子宫颈癌筛查项目点由2006年的5个增加到2009年覆盖31个省份的43个点。2009年,全国重大公共卫生专项农村“两癌检查”(宫颈癌和乳腺癌)项目启动,采用每3年进行1次细胞学检查;在资源匮乏和没有细胞学检查条件地区,采用每年1次VIA/VILI检查的宫颈癌筛查策略。2014年起开展农村HPV检测试点项目推广HPV检测技术,2019年,农村“两癌检查”项目被纳入基本公共卫生服务,宫颈癌筛查工作的连续性得到提升[5]。在此期间,原国家卫生计生委妇幼健康服务司委托中华预防医学会妇女保健分会组织制定的《子宫颈癌综合防控指南》于2017年正式发布[6];中国抗癌协会妇科肿瘤专业委员会组织编写的《宫颈癌诊断与治疗指南(第四版)》于2018年完成更新[7]。
我国宫颈癌前病变筛查和治疗相关证据的更新为进一步指导和规范我国宫颈癌防控工作提供了重要依据。截至目前,我国农村宫颈癌筛查项目已累计筛查1亿余人次妇女[8],十年数据(2009—2018年)显示与细胞学检查比较,HPV检测方法可检出更多的宫颈癌和癌前病变[9]。2020年,1项全国多中心、开放、随机临床研究也证实了高危型HPV DNA检测是初级保健医疗中心一种有效的初筛方法,将高危型HPV DNA检测纳入国家宫颈癌筛查计划是合理有效的[10]。2020—2021年,我国学者结合国内宫颈癌防控情况进行策略分析的模型研究进一步验证了采用HPV DNA检测作为初筛方法的筛查策略结合HPV疫苗接种,是实现我国宫颈癌消除的最优路径[11, 12]。然而,目前我国仍面临着宫颈癌筛查覆盖率低、大规模筛查所采用的技术落后、基层服务能力有限及妇女筛查可及性差等现实问题。最新数据显示,2015年我国20~64岁妇女既往接受过宫颈癌筛查的比例仅为25.7%,其中35~64岁筛查比例为31.4%[13],距离2030年拟实现的阶段性目标——70%宫颈癌筛查覆盖率仍有较大差距。
全球宫颈癌消除战略及WHO指南更新对我国宫颈癌防控事业的借鉴意义。2020年,WHO发布《加速消除宫颈癌全球战略》后,国务院于2020年12月发布“中国支持《加速消除宫颈癌全球战略》”[14],表明我国将与193个国家携手通过HPV疫苗接种、筛查和治疗等三级防治路径,推动全球实现消除宫颈癌的目标。在此基础上,全国爱卫办、健康中国行动推进办正以宫颈癌防治为重点内容,在全国启动健康城市建设创新模式试点工作,探索在健康城市建设中推动健康中国行动的有效工作模式,进一步推动在全国范围内早日实现宫颈癌消除的2030年阶段性目标。本次WHO指南的发布,可帮助我国在借鉴全球最新证据的同时,依据我国医疗资源配置现状,进一步更新我国宫颈癌筛查和治疗相关指南,助力我国早日实现消除宫颈癌的美好愿景。
所有作者均声明不存在利益冲突





















