
近10年,我国临床实践指南的制定迅速增长。然而,纵观既往制定的临床实践指南,能与国际接轨的高质量指南为数不多,主要原因是许多临床专家在制定指南之前并不熟悉其相关流程和规则,严重影响了指南的质量。临床实践指南需从临床问题出发,通过凝练化解为目标人群、方案或干预措施、其他备选措施以及可能的结局指标(即PICO问题),利用全面的系统评价、证据分级及推荐强度系统,对评价的措施给予确切的推荐意见。制定过程当中,需要同时考量推荐意见对适用人群的利弊,包括权衡适用人群的偏好和价值观、成本效益、医疗保健系统等。由此,一部高质量临床实践指南的制定需要多维度思考(从临床医生、患者、政策制定者思考)、实施标准流程(确保指南的科学性、真实性与透明性)以及依赖于多方协作(包括本专业领域专家、方法学家和政策制定者)。
版权归中华医学会所有。
未经授权,不得转载、摘编本刊文章,不得使用本刊的版式设计。
除非特别声明,本刊刊出的所有文章不代表中华医学会和本刊编委会的观点。
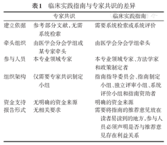
指南共识类文章是指具有学术权威性的指导类文章,在医疗领域上有临床实践指南和专家共识等,其目的是减少临床差错、降低医疗成本以及改善医疗服务质量和安全性。临床实践指南是与临床疾病诊疗相关的指引性文件,是规范临床各种活动的依据,为患者提供最佳治疗策略的指引[1]。按照WHO指南制定标准,临床实践指南要成为循证指南必须同时符合以下3个步骤:形成研究问题、进行文献系统评价、制定出证据质量以及推荐强度等级[2]。而专家共识指多个学科专家代表组成团队,针对具体临床问题的诊疗方案达成共识。专家共识不一定需要经过系统评价,但在指南形成条件尚未达到时,可以作为临床活动的指导依据[1]。临床实践指南与专家共识两者存在着自身的差异,见表1。我国从20世纪90年代中期开始制定临床实践指南,20多年以来指南共识类文章数量迅速增长。但是,许多临床专家在制定指南或共识之前并不熟悉相关流程和规则,这严重影响了指南或共识的质量。

临床实践指南与专家共识的差异
临床实践指南与专家共识的差异
| 专家共识 | 临床实践指南 | |
|---|---|---|
| 建立依据 | 参考部分文献,无需系统检索 | 需要系统检索或系统评价 |
| 牵头组织 | 由医学会分会学组或某专家牵头 | 由医学会分会学组牵头 |
| 参与人员 | 本专业领域专家 | 本专业领域专家、方法学家和政策制定者 |
| 组织架构 | 仅需要专家共识制定小组 | 指南指导委员会、指南制定小组、独立评审小组、系统评价小组和指南资助者 |
| 资金支持 | 无明确的资金来源 | 明确的资金来源 |
| 报告形式 | 无相关要求 | 需要将指南的推荐意见放在读者易读到的地方,参与人员必须声明是否与推荐意见存在利益关系 |
截至2021年11月20日,我国发表的医疗临床实践指南已有36 224篇,专家共识5 713篇。由于临床指南制定的方法学复杂、制定周期长、成本昂贵等因素,以及国内临床指南方法学人员的匮乏,国内符合指南制定规范的实践指南数量还很少。Zhou等[3]分析了2014—2018年中国临床实践指南的质量,虽然肯定了这些年的进步,但总体质量仍低于全球平均水平。他们分析了573个临床实践指南,其中88.5%是以中文形式发表的,仅有23.4%登记了资金资助来源的编号,62.3%未使用任何的证据分级系统。从严格意义来说,这些未使用任何证据分级系统并不能算真正的临床实践指南。毫无疑问,使用证据级别系统或有明确资金资助来源的临床指南质量相对高一些。
最近,中华医学会对在中华医学会系列杂志发表指南共识类文章作出了明确要求:(1)有明确的应用范围和目的;(2)制定方为该学科学术代表群体,权益相关各方均有合理参与;(3)有科学的前期研究铺垫,有循证医学证据支持,制定过程严谨规范,文字表述明确,选题有代表性;(4)内容经过充分的专家论证与临床检验,应用性强;(5)制定者与出版者具有独立性,必要时明确告知读者利益冲突情况;(6)制定者提供内容和文字经过审核的终稿[4]。指南共识类文章应在符合其报道范围和读者定位的相关学术期刊上发表,不同期刊可共同决定同时或联合发表某篇指南,版式可有所不同,但内容必须一致。
临床实践指南强调将指南的问题具体解构为目标人群(Population)、方案或干预措施(Intervention)、其他备选措施(Comparison)以及可能的结局指标(Outcome)(即PICO问题),并基于PICO问题进行系统检索或系统评价[2]。根据系统评价结果,对方案或干预措施的证据质量进行分级,并形成推荐强度等级意见。目前比较有影响力的是GRADE(Grading of Recommendations Assessment,Development and Evaluation)系统,在形成推荐意见过程中将证据质量、利弊平衡、患者意见与价值观以及成本综合起来考虑,更加符合患者的利益。该系统相对于其他系统具有更多的优势:由一个具有广泛代表性的国际指南制定小组制定,明确界定了证据质量和推荐强度,清楚评价了不同治疗方案的重要结局,对不同级别证据的升级与降级有明确、综合的标准,从证据到推荐全过程透明,明确承认价值观和意愿,分别从临床医生、患者、政策制定者角度对推荐意见的强弱做了明确实用的诠释,适用于制作系统评价、卫生技术评估及指南[5,6]。该系统已被WHO、国际指南协作组(Guidelines International Network,GIN)和英国国家卫生和临床技术优化研究所(National Institute for Health and Care Excellence,NICE)等90多个国际组织所采用[2,7,8]。目前,我国2014—2018年间发布的临床实践指南中,仅有10.8%使用了GRADE证据质量与推荐强度分级系统,说明国内对证据分级系统的理解和应用有待于提高[3]。GRADE证据质量与推荐强度分级系统见表2。

GRADE证据质量与推荐强度分级系统
GRADE证据质量与推荐强度分级系统
| 项目 | 内容 | |
|---|---|---|
| 证据质量 | ||
| 高(A) | 非常有把握:观察值接近真实值 | |
| 中(B) | 对观察值有中等把握:观察值有可能接近真实值,但亦有可能差别很大 | |
| 低(C) | 对观察值的把握有限:观察值可能与真实值有较大差别 | |
| 极低(D) | 对观察值几乎无把握:观察值与真实值可能有极大差别 | |
| 推荐强度 | ||
| 强(1) | 明确显示干预措施利大于弊或弊大于利 | |
| 弱(2) | 利弊不确定或无论质量高低的证据均显示利弊相当 | |
临床实践指南开始于选择主题和锤炼方向。制定什么样的指南是制定指南前必须考虑的问题。指南涉及内容广泛,可以关注某种疾病,可以关注某种手术术式或诊断操作。因此,确定哪个领域的主题是第一要义。确定哪一领域的主题后,需要逐渐凝练出拟解决的具体临床问题。比如面对我国结直肠癌发病率逐年升高问题,国家卫生健康委员会委托国家癌症中心制定中国结直肠癌筛查与早诊早治指南。国家癌症中心围绕该主题,对现有结直肠癌筛查循证指南进行梳理。结合WHO指南制订流程,形成初步的结直肠癌筛查循证指南关键问题问卷,最后邀请临床、循证医学及流行病学等多领域专家,通过Delphi法形成适用于我国结直肠癌筛查循证指南关键问题清单[9]。清单包括流行病学问题、人群风险分类、筛查起止年龄、筛查方法、实施相关情况及参与指南制定人员确定等问题。经过筛选形成的关键问题清单对已有循证指南进行了补充,考虑的内容更为全面。
制定指南前需要成立多个工作小组:(1)指南指导委员会,主要负责确定指南的范围和PICO问题、处理利益冲突、形成推荐意见和组织指南会议,一般应<10人;(2)指南制定小组,由多学科专家团队组成,负责系统检索、系统评价、综合证据以及收集患者意见和建议,制定推荐意见,围绕结局指标并进行排序、明确指南使用范畴、评价证据并形成推荐等级意见;(3)独立评审小组,也称同行评审,负责评审指南最终的推荐意见以及相关的配套文件;(4)系统评价小组,由没有利益冲突的系统评价专家组成;(5)指南资助者,指南资助者不能参与指南制定过程,也不应影响推荐意见的形成[2]。以《中国结直肠癌筛查与早诊早治指南》制定过程为例,其成立了由肿瘤学、消化内科学、内镜学、外科学、病理学、临床检验学、流行病学、循证医学、卫生经济学和卫生管理学等学科专家[10]。
制定指南前先形成指南计划书,概括指南如何制定的计划或系列步骤,以及将要采用指南制定的方法学。在制定指南之前,计划书会确定指南待解决的临床问题、检索及评价证据的方法,以及用来形成推荐意见的共识方法。指南计划书需要经过申请立项、按照一定的标准经过严格审核,审核通过后才能进入指南制作流程。指南计划书的内容需要包括以下几个问题:该指南制定是否必须?拟解决的临床问题是什么?目标人群是谁?指南何时需要使用?指南的推荐意见能否实施?制定指南需要哪些资源?是否能够获得足够资源来制定指南?预计指南实施后的可能收益是什么?指南的发布类型是什么?指南计划翻译成其他语言吗?等等。
许多著名的临床实践指南比如WHO、欧洲临床营养与代谢学会(European Society for Parenteral and Enteral Nutrition,ESPEN)等均成立自己组织的指南评审或执行委员会,比如WHO于2007年成立指南评审委员会,用于确保WHO指南制定的质量与制定过程的透明性[2,11]。如果学术组织尚未有相应的指南评审或执行委员会,可选择在公共平台上注册。与临床试验注册制度一样,指南的注册是非常必要的,并逐渐成为透明化机制。通过注册,能够起到保证指南制定的科学性、真实性与透明性,避免指南重复制定的作用。在指南注册系统上,我国研究者创建了国际指南注册平台http://www.guidelines-registry.cn/。该平台于2013年1月开始筹建,2014年1月试运行,至今已有上百部指南在此平台注册,包括西医指南、中医药指南等。注册时被要求提交指南制定机构及指南制定方法学信息等注册信息。当然,指南计划书除经过上述网站公开发布之外,也可以在期刊发表。
基于PICO问题检索及系统评价,依靠证据分级系统对相应研究的证据进行质量分级[2]。首先是全面的系统评价,即收集所有现有的证据或研究数据,评估其对所关注的临床问题的潜在适用性,检查偏倚并提取和总结研究结果。系统评价是对当前某一领域内某一具体问题的处理方式做了系统的评估或验证,也是融合荟萃所有相关研究的数据及证据。因此,收集证据的第一步是查看是否已经发表了合适的、最新的系统评价。随着研究的不断深入,系统评价也会做相应的更新。
系统评价的证据级别也是有纳入研究的质量所决定,随机对照研究的数据质量比前瞻性队列研究和回顾性队列研究的数据质量都高。评价纳入研究的质量根据研究设计有不同的标准进行评价,比如随机对照研究可采用Cochrane Reviewer′s Handbook标准进行评价,队列研究可采用Newcastle-Ottawa Scale进行评价,病例系列研究可采用英国国立临床优化研究所(National Institute for Clinical Excellence)的评价工具进行评价[12,13,14]。
当然,如果没有现成的系统评价,这需要通过数据库使用特定的检索策略进行检索。在没有证据来源的前提下,专家意见显得特别重要。然而专家意见通过来源于临床判断和经验,容易受到偏见和自我利益的影响。因此,在确定专家意见后,下一步是如何整合专家意见,但目前尚未有最优的办法解决这个问题。
指南制定一个重要的部分就是需要考虑干预措施的效果和可及性。干预措施对适用人群的利弊,包括成本效益、医疗保健系统等的权衡,以及推广的程度,都是指南制定中一个非常重要的步骤。《中国结直肠癌筛查与早诊早治指南》专家组基于证据评价小组提供的国内外证据,同时考虑我国筛查目标人群的偏好和价值观、干预措施的成本和利弊后,初步拟定了针对关键问题的推荐意见,于2020年11月进行了一轮面对面评议和一轮Delphi推荐意见调查,共收集到75人次的专家意见反馈。于2020年11月至2020年12月对推荐意见进行进一步修改,达成共识[10]。
临床指南有专门的报告规范,指南需要高度凝练推荐意见并把其放在读者易找到的位置。也有学者致力于临床实践指南的方法学研究,比如建立指南报告规范系统(Reporting Items for Practice Guidelines in Healthcare,RIGHT系统)监测指南报告的质量[15]。所有参与指南制定的人员,均需要声明是否和指南潜在推荐意见存在利益关系。如有,这些人员是不允许参与指南最终推荐意见的制定,以免发生利益关系导致的误导性意见。临床实践指南的制定流程见图1。


国内很多专家已经意识到采用国际化的制定方法和标准流程在指南制定过程中的重要性,中华医学会各专业学组正逐渐承担起制订符合我国国情指南的责任。挪威奥斯陆大学Vandvik教授和加拿大麦克马斯特大学Guyatt教授于2009年共同提出建立MAGIC(making GRADE the irresistible choice)体系,借鉴GRADE系统快速实现临床实践指南的创建、传播和动态更新。2019年,MAGIC体系引入中国,有望进一步促进临床指南的快速高质量发展。另外,近年来国内也有很多优秀的研究团队发布领域内高质量的临床研究结果,填补了领域内中国人群研究的部分空白,同时帮助提升了我国临床实践指南的质量。对尚不具备指南条件的领域,可以从制定专家共识着手。相信不久的将来,在各位专家的共同努力下,我国指南制定水平将与国际接轨。
所有作者均声明不存在利益冲突





















