
通过Meta分析系统比较腹腔镜手术(laparoscopic surgery,LS)与传统开腹手术(open surgery,OS)治疗先天性十二指肠梗阻的临床疗效。
检索万方数据库、中国知网、维普数据库、PubMed、Web of Science数据库、Cochrane图书馆,收集近10年国内外LS与OS治疗先天性十二指肠梗阻的随机或非随机对照研究。分析指标包括:手术时间、术后呼吸机使用时间、术后开始进食时间,达到全量喂养时间,住院时间及并发症。应用RevMan 5.3软件进行统计学分析。
共纳入9项研究,487例患儿,其中LS组226例,OS组261例。Meta分析结果显示LS组手术时间长于OS组,差异具有统计学意义[MD=42.45,95%CI=(20.02,64.88)]。而两组间的术后呼吸机使用时间[MD=-0.84,95%CI=(-2.61,0.92)]、术后开始进食时间[MD=-0.56,95%CI=(-2.14,1.03)]、术后达到全量喂养时间[MD=-2.43,95%CI=(-5.46,0.60)]、住院时间[MD=-0.38,95%CI=(-3.40,4.17)],差异无统计学意义。LS组的吻合口相关并发症及与吻合口无关的并发症发生率均低于OS组(1.8%比3.1%,11.9%比16.7%)。
现有证据表明,与OS相比,运用LS治疗先天性十二指肠梗阻可达到同等的治疗效果,尽管手术时间长,但并发症发生率低。
版权归中华医学会所有。
未经授权,不得转载、摘编本刊文章,不得使用本刊的版式设计。
除非特别声明,本刊刊出的所有文章不代表中华医学会和本刊编委会的观点。
先天性十二指肠梗阻(congenital duodenal obstruction,CDO)是常见的新生儿上消化道梗阻,发生率为1/10 000~1/2 500[1],诊断后需手术治疗,手术方法包括传统开腹手术(open surgery,OS)和腹腔镜手术(laparoscopic surgery,LS)。与OS相比,LS损伤小、术后恢复快、术后伤口瘢痕小。随着微创技术的发展,运用LS治疗CDO的报道越来越多,目前对两种术式进行系统性评价的报道较少。本次Meta分析旨在运用循证医学的原理来综合评价运用LS和OS治疗CDO的疗效,以期为临床术式的选择提供依据。
计算机检索以"先天性十二指肠梗阻,先天性十二指肠闭锁,先天性十二指肠狭窄,新生儿环状胰腺,腹腔镜,开腹手术"为中文检索词,检索万方、中国知网,维普数据库。以"congenital duodenal obstruction,congenital duodenal atresia,congenital duodenal stenosis,neonatal circular pancreas,laparoscopy,laparotomy,open surgery"为英文检索词,检索PubMed、Web of Science数据库、Cochrane图书馆。检索日期自2010年1月至2020年3月。
纳入标准:①研究对象为新生儿或儿童,不限国籍、性别、种族;②研究类型为随机对照、病例对照、队列研究;③在治疗干预措施方面比较运用LS和OS的治疗效果;④原文是中文或者英文文献,发表时间为2010年1月至2020年3月。
排除标准:①单纯运用LS或OS治疗十二指肠梗阻的研究;②分组样本量<10例;③重复报道或文献数据不全,具有相同数据来源的研究;④个案报道,综述或系统综述,会议记录。
筛选出适合纳入标准的相关文献后,由两位评价员分别独立对文献进行评价,若有分歧,则需第三位评价员参与,达成共识后决定最终纳入还是排除该文献。提取的内容包括:第一作者、发表年份、研究设计、病例数、年龄、性别、诊断、体重、干预方式、结局指标、随访时间。其中结局指标包括:手术时间、术后呼吸机使用时间、术后开始进食时间,达到全量喂养时间,住院时间及并发症。
文献质量评价方法:采用纽卡斯尔-渥太华量表(Newcastle -Ottawa-Scale,NOS)进行评价,包括选择(4分)、可比性(2分)和结局(3分),NOS评分最高分为9分,≥6分为高质量研究,<6分为低质量研究。
使用RevMan 5.3软件进行数据分析。首先对各项研究进行异质性检验(检验水准P=0.1),若P>0.1,I2<50%,可认为多项研究间异质性较小,选用固定效应模型;若P≤0.1,I2≥50%,可认为多项研究间异质性较大,选用随机效应模型。纳入研究间存在异质性,则采用敏感性分析探索异质性来源。敏感性分析采用逐一排除法,逐一排除文献直到异质性出现显著降低。如果排除相关文献后,Meta分析合成结果与排除前结果无差异,则证明原合成结果较为稳定。观察指标效应量采用区间估计和假设检验,计量指标以MD表示,二分类指标以OR表示。对于连续性变量,若相关文献只提供了中位数和取值范围,按照Hozo等[2]的公式换算为
±s进行计算。计算合并效应量的95%CI,P≤0.05时表示两组间的差异具有统计学意义。发表偏倚采用漏斗图进行分析。
共检索出文献335篇,其中万方66篇,中国知网32篇,维普19篇,PubMed 135篇,Cochrane图书馆3篇,Web of Science数据库80篇。排除标题和摘要不符合要求、重复研究、综述、评论或社论文献及数据不全的文献,最终纳入本次Meta分析的文献共9篇,均为回顾性病例对照研究[3,4,5,6,7,8,9,10,11]。总病例数为487例,其中LS组226例,OS组261例。纳入文献的基本特征和文献的质量评价见表1,结局指标见表2,并发症见表3。

纳入文献的基本特征
纳入文献的基本特征
| 作者 | 研究类型 | 研究时间 | 组别 | 例数 | 诊断(例) | 年龄(d) | 体重(kg) | NOS评分(分) |
|---|---|---|---|---|---|---|---|---|
| 2020年Sidler等[3] | 回顾性、病例对照、单中心 | 2010~2019年 | LS组 | 16 | - | 中位年龄2.0(范围0~14.0) | 中位体重2.7(范围1.1~3.6) | 8 |
| OS组 | 21 | - | 中位年龄2.0(范围0~8.0) | 中位体重2.6(范围1.1~4.0) | ||||
| 2018年Gfroerer等[4] | 回顾性、病例对照、单中心 | 2004~2017年 | LS组 | 27 | A4 | 中位年龄9.0(范围1.0~2 790.0) | 中位体重3.0(范围1.8~13.9) | 7 |
| C6 | ||||||||
| D10 | ||||||||
| E7 | ||||||||
| OS组 | 20 | A9 | 中位年龄2.5(范围0~190.0) | 中位体重2.8(范围1.5~6.3) | ||||
| C2 | ||||||||
| D5 | ||||||||
| E4 | ||||||||
| 2017年Son和Kien[5] | 回顾性、病例对照、单中心 | 2009~2015年 | LS组 | 68 | A58 | 9.4±8.2 | 2.4±0.6 | 8 |
| D10 | ||||||||
| OS组 | 44 | A35 | 13.3±10.7 | 2.6±0.5 | ||||
| D9 | ||||||||
| 2017年Cho等[6] | 回顾性、病例对照、单中心 | 2009~2015年 | LS组 | 26 | A17 | 中位年龄4.0(范围2.0~9.0) | 中位体重2.5(范围1.7~3.4) | 6 |
| C8 | ||||||||
| D1 | ||||||||
| OS组 | 30 | A16 | 中位年龄8.0(范围1.0~29.0) | 中位体重2.5(范围1.7~3.4) | ||||
| C8 | ||||||||
| D6 | ||||||||
| 2017年冯翠竹等[11] | 回顾性、病例对照、单中心 | 2013~2015年 | LS组 | 10 | D10 | 1.9±1.0 | 2.8±0.2 | 8 |
| OS组 | 21 | D21 | 3.4±2.7 | 2.9±0.3 | ||||
| 2015年Parmentier等[7] | 回顾性、病例对照、单中心 | 2007~2014年 | LS组 | 10 | A6 | 中位年龄2.5(范围1.0~385.0) | - | 7 |
| BC3 | ||||||||
| D1 | ||||||||
| OS组 | 19 | A9 | 中位年龄1.0(范围1.0~21.0) | - | ||||
| BC9 | ||||||||
| 不明1 | ||||||||
| 合并D3 | ||||||||
| 2013年Jensen等[8] | 回顾性、病例对照、单中心 | 2005~2011年 | LS组 | 20 | A9 | 中位年龄4.0(范围1.0~22.0) | 中位体重2.6(范围1.7~3.4) | 8 |
| C3 | ||||||||
| D8 | ||||||||
| F1 | ||||||||
| OS组 | 44 | A30 | 中位年龄6.0(范围0~89.0) | 中位体重2.6(范围1.7~4.4) | ||||
| C5 | ||||||||
| D8 | ||||||||
| F1 | ||||||||
| 2012年任红霞等[9] | 回顾性、病例对照、单中心 | 2008~2011年 | LS组 | 27 | A16 | 2.8±0.7 | 7.3±0.7 | 6 |
| D11 | ||||||||
| OS组 | 26 | A16 | 2.5±0.6 | 6.3±5.3 | ||||
| D10 | ||||||||
| 2011年Hill等[10] | 回顾性、病例对照、单中心 | 2001~2010年 | LS组 | 22 | - | 中位年龄4.0(范围1.0~300.0) | 中位体重2.5(范围1.6~8.5) | 7 |
| OS组 | 36 | - | 中位年龄3.0(范围0~150.0) | 中位体重2.4(范围1.1~9.6) |
注:LS,腹腔镜手术;OS,开腹手术;A,十二指肠闭锁;B,十二指肠狭窄;C,十二指肠隔膜;D,环状胰腺;E,先天性肠旋转不良;F,十二指肠前门静脉

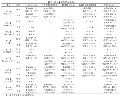
纳入文献的结局指标
纳入文献的结局指标
| 作者 | 组别 | 手术时间(min) | 呼吸机使用时间(d) | 开始进食时间(d) | 达到全量喂养时间(d) | 住院时间(d) |
|---|---|---|---|---|---|---|
| 2020年Sidler等[3] | LS组 | 中位时间218(范围155~389) | 中位时间1.0(范围0.5~2.0) | - | 中位时间7.0(范围4.0~24.0) | 中位时间13.5(范围5.0~58.0) |
| OS组 | 中位时间179(范围133~274) | 中位时间1.0(范围0.5~5.0) | - | 中位时间11.0(范围4.0~18.0) | 中位时间16.5(范围5.0~27.0) | |
| 2018年Gfroerer等[4] | LS组 | 202±89 | - | 中位时间1.0(范围0~4.0) | 8.2±4.1 | 中位时间14.0(范围3.0~38.0) |
| OS组 | 112±41 | - | 中位时间3.0(范围1.0~12.0) | 12.2±6.4 | 中位时间21.0(范围7.0~40.0) | |
| 2017年Son和Kien[5] | LS组 | 94±16 | - | 3.9±2.1 | 6.8±2.8 | 8.6±4.6 |
| OS组 | 96±28 | - | 7.0±4.6 | 10.6±6.1 | 12.9±7.9 | |
| 2017年Cho等[6] | LS组 | 中位时间168(范围119~250) | - | 中位时间8.0(范围3.0~18.0) | 中位时间15.0(范围7.0~26.0) | 中位时间17.0(范围8.0~28.0) |
| OS组 | 中位时间109(范围50~166) | - | 中位时间10.0(范围5.0~35.0) | 中位时间20.0(范围8.0~94.0) | 中位时间20.0(范围9.0~228.0) | |
| 2017年冯翠竹等[11] | LS组 | 123±21 | - | 5.2±0.9 | - | 9.7±1.5 |
| OS组 | 75±1 | - | 6.4±1.1 | - | 12.2±1.6 | |
| 2015年Parmentier等[7] | LS组 | 中位时间90(范围80~150) | 中位时间2.0(范围0~4.0) | 中位时间8.0(范围4.0~24.0) | 中位时间36.0(范围6.0~70.0) | 中位时间45.5(范围6.0~204.0) |
| OS组 | - | 中位时间1.0(范围0~19.0) | 中位时间4.0(范围3.0~13.0) | 中位时间16.5(范围8.0~200.0) | 中位时间20.5(范围13.0~225.0) | |
| 2013年Jensen等[8] | LS组 | 中位时间145(范围91~308) | 中位时间1.0(范围0~6.0) | 中位时间10.0(范围4.0~44.0) | 中位时间15.0(范围6.0~72.0) | 中位时间20.0(范围13.0~105.0) |
| OS组 | 中位时间96(范围54~174) | 中位时间1.0(范围0~17.0) | 中位时间9.0(范围4.0~33.0) | 中位时间15.0(范围9.0~126.0) | 中位时间30.0(范围9.0~173.0) | |
| 2012年任红霞等[9] | LS组 | 114±39 | - | 5.8±1.6 | - | 10.5±3.7 |
| OS组 | 94±31 | - | 7.5±2.2 | - | 7.5±2.2 | |
| 2011年Hill等[10] | LS组 | 中位时间116(范围73~164) | 中位时间2.0(范围0~149.0) | 中位时间7.0(范围0~36.0) | - | 中位时间20.0(范围4.0~149.0) |
| OS组 | 中位时间104(范围71~220) | 中位时间4.0(范围0~9.0) | 中位时间9.0(范围0~23.0) | - | 中位时间19.0(范围6.0~79.0) |
注:LS,腹腔镜手术;OS,开腹手术

纳入文献病例的术后并发症
纳入文献病例的术后并发症
| 作者 | 并发症的发生是否与吻合口有关 | 组别 | |
|---|---|---|---|
| LS组 | OS组 | ||
| 2020年Sidler等[3] | 有关 | 吻合口狭窄再手术2例 | 吻合口狭窄再手术3例 |
| 无关 | 导管相关感染2例 | 导管相关感染2例 | |
| 2018年Gfroerer等[4] | 有关 | 无 | 无 |
| 无关 | 结肠穿孔1例,肺炎伴心包积液1例,锁骨下静脉穿刺造成血胸1例,小肠结肠炎1例,暂时切口疝1例,术后呕吐1例 | 漏诊肠旋转不良2例,结肠穿孔1例,切口疝1例,中心静脉感染3例,伤口感染1例,高胆红素血症1例,死亡1例 | |
| 2017年Son和Kien[5] | 有关 | 无 | 吻合口漏1例 |
| 无关 | 消化道出血1例,伤口感染1例,肺炎死亡1例 | 吻合口狭窄2例,败血症3例,伤口感染8例,死亡1例 | |
| 2017年Cho等[6] | 有关 | 无 | 吻合口狭窄1例 |
| 无关 | 无 | 肠梗阻2例 | |
| 2017年冯翠竹等[11] | 有关 | 无 | 无 |
| 无关 | 无 | 无 | |
| 2015年Parmentier等[7] | 有关 | 吻合口狭窄需再手术1例 | 无 |
| 无关 | 导管相关感染3例,菌血症1例 | 消化道细菌移位死亡1例,粘连性肠梗阻保守治疗1例 | |
| 2013年Jensen等[8] | 有关 | 吻合口狭窄再手术1例 | 无 |
| 无关 | 伤口疝1例,漏诊十二指肠隔膜1例 | 切口疝1例,伤口感染1例,菌血症1例 | |
| 2012年任红霞等[9] | 有关 | 无 | 无 |
| 无关 | 巨十二指肠再手术1例,窒息死亡1例 | 肠梗阻再手术1例 | |
| 2011年Hill等[10] | 有关 | 无 | 吻合口漏再手术1例 |
| 无关 | 肠梗阻4例,菌血症1例,呼吸窘迫1例,漏诊肠旋转不良1例,败血症死亡1例 | 长时间肠梗阻10例,菌血症1例,心脏骤停1例 | |
注:LS,腹腔镜手术;OS,开腹手术
有8篇文献报道了CDO的手术时间,共458例,LS组216例,OS组242例[3,4,5,6,8,9,10,11]。异质性检验结果I2=92%,P<0.0 001,各研究存在统计学异质性,采用随机效应模型。Meta分析结果显示LS组手术时间大于OS组手术时间,差异具有统计学意义[MD=42.45,95%CI=(20.02,64.88)]。异质性较大(I2=92%),通过逐篇文献排除法,发现异质性无明显改变,可能与不同研究手术时间的定义及纳入患儿的标准不同有关。如Sidler等[3]所报道的手术时间为从麻醉诱导到离开手术室的时间,部分作者定义手术时间为从切皮到缝皮结束,还有部分作者未明确表述。在纳入患儿的标准不同方面,部分文献包括了早产、低体重以及合并畸形的患儿,这些情况均会影响手术时间(图1)。


注:LS,腹腔镜手术;OS,开腹手术
有4篇文献报道了CDO术后呼吸机使用时间[3,4,8,10]。但Sidler等[3]报道所记录的数值较离散,转化为
±s后造成异质性过高,未纳入研究。最终纳入3篇文献,共130例,LS组46例,OS组84例[3,4,8]。异质性检验结果I2=82%,P=0.004,各研究存在统计学异质性,采用随机效应模型。Meta分析结果显示LS组和OS组术后呼吸机使用时间之间的差异无统计学意义[MD=-0.84,95%CI=(-2.61,0.92)](图2)。


注:LS,腹腔镜手术;OS,开腹手术
有8篇文献报道了CDO术后开始进食时间,共450例,LS组210例,OS组240例[4,5,6,7,8,9,10,11]。异质性检验结果I2=86%,P<0.0 001,各研究存在统计学异质性,采用随机效应模型。Meta分析结果显示LS组和OS组术后开始进食时间之间的差异无统计学意义[MD=-0.56,95%CI=(-2.14,1.03)](图3)。


注:LS,腹腔镜手术;OS,开腹手术
有6篇文献报道了CDO术后达到全量喂养时间,共345例,LS组167例,OS组178例[3,4,5,6,7,8]。异质性检验结果I2=63%,P=0.02,各研究存在统计学异质性,采用随机效应模型。Meta分析结果显示LS组和OS组术后达到全量喂养时间之间的差异无统计学意义[MD=-2.43,95%CI=(-5.46,0.60)](图4)。


注:LS,腹腔镜手术;OS,开腹手术
9篇文献均报道了CDO的住院时间,共487例,LS组226例,OS组261例[3,4,5,6,7,8,9,10,11]。异质性检验结果I2=87%,P<0.0 001,各研究存在统计学异质性,采用随机效应模型。Meta分析结果显示LS组和OS组住院时间之间的差异无统计学意义[MD=-0.38,95%CI=(-3.40,4.17)](图5)。


注:LS,腹腔镜手术;OS,开腹手术
将并发症分为吻合口相关和吻合口无关的并发症。LS组并发吻合口狭窄4例,未见吻合口漏,OS组并发吻合口漏2例、吻合口狭窄6例。LS组和OS组与吻合口无关的并发症发生率为11.9%(27/226)、16.9%(44/261)。LS组漏诊十二指肠隔膜和先天性肠旋转不良各1例,OS组漏诊肠旋转不良2例。LS组术后出现肠梗阻4例,OS组术后出现肠梗阻14例。LS组病死率为1.3%(3/226),OS组病死率为1.1%(3/261),两组患儿病死率相近(表3)。
CDO是新生儿期常见的呕吐原因,腹部立位X线片和腹部超声检查有助于明确诊断。随着产前检查的普及和技术的提高,孕中晚期B型超声产检发现胃十二指肠"双泡征",结合羊水过多也可做出初步诊断。常见的原因为十二指肠闭锁、膜式狭窄、环状胰腺等疾病。本研究共纳入487例CDO患儿,梗阻原因包括十二指肠闭锁、十二指肠狭窄、十二指肠隔膜、环状胰腺、先天性肠旋转不良和十二指肠前门静脉,其中以十二指肠闭锁最为常见。传统的手术方法是OS,2001年Bax等[12]最早报道了使用LS治疗新生儿十二指肠梗阻,随后陆续有相关报告,但LS效果并不满意,易出现吻合口漏,因此并未得到广泛认可。我国最早于2005年由李索林等[13]报道运用腹腔镜治疗新生儿十二指肠梗。随着近年来腹腔镜设备的发展,麻醉水平、手术技巧及围手术期管理水平的提高,关于运用腹腔镜治疗新生儿十二指肠梗阻的文献报道逐渐增多,并且在早产儿和低体重患儿中开展的疗效满意。但与OS治疗十二指肠梗阻进行疗效比较的报道较少,本研究检索近10年比较两种术式效果的文献,进行Meta分析以评价腹腔镜与OS治疗的疗效和安全性。
本次Meta分析共8篇文献比较了LS组和OS组的手术时间,显示LS组手术时间大于OS组,可能与学习曲线相关[3,4,5,6,8,9,10,11]。有文献报道运用LS治疗新生儿十二指肠梗阻,学习曲线约为30例,达到熟练水平后可缩短手术时间,降低并发症[14]。van der Zee[15]的报道指出随着手术水平的提高,运用腹腔镜治疗十二指肠梗阻的术后吻合口漏的发生率由22.7%降至0。因为新生儿腹腔空间小,又不能给予过高的气腹压力,所以腹腔镜下吻合较为困难,花费的时间较多。樊纬等[16]报道悬吊牵引技术,包括悬吊肝圆韧带和吻合口的悬吊,可更好地显示术野,方便手术操作,缩短手术时间。相比间断缝合,连续缝合更加节省时间,而且不会增加吻合口并发症[17]。2017年Son和Kien[5]的报道为目前较大病例数的研究,LS组68例,OS组44例,手术时间分别为(94±16)min、(96±28)min,两组之间的差异无统计学意义。可见随着经验的积累和手术技巧的提高,LS的手术时间会逐渐缩短。LS易引起高碳酸血症及酸中毒,影响新生儿呼吸循环功能及酸碱平衡,尤其对于早产、低体重、伴发畸形患儿,可出现术后拔管困难。本研究纳入3篇文献比较了LS组和OS组术后呼吸机使用时间,结果显示差异无统计学意义,腹腔镜并未增加术后呼吸机使用时间[3,4,8]。
胃肠道手术后开始进食时间是评估手术效果的重要指标。腹腔镜手术对腹腔干扰少,术后恢复快,但Meta分析结果显示LS组和OS组在术后开始进食时间、达到全量喂养时间、住院时间之间的差异无统计学意义。8篇文献比较了LS组和OS组术后开始进食时间,其中4篇文献报道LS组术后开始进食时间早于OS组[4,5,6,7,8,9,10,11]。6篇文献比较了LS组和OS组术后达到全量喂养时间,其中3篇文献报道LS组术后达到全量喂养时间早于OS组[3,4,5,6,7,8]。9篇文献比较了LS组和OS组的住院时间,其中3篇报道LS组住院时间短于OS组[3,4,5,6,7,8,9,10,11]。可能因为不同报道纳入患儿的标准不同,造成结果差异,因为早产、低体重及伴发畸形会影响术后肠道功能的恢复。如2018年Gfroerer等[4]报道术后住院时间无差异,但在排除心脏畸形的情况下进行比较和在排除其他畸形后进行比较,发现LS组术后住院时间均短于OS组。在英国一项回顾性研究中发现69%的CDO会伴发其他畸形,以心脏畸形(48%)和唐氏综合征(32%)最为常见[18]。唐氏综合征常有喂养困难,术后恢复慢,会延长住院时间,有文献回顾性研究43例伴有唐氏综合征的十二指肠闭锁病例,最终82.4%的患儿行胃造瘘术[19]。也有文献报道在CDO术中留置经过吻合口的营养管,术后早期可开始鼻饲喂养,可减少术后静脉营养使用时间,缩短达到全量喂养时间及减少放置中心静脉的需要,减少住院费用[20]。
十二指肠梗阻术后常见的吻合口并发症为吻合口狭窄和吻合口漏,与吻合口无关的并发症包括肠梗阻、感染、漏诊远端合并畸形等。LS组的吻合口相关并发症及与吻合口无关的并发症发生率均低于OS组(1.8%比3.1%,11.9%比16.7%)。LS组与OS组的病死率、漏诊远端合并畸形的发生率相近,但术后肠梗阻的发生率在LS组低于OS组。文献报道运用OS治疗十二指肠闭锁术后发生粘连性肠梗阻的发生率最高可达11%,LS后的粘连性肠梗阻发生率低于OS组,与本研究结论一致[21,22]。因此,运用LS治疗CDO是安全的,而且并发症的发生率低于OS。Chen等[1]回顾性分析了10年共287例新生儿十二指肠梗阻病例,发现20例合并多种梗阻原因,同时发现在14例需要再次手术的病例中,3例为初次手术时遗漏了合并的梗阻。因此在行十二指肠吻合前,需经远端置入导管,注入生理盐水,以了解是否合并远端梗阻和先天性肠旋转不良,可减少漏诊率。
有5篇文献报道了共26例患儿由LS中转OS,常见原因为LS下操作困难、患儿不耐受气腹、远端合并畸形[3,4,6,8,10]。Cho等[6]报道自2013年以后,LS组病例数多于OS组,LS中转OS的发生率下降。随着经验的积累,既往可能需要中转的病例,也可在LS下完成。在文献检索过程中,我们发现了2篇关于LS和OS手术比较的系统评价,得出了一致的结论,LS是安全有效的,尽管手术时间长于OS[17,23]。
在本研究纳入的文献中,均未明确指出腹腔手术的适应证和禁忌证。本研究中患儿的体重最低为1.1 kg,经腹腔镜顺利完成手术,可见低体重不是腹腔镜的绝对禁忌证。若生命体征稳定,能耐受气腹,推荐行LS。
综上所述,LS与OS在术后呼吸机使用时间、术后开始进食时间、达到全量喂养时间、住院时间之间的差异均无统计学意义,尽管LS手术时间长,但并发症发生率低。但本研究纳入的研究数量少,样本量小,而且均为回顾性研究,可能存在偏倚,仍需大样本、高质量的临床研究进一步加以论证。
所有作者均声明不存在利益冲突





















