
为临床诊疗指南制订/修订提供相关的核心方法与基本流程,促进我国临床诊疗指南制订/修订工作的科学化、规范化、透明化和制度化,受国家卫生健康委员会委托,中华医学会临床流行病学和循证医学分会负责组织专家,通过检索和梳理当前国内外相关的指南制订/修订方法学文献,以及两次面对面专家座谈会,更新2016版《制订/修订<临床诊疗指南>的基本方法及程序》。更新后的内容主要包含六个部分:目的、总则、程序与方法、传播、更新与修订,以及实施与评价。规定了指南制订/修订应包含10个主要步骤:(1)启动与规划;(2)确定指南类型;(3)注册;(4)撰写计划书;(5)成立工作组;(6)管理利益冲突;(7)调研临床问题;(8)检索和评价证据;(9)形成推荐意见;(10)撰写与发表。《中国制订/修订临床诊疗指南的指导原则(2022版)》将为我国行业学会、协会等制订/修订指南,研究人员评价指南,医务人员使用指南,期刊发表指南提供符合国际标准、适应中国实践的循证指导和建议。
版权归中华医学会所有。
未经授权,不得转载、摘编本刊文章,不得使用本刊的版式设计。
除非特别声明,本刊刊出的所有文章不代表中华医学会和本刊编委会的观点。
2015年4月,中华医学会学术会务部组织相关专家讨论形成了《制订/修订<临床诊疗指南>的基本方法及程序》[1],并于2016年1月在《中华医学杂志》发表。该文件对提升中国指南的质量,推动临床诊疗实践的制度化、科学化和规范化,促进医疗质量的发展起到了积极的作用。
2016年至2021年的5年间,国内外临床诊疗指南(简称指南)数量快速增长,方法学也有了新进展。当前中国每年在期刊发表的指南数量已超过200部,这其中还不包括专家共识、诊疗规范和技术标准等类型文件 [2, 3, 4]。国际上,2020年全球发表的仅新型冠状病毒肺炎(简称新冠肺炎)相关指南已接近100部[5]。近5年国内外指南方法学领域取得的主要进展包括,以让“推荐分级的评估、制订与评价(the Grading of Recommendations,Assessment,Development and Evaluations,GRADE)”成为必然选择(Making GRADE the Irresistible Choice,MAGIC)为代表的快速推荐的产生[6]、以卫生保健实践指南的报告条目(the Reporting Items for practice Guidelines in HealThcare,RIGHT)为代表的指南报告规范的研发[7]、以中国临床实践指南评价体系(Appraisal of Guidelines for REsearch & Evaluation in China,AGREE-China)为代表的更符合中国指南方法学评价标准的构建[8],以及国际指南注册与透明化平台(Practice guideline REgistration for transPAREncy,PREPARE)的应用[9]。此外,人工智能、大数据和真实世界研究近年来也在指南制订中开始发挥越来越重要的作用[10, 11, 12]。
尽管取得了一系列进展,但指南的质量进步仍然缓慢。牛津大学学者在TheBMJ上发表的研究显示,全球制订的新冠肺炎指南普遍存在参与指南制订的专家代表性不强,证据检索不全面,利益冲突声明不完整,对老年人、儿童和孕妇的关注度低等问题[13]。2020年中华医学会系列杂志发表的指南,也存在相似的质量问题,177篇指南的AGREE China和RIGHT平均得分为33分左右,低于国际平均水平的42分[14]。
为进一步提升我国指南的质量,规范指南的制订和修订过程,2020年国家卫生健康委员会委托中华医学会负责我国《临床诊疗指南》《临床技术操作规范》的制订/修订工作。中华医学会专门成立了《临床诊疗指南》《临床技术操作规范》制订/修订工作委员会,并增设支持委员会,提供循证医学及指南制订方法学方面的支持,参与制订/修订的相关工作。使《临床诊疗指南》和《临床技术操作规范》在体例、名词、术语等方面保持科学性、规范性、完整性、一致性、持续性和稳定性。同时,指定中华医学会临床流行病学和循证医学分会负责《制订/修订<临床诊疗指南>的基本方法及程序》和《制订/修订<临床技术操作规范>的基本方法及程序》的更新工作。
中华医学会学术会务部于2021年4月27日和5月31日,两次召开专家座谈会,充分讨论了更新方法和内容。《中国制订/修订临床诊疗指南的指导原则(2022版)》是在2016版[1]和充分听取两次专家座谈会意见的基础上,整合了国内外指南最新方法学进展,撰写成稿,以期对制订/修订指南提供参考。
《中国制订/修订临床诊疗指南的指导原则(2022版)》在原则和体例上与2016版基本保持一致。主要内容包括目的、总则、程序与方法、传播、更新与修订、实施与评价共6部分。
更新2016版《制订/修订<临床诊疗指南>的基本方法及程序》,为制订/修订指南提供参考,进一步提升指南制订/修订的科学化、规范化、透明化和制度化。
参与指南制订/修订的人员,指南的管理者、评审者、研究者以及所有关注指南制订/修订的人员。
指南是针对临床问题,基于系统评价的证据,在平衡不同干预措施利弊的基础上,形成的为患者提供最佳医疗服务的推荐意见[15]。
指南制订/修订过程需采纳国际和国内循证指南制订/修订的方法,确保其符合高质量指南的标准。
通过提供明晰的制订/修订程序,保证制订/修订指南的流程化、标准化;通过明确、清晰的推荐意见形成流程,保证所有发布指南的规范性、可信性、可用性和可及性。
所有中华医学会及各级分会制订/修订的指南均由中华医学会统一管理,涉及申报、备案、撰写、表决、发布、试用反馈、实施后评价等环节。
指南制订/修订前应充分了解同领域是否已有指南,以及指南制订/修订的证据基础。若同领域有相同或相近指南,指南制订/修订组织者应对已有指南进行评估[16, 17]。评估意见应着重于已有指南的科学性、透明性与适用性。对于质量较高、适用性好的指南,中华医学会应组织传播和应用,或改编后推广和实施;若无同类指南,或指南质量和适用性较差,可启动指南制订/修订程序。指南制订/修订规划需报中华医学会备案。规划阶段应明确指南制订/修订的目的、使用者、目标人群、时间安排及资金来源等问题。
不同类型的指南其目的不一样,制订/修订的方法与流程也不一样。在启动一部新指南之前,发起者应该先明确要制订/修订的指南所属类型。
1.标准指南:该类指南是针对某一主题的临床实践问题而制订的,是最为常见的指南类型。标准指南并不需要完全覆盖各种疾病和(或)所有问题,一般关注的问题数量在10个左右,推荐意见在20条以内。此类指南通常需要在6~12个月完成,本文所述方法适用于该类指南的制订/修订。
2.完整指南:该类指南应该全面覆盖某一卫生主题或疾病。包括该主题各个方面(如预防、诊断、治疗和监测等)的相关推荐。关注的问题和推荐意见的数量可为几十到上百。此类指南通常需要在1~2年内完成,本文所述方法适用于该类指南的制订/修订。
3.快速指南:快速指南的主题通常为公共卫生紧急事件(例如,突然暴发的传染性疾病),短期内必须有相应的推荐意见指导临床医师和患者应对疾病。该类指南关注的问题和推荐意见的数量一般在个位数,制订时间在数周到数月。本文所述方法不完全适用于该类指南的制订/修订。读者可参考快速指南的相关方法学文章[18, 19]。
4.改编指南:一部高质量的标准指南需要大量的资源为基础,在资源有限的情况下,改编现有高质量指南更具有成本效果。如果针对所研究的临床问题,目前已有发布的相关指南,可在评估其质量的基础上,结合具体的临床情况进行改编。本文所述方法不完全适用于该类指南的制订/修订。读者可参考改编指南的相关方法学文章[20, 21, 22]。但值得注意的是,近年来我国有部分指南,是基于国际指南的推荐意见和证据,同时考虑了我国的临床实践,进行整合而成,既非传统意义上的原创指南,也非严格意义上的改编指南。对于该类指南亟须有相应的方法学来进行规范。
指南的注册是指在指南制订之前,通过公开的注册平台登记指南的题目、目的、制订人员、制订方法和利益冲突等重要信息,并允许公众免费获取,以促进指南制订的科学性和透明性。此外,注册可避免指南的重复制订,促进指南的实施和传播。注册的核心条目包括:制订者的基本信息,制订背景,证据检索、合成与分级的方法,资助来源与利益冲突管理等。
在发表指南时,应该在国际指南注册与透明化平台(http://www.guidelines-registry.org)进行注册,并在发布和投稿时提交注册号。
指南计划书是说明指南如何制订的计划性文件,包括指南的基本信息、背景、制订方法、证据、推荐意见和相关步骤。正如临床研究和系统评价的计划书一样,指南计划书有助于制订者更加高效率和高质量推进指南的制订,同时也增加了指南制订过程的透明性和科学性。对于期刊编辑、评价人员和临床医师而言,对比指南的计划书,有助于了解一部指南制订的全过程,判断最终发表或发布指南的质量。指南计划书的撰写也应该遵循相应的报告规范。制订者可参考RIGHT的部分核心条目进行撰写,包括:工作组的构建,利益冲突的管理,临床问题和患者意愿的调研,证据的检索与评价,推荐意见共识的方法等[7]。
发表指南时,应指明该指南此前是否撰写过计划书,通过哪些渠道可以获取计划书的内容,以及哪些步骤或内容发生了改变,或未按计划书预定的要求完成。
参与制订指南的人员,除了临床专科医师外,还应纳入与该指南相关的其他学科的人员,包括循证医学专家、卫生经济学专家、患者代表等[23]。如果该指南涉及到临床用药和护理的推荐意见,还应该纳入临床药师与护师。多学科专家组可在更加全面和客观地遴选临床问题、检索和评价研究证据、得出推荐意见方面起到积极的作用,同时也可以减少临床专家在经济和专业方面潜在的利益冲突。此外,是否拥有多学科的制订团队,也是评价指南方法学质量和报告质量的重要指标。一般情况下,指南应设置首席临床专家和首席方法学家,成立包含指导委员会、秘书组、证据评价组、推荐意见共识组和外审组等在内的指南工作组。不同领域和专业的指南,其工作组的类别、大小、人员组成和职责不完全一致,可根据指南的具体内容和特点对其工作组进行增减或合并。
指南在制订过程中,当主要利益(公众利益)受到次要利益(个人利益)的影响时,便会产生利益冲突[24]。利益冲突可能会引起有益的效果被高估而危害性被低估,是指南制订过程中重要的潜在偏倚来源,可能导致指南的信任危机[25]。在指南制订过程中,存在经济利益冲突的专家,在临床问题的确定、证据的纳入与评价、推荐意见的形成等阶段,更倾向于做出有利于所推荐干预措施的判断和决定;而存在非经济利益冲突的专家,则更倾向于做出有利于自己专业或领域的判断和决定。每部指南都应该建立独立的指南利益冲突管理委员会,制订相应的管理办法。所有参与指南的人员均填写利益冲突声明表,在指南制订过程中及时更新利益冲突情况,在指南发表时公布声明表。
指南中临床问题的来源、数量和构成,不仅决定了指南篇幅和推荐意见的内容,也会对指南的传播和应用产生影响(当临床问题与一线临床医师相关性高,问题表述清楚明确时,指南的实施效果会更好,反之亦然)。临床问题主要来源于对指南使用者(特别是一线临床医务人员)的调研,也可从当前的文献(相关指南,系统评价或临床研究)中获得。无论是来源于调研还是文献,都需要对原始问题进行去重、合并,按照其重要性进行排序,并尽可能解构为人群,干预,对照和结局(population,intervention,comparison,and outcome,PICO)格式。一般情况下,疾病负担大,社会关注度高,问题争议大,诊疗差异大或有重要新证据的临床问题,更有可能被纳入到指南当中。
指南的新定义要求推荐意见必须基于系统评价的证据[15]。系统评价是指运用减少偏倚的策略,全面检索、严格评价和综合针对某一具体问题的所有相关研究[26]。考虑到资源和时间的有限性,指南制订者可考虑先对已发表的系统评价充分利用。但在用于支撑推荐意见之前,需评估拟采纳系统评价的质量和时效性。如果没有符合要求的系统评价,则应该按照系统评价的要求,自行制作或委托制作。无论是利用已有的系统评价,还是重新制作系统评价,都应该对证据体的质量和推荐意见的强度进行分级。GRADE是目前国际上权威性和使用率较高的分级系统[27]。
指南的主体内容是其所包含的推荐意见。推荐意见的形成,既要基于当前可得的最佳研究证据(系统评价),同时也要综合考虑资源利用、患者偏好与价值观、公平性和可及性等多方面的因素。由GRADE工作组研发的“证据到决策”(evidence to Decision,EtD)为如何产生最佳的推荐意见提供了理论框架[28]。达成推荐意见共识的方法,主要包括德尔菲法和名义群体法,以及面对面的共识会议等。应预先定义达成共识的比例或标准,清楚记录推荐意见在共识过程中被修改的情况,特别是当证据质量低或缺乏直接证据时,专家意见和专家证据在其中发挥的作用[29]。
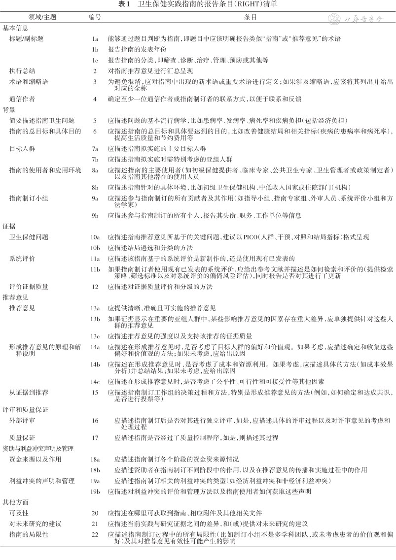
报告规范能够提高指南撰写的完整性和透明度,增强指南推荐意见的可信度,同时也有助于使用者更好地理解和实施指南。当前国际上用于指导指南报告的文件有AGREE报告清单[30]和RIGHT清单[7]。其中RIGHT清单包含7个领域的22个条目,具体见表1。RIGHT目前有多个扩展版(http://www.right-statement.org/),譬如针对患者版本的指南、改编版指南、中医药指南和针灸指南等,可供不同指南类型在报告时参考。指南完成后,推荐通过多版本(包括基层版和患者版)、多语种、多渠道(图像、音视频)发表指南,并尽可能提供可免费获取的方法和路径。

卫生保健实践指南的报告条目(RIGHT)清单
卫生保健实践指南的报告条目(RIGHT)清单
| 领域/主题 | 编号 | 条目 |
|---|---|---|
| 基本信息 | ||
标题/副标题 | 1a | 能够通过题目判断为指南,即题目中应该明确报告类似“指南”或“推荐意见”的术语 |
| 1b | 报告指南的发表年份 | |
| 1c | 报告指南的分类,即筛查、诊断、治疗、管理、预防或其他等 | |
执行总结 | 2 | 对指南推荐意见进行汇总呈现 |
术语和缩略语 | 3 | 为避免混淆,应对指南中出现的新术语或重要术语进行定义;如果涉及缩略语,应该将其列出并给出对应的全称 |
通信作者 | 4 | 确定至少一位通信作者或指南制订者的联系方式,以便于联系和反馈 |
| 背景 | ||
简要描述指南卫生问题 | 5 | 应描述问题的基本流行病学,比如患病率、发病率、病死率和疾病负担(包括经济负担) |
指南的总目标和具体目的 | 6 | 应描述指南的总目标和具体要达到的目的,比如改善健康结局和相关指标(疾病的患病率和病死率),提高生活质量和节约费用等 |
目标人群 | 7a | 应描述指南拟实施的主要目标人群 |
| 7b | 应描述指南拟实施时需特别考虑的亚组人群 | |
指南的使用者和应用环境 | 8a | 应描述指南的主要使用者(如初级保健提供者、临床专家、公共卫生专家、卫生管理者或政策制定者)以及指南其他潜在的使用人员 |
| 8b | 应描述指南针对的具体环境,比如初级卫生保健机构、中低收入国家或住院部门(机构) | |
指南制订小组 | 9a | 应描述参与指南制订的所有贡献者及其作用(如指导小组、指南专家组、外审人员、系统评价小组和方法学家) |
| 9b | 应描述参与指南制订的所有个人,报告其头衔、职务、工作单位等信息 | |
| 证据 | ||
卫生保健问题 | 10a | 应描述指南推荐意见所基于的关键问题,建议以PICO(人群、干预、对照和结局指标)格式呈现 |
| 10b | 应描述结局遴选和分类的方法 | |
系统评价 | 11a | 应描述该指南基于的系统评价是新制作的,还是使用现有已发表的 |
| 11b | 如果指南制订者使用现有已发表的系统评价,应给出参考文献并描述是如何检索和评价的(提供检索策略、筛选标准以及对系统评价的偏倚风险评估),同时报告是否对其进行了更新 | |
评价证据质量 | 12 | 应描述对证据质量评价和分级的方法 |
| 推荐意见 | ||
推荐意见 | 13a | 应提供清晰、准确且可实施的推荐意见 |
| 13b | 如果证据显示在重要的亚组人群中,某些影响推荐意见的因素存在重大差异,应单独提供针对这些人群的推荐意见 | |
| 13c | 应描述推荐意见的强度以及支持该推荐的证据质量 | |
形成推荐意见的原理和解 释说明 | 14a | 应描述在形成推荐意见时,是否考虑了目标人群的偏好和价值观。如果考虑,应描述确定和收集这些偏好和价值观的方法;如果未考虑,应给出原因 |
| 14b | 应描述在形成推荐意见时,是否考虑了成本和资源利用。如果考虑,应描述具体的方法(如成本效果分析)并总结结果;如果未考虑,应给出原因 | |
| 14c | 应描述在形成推荐意见时,是否考虑了公平性、可行性和可接受性等其他因素 | |
从证据到推荐 | 15 | 应描述指南制订工作组的决策过程和方法,特别是形成推荐意见的方法(例如,如何确定和达成共识,是否进行投票等) |
| 评审和质量保证 | ||
外部评审 | 16 | 应描述指南制订后是否对其进行独立评审,如是,应描述具体的评审过程以及对评审意见的考虑和 处理过程 |
质量保证 | 17 | 应描述指南是否经过了质量控制程序,如是,则描述其过程 |
| 资助与利益冲突声明及管理 | ||
资金来源以及作用 | 18a | 应描述指南制订各个阶段的资金资来源情况 |
| 18b | 应描述资助者在指南制订不同阶段中的作用,以及在推荐意见的传播和实施过程中的作用 | |
利益冲突的声明和管理 | 19a | 应描述指南制订相关的利益冲突的类型(如经济利益冲突和非经济利益冲突) |
| 19b | 应描述对利益冲突的评价和管理方法以及指南使用者如何获取这些声明 | |
| 其他方面 | ||
可及性 | 20 | 应描述在哪里可获取到指南、相应附件及其他相关文件 |
对未来研究的建议 | 21 | 应描述当前实践与研究证据之间的差异,和(或)提供对未来研究的建议 |
指南的局限性 | 22 | 应描述指南制订过程中的所有局限性(比如制订小组不是多学科团队,或未考虑患者的价值观和偏好)及其对推荐意见有效性可能产生的影响 |
可选择在制订机构官方网站在线发布、学术期刊出版和其他方式(如新闻发布会、通讯稿、学术会议以及社交媒体等)传播。也可充分发挥学术组织的作用,通过中华医学会“分会”下面的“学组”“协作组”,以及各个省的医学会,对指南以专题形式进行系统学习和应用。
指南的更新与证据的更新和临床需要密切相关。一般来说,指南更新的周期约为2~5年。指南更新应优先处理有争议的领域、或出现新证据的领域。
指南修订是指根据学科的发展情况对指南的内容进行增减,如框架或推荐意见等。
动态监测推荐意见的实施情况,及时调整推进策略,有利于提高医务人员对指南推荐意见的依从性。而对主要推荐意见的效果评价,特别是评价其对医疗资源的影响力以及是否足以改变目标用户的知识、态度和行为等,则是判定指南实施是否成功的标准。
在指南正式发布之前,指南制订/修订小组应评价该指南的可实施性,讨论实施该指南可能涉及到的利益相关者和资源利用,给出促进指南实施的具体建议和(或)辅助工具,定期/不定期地动态监督和审核指南实施情况。
鉴于指南涉及多条推荐意见,而每条推荐意见可实施的难度和表现不一,必要时需逐条评价每条推荐意见的可实施性,可参考指南可实施性评价工具(GuideLine Implement ability Appraisal,GLIA)[31]。
指南实施计划应和指南同步制定。该过程包括:明确指南应用重点与推广策略,考虑指南推广培训的形式和内容,建立奖励激励、后效评价与反馈机制等。
1.遴选对医疗资源有重大影响或改变医疗行为的推荐意见,明确指南推进工作重点。同时指南实施要考虑地区的差异性,包括疾病负担、技术条件、医疗环境的差异性。除疾病负担外,还应综合考虑:(1)真实世界患者与来源证据中的患者相似性;(2)在真实世界环境条件下应用干预措施的可行性;(3)在真实世界下应用干预措施的利弊权衡。可结合当地相关法律文件、医保政策等对指南的推荐意见进行适应化调整,使其尽快落地,提高指南实施的效率和依从性。
2.准备界面友好/易用的辅助工具和支撑材料,包括:指南摘要、指南解读文件、教育工具/培训手册、面向患者传单或计算机辅助支持系统等。
3.评估指南实施过程中额外增加的资源投入:如可能需要更多的专业人员参与,添置新设备和购置昂贵药物等,应评估指南对医疗保健资源的潜在影响。
4.找出可能影响指南实施的有利因素和不利障碍等。可通过收集主要利益相关方的意见反馈,并在全面实施之前予以试行,以获取影响指南实施的有利因素和不利障碍等。建立不利障碍负面清单,如:地域性的(如某些地区尚未开展治疗方法);传统性的(如习惯采用另一种治疗方法);权威性的(上级医生怎么说就得怎么做);法律性的(医生惧怕因为舍弃了常用但效果不明显的疗法会遭到起诉)或行为性的(医生难以主导或患者不依从)。对阻碍指南实施的不利因素应建立预案并提出应对举措,组织形式多样的推广手段,定期/不定期动态监测指南实施情况,及时反馈并改进指南实施方案。
对推荐意见实施情况的动态监测有利于其推广应用。应重点对影响医疗资源配置或改变医疗行为的推荐意见开展全过程监测(包括过程、行为、临床或健康结局),评估其传播效果、普及度以及反馈机制运行情况:
1.传播效果:对不同传播途径的效果进行评价和监测,譬如指南发表的语种、期刊、单行本的发放数量、阅读和下载的数量等,相关解读文献和评论文章发表的情况等。
2.普及度:在不同等级医院、不同专业人员中的培训完成情况。
3.反馈机制:保证指南实施中的意见和疑问能得到及时反馈等。
指南制订/修订小组需制订效果评价时间表、描述和定义对指南推荐意见是否依从的判定标准和指南实施效果的评价指标,进行定期或不定期的流行病学调查,如通过对比分析“指南实施前的基础数据”和“指南实施后的现况”来评估指南实施的效果。
1.效果评估的方式和内容:可选用随机对照试验、类实验、自身前后对照试验、队列研究、流行病学调查等设计类型,评估指南实施在目标患者人群、目标用户中产生的实际效果,包括:(1)指南是否改变了临床实践;(2)是否改变了临床结局;(3)指南对改变临床实践和结局的贡献大小;(4)从社会角度评估指南实施的卫生经济学效果。
2.效果评估的层次:(1)指南目标使用者的外部评价:基于指南目标使用者的角度也可评价指南及其实施效果,建议使用AGREE-China[8],该工具包括五大领域,其中可用性/可行性条目3个:①指南表达清晰、推荐意见明确、易理解;②指南容易获得和推广;③指南检索和评估了中国研究的证据。主要供医师使用,条目已量化,利于结果解释。(2)实施者层次的评价:可对目标用户开展指南“知、信、行”的流行病学调查研究,了解指南依从性、合理处方的占比、过度医疗行为发生率等,可为指南制订/修订小组反馈指南的实际推广效果,帮助指南修订和更新,真正让指南可用、能用、好用。(3)患者层次的评价:包括①患者个体健康状态的改变,如疼痛、生活质量、满意度、住院时间等;②宏观层面的成本效果分析:可对指南涉及的所有成本(指南制订费用、传播费用和实施费用)和结局改善的效果(如感染并发症的下降、不必要检查费用的降低)等,进行卫生经济学评价,为临床决策和相关医疗卫生政策制定等提供强有力的客观证据。
指南不仅可以有效指导临床决策,也能够加速证据转化,启迪未来的临床研究。患者、医务人员、研究者、决策者和医药企业,都能够从高质量指南中获益。本指导原则将为我国行业学会、协会、医药卫生相关组织与部门,制订和修订符合国际标准、适应中国实践的循证指南提供指导、方法和建议,也将在未来定期进行更新和完善。
所有作者均声明不存在利益冲突





















