
铁缺乏症和缺铁性贫血是全球范围最常见的营养缺乏症,发病率高,且不同年龄、不同疾病状态的诊断标准和处理原则有所不同。据此,中华医学会血液学分会红细胞疾病(贫血)学组组织国内各相关专业的专家,结合最新研究进展,对2018年版《铁缺乏症和缺铁性贫血诊治和预防的多学科专家共识》进行了修订,增加了功能性铁缺乏及心力衰竭合并铁缺乏的相关内容,旨在规范和提高我国铁缺乏症及缺铁性贫血的诊治水平,提高患者的生活质量。
版权归中华医学会所有。
未经授权,不得转载、摘编本刊文章,不得使用本刊的版式设计。
除非特别声明,本刊刊出的所有文章不代表中华医学会和本刊编委会的观点。
铁缺乏症(iron deficiency,ID)和缺铁性贫血(iron deficiency anemia,IDA)是影响全世界的普遍而重要的健康问题[1],是发达国家唯一常见的营养缺乏症,是发展中国家最常见的贫血类型,严重影响肿瘤疾病、消化系统疾病、慢性肾脏疾病和心力衰竭等慢性疾病的预后[2, 3, 4, 5]。据WHO估计,全球约1/4的人口患有贫血,主要集中于学龄前儿童和女性,大多数贫血由铁缺乏引起。2016年全球有超过1.20亿IDA患者,不仅严重影响亚洲和非洲资源有限的国家,对发达国家也有不同程度的影响,IDA在发达国家的成年男性和绝经后女性中的患病率为2%~5%,WHO计划到2025年将女性贫血患病率降低50%[6, 7, 8, 9, 10],因此及时诊断和处理ID/IDA是临床工作的重要任务。
4年前在中华医学会血液学分会红细胞疾病(贫血)学组专家参考国内外诊治指南及相关文献制定了第一版《铁缺乏症和缺铁性贫血诊治和预防多学科专家共识》[11]。随着对ID/IDA的进一步认识,发现ID包括绝对性ID及功能性ID,且后者在临床较常见。本次修订补充了功能性ID的相关内容,增加了心力衰竭患者合并ID的相关内容,更新了原有各系统疾病合并ID的进展。
本共识以“铁缺乏”“贫血”“铁蛋白”“铁调素”和“预防”为关键词,检索了2000至2022年PubMed、Embase、中国知网、万方数据库及中国生物医学文献数据库发表的英文和中文文献。
ID包括绝对性ID和功能性ID。绝对性ID可分为三个阶段:储铁缺乏、缺铁性红细胞生成(iron deficient erythropoiesis,IDE)和IDA。功能性ID指体内铁储备充足,铁从储存池释放障碍导致IDE和贫血,通常出现在患有复杂内、外科疾病的患者,感染高风险地区的人群以及接受重组人促红细胞生成素(recombinant erythropoietin,rEPO)治疗的人群[7]。营养状态差的情况下,绝对性ID和功能性ID经常伴发;营养及医疗条件好的情况下,功能性IDA通常发生在慢性疾病,如心力衰竭[8]、慢性肾脏疾病等[4,9]。
健康男性铁总量为50~55 mg/kg,女性为35~40 mg/kg,其中1.5~2.0 g铁存在于骨髓及红细胞,每毫升血含0.4~0.5 mg元素铁,0.4 g存在于肌红蛋白和各种酶中,储存铁大约1.6 g,主要存储于肝脏和单核巨噬细胞系统,以水溶性的铁蛋白或非水溶性的含铁血黄素的形式贮存。
铁的吸收主要在十二指肠完成,肠黏膜上皮细胞的血红素转运蛋白(haemcarrierprotein 1,HCP l)直接将肠腔中的血红素铁转运入肠黏膜上皮细胞,在血红素氧化酶的作用下,血红素的卟啉环被打开而释放出Fe2+;非血红素铁主要以不可溶的Fe3+存在,Fe3+首先需要在肠黏膜上皮细胞微绒毛膜上的细胞色素b高铁还原酶1(cytochromebferric reductase1,Cybrd 1)的作用下还原为Fe2+,才能被二价金属转运蛋白1(divalentcationic transporter l,DMT-1)转运入小肠绒毛细胞。Fe2+以铁蛋白的形式贮存在细胞内,或被基底膜侧的铁转运辅助蛋白或铜蓝蛋白氧化为Fe3+,再通过铁转运蛋白(ferroportin,Fpn)转运出细胞,进入血浆而被重新利用。人类没有铁排泄的生理机制,正常机体的铁稳态受铁调素调控。铁调素是肝脏特异性合成和分泌的由25个氨基酸组成的小分子肽[10],属于高度保守的防御性蛋白,通过与位于十二指肠细胞、巨噬细胞和肝细胞基底膜上的Fpn结合,使Fpn从质膜内化到细胞内,阻止铁的转出,降低血清中铁的水平(图1)。铁调素在绝对性ID时分泌减少,铁的吸收和回收增加,幼红细胞和红细胞通过Fpn释放铁,从而维持其他组织的铁供应、维持血浆铁水平,并避免红细胞受氧化应激损伤;炎症期间,铁调素浓度增加和Fpn转录减少,导致功能性ID[7]。铁调素主要通过骨形态蛋白(bone morphogenetic protein,BMP)/Smad(small mothers against decapentaplegic,Smad)通路和白细胞介素6(IL-6)-信号转导和转录激活因子3(STAT3)通路调控[7]。
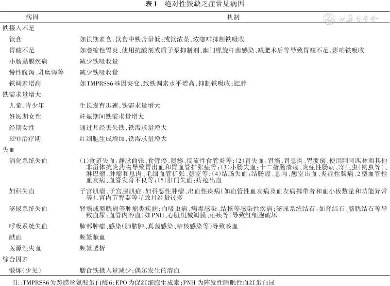
ID/IDA的病因包括生理性及病理性两方面:生理性缺铁常见于需要增加及摄入不足;病理情况下的ID包括吸收不良、慢性失血等,慢性炎症时铁调素水平增高,铁吸收减少,引起ID/IDA(表1)[12]。

绝对性铁缺乏症常见病因
绝对性铁缺乏症常见病因
| 病因 | 机制 |
|---|---|
| 铁摄入不足 | |
| 饮食 | 如长期素食,饮食中铁含量低;或饮浓茶、浓咖啡抑制铁吸收 |
| 胃酸不足 | 如萎缩性胃炎、使用抗酸剂或质子泵抑制剂、幽门螺旋杆菌感染、减肥术后等导致胃酸不足,影响铁吸收 |
| 小肠黏膜疾病 | 减少铁吸收量 |
| 慢性腹泻、乳糜泻等 | 减少铁吸收量 |
| 铁调素增高 | 如TMPRSS6基因突变,致铁调素水平增高,抑制铁吸收;肥胖 |
| 铁需求量增大 | |
| 儿童、青少年 | 生长发育迅速,铁需求量增大 |
| 妊娠期女性 | 妊娠期间铁需求量增大 |
| 经期女性 | 通过月经丢失铁,铁需求量增大 |
| EPO治疗期 | 红细胞生成增加,铁需求量增大 |
| 失血 | |
| 消化系统失血 | (1)食道失血:静脉曲张、食管癌、溃疡、反流性食管炎等;(2)胃失血:胃癌、胃息肉、胃溃疡、使用阿司匹林和其他非甾体抗炎药物导致胃出血和胃血管扩张症等;(3)小肠失血:十二指肠溃疡、炎症性肠病、寄生虫(钩虫等)、淋巴瘤、肿瘤和息肉、毛细血管扩张、憩室等;(4)结肠失血:结肠癌、息肉、憩室出血、炎症性肠病、2型血管性血友病、血管发育不良等;(5)肛门失血:痔疮出血 |
| 妇科失血 | 子宫肌瘤、子宫腺肌症、妇科恶性肿瘤、出血性疾病(如血管性血友病及血友病携带者和血小板数量和功能异常等)、宫内节育器等导致月经量过多 |
| 泌尿系统失血 | 肾癌或膀胱癌等肿瘤类疾病;血吸虫病、病毒感染、结核等感染性疾病;泌尿系统结石:如肾结石、膀胱结石等导致血尿;血管内溶血(如PNH、心脏机械瓣膜、疟疾等)导致红细胞破坏 |
| 呼吸系统失血 | 肺部肿瘤、感染(肺脓肿、真菌感染、结核感染等)导致咳血 |
| 献血 | 频繁献血 |
| 医源性失血 | 频繁透析 |
| 综合因素 | |
| 锻炼(少见) | 膳食铁摄入量减少;偶尔发生的溶血 |
注:TMPRSS6为跨膜丝氨酸蛋白酶6;EPO为促红细胞生成素;PNH 为阵发性睡眠性血红蛋白尿
人体中铁处于动态平衡,尚无能精确评估铁吸收、运输、储存和利用的检测方法,目前临床常用的检测方法如下:
1.血常规:红细胞呈现小细胞低色素性贫血,平均红细胞体积(mean cell volume,MCV)及平均血红蛋白含量(mean corpuscular hemoglobin,MCH)降低;红细胞分布宽度(red cell distribution width,RDW)升高;白细胞正常;部分患者血小板增高。
2.骨髓铁染色:普遍认为骨髓铁染色是评估铁含量的金标准,其优点是有较好的特异度,缺点是有创检查。
3.血清铁蛋白(serum ferritin,SF):是肝脏产生的急性期蛋白,反映人体内储存铁含量的重要指标,其水平受炎症状态、慢性疾病等因素影响而上升,WHO给出了不同年龄诊断IDA的SF标准[13](表2),推荐将其作为我国确诊IDA的标准。

WHO建议的不同年龄段人群诊断IDA的血清铁蛋白标准(μg/L)
WHO建议的不同年龄段人群诊断IDA的血清铁蛋白标准(μg/L)
| 年龄 | 表观健康人群 | 感染或合并慢性炎症患者 |
|---|---|---|
| 婴幼儿(0~<2岁) | <12 | <30 |
| 儿童/成人(≥2岁) | <15 | <70 |
| 孕妇(孕晚期) | <15 | - |
4.转铁蛋白(transferrin,TRF):是肝脏产生的特异性糖蛋白,每个TRF可结合两个Fe3+,TRF的浓度与铁的需求成正比,但是会受炎症影响而降低[14]。
5.血清铁浓度:单独血清铁浓度不能评价机体内铁的水平,必须结合其他指标进行分析,如结合TRF计算TRF饱和度(transferrin saturation,TSAT),评价铁含量[15]。
6.总铁结合力(total iron binding capacity,TIBC):铁结合能力是用以检测外周血中TRF含量,不饱和铁和血清铁的总和代表TIBC,ID/IDA时上升[15]。
7. TSAT:指血清铁与TRF结合能力的比值,即血清铁除以TIBC,ID/IDA时降低[16]。
8.可溶性转铁蛋白受体(sTfR):它是组织受体的一种裂解形式,水平增高提示机体处于ID的早期阶段,储存铁开始消耗。其水平虽然不受炎症的影响,但缺乏特异性。在红系增生旺盛,如溶血性疾病和镰状细胞性贫血时,水平会增高,并且检测方法尚未正式标准化[17, 18]。
9.血清sTfR水平与SF对数的比值(sTfR/log SF):又称铁蛋白指数,若比值>2,考虑铁缺乏。缺点:可及性差,具有检测能力的实验室少[19]。
10.网织红细胞血红蛋白含量(reticulocyte hemoglobin content,Chr):Chr<29 pg提示存在ID,尤其适合伴随炎症的个体。降低提示存在铁利用障碍;缺点:并不是所有的实验室均可以检测[20]。
11.红细胞游离原卟啉(free erythrocyte protoporphyrin,FEP):缺铁时,红细胞大量原卟啉不能与铁结合成血红蛋白,以游离形式积聚在红细胞内[21]。
12.锌原卟啉(ZPP):ZPP被认为是铁状态的敏感指标,受血红蛋白浓度、铅中毒及卟啉合成过多的影响,单纯IDA时其敏感性不如SF,缺乏特异性[21]。
13.铁调素浓度:铁调素是调控铁浓度重要的激素,但其水平受炎症因子的影响,且受检测方法的限制不能广泛开展,并且阈值也需要标准化[22]。
1.诊断标准:符合第1条和第2~6条中的任何两条以上可以诊断ID/IDA。(1)血常规提示血红蛋白(Hb)降低,男性患者Hb<120 g/L,女性患者Hb<110 g/L,红细胞呈小细胞、低色素性;(2)有明确的缺铁病因和临床表现(如乏力、头晕、心悸等);(3)SF<15 μg/L,感染或合并慢性炎症患者(除外慢性肾功能不全、心力衰竭)SF<70 μg/L;TSAT<0.15;血清铁<8.95 μmol/L,TIBC>64.44 μmol/L;sTfR>26.50 nmol/L(2.25 mg/L);(4)骨髓铁染色显示骨髓小粒可染铁消失,铁粒幼细胞<15%;(5)FEP>0.90 μmol/L(全血),ZPP>0.96 μmol/L(全血);(6)补铁治疗有效[23]。结合国内、外相关诊断标准及临床实际情况,诊断流程见图2。


注:ID为铁缺乏;IDA为缺铁性贫血;SF为铁蛋白;CRP为C反应蛋白;MCV为平均血红蛋白体积;MCH为平均血红蛋白含量;MCHC为平均血红蛋白浓度;TSAT为转铁蛋白饱和度
2.ID/IDA的病因诊断:对于确诊ID/IDA的患者,均应积极寻找病因。(1)胃肠道相关检查:进行尿素呼气试验、抗幽门螺杆菌抗体检查,确定患者是否存在幽门螺杆菌感染导致的消化道失血;进行胃肠镜检查等,尤其对于男性及绝经期的女性;(2)妇科检查:如子宫肌瘤、子宫腺肌症等疾病导致月经量过多;(3)炎症标志物检测:如C反应蛋白增高,提示可能是炎症/肿瘤性疾病相关贫血;(4)排除包括克隆性造血在内的多种因素;(5)铁剂难治性IDA(iron-refractory iron deficiency anemia,IRIDA)的患者应进行TMPRSS6基因检测。
红细胞输注适合于急性或贫血症状严重影响到生理机能的IDA患者,国内的输血指征是Hb<60 g/L,对于老年和心脏功能差的患者,可适当放宽至≤80 g/L。
无输血指征的患者常规行补铁治疗,铁剂分为无机铁和有机铁;按应用途径分为口服铁和静脉铁。补铁治疗需要考虑患者Hb水平、口服铁剂的耐受性和影响铁吸收的合并症等。
(1)常用口服铁剂:口服铁剂中,无机铁以硫酸亚铁为代表,有机铁包括多糖铁复合物、蛋白琥珀酸铁口服溶液、富马酸亚铁、琥珀酸亚铁和葡萄糖酸亚铁(依据药品上市时间排序)等;除以上铁剂外,还有结合铁的中成药,如健脾生血片,其中元素铁含量20 mg,对胃肠道刺激小(表3)。

常用口服铁剂
常用口服铁剂
| 常用口服铁剂 | 用法用量 |
|---|---|
| 硫酸亚铁 | 60 mg/次,3次/d |
| 多糖铁复合物 | 300 mg/次,1次/d |
| 蛋白琥珀酸铁口服溶液 | 40 mg/次,2次/d |
| 富马酸亚铁 | 60~120 mg/次,3次/d |
| 琥珀酸亚铁 | 100~200 mg/次,2次/d |
| 葡萄糖酸亚铁 | 300~600 mg/次,3次/d |
| 中药补铁剂 | |
| 健脾生血片 | 每次1~3片,3次/d |
(2)口服铁剂治疗注意事项:①严重贫血时,可以增加口服铁剂量,提高补铁效果,或选择口服吸收率高的补铁药物;但对于轻症或ID患者,中等剂量的铁,隔天服用对铁调素影响小、铁吸收效率高[24];目前部分口服补铁药物常规剂量并不升高铁调素,如蛋白琥珀酸铁口服溶液[25],可提高铁的利用度;②若无明显胃肠道反应,一般不应将铁剂与食物一同服用;③每天口服100 mg元素铁,持续治疗4~6周后,Hb没有变化,或上升<10 g/L,可能有以下原因:诊断有误;患者依从性差,未按医嘱服药;存在持续出血;有影响铁吸收情况,如胃十二指肠溃疡、小肠术后或胃肠解剖部位异常;同时伴有感染、炎症、恶性肿瘤、肝病等影响铁吸收;所用口服铁剂不能很好吸收等[12];④部分糖尿病患者由于饮食控制严格导致ID/IDA,口服补铁治疗时需注意药物的佐剂中是否含糖;⑤疗程要长,既要Hb恢复正常,也要保证储存铁达标。
(1)常用静脉铁剂:新一代的静脉注射铁制剂中,铁与碳水化合物结合紧密,实现铁的控制释放,可以在短时间内给予大剂量铁剂。新一代的静脉铁制剂已经改变了ID的治疗。常见的静脉铁剂有[26]:低分子右旋糖酐铁(iron dextran,ID)、葡萄糖酸亚铁(ferrous gluconate,FG)、蔗糖铁(iron Sucrose,IS)、纳米氧化铁(ferumoxytol)、羧基麦芽糖铁(ferric carboxymaltose,FCM)、异麦芽糖酐铁(iron isomaltoside)等。
(2)静脉铁剂适应证[27]:①患者不能或不愿忍受口服铁剂的胃肠道不良反应,例如老年人和妊娠中、晚期孕妇(已有妊娠相关胃肠道症状),以及现有胃肠道疾病可能会加重口服铁剂不良反应的患者;②患者更愿意通过1~2次就诊就补足贮存铁,而不愿耗时几个月;③持续性失血,且超过了口服铁剂满足补铁需求的能力(例如严重子宫出血、黏膜毛细血管扩张);④解剖或生理情况影响口服铁剂的吸收;⑤合并炎症而干扰铁代谢稳态;⑥预期失血量>500 ml的手术,或<6周内需行手术的铁缺乏患者。
(3)静脉铁剂禁忌证:鉴于铁能促进微生物生长,败血症患者应避免使用;低磷血症患者;妊娠早期孕妇;铁剂过敏者。静脉铁的总需要量按以下公式计算[28]:所需补铁量(mg)=[目标Hb浓度-实际Hb浓度(g/L)]×体重(kg)+1 000(男性)/600(女性)。
积极寻找ID/IDA的病因,如青少年、育龄期女性、妊娠期女性和哺乳期女性等摄入不足引起的IDA,应改善饮食,补充含铁丰富且易吸收的食物,如瘦肉、动物肝脏等;育龄期女性可以预防性补充铁剂,每日或隔日补充元素铁;月经过多引起的IDA应该寻找月经量过多的原因;寄生虫感染患者应进行驱虫治疗;恶性肿瘤患者应进行手术或放、化疗;消化性溃疡患者应进行抑酸护胃治疗等。
妊娠期ID是造成孕产妇贫血的常见原因,2004年我国孕妇IDA患病率约为19.1%[29],并随着孕周的进展呈递增趋势,可对母体、胎儿和新生儿均造成不良影响。
1.妊娠期IDA的定义:妊娠合并贫血定义:妊娠期Hb浓度<110 g/L[30]。ID是妊娠期贫血最常见的原因,所有孕妇都应考虑到存在ID的风险,妊娠期血清铁蛋白<30 μg/L 提示ID,但高于这个水平也不能除外ID的可能性。
2.妊娠期IDA的治疗:一般原则:ID和轻、中度IDA患者以口服铁剂治疗为主,并改善饮食,进食富含铁的食物。重度IDA患者需进行口服铁剂或静脉铁剂治疗,还可以少量多次输注浓缩红细胞,但不推荐在孕早期静脉补铁。极重度IDA患者首选输注浓缩红细胞,待Hb达到70 g/L、症状改善后,可改为口服铁剂或静脉铁剂治疗,治疗至Hb恢复正常后,应继续口服铁剂3~6个月或至产后3个月[31]。
3.妊娠期IDA的预防:孕妇应规范产前检查,孕期定期复查Hb;产前诊断和治疗IDA可降低产时输血率。孕前积极针对病因纠正贫血,孕期对于ID风险增加的非贫血孕妇,或血清铁蛋白<30 μg/L,则应补充口服铁剂,同时鼓励含铁丰富饮食。建议妊娠每8~12周复查血常规和血清铁蛋白。
4.产科处理:IDA不影响分娩方式和时间,通过规范产前保健,避免贫血的发生。分娩时通过使用宫缩剂最大限度减少失血量。贫血者应在产后接受持续治疗。贮存铁减少的孕妇分娩时,建议延迟60~120 s钳夹脐带,可提高新生儿的贮存铁,有助于降低婴儿期和儿童期铁缺乏的风险[32]。早产儿延迟30~120 s钳夹脐带,可降低输血和颅内出血等风险[33]。
IDA是女性最常见的贫血类型,2015年统计全球非妊娠期女性贫血的患病率约为29%[13]。
1.铁丢失过多导致绝对ID:子宫肌瘤、子宫腺肌症、妇科恶性肿瘤等导致患者异常子宫出血,包括月经量过多、异常阴道出血等。
2.铁释放障碍导致功能性ID:部分恶性肿瘤患者铁调素水平增高,铁释放障碍。
1.对症支持治疗:若Hb ≤ 60 g/L,或出现重要脏器功能受损(如心功能不全时),可以输悬浮红细胞。
2.病因治疗:积极去除病因,如由于月经量过多造成的IDA,积极控制月经量,治疗妇科相关疾病。
3.补铁治疗:原则给予口服铁剂,存在不能耐受的情况或口服铁剂治疗效果欠佳时,可以给予静脉铁剂。
对于存在妇科疾病患者,应定期监测血常规及铁代谢相关指标。
ID/IDA对儿童的健康和神经发育有重要影响。
1.先天储存不足:早产、双胎或多胎、胎儿失血和孕母严重缺铁均可导致胎儿先天储铁减少。
2.铁摄入量不足:尽管母乳铁吸收率高,但含铁量低,长期纯母乳喂养而未及时添加富含铁的食物,或未使用铁强化配方乳是儿童ID的重要原因。
3.生长发育因素:婴儿期生长发育较快,5个月和1岁时体重分别为出生时的2倍和3倍;随体重增加,血容量相应增加,1岁时Hb增加2倍,早产儿的体重及Hb增加倍数更高;如不及时添加含铁丰富的食物,则易致缺铁。
4.铁吸收障碍:慢性腹泻、短肠综合征等均可影响铁的吸收。
5.铁丢失增多:体内任何部位的长期慢性失血均可导致缺铁,临床最常见原因为消化道出血和青春期女孩月经增多。
年龄>5岁儿童ID和IDA诊断同成人;0~5岁婴幼儿:SF<12 μg/L,感染或合并慢性炎症(除外慢性肾功能不全、心力衰竭),则SF<30 μg/L可诊断ID。
1.一般治疗:加强护理,避免感染,合理喂养,给予富含铁的食物,注意休息。
2.病因治疗:尽可能查找并去除导致缺铁的原因和基础疾病,如纠正厌食和偏食等不良饮食行为和习惯、治疗慢性失血疾病等。
3.铁剂治疗:(1)尽量给予口服铁剂治疗,维生素C、稀盐酸可增加铁的吸收[34];(2)牛奶含磷较多,可影响铁的吸收,故口服铁剂时不宜饮用牛奶;(3)选择适合儿童的口服铁剂:如口感良好、胃肠道刺激较小(有机铁)、服用方便(婴幼儿推荐液体制剂)的补铁药物;(4)补铁剂量:应按元素铁计算剂量,即每日补充元素铁4~6 mg/kg,每日2~3次,Hb正常后需继续补铁2个月,用以补充储存铁,必要时可同时补充叶酸和维生素B12。有研究证实,间断补充元素铁亦可达到补铁效果[35]。铁剂服量过大可产生中毒现象,如出现恶心、呕吐、不安,严重者可发生昏迷、肝坏死、胃肠道出血或末梢循环衰竭等;(5)静脉铁剂疗效并不比口服好,且易出现不良反应,仅在不宜口服治疗,如伴有吸收不良的患儿才考虑使用。
4.疗效评估:补铁治疗3~4 d后,网织红细胞开始升高,7~10 d达高峰,补铁2周后Hb开始上升,4周后Hb应上升>20 g/L;每2~3个月复查1次血常规,直至Hb达到相应年龄的正常范围。补铁后如未出现预期效果,应寻找原因(同成人)。
1.早产儿和低出生体重儿:提倡母乳喂养。纯母乳喂养者应从2周龄开始补铁,剂量2~4 mg·kg-1·d-1元素铁(最大15 mg/d),直至12月龄。不能母乳喂养的婴儿应采用铁强化配方乳,一般无需额外补铁;1岁以内不宜采用单纯牛乳喂养[36, 37]。
2.足月儿:母乳喂养足月儿,4个月开始补充铁剂,剂量1~2 mg·kg-1·d-1元素铁(最大15 mg/d),至能够摄入足量富含铁的辅食。未采用母乳喂养、母乳喂养后改为混合部分母乳喂养或人工喂养婴儿,应采用铁强化配方乳(铁含量6~12 mg/L),并及时添加富含铁的食物。
3.幼儿:纠正厌食和偏食等不良习惯;鼓励进食蔬菜和水果,促进肠道铁吸收;尽量采用铁强化配方乳,不建议单纯牛乳喂养。
4.青春期:注重青春期心理健康和咨询,加强营养,合理搭配饮食;一般无需额外补充铁剂,对拟诊为ID或IDA的青春期女性患者,可口服补充铁剂,剂量65~130 mg/d元素铁[38]。
5.筛查:Hb是筛查儿童IDA最简单易行的指标,现广泛采用。根据我国现阶段的社会经济现状,建议仅对ID的高危儿童进行筛查,包括:早产儿、低出生体重儿,出生后4~6个月仍纯母乳喂养、人工喂养婴儿及单纯牛乳喂养婴儿。早产儿和低出生体重儿建议在生后3~6个月检测Hb,其他儿童9~12个月时检查Hb[39]。具有ID高危因素的幼儿,建议每年检查1次Hb。青春期,尤其是女孩应常规定期进行Hb检测。
约1/3的男性和绝经后的女性出现IDA时存在基础疾病,最常见于消化系统的疾病[40]。
消化系统的出血、炎症、肿瘤性疾病及慢性炎症或慢性腹泻均可以导致铁吸收障碍,引发IDA[41]。
1.消化道出血:消化性溃疡、糜烂性胃炎、胃底静脉曲张、消化道肿瘤、口服非甾体类抗炎药等均可造成消化道出血,由此引起IDA。
2.幽门螺杆菌感染:可影响铁吸收,造成IDA患者口服铁剂疗效降低,而根除幽门螺杆菌后,可改善口服铁剂对IDA的治疗效果。
3.胃酸不足:铁在消化道的吸收有赖于胃酸将Fe3+转化为可吸收的Fe2+,因此可引起胃酸分泌不足的疾病,如:慢性萎缩性胃炎(包括自身免疫性胃炎)、胃大部切除、减重手术及长期服用质子泵抑制剂,均可能造成IDA。
4.炎症性肠病:ID/IDA是炎症性肠病常见的并发症和肠外表现,其发病机制是多种因素共同作用的结果,慢性肠道失血、黏膜炎症和膳食铁吸收受损在其发病机制中起着重要作用[42]。
5.乳糜泻:导致十二指肠近端铁的吸收减少,引起IDA。
6.麦胶过敏/麦胶性肠病:可以引起慢性腹泻,铁吸收减少,发生IDA。
美国IDA胃肠道评估临床实践指南建议:对于男性或绝经期女性需要同时进行胃肠镜检查,寻找病因[43]。
1.对症及支持治疗:输血及补铁治疗。
2.病因治疗:积极治疗原发疾病,包括治疗消化道出血、根除幽门螺杆菌等。
3.中药治疗:可针对不同患者,辩证使用健脾、益气、养血类药物,对IDA具有一定的治疗效果。
4.饮食治疗:无麸质饮食适用于乳糜泻导致的IDA。
贫血是CKD常见的合并症,ID及代谢障碍是肾性贫血的重要因素,既可以是绝对性ID,也可以是功能性ID[4]。
CKD患者因为肾功能衰竭,尿酸、肌酐等可以沉积在消化道,影响铁的摄入、吸收等,并且可以存在慢性失血引发铁丢失;促红细胞生成素(erythropoietin,EPO)主要在肾脏产生,肾功能不全时EPO水平降低,影响骨髓造血[44],另外医源性原因也可导致铁丢失,如血液透析、需要反复抽血监测病情。
1.铁丢失过多:胃肠道失血(透析过程中系统性抗凝、防治心血管疾病使用口服抗凝剂或抗血小板药物导致消化道出血);血液透析过程中失血,包括滤器凝血及动静脉内瘘穿刺部位或导管出血;医源性原因:实验室检查需要反复抽血。
2.铁吸收和回吸收减少:因为炎症导致铁调素水平增高,肾功能下降导致铁调素排出减少,使CKD患者的铁调素水平增高,肠道吸收铁减少、巨噬细胞和脾脏释放铁减少;部分患者需要服用质子泵抑制剂和含钙的磷结合剂,影响铁吸收。
3.摄入铁减少:肾功能严重受损患者,毒性物质沉积在肠道,影响患者食欲,摄入铁减少。
4.铁需求量增加:慢性肾功能不全,EPO水平降低,补充外源性EPO,会导致铁需要量增加。
5.造血功能受抑:CKD患者肾功能下降,EPO水平下降,红系造血功能受抑,加重贫血。
CKD患者ID的诊断标准尚未确定。一般认为没有透析或腹膜透析的CKD患者,SF≤100 μg/L且转铁蛋白≤20%,诊断为绝对ID;SF>100~500 μg/L且转铁蛋白≤20%,诊断为功能性ID;血液透析CKD患者,SF≤200 μg/L且转铁蛋白≤20%为绝对性ID[45]。Chr<29 pg[46]和(或)铁蛋白指数(血清sTfR水平与SF对数的比值sTfR/log Ferritin)>2[47],也可提示功能性ID[48]。
CKD患者继发IDA是多因素所致,需要在改善肾功能的基础上给予铁剂、EPO等药物,对于透析及非透析患者的治疗略有不同[49]。存在绝对性ID患者,无论是否接受红细胞生成刺激剂(erythropoiesis-stimulating agents,ESAs)治疗,均应给予铁剂治疗。存在功能性ID患者,应权衡治疗获益与风险后决定是否给予铁剂治疗。
非透析患者及腹膜透析患者,可先试用口服补铁(150~200 mg/d元素铁)治疗1~3个月,口服治疗无效或无法耐受时可改为静脉铁剂治疗。
血液透析患者可根据铁缺乏情况及病情状态选择补铁方式,可优先选择静脉途径补铁。初始治疗阶段剂量:每月800~1 000 mg,1次或多次静脉滴注;维持治疗阶段:每1~2周100 mg,SF>500 μg/L时应减少治疗剂量。
TSAT≥50%和(或)SF≥500 μg/L,应减少静脉补铁剂量,以避免出现铁过载。铁超载指标水平为TSAT>50%,SF>800 μg/L,Chr>33 pg,sTfR<1 000 μg/L。
心力衰竭是心脏结构性或功能性异常引起的心室充盈和(或)射血能力受损的一组临床综合征,40%~50%心力衰竭患者存在ID,特别是急性心力衰竭患者,其发病率高达70%~80%。心力衰竭患者伴随ID时,不仅血液携氧能力下降,细胞色素氧化酶活性也下降,致使氧在线粒体的利用效率降低,因此铁代谢紊乱可能导致心肌炎和炎症性心肌病。无论是否有贫血,ID均可加重心力衰竭症状,患者生活质量差,复发住院的风险增加,心血管疾病的死亡率增加[8]。
心力衰竭所致ID/IDA的原因既包括铁摄入减少,也包括铁丢失过多、铁利用障碍及造血功能受抑制等[50]。
1.铁摄入减少:因胃肠道黏膜淤血、水肿,患者食欲差,铁摄入减少。
2.铁丢失增多:心力衰竭患者需要长期应用抗血小板、抗凝药物,导致胃肠道黏膜出血。
3.造血功能受抑:心力衰竭致肾灌注不足,肾脏生成EPO不足,影响骨髓红系造血。
4.铁释放障碍:心力衰竭时IL-6等炎性细胞因子分泌增多,铁调素水平增高,抑制铁吸收及从单核巨噬细胞释放。
因为炎症反应,心力衰竭患者SF普遍增高,但若<100 μg/L,则为绝对性ID;若SF为100~299 μg/L,TSAT<20%,则为功能性ID[51]。
补铁治疗能够改善心力衰竭患者心肌线粒体的功能、修复心肌,从而改善心功能,恢复患者的活动耐力,提高患者的生活质量、降低死亡率。若射血分数<45%和存在ID时,建议静脉补铁。因患者胃肠道淤血导致铁吸收差,一般不建议口服补铁药物[52]。
对于急慢性心力衰竭均需要筛查血常规、SF和TSAT,必要时补铁治疗。
1.术前ID/IDA的原因:术前ID/IDA通常是由于基础疾病所致[53],如老年患者常合并由多种原因所致的营养不良;合并慢性出血性疾病:如胃溃疡、十二指肠溃疡、肠息肉、痔疮等;由于服用抗炎镇痛药引起的消化道出血;慢性感染性疾病,如慢性骨髓炎、化脓性关节炎、骨关节结核、肺结核等;自身免疫性疾病,如类风湿性关节炎、强直性脊柱炎等,可以上调铁调素,减少铁吸收和释放;恶性肿瘤患者,可以有消化道慢性失血、食欲差导致铁摄入减少等原因导致的贫血;创伤失血引起的急性贫血等。
2.术后ID/IDA的原因:术后ID/IDA通常与手术过程及术后恢复过程相关[52],术中、术后失血引起的急性贫血;由于围手术期禁食、胃肠道功能恢复缓慢或由手术创伤、炎症反应引起的摄入不足造成营养不良;术前贫血未得到纠正;术后低蛋白血症引起,胃肠黏膜水肿影响铁吸收。
1.择期手术术前ID/IDA病因治疗:积极治疗慢性出血性疾病,加强营养支持,纠正营养不良;停用或替代非选择性非甾体抗炎镇痛药;综合措施治疗慢性感染性疾病,控制感染,利于ID/IDA的治疗[54]。
2.择期手术术前ID/IDA的治疗:门诊筛查、明确诊断ID/IDA的患者应尽早启动静脉补充铁剂或口服铁剂,中重度贫血或手术失血量大者应首选静脉铁剂,达到手术条件时再行手术[54]。
3.创伤外科患者ID/IDA的治疗:创伤外科患者或手术后出血引起的急性贫血应按《临床输血技术规范》中的规定[55]:Hb>100 g/L一般不必输血;Hb<70 g/L需要输血;Hb 70~100 g/L应根据患者情况决定是否输血。同时尽早启动静脉铁剂治疗。
外科手术患者ID/IDA的预防应从手术前开始,通过术前ID/IDA的治疗提升Hb水平;采用综合措施减少术中及术后出血和术后ID/IDA的早诊早治,既可预防ID/IDA,又可同时减少围手术期输血率。
合理均衡的营养可以降低人群ID/IDA的发生率。
1.合理膳食:保障充足和多样的食物供应,以满足铁营养的需要。
2.增加富含铁食物的摄入:所有人群,特别是儿童、孕妇、乳母均应摄入富含铁食物和铁吸收利用较高的食物,主要是动物性食品。动物的红肉、肝脏、血等食品提供的铁为血红素铁,吸收率可达到10%以上,显著高于植物来源的铁盐,其吸收率通常<5%[56]。
3.增加膳食中其他微量营养素的摄入:维生素C、A、B6、B12、叶酸等多种维生素影响人体铁的吸收利用和代谢功能,同时,微量营养素缺乏也是各类贫血产生的重要营养因素。维生素C可以促进肠道对铁的吸收,B6、B12、叶酸与红细胞合成具有密切的代谢关系,而维生素A缺乏与贫血具有协同现象。因此,应增加膳食中各种微量营养素的充足摄入,达到中国居民膳食营养素参考摄入量建议要求,实现预防ID和IDA的目的[57]。
4.管理和控制食物中铁吸收的抑制因子和促进因子:通过改善饮食结构、改变烹饪技艺、改进食物的加工工艺等方法,可以调整食物中铁吸收促进和抑制因子的水平,实现促进铁吸收的目的。维生素C、氨基酸及肽等是膳食中铁吸收促进因子,多酚、植酸则是抑制因子。因此,铁缺乏风险人群,应增加膳食中铁吸收促进因子水平,减少抑制因子的摄入[58]。维生素C主要来源于柑橘、猕猴桃等新鲜的水果,氨基酸和肽主要来源于动物性食物,而多酚主要来源于绿茶以及未完全成熟的柿子和香蕉等水果,植酸则主要来源于谷物,如小麦和杂粮。
5.选择食用铁强化食物:在食物种植和加工过程中,通过各种技术方法提高微量营养素水平的技术方法被称为食物强化,通过食物强化生产的食品则称为强化食品。食物强化已成为全球改善ID和IDA的主要公共卫生措施,例如已有86个国家实施了小麦面粉铁和叶酸的强化,显著改善了ID/IDA和叶酸缺乏导致的新生儿神经管畸形。我国和东南亚地区则采用铁强化酱油及鱼露改善ID和IDA。铁缺乏风险人群,主要包括女性、儿童和高龄老年人,应选择铁强化食品或多种营养素强化的食品,以预防ID和IDA[59]。
6.营养素补充剂:营养素补充剂是以补充维生素、矿物质,而不以提供能量为目的的食品。营养素补充剂对ID和IDA具有显著改善效果。其使用推荐如下[60]:(1)婴幼儿贫血率≥40%的地区,推荐6~23月龄婴幼儿、24~59月龄儿童和5岁以上学龄儿童每日补充铁剂,连续3个月;(2)学龄前儿童和学龄儿童的贫血率≥20%的地区,推荐间断性的铁剂补充;(3)建议孕妇每日补充铁剂和叶酸;不贫血孕妇间断性补充铁剂和叶酸;(4)建议产妇产后6~12周单独口服铁剂,或者联合补充叶酸;(5)非孕育龄女性的贫血率≥20%的地区,育龄女性应该间断性补充铁和叶酸;经期成年女性贫血率≥40%的地区,推荐每日补充铁剂,连续3个月。
执笔者:邢莉民(天津医科大学总医院血液科);李莉娟(兰州大学第二医院血液科)
共识专家组委员(按姓氏汉语拼音排序):白洁(天津医科大学附属第二医院血液科);成晓玲(首都医科大学附属北京儿童医院药学部);陈焱(上海市国际和平妇幼保健院产科);狄文(上海交通大学医学院附属仁济医院妇产科);董吁钢(中山大学附属第一医院心内科);冯玲(华中科技大学同济医学院附属同济医院产科);付蓉(天津医科大学总医院血液科);韩冰(北京协和医院血液科);郝丽红(天津市儿童医院新生儿科);黄强(四川大学华西医院骨科);姜锦(首都医科大学附属北京儿童医院血液病中心);李小毛(中山大学附属第三医院妇科);李莉娟(兰州大学第二医院血液科);梁馨苓(广东省人民医院肾内科);刘思德(南方医科大学南方医院消化科);毛远青(上海交通大学医学院附属第九人民医院骨科);裴福兴(四川大学华西医院骨科);朴建华(中国疾病预防控制中心营养与健康所);邵宗鸿(天津医科大学总医院血液科);施均(天津血液病医院再生医学中心);孙静莉(北部战区总医院产科);王化泉(天津医科大学总医院血液科);谢梅青(中山大学孙逸仙纪念医院妇科);邢莉民(天津医科大学总医院血液科);徐承云(南昌大学第二附属医院肾脏科);徐钢(华中科技大学附属同济医院肾病内科);徐先明(上海交通大学医学院附属第一人民医院妇产科);殷霞(上海交通大学医学院附属仁济医院妇产科);余冲(华中科技大学附属同济医院肾病内科);余俊(华中科技大学同济医学院附属同济医院产科);张连生(兰州大学第二医院血液科)
所有作者均声明不存在利益冲突





















