
阴道分泌物检验是诊断女性阴道炎症的基本检验项目。但目前我国临床实验室阴道分泌物检验的水平参差不齐,检验操作和结果报告尚未规范化。为推进阴道分泌物临床检验及结果报告的规范化和标准化,国内临床检验专家和妇产科专家整合国际国内最新研究进展、行业标准和操作规程,共同制定《阴道分泌物临床检验与结果报告规范化指南》。指南主要包括三方面内容:(1)标本采集与运送、理学检查、形态学检查、化学检查;(2)检验结果推荐报告方式;(3)质量控制。适用于临床实验室阴道分泌物的人工检验,旨在规范其检验操作流程、结果报告及质量要求,为各级医疗机构开展阴道分泌物检验提供参考。
版权归中华医学会所有。
未经授权,不得转载、摘编本刊文章,不得使用本刊的版式设计。
除非特别声明,本刊刊出的所有文章不代表中华医学会和本刊编委会的观点。
阴道分泌物检验是通过检测女性生殖道是否存在内环境改变或感染来辅助诊断阴道炎症的基本项目。为推进阴道分泌物临床检验及结果报告的规范化和标准化,本指南由国内临床检验专家和妇产科专家整合了包括我国《WS/T 662-2020临床体液检验技术要求》[1]、《全国临床检验操作规程》[2]、美国疾病控制预防中心(Centers for Disease Control and Prevention,CDC)《2021年性传播疾病治疗指南》[3]、欧洲国际性病控制联盟(International Union against sexually transmitted infections,IUSTI)/世界卫生组织(World Health Organisation,WHO)发布的2018版《阴道分泌物管理指南》[4]和近年最新研究进展共同完成。本指南适用于临床实验室阴道分泌物的人工检验,旨在规范其检验流程、结果报告及相关质量要求,为检验人员实验操作流程、检验结果审核及报告发放提供参考。本指南的推荐意见根据循证医学级别进行分类,共分为4个级别。其意见级别分类定义如下:1类推荐证据:级别最高,专家组一致推荐;2A类推荐证据:级别稍低,专家组一致推荐;2B类推荐证据:级别低,部分专家推荐;3类推荐证据:专家分歧较大。
采样所用器具必须清洁干燥、无菌、无化学药品或润滑剂。根据检验项目要求,用1~3根灭菌拭子于阴道侧壁上1/3处旋转采样[5],以能清晰看到分泌物附着在拭子上为准,推荐使用无菌试管保存送检。如分泌物量过少,也可在阴道后穹窿处取样。标本留取后宜用条形码标签进行唯一标识,可包括但不限于患者姓名、年龄、ID号、医嘱、标本类型、检验项目等信息。
标本采集后,在室温下应尽快送检,途中注意生物安全防护,避免管体破裂。如需进行阴道毛滴虫检测,则要注意保温、保湿并立即送检[6],送检时间不超过1 h。标本接收时需核对标本信息和采样时间,同时注意检查标本质量是否符合要求。
1.标本采集:常规阴道分泌物检验应避免采集宫颈黏液,以免引起酸碱度(pH)的错误升高[7]。需注意标本采集时,若患者处于月经期,或采集前24~48 h内有性交、盆浴、阴道灌洗、阴道内用药、使用阴道润滑剂等,均会影响检验结果[8, 9]。
2.不合格标本:不合格标本可包括但不限于无标识或标识错误、容器破裂、涂片未见上皮细胞、送检超过规定时间的标本。实验室应拒收不合格标本,及时向临床说明不合格原因,并做好相关记录[10]。
推荐意见1:建议于阴道侧壁上1/3处旋转采集阴道分泌物,以能清晰看到分泌物附着在拭子上为准。如分泌物量过少,可在阴道后穹窿处采集。(1类推荐)
推荐意见2:阴道分泌物检验应避免采集宫颈黏液,以免引起pH值改变。(1类推荐)
推荐意见3:标本留取后应进行唯一标识并立即送检。如进行阴道毛滴虫检测,应注意保温、保湿。标本接收时应对标本质量进行检查。(1类推荐)
1.分泌物性状:正常阴道分泌物为白色稀糊状、无腥臭气味,其性状和分泌量主要与雌激素水平、子宫或阴道黏膜等充血程度密切相关[11]。由于生理周期和疾病病理改变,分泌物可伴随有特征性颜色、质地和量的变化[12],如豆腐渣或乳凝块样分泌物常提示外阴阴道假丝酵母菌病(vulvovaginal candidiasis,VVC),而黄绿色泡沫状、伴恶臭的脓性分泌物则高度怀疑阴道毛滴虫病(trichomonas vaginitis,TV)[13]。阴道分泌物的性状易受取样和运送的影响,难以在实验室判断,建议以临床医生进行妇科检查为宜。
2.pH值:正常阴道环境为弱酸性,pH值保持在3.8~4.5,是反映阴道微生态平衡的重要指标。pH值升高提示可能存在感染,如细菌性阴道病(bacterial vaginosis,BV)的pH值通常>4.5[14, 15]。pH值多由临床医生床旁利用干拭子擦拭阴道侧壁,在精密pH试纸上滚动进行检测[3]。注意宫颈黏液、精液、血液或预湿拭子会影响阴道分泌物pH值的检测[7,16]。
推荐意见4:分泌物常存在生理或病理性颜色、质地和量的变化,性状易受取样和运送的影响,建议以临床医生进行妇科检查为主。(1类推荐)
推荐意见5:宫颈黏液、精液、血液或预湿拭子会影响阴道分泌物pH值。(1类推荐)
1.湿片制备:可按需向试管内滴加大约0.5 ml的0.9%氯化钠(NaCl)溶液洗脱阴道拭子制成悬浊液[17],或直接滴加1~2滴0.9% NaCl溶液至洁净载玻片上,再将拭子放在溶液中混合,制成厚薄适宜的涂片[2],以能透视纸上字迹为宜[1],盖上盖玻片待检。
2.干片制备:直接将阴道拭子均匀涂布在洁净的玻片上,制成厚薄适宜的涂片,待自然晾干后,利用酒精灯快速烘干固定[18],再进行革兰染色;或根据临床需求和病原微生物特点选择其他染色方法进行染色,待玻片干燥后镜检。
1.湿片镜检:先在低倍镜(10×10)下快速浏览全片,评估涂片质量。再用高倍镜(10×40)进行仔细辨认,建议随机选择至少10个高倍镜视野,镜下观察上皮细胞、杆菌、球菌、白细胞以进行清洁度分级,同时观察是否存在线索细胞、阴道毛滴虫、真菌等病原微生物[19, 20, 21]。湿片有助于阴道毛滴虫的检出[22]。滴加1~2滴10% 氢氧化钾溶液,可快速溶解细胞、阴道毛滴虫和黏液丝等有形成分,提高真菌检出率。湿片法未检出阴道毛滴虫和真菌,并不能排除病原微生物感染,因为与核酸扩增法(nucleic acid amplification test,NAAT)检测滴虫和培养法检测真菌相比,湿片镜检的灵敏度约为50%[3]。
(1)清洁度判定标准:清洁度判定主要根据杆菌、球菌、白细胞和上皮细胞4项指标,以“Ⅰ~Ⅳ度”进行分级报告,见表1[1]。Ⅰ~Ⅱ度多为正常,Ⅲ或Ⅳ度为异常。但清洁度判定存在一定的局限性[23, 24],临床不再单纯使用清洁度进行阴道炎症的诊断,而随着阴道微生态评价的临床应用,清洁度的应用价值逐渐下降。

阴道分泌物清洁度判断标准
阴道分泌物清洁度判断标准
| 清洁度 | 杆菌 | 球菌 | 白细胞或脓细胞 | 上皮细胞 |
|---|---|---|---|---|
| Ⅰ度 | 多 | 无 | 0~5个/HPF | 满视野 |
| Ⅱ度 | 中 | 少 | >5~≤15个/HPF | 1/2视野 |
| Ⅲ度 | 少 | 多 | >15~≤30个/HPF | 少量 |
| Ⅳ度 | 无 | 大量 | >30个/HPF | 无 |
注:HPF为高倍视野
(2)Amsel标准[4]:Amsel标准是BV诊断的临床标准。以下4项指标中,满足至少3项即可诊断BV:①阴道分泌物性状为灰白色、均质、稀薄;②阴道分泌物pH值>4.5;③胺试验阳性;④湿片镜检中,线索细胞数量>20%的阴道上皮细胞总量。Asmel标准操作简单,对实验室条件要求不高,且成本较低,因此部分实验室条件有限的基层机构常依赖此标准进行BV的诊断。但与革兰染色镜检相比,其灵敏度和特异度较低,尤其是灵敏度仅为60%~72%,易导致漏诊情况的发生。
(3)Donders评分标准[25]:Donders评分是基于生理盐水湿片法,利用相差显微镜对乳杆菌、白细胞数量、含中毒颗粒的白细胞比例、背景菌群和基底旁上皮细胞(parabasal epitheliocytes,PBC)比例进行评价分级的评分标准,目前在国内外被推荐用于需氧性阴道炎(aerobic vaginitis,AV)的辅助诊断,其具体评分标准见表2。但该法使用相差显微镜直接湿片镜检,未进行染色,部分有形成分识别难度大,限制了使用范围。近年来,有国内专家提出了基于革兰染色涂片联合临床特征的改良AV诊断标准[26, 27, 28]。

需氧性阴道炎的Donders评分标准(10×40)
需氧性阴道炎的Donders评分标准(10×40)
| 评分 | 乳杆菌分级a | 白细胞数 | 含中毒颗粒的白细胞比例 | 背景菌群 | 基底旁上皮细胞比例 |
|---|---|---|---|---|---|
| 0分 | Ⅰ或Ⅱa | ≤10个/HPF | 无或散在个别 | 不明显或溶胞性 | 无或<1% |
| 1分 | Ⅱb | >10个/HPF或≤10个/上皮细胞周围 | ≤50%白细胞 | 大肠杆菌类等肠杆菌类的小杆菌 | 1%~10% |
| 2分 | Ⅲ | >10/上皮细胞周围 | >50%白细胞 | 球菌样或呈链状 | >10% |
注:a乳杆菌分级:Ⅰ级,大量多形乳杆菌,无或很少其他菌;Ⅱa级,混合菌群,乳杆菌为优势菌群;Ⅱb级,混合菌群,乳杆菌比例降低,其他杂菌成为优势菌群;Ⅲ级,乳杆菌比例下降严重或缺失,其他杂菌过度增长;HPF为高倍视野
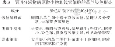
2.干片镜检:(1)革兰染色:革兰染色是细菌和真菌检测最常用的方法[17]。先在低倍镜下大致浏览全片,再转至油镜(10×100),仔细辨别细菌、真菌、阴道毛滴虫和线索细胞等。阴道分泌物中的真菌以假丝酵母菌为主[29],经革兰染色后的假丝酵母菌和细菌形态易鉴别,细胞成分更清晰,易于观察细胞、细菌和病原微生物,见表3[30, 31];亦可进行阴道微生态评价,评估阴道菌群变化,包括菌群密集度、菌群多样性、优势菌等[32]。阴道分泌物革兰染色镜检是BV实验室诊断的参考方法[4],用于评估乳杆菌、阴道加德纳菌及其他类杆菌、弯曲杆菌的BV特征,通过Nugent评分可用于BV的实验室诊断[3,14,31,33],其具体评分标准见表4。(2)其他染色方法:除革兰染色以外,其他染色方法也在临床得到应用。如巴氏染色、瑞氏-吉姆萨染色有利于异常细胞的检出,但不能区分革兰阳性和革兰阴性细菌[34, 35, 36]。荧光染色法灵敏度高,抗干扰能力强[37],但成本较高,可根据临床需求酌情选用。

阴道分泌物病原微生物和线索细胞的革兰染色形态
阴道分泌物病原微生物和线索细胞的革兰染色形态
| 成分 | 染色后镜下形态(10×100) |
|---|---|
| 假丝酵母菌 | 卵圆形革兰阳性孢子或假菌丝,呈链状及分枝状,呈深蓝或蓝灰色 |
| 阴道毛滴虫 | 呈梨形、椭圆形或圆形,偶见鞭毛;粉红色,胞核小,染色深,胞质泡沫感明显,可见深染颗粒 |
| 线索细胞 | 大量短小的革兰阴性杆菌附于上皮细胞,胞质内有颗粒状红染物 |

细菌性阴道病的Nugent评分标准(10×100)
细菌性阴道病的Nugent评分标准(10×100)
| 评分 | 乳杆菌数量 | 阴道加德纳菌及其他类杆菌 | 革兰阴/阳性弯曲杆菌 |
|---|---|---|---|
| 0分 | 4+ | 0 | 0 |
| 1分 | 3+ | 1+ | 1+或2+ |
| 2分 | 2+ | 2+ | 3+或4+ |
| 3分 | 1+ | 3+ | - |
| 4分 | 0 | 4+ | - |
注:评分标准基于1个油镜视野下细菌的平均数量;总得分=乳杆菌评级+阴道加德纳菌及其他类杆菌评级+弯曲杆菌评级;0:未见细菌;1+:<1个细菌;2+:1~4个细菌;3+:5~30个细菌;4+:>30个细菌;-:无该等级标准
推荐意见6:湿片镜检应观察上皮细胞、杆菌、球菌、白细胞及线索细胞、阴道毛滴虫、真菌等有形成分。滴加氢氧化钾可提高真菌检出率。(1类推荐)
推荐意见7:基于相差显微镜的Donders评分标准可用于AV的辅助诊断。(2A类推荐)
推荐意见8:清洁度判定存在一定的局限性,不建议单独使用清洁度诊断阴道炎症。(1类推荐)
推荐意见9:干片染色镜检有利于有形成分的鉴别,可根据临床需求酌情选用。基于革兰染色的Nugent评分可用于BV的实验室诊断。(1类推荐)
1.胺试验:向新鲜涂片直接滴加10%氢氧化钾溶液可使游离氨释放,产生鱼腥样气味,即胺试验阳性,可用于辅助诊断BV[38]。
2.干化学检查:通过干化学酶法检测特异标志酶可反映病原微生物的存在,评估阴道健康状况,辅助鉴别诊断各型阴道炎。干化学检查宜包括唾液酸苷酶、过氧化氢和白细胞酯酶。过氧化氢浓度可反映阴道分泌物中乳杆菌等有益菌的量[39, 40];唾液酸苷酶为厌氧菌代谢产物,联合形态学检查结果辅助诊断BV;白细胞酯酶可间接反映阴道分泌物中白细胞数量。近年来脯氨酸氨基肽酶、乙酰氨基糖苷酶、β-葡萄糖醛酸苷酶和凝固酶在临床上也有应用,但应用价值有限,可根据临床需要和病情酌情选用[41, 42, 43, 44, 45]。
阴道分泌物检验结果报告推荐采用三级报告的模式,各实验室可根据检验内容酌情选用。一级报告为描述性报告,对分泌物的镜下形态学特征进行简明描述,同时报告化学检查结果;二级报告可根据检验结果给予检验提示,提供1~2个倾向性的诊断意见;三级报告则可建议进一步的检验方法,如培养法和分子生物学方法等。
一级报告根据医嘱和实验室开展的检验项目进行报告,可包括形态学检查、化学检查和阴道微生态评价。如可行,可采用图文报告的形式。
1.形态学检查:检查内容应包括清洁度、白细胞数量和病原微生物等情况,应着重报告对临床诊断有重要意义的形态学信息,对细胞形态进行必要描述。所有结果均应提供正常参考范围。(1)清洁度:以Ⅰ~Ⅳ级进行报告,其分级标准见表1;(2)白细胞:以半定量的方式进行报告,推荐以1个高倍镜视野(10×40)下最低~最高的数量进行报告;(3)病原微生物:阴道毛滴虫、线索细胞、真菌或寄生虫等以定性结果进行报告,镜下查见该类病原微生物则报告“检出”,否则为“未检出”。如可行,检出线索细胞时,可进一步报告其百分比。注意若查见真菌,应报告具体形态为孢子、芽生孢子或假菌丝[46, 47]。
2.化学检查:化学检查结果以定性结果阴性(-)或阳性(+)进行报告。
3.阴道微生态评价:阴道微生态评价标准可参考中华医学会妇产科分会感染性疾病协作组发布的《阴道微生态评价的临床应用专家共识》[5],除上述形态学和化学检查结果以外,补充部分可用于评估菌群状态的指标,其内容及具体分级标准如下:(1)阴道菌群密集度分级:以油镜下每个视野的平均细菌数评估阴道分泌物菌群总生物量,共分为4个等级;每个视野平均细菌数1~9个为Ⅰ级;10~99个为Ⅱ级;≥100个且光镜下细菌满视野者为Ⅲ级;成团聚集的细菌覆盖于上皮细胞则为Ⅳ级。(2)菌群多样性分级:以涂片中细菌种类数评估菌群种类数量,共4个等级;1~3种为Ⅰ级;4~6种为Ⅱ级;7~9种为Ⅲ级;超过10种及以上的细菌则为Ⅳ级。(3)优势菌群判定:阴道微生态环境中生物量或种群密度最大的细菌即为优势菌,在很大程度上对菌群功能有决定性作用;常见的有以乳杆菌为代表的革兰阳性杆菌、以链球菌为代表的革兰阳性球菌和以加德纳菌为代表的革兰阴性短杆菌或弧菌。(4)菌群生长情况判定:根据优势菌群、菌群密集度和菌群多样性,可判定菌群生长情况;正常菌群的标准为菌群密集度Ⅱ~Ⅲ级、多样性Ⅱ~Ⅲ级、优势菌为乳杆菌;菌群抑制表现为细菌明显减少,无优势菌,密集度和多样性均≤Ⅰ级者;菌群增殖过度的密集度和多样性均为Ⅲ~Ⅳ级,且优势菌为形态类似乳杆菌的革兰阳性杆菌。(5)Donders评分:0~2分为正常;3~4分为轻度AV;5~6分为中度AV;>6分为重度AV;目前国际上较为公认的AV诊断方法是Donders评分≥3分,同时患者存在相关的临床症状。(6)Nugent评分:Nugent评分是实验室诊断BV的“金标准”[48];总评分0~3分为正常;4~6分为中间型BV;≥7分即可诊断BV[14]。
综合上述所有形态学、化学检查和阴道微生态评价结果,检验人员可给出1~2个倾向性的诊断建议。如镜下查见真菌的芽生孢子或假菌丝时,提示可能为VVC;查见阴道毛滴虫时,则提示存在TV[49]。
根据形态学和化学检查结果,检验人员可为临床提供合理性的进一步检验建议。注意,当镜检结果与化学检查结果不符时,应以镜检结果为主[50],还可建议通过培养法或NAAT等进行确诊实验[51]。如怀疑存在两种或多种病原微生物入侵而发生的混合型阴道炎或复发性VVC时,可通过阴道微生态评价或培养法做进一步检验[52, 53, 54],包括可疑病原微生物培养及药敏试验,为临床治疗针对性用药提供参考[4]。对阴道毛滴虫的检出存疑时,则推荐利用NAAT进行确诊,该方法是国际上诊断TV的金标准[55]。
推荐意见10:阴道分泌物检验结果报告推荐采用三级报告的模式,各实验室可根据检验内容酌情选用。一级报告可包括形态学检查、化学检查和阴道微生态评价,可根据医嘱酌情选用。形态学检查应包括清洁度、白细胞数量、病原微生物的结果。二级报告可综合形态学、化学检查和阴道微生态评价结果,给出倾向性的诊断建议。三级报告可为临床提供合理性的进一步检验建议。(1类推荐)
1.室内质控:阴道分泌物定性检验项目可参考《医学实验室质量和能力认可准则的应用要求》[56]和《临床检验定量测定室内质量控制》[57]中的相关规定:定性体液学检验项目应至少使用阴性和阳性质控物进行室内质控,每工作日至少检测1次,偏差不超过 1 个等级,且阴性不可为阳性,阳性不可为阴性。目前唾液酸苷酶、乙酰氨基糖苷酶、过氧化氢、白细胞酯酶、脯氨酸氨基肽酶、β-葡萄糖醛酸苷酶、凝固酶等定性化学检查已有相应质控物供临床使用。
2.室间质评或能力验证:根据《医学实验室质量和能力认可准则》[58]的要求,已开展室间质评/能力验证的项目,实验室应参加室间质评/能力验证。目前已开展室间质评的项目有:乙酰氨基糖苷酶、唾液酸苷酶、白细胞酯酶、过氧化氢、脯氨酸氨基肽酶。
没有开展室间质评/能力验证的检验项目,可参考《医疗机构临床实验室管理办法》[59],将尚未开展室间质量评价的临床检验项目与其他临床实验室的同类项目进行比对,或者用其他方法验证其结果的可靠性。定性项目建议使用5份新鲜临床样品(含2份正常和3份异常水平)进行比对,比对结果判读时,偏差不超过1个等级,且阴性不可为阳性,阳性不可为阴性,符合率应≥80%,记录至少保存2年。
3.人员要求:负责阴道分泌物检验的检验人员需具有相关的专业技术资格,定期进行人员间比对,以确保检验结果的一致性。每年至少两次,每次使用至少5份新鲜临床样品(含2份正常和3份异常水平)进行比对,≥80%的结果通过比对为符合要求,其记录至少保存2年。
实验室应定期进行人员培训,采用显微摄影照片(包括正常和异常有形成分)或其他形式进行形态学考核,检验人员应能正确识别至少80%。如进行阴道微生态评价,应定期组织科内疑难病例讨论[56]。
推荐意见11:阴道分泌物检验应开展室内质控,参加室间质评或实验室间比对。检查人员应具备相应专业技术资格,定期进行人员培训、考核以及人员间比对,以保证检验结果一致性。(1类推荐)
指南制定专家委员会成员
组长:郑磊(南方医科大学南方医院检验医学科)
副组长:续薇(吉林大学第一医院检验科);廖秦平(北京清华长庚医院妇产科)
执笔者:孙德华(南方医科大学南方医院检验医学科);林宛颖(南方医科大学南方医院检验医学科);罗宇虹(南方医科大学南方医院检验医学科);薛凤霞(天津医科大学总医院妇产科);刘朝晖(北京妇产医院妇科);曲林琳(吉林大学第一医院检验科);陈春林(南方医科大学南方医院妇产科)
委员(按姓氏汉语拼音排序):陈颖洁(山东大学第二医院检验医学中心);樊爱琳(西安秦皇医院医学检验中心);冯厚梅(南方医科大学南方医院检验医学科);高岚(河南省人民医院检验科);龚亚芳(中南大学湘雅三医院妇科);郝晓柯(西京医院检验科);黄冰玉(吉林大学第二医院妇产科);李佳(首都医科大学附属北京世纪坛医院检验科);李朴(重庆医科大学附属第二医院检验科);李文忠(赣州市妇幼保健院检验科);李有强(南方医科大学附属何贤纪念医院检验科);林燕(赣州市人民医院检验科);刘成桂(电子科技大学医学院附属妇女儿童医院·成都市妇女儿童中心医院检验科);刘勇(中国医科大学附属盛京医院检验科);彭剑桥(湖南省人民医院检验科);亓涛(南方医科大学南方医院检验医学科);沈瀚(南京大学医学院附属鼓楼医院医学检验科);王梅华(福建医科大学附属协和医院检验科);王前(南方医科大学珠江医院);王小中(南昌大学第二附属医院检验科);吴茅(浙江省人民医院检验医学中心);闫立志(南方医科大学南方医院检验医学科);曾方银(南方医科大学第五附属医院检验科);曾强武(贵阳市第二人民医院检验科);张慧(吉林大学第一医院检验科);张时民(中国医学科学院北京协和医学院北京协和医院检验科);张秀明(深圳市罗湖医院集团医学检验中心);张真路(武汉亚心总医院检验科);赵建忠(襄阳市第一人民医院检验科);赵旭(吉林大学第一医院肝胆胰内科);周静(四川大学华西医院实验医学科);周茜(南方医科大学南方医院检验医学科)
所有作者均声明不存在利益冲突




















