
病毒性脑(膜)炎是常见的中枢神经系统感染性疾病,是病毒侵袭脑实质与脑膜导致的炎症性疾病。病毒性脑(膜)炎呈世界性分布,临床以急症和重症常见,严重威胁人类健康。多种病毒可导致中枢神经系统感染,包括疱疹病毒、肠道病毒和虫媒病毒等,病原体鉴定仍是病毒性脑(膜)炎在临床上的主要难题。为规范、合理地应用病原体诊断技术开展脑脊液的病毒核酸检测与抗体检测,由国内病毒学、传染病学、临床医学及医学检验等领域的专家组成的专家组,经反复讨论达成本共识,主要从国内外病毒性脑(膜)炎病原种类、检测技术及检测策略等方面进行阐述,并提出针对我国病毒性脑(膜)炎病原体的检测策略和方案,以期为病毒性脑(膜)炎的临床诊断以及疾病预防控制提供参考。
版权归中华医学会所有。
未经授权,不得转载、摘编本刊文章,不得使用本刊的版式设计。
除非特别声明,本刊刊出的所有文章不代表中华医学会和本刊编委会的观点。
病毒性脑(膜)炎是由病毒侵入中枢神经系统累及脑部的炎症性疾病。病毒性脑炎主要指脑实质受到侵袭而产生炎症性病变,病毒性脑膜炎主要指软脑膜出现弥漫性炎症,病毒性脑(膜)炎的主要临床表现为发热、头痛、抽搐、意识障碍等。因感染的病原体和临床表现相似,故本文一并称为病毒性脑(膜)炎。病毒性脑(膜)炎是常见的中枢神经系统感染性疾病,WHO统计数据显示,全球每年病毒性中枢神经系统感染的发病率约为3.5/10万~7.4/10万[1],以此估算我国的病毒性脑(膜)炎病例年均在5万~10万例。以单纯疱疹病毒性脑炎为代表的疱疹病毒性脑炎仍是全球最常见的散发性脑炎,以流行性乙型脑炎为代表的虫媒病毒脑炎在我国某些地方仍有季节性流行;同时,新发、突发传染病在我国不断出现,其病原体包括西尼罗病毒、发热伴血小板减少综合征病毒和阿龙山病毒等。近20年病原体分子诊断技术相较于以往的血清学及病毒分离等方法能更敏感、特异地识别鉴定病毒性脑(膜)炎相关病原体,但仍有约50%~60%的病毒性脑(膜)炎病因不清[2, 3, 4, 5]。病毒性脑(膜)炎的诊断除了受到技术上的限制,还受到检测试剂、样本类型及检测时间窗口等诸多因素的制约[4, 5, 6, 7]。因此,合理选择检测方法、规范应用诊断技术对病毒性脑(膜)炎的及时诊疗和疾病防控至关重要[8]。本共识由国内病毒学、传染病学、临床医学及医学检验等领域的39位专家反复讨论制定,分析了国内外病毒性脑(膜)炎病原种类、检测技术及检测策略,提出针对我国病毒性脑(膜)炎病原体的检测策略和方案,供广大科研和临床工作者参考。
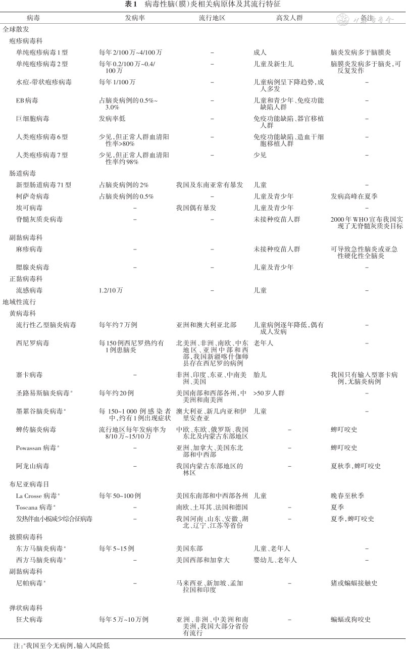
1.人疱疹病毒(human herpes virus,HHV):疱疹病毒科是一类有包膜的双链DNA病毒,广泛分布于自然界中。现已发现超过100种疱疹病毒,其中对人致病的疱疹病毒有8种,被称为HHV。HHV呈全球性分布,人群感染率高,病变主要累及皮肤、黏膜以及神经组织。根据生物学特性、基因组序列相关性以及潜在感染的细胞类型等特性,可将疱疹病毒科进一步分为3个亚科:α疱疹病毒亚科、β疱疹病毒亚科和γ疱疹病毒亚科。8种HHV分别为单纯疱疹病毒1型(herpes simplex virus-1,HSV-1)、单纯疱疹病毒2型(herpes simplex virus-2,HSV-2)、水痘-带状疱疹病毒(varicella-zoster virus,VZV)、EB病毒(epstein-barr virus,EBV)、巨细胞病毒(cytomegalovirus,CMV)、人类疱疹病毒6型~8型(HHV-6~HHV-8)。HSV-1感染主要引起急性出血坏死性脑炎,在全球范围内散发,每年发病率约为2/100万~4/100万;HSV-2主要引起脑膜炎,多发生于新生儿及婴幼儿,可反复发作[9]。VZV脑炎每年的发病率约为1/100万,多引发脑膜脑炎,可发生在出疹的前、中以及后期,甚至在未出疹的情况下也可发生。随着儿童水痘疫苗接种率的提升,儿童VZV脑炎发病率呈逐年下降趋势;在成年人群中,VZV导致的脑炎多发生在60~80岁的老年人群中。EBV脑炎占脑炎病例的0.5%~3.0%,更易发生于儿童和青少年[10]。CMV脑炎较为少见,主要发生于免疫功能缺陷以及器官移植的患者,CMV也是引起儿童听力受损最常见的感染因素之一。HHV-6脑炎较为少见,易发生在造血干细胞移植的患者中。HHV-7脑炎仅有个案报道,除脑炎外还可引起弛缓性麻痹[11]。
2. 肠道病毒:肠道病毒是引起我国儿童群体病毒性脑膜炎的重要病原体[12]。肠道病毒感染导致中枢神经系统损害较为常见。2008年之后我国曾多地暴发手足口病,中枢神经系统损害是重症手足口病的主要临床表现,其中以肠道病毒A71型(enterovirus A71,EV-A71)为主[13]。柯萨奇病毒(coxsackievirus,CV)中A组的6型、10型、16型和B组的3型、4型、5型均可导致病毒性脑炎[14, 15, 16]。埃可病毒(echovirus,Eov)共有30个血清型,其中E6、E11、E18、E19、E25、E30、E33均可导致病毒性脑炎,以E30多见[15, 16, 17, 18, 19, 20, 21]。由于疫苗的接种,现在脊髓灰质炎病毒(poliovirus,PV)导致的病毒性脑(膜)炎鲜有报道。
3. 虫媒病毒:导致人类病毒性脑(膜)炎的虫媒病毒有20余种,主要来自3种病毒科目:黄病毒科、布尼亚病毒目和披膜病毒科;其中黄病毒科主要包括流行性乙型脑炎病毒(Japanese encephalitis virus,JEV)、西尼罗病毒(west nile virus,WNV)和蜱传脑炎病毒(tick-born encephalitis virus,TBEV)等;布尼亚病毒目主要包括La Crosse病毒、Toscana病毒、发热伴血小板减少综合征病毒(severe fever with thrombocytopenia syndrome bunyavirus,SFTSV)等;披膜病毒科主要包括风疹病毒(rubella virus)、东方马脑炎病毒(eastern equine encephalitis virus,EEEV)、西方马脑炎病毒(western equine encephalitis virus,WEEV)等。
流行性乙型脑炎是全球范围内疾病负担较重的病毒性脑炎,主要流行于东亚、南亚、南太平洋地区及澳大利亚[22, 23],发病人群多为儿童,成人偶有暴发流行[24],病死率约为20%~30%,存活者中约30%留有神经系统后遗症。自2008年我国将乙型脑炎病毒疫苗纳入儿童常规计划免疫以来,我国乙型脑炎发病率逐年下降;然而近年来我国北方地区的成人乙型脑炎流行不容忽视[25, 26],部分乙型脑炎病毒感染患者可出现吉兰-巴雷综合征[27]。
西尼罗病毒脑炎是全球流行范围最广的虫媒病毒性脑炎,主要流行于欧洲、亚洲、非洲、中东和北美等地区,发病人群以成人为主。1999至2019年美国报道的西尼罗病毒感染病例高达25 290例,病死率为9%[28]。回顾性调查发现,2004年在我国新疆喀什地区存在西尼罗病毒脑炎的区域流行,2011年在当地采集的尖音库蚊标本中分离到西尼罗病毒,并且发现当地夏季存在西尼罗病毒和伤寒沙门氏菌合并感染[29, 30, 31, 32, 33],发病年龄多为40岁以上,临床表现以发热为主,脑炎病例少见[31]。
我国东北地区存在蜱传脑炎病毒的流行,2007至2018年间发病率约为0.09/10万~0.44/10万。东欧和俄罗斯的同纬度地区也是疫源地,疫区每年发病率约为8/10万~15/10万。阿龙山病毒是近年在内蒙古东部地区发现的一种新型蜱传病毒,可引起脑炎与脑膜炎[34]。
发热伴血小板减少综合征病毒是一种在我国发现的新型布尼亚病毒,其导致的病毒性脑炎在某些地区呈季节性流行[35]。
4. 其他引起脑(膜)炎的病毒:主要包括呼吸道病毒,如腮腺炎病毒(mumps virus,MuV)、麻疹病毒(measles virus,MV)、尼帕病毒(nipah virus,NiV)[36, 37]、流感病毒(influenza virus)[38, 39, 40, 41]、呼吸道合胞病毒(respiratory syncytial virus,RSV)[42]和腺病毒(adenovirus,AdV)等[43, 44]。此外,人双埃可病毒(humanparechovirus,HPeV)、狂犬病毒(rabies virus,RABV)、部分逆转录病毒等均可引起中枢神经系统感染,进而可能导致脑(膜)炎[45, 46, 47, 48, 49, 50, 51, 52, 53, 54, 55, 56]。详见表1。

病毒性脑(膜)炎相关病原体及其流行特征
病毒性脑(膜)炎相关病原体及其流行特征
| 病毒 | 发病率 | 流行地区 | 高发人群 | 备注 |
|---|---|---|---|---|
| 全球散发 | ||||
| 疱疹病毒科 | ||||
| 单纯疱疹病毒1型 | 每年2/100万~4/100万 | - | 成人 | 脑炎发病多于脑膜炎 |
| 单纯疱疹病毒2型 | 每年0.2/100万~0.4/100万 | - | 儿童及新生儿 | 脑膜炎发病多于脑炎,可反复发作 |
| 水痘-带状疱疹病毒 | 每年1/100万 | - | 儿童病例呈下降趋势,成人多发 | - |
| EB病毒 | 占脑炎病例的0.5%~3.0% | - | 儿童和青少年、免疫功能缺陷人群 | - |
| 巨细胞病毒 | 发病率低 | - | 免疫功能缺陷、器官移植人群 | - |
| 人类疱疹病毒6型 | 少见,但正常人群血清阳性率>80% | - | 免疫功能缺陷、造血干细胞移植人群 | - |
| 人类疱疹病毒7型 | 少见,但正常人群血清阳性率约98% | - | 少见 | - |
| 肠道病毒 | ||||
| 新型肠道病毒71型 | 占脑炎病例的2% | 我国及东南亚常有暴发 | 儿童 | - |
| 柯萨奇病毒 | 占脑炎病例的0.5% | - | 儿童及青少年 | 发病高峰在夏季 |
| 埃可病毒 | - | 我国偶有暴发 | 儿童及青少年 | - |
| 脊髓灰质炎病毒 | - | - | 未接种疫苗人群 | 2000年WHO宣布我国实现了无脊髓灰质炎目标 |
| 副黏病毒科 | ||||
| 麻疹病毒 | - | - | 未接种疫苗人群 | 可导致急性脑炎或亚急性硬化性全脑炎 |
| 腮腺炎病毒 | - | - | 儿童及青少年 | - |
| 正黏病毒科 | ||||
| 流感病毒 | 1.2/10万 | - | 儿童 | - |
| 地域性流行 | ||||
| 黄病毒科 | ||||
| 流行性乙型脑炎病毒 | 每年约7万例 | 亚洲和澳大利亚北部 | 儿童病例逐年降低,偶有成人发病 | - |
| 西尼罗病毒 | 每150例西尼罗热约有1例患脑炎 | 北美洲、非洲、南欧、中东地区、亚洲中部和西部,我国新疆喀什伽师县存在西尼罗的病例 | 老年人 | - |
| 寨卡病毒 | - | 非洲、印度、东亚、中南美洲、美国 | 胎儿 | 我国只有输入型寨卡病例,无脑炎病例 |
| 圣路易斯脑炎病毒a | 每年约20例 | 美国南部和西部各州,中美洲和南美洲 | >50岁人群 | - |
| 墨累谷脑炎病毒a | 每150~1 000例感染者中,约有1例出现症状 | 澳大利亚、新几内亚和伊里安查亚 | 儿童 | - |
| 蜱传脑炎病毒 | 流行地区每年发病率为8/10万~15/10万 | 中欧、东欧、俄罗斯、我国东北及内蒙古东部地区 | - | 蜱叮咬史 |
| Powassan 病毒a | - | 亚洲、加拿大、美国东北部和中西部 | - | 蜱叮咬史 |
| 阿龙山病毒 | - | 我国内蒙古东部地区的林区 | - | 夏秋季,蜱叮咬史 |
| 布尼亚病毒目 | ||||
| La Crosse 病毒a | 每年50~100例 | 美国东南部和中西部各州 | 儿童 | 晚春至秋季 |
| Toscana 病毒a | - | 南欧、土耳其、法国和德国 | - | 夏季 |
| 发热伴血小板减少综合征病毒 | - | 我国河南、山东、安徽、湖北、辽宁、江苏等省份 | - | 夏季,蜱叮咬史 |
| 披膜病毒科 | ||||
| 东方马脑炎病毒a | 每年5~15例 | 美国东部 | 儿童、老年人 | - |
| 西方马脑炎病毒a | - | 美国西部和加拿大 | 婴幼儿、老年人 | - |
| 副黏病毒科 | ||||
| 尼帕病毒a | - | 马来西亚、新加坡、孟加拉国和印度 | - | 猪或蝙蝠接触史 |
| 弹状病毒科 | ||||
| 狂犬病毒 | 每年5万~10万例 | 亚洲、非洲、中美洲和南美洲,我国大部分省份有流行 | - | 蝙蝠或狗咬史 |
注:a我国至今无病例,输入风险低
推荐意见:(1)单纯疱疹病毒是成人病毒性脑炎最常见的病原体(同意率100%);(2)肠道病毒是我国儿童群体病毒性脑(膜)炎的主要病原体(同意率100%);(3)我国乙脑发病率逐年下降,但仍是虫媒病毒引起的最重要的病毒性脑炎(同意率100%)。
1. 脑脊液标本:脑脊液标本主要用于病毒核酸检测,亦可用于抗体检测(需要注意所用试剂盒是否适用于脑脊液标本),应尽量在病程早期、使用药物前采集患者的脑脊液标本。采集时,推荐使用聚丙烯离心管收集标本,用于细胞学检测时,避免采用玻璃容器或抗凝离心管收集。新鲜脑脊液标本应在室温下及时送检(<2 h);若无法及时完成检测,可在2~8 ℃条件下储存(<48 h),或-70 ℃条件下长期储存。脑脊液抗病毒抗体检测要严格遵循试剂适用范围;
2. 血清标本:血清标本主要用于抗体的测定,尽量采集患者急性期、恢复期双份血清。第一份血清应当尽早(最好在发病后7 d内)采集,第二份血清应在发病后第3~4周采集;
3. 其他标本:根据患者临床表现,如出现疱疹时,可采集疱疹液或结痂标本;出现呼吸道症状时,可采集鼻咽拭子或肺泡灌洗液;出现腹泻、腹痛等症状时,可采集粪便标本。
推荐意见:(1)应尽量采集患者急性期的脑脊液样本,脑脊液标本主要用于病毒核酸检测(同意率89%);(2)应尽量采集患者急性期、恢复期双份血清,血清标本主要用于抗体的测定(同意率95%);(3)脑脊液抗病毒抗体检测要严格遵循试剂适用范围(同意率95%)。
病毒性脑(膜)炎病原体检测技术主要包括核酸检测和抗体检测。病毒分离在临床上受到条件限制,但鼓励符合条件的实验室积极开展。
1.PCR技术:用于标本中病毒核酸检测的PCR技术包括PCR、反转录PCR(reverse transcription PCR,RT-PCR)、实时荧光定量PCR(real-time PCR,qPCR)及qRT-PCR等。其中PCR和qPCR用于DNA病毒(如疱疹病毒、腺病毒)的检测,RT-PCR和qRT-PCR用于RNA病毒(如肠道病毒、呼吸道病毒和虫媒病毒)的检测。DNA病毒核酸在脑脊液中检出的阳性率较高,而RNA病毒核酸在脑脊液中检出的阳性率较低[57]。脑脊液检测的同时,可以结合其他临床标本的检测结果,辅助脑(膜)炎病原体的诊断,如采集鼻咽拭子等呼吸道分泌物开展流感病毒、麻疹病毒、腺病毒、呼吸道合胞病毒、肠道病毒等检测,但其结果应与临床症状及暴露史进行综合判断。其他标本类型,如唾液标本的核酸检测可帮助鉴定腮腺炎和狂犬病毒,粪便标本的核酸检测可提示肠道病毒感染。针对不同病原体推荐的检测技术策略如下。(1)HHV:HSV-1和HSV-2导致的中枢神经系统感染,脑脊液标本的核酸检测敏感性高,但在儿童及疾病早期易出现假阴性[58, 59]。3~7 d采集脑脊液标本开展核酸检测可显著提高阳性率[8]。VZV、EBV、CMV、HHV-6、HHV-7脑脊液标本的核酸检测敏感性均较高[2,8,11,60],但EBV的阳性结果要注意淋巴细胞中EBV潜伏感染的影响。使用抗病毒药物后,核酸检测敏感性降低。详见表2。(2)肠道病毒:脑脊液核酸检测十分必要,但敏感性低于粪便标本和(或)呼吸道标本,应尽可能同时采集以上标本开展核酸检测,以提高检测敏感性[61]。(3)腮腺炎病毒:脑脊液、唾液、咽拭子的核酸检测。
| 病原体 | 核酸检测 | 抗体检测 | ||||
|---|---|---|---|---|---|---|
| 脑脊液 | 血清 | 其他 | 脑脊液 | 血清 | 备注 | |
| 单纯疱疹病毒1型和2型 | 敏感性高 | - | - | 敏感性低(IgM) | 敏感性低(IgM) | - |
| 水痘-带状疱疹病毒 | 敏感性高 | - | 囊泡或结痂标本;敏感性高 | 敏感性低(IgM) | 敏感性低(IgM) | - |
| 肠道病毒 | 敏感性高 | - | 粪便和(或)呼吸道标本:敏感性高 | - | - | - |
| 流行性腮腺炎病毒 | 敏感性低 | - | 唾液和(或)拭子标本:敏感性高 | 敏感性低(IgM) | 敏感性低(IgM) | - |
| EB病毒 | 敏感性高 | - | - | 敏感性低(IgM) | 敏感性低(CA-IgM) | - |
| 巨细胞病毒 | 敏感性高 | - | - | 敏感性低(IgM) | 敏感性低(IgM) | - |
| 人疱疹病毒6型 | 敏感性高 | - | - | - | - | ≤30岁患者 |
| 流行性乙型脑炎病毒 | 敏感性低 | 敏感性低 | - | 敏感性高(IgM) | 敏感性高(IgM) | 基于地区和季节开展检测 |
| 腺病毒 | 敏感性低 | - | - | - | - | - |
| 流感病毒 | 敏感性低 | - | 上、下呼吸道标本:敏感性高 | - | - | - |
| 麻疹病毒 | 敏感性低 | - | 鼻咽拭子和尿液:敏感性高 | 敏感性低(IgM) | 敏感性低(IgM) | 未接种疫苗的患者 |
| 风疹病毒 | 敏感性低 | - | - | 敏感性低(IgM) | 敏感性低(IgM) | - |
| 狂犬病毒 | 敏感性高 | - | 唾液:敏感性高 | - | - | - |
| 人疱疹病毒7型 | 敏感性高 | - | - | - | - | - |
| 人双埃可病毒 | 敏感性高 | - | - | - | - | ≤3岁儿童 |
| 蜱传脑炎病毒 | 敏感性低 | - | - | 敏感性低(IgM) | 敏感性高(IgM) | 区域和季节性,蜱叮咬史 |
| 西尼罗病毒 | 敏感性低 | 敏感性低 | 尿液核酸检测 | 敏感性低(IgM) | 敏感性高(IgM) | 新疆喀什地区每年7至10月开展检测 |
鉴于病毒性脑(膜)炎的病原体种类繁多,并可能存在合并感染,因此上述PCR技术虽然能覆盖常见病原体,但通常每个体系仅能检测单一病原体,显然不能满足临床病例的检测需求。近年来,多重PCR检测技术已成为常用的核酸检测技术。此外,数字PCR因其具有超高敏感性和绝对定量能力,在病毒性脑(膜)炎检测中的应用也逐渐增加[62, 63]。
2.宏基因组二代测序技术(metagenomic next-generation sequencing,mNGS):mNGS因其具有广谱性和无偏倚性的优势,可用于常见嗜神经病毒(如HSV-1/2与VZV)的检测[71],也可用于脑(膜)炎新发病原(如伪狂犬病毒)的识别[72, 73];该技术能够提高检出率,近年来已广泛应用于疑难脑(膜)炎的病原学诊断中。但因成本较高、操作复杂、结果判读无相关规范标准等因素,导致推广、普及受到制约。应用该技术需注意质控与标准化,以减少假阳性和假阴性结果。
3.抗体检测:IgM抗体在感染急性期出现,可在血清中持续存在。恢复期血清IgG抗体相对急性期出现4倍及以上升高可以作为确诊依据,但血清IgG抗体滴度升高4倍需一定周期,因此IgG抗体检测一般用于恢复期的回顾性诊断,不适用于病毒性脑(膜)炎急性期确诊。腮腺炎病毒脑脊液和血清IgM抗体检测的敏感性均较高,但血清IgM抗体阳性不足以作为确诊依据;乙型脑炎病毒、西尼罗病毒以及蜱传脑炎病毒脑脊液和血清标本中病毒特异性IgM抗体检测的敏感性高于脑脊液的核酸检测。但虫媒病毒的IgM抗体检测需结合地域、季节、年龄、旅行史、暴露史等因素。
推荐意见:(1)病毒性脑(膜)炎病原临床检测技术主要有病毒核酸检测和抗体检测(同意率100%);(2)脑脊液病毒核酸检测包括PCR与mNGS,是目前病毒性脑(膜)炎病因确诊的主要方法(同意率100%);(3)抗病毒抗体(IgM)检测对乙型脑炎、西尼罗脑炎以及蜱传脑炎具有重要诊断意义(同意率100%)。
病毒性脑(膜)炎病原谱构成复杂,病原种类较多,根据目前国内外病毒性脑(膜)炎病原谱的研究报道,并结合我国地理、气候及疾病流行背景等因素[14,16,17,19, 20, 21,74, 75, 76, 77, 78, 79, 80, 81, 82, 83, 84],根据优势病原体种类选择病毒检测的顺序如下。
1.第一组优先病原:主要包括HSV-1和HSV-2、VZV、肠道病毒、流行性乙型脑炎病毒(夏秋季节优先,以抗体IgM检测为主);
2.第二组病原:包括腮腺炎病毒、EBV、CMV、发热伴血小板减少综合征病毒[85]、HHV-6;
3.第三组病原:包括腺病毒、麻疹病毒、风疹病毒、流感病毒、狂犬病毒、HHV-7、人双埃可病毒(<3岁儿童)[2]、西尼罗病毒(新疆及其周边地区)、蜱传脑炎病毒(东北地区,有明确蜱叮咬史)[86]。
病毒性脑(膜)炎的主要优势病原体检测也可根据不同患者的年龄段选择,例如婴儿病毒性脑(膜)炎以肠道病毒、HSV-2和CMV等较常见;儿童及青少年病毒性脑(膜)炎以肠道病毒、HSV-1和HSV-2、EBV、VZV、JEV(夏秋季节)、腮腺炎病毒等较常见;成年和老年人则以HSV-1和HSV-2、VZV和JEV(夏秋季节)等较常见。
病毒性脑(膜)炎的病原体检测策略如下:(1)首先根据患者年龄和发病季节等因素,选择该季节和年龄段患者的常见优势病原体进行检测,可采用单重PCR或者多重PCR;单重PCR适用于根据流行病学和临床表现,高度怀疑某一特定病毒感染的病例;而覆盖多种病原体的多重PCR检测技术则有助于提高总检出率;(2)若PCR检测阴性,或者PCR不可及,也可应用mNGS技术;(3)对于病因不明的慢性中枢神经感染或免疫功能缺陷的脑(膜)炎患者,建议首选脑脊液mNGS检测;对于怀疑未知、罕见病原体感染的急重症脑(膜)炎患者,也可以首选脑脊液mNGS技术。脑脊液mNGS对RNA病毒的检出阳性率较低。建议对mNGS阳性结果通过PCR或者血清学等方法进行验证[87]。
推荐意见:(1)病原未明的脑(膜)炎患者可首选单重PCR或者多重PCR(同意率100%);(2)若PCR检测结果阴性,或者PCR不可及,可采用mNGS(同意率100%);(3)对于怀疑未知、罕见病原体感染的急重症脑(膜)炎患者,可首选脑脊液mNGS(同意率100%)。
1. 加强研发适用于基层医院的病毒性脑(膜)炎检测试剂:大部分病毒性脑(膜)炎患者的初诊在县/乡镇医院,但基层医院软、硬件条件不足,主要依靠临床诊断。无法及时准确地鉴定病原体,将导致患者失去早期接受特异性治疗的机会,影响患者的预后及临床转归。因此急需研发适合于我国基层医院使用的病毒性脑(膜)炎检测试剂,提高基层医院对病毒性脑(膜)炎病原体检出率,才能从整体上提高我国病毒性脑(膜)炎的诊断水平。
2. 推进研发创新型多重检测试剂:引起病毒性脑(膜)炎的病毒种类多,研发多重病原体检测试剂对临床的精准诊断具有重要意义。我国缺少获批的脑(膜)炎病原体多重检测试剂。建议研究机构、企业和相关部门合力加快开发具有自主知识产权的病毒性脑(膜)炎病原体多重检测试剂,加快推动相关体外诊断产品的落地。
3. 建立健全病毒性脑(膜)炎监测网络,推进病毒性脑(膜)炎纳入国家疾病监测系统:目前我国有40种法定报告传染病,与病毒性脑(膜)炎相关的病毒中,仅有流行性乙型脑炎被纳入法定报告病种。病毒性脑(膜)炎的病原种类复杂,不同病原的传播途径各异(如呼吸道、消化道、媒介等),病原的多样性使病毒性脑(膜)炎在我国各地、全年各个季节以不同形式出现。建议将病毒性脑(膜)炎作为全国传染病监测病种,各地方医疗和疾控机构要将当地的病毒性脑(膜)炎病例状况上报,以实时监测我国病毒性脑(膜)炎病原体种类、分布特征及其疾病负担等,制定相应防控策略。
推荐意见:(1)需加强针对病毒性脑(膜)炎病原体诊断试剂的研发(同意率100%);(2)将病毒性脑(膜)炎纳入全国传染病监测病种(同意率95%)。
综上所述,病毒性脑(膜)炎病原体种类多、鉴定难度大、流行范围广、疾病负担重,期望在临床、疾控、科研和企业等专业人员的通力合作下,逐步提高我国病毒性脑(膜)炎病原体的诊断水平。
共识制定专家委员会
执笔者:许松涛(中国疾病预防控制中心病毒病预防控制所病毒性脑炎室);范思远(中国医学科学院北京协和医院神经科)
委员(按姓氏汉语拼音排序):阿祥仁(青海省人民医院检验科);陈唯军(中国科学院大学生命科学学院);董小平(中国疾病预防控制中心病毒病预防控制所朊病毒病室);樊高威(首都医科大学附属北京朝阳医院检验科);范思远(中国医学科学院北京协和医院神经科);冯录召(北京协和医学院群医学与公共卫生学院);方铁(国家儿童医学中心 首都医科大学附属北京儿童医院儿童功能神经外科);关鸿志(中国医学科学院北京协和医院神经科);郭永(清华大学医学院);郭守刚(山东省立医院神经内科);葛瑛(中国医学科学院北京协和医院感染内科);李伯安(解放军总医院第五医学中心检验科);李玮(河南省人民医院神经内科);梁国栋(中国疾病预防控制中心病毒病预防控制所病毒性脑炎室);廖璞(重庆市人民医院医学检验科);李雪(首都医科大学附属北京安定医院精神科);李樊(中国疾病预防控制中心病毒病预防控制所病毒性脑炎室);马学军(中国疾病预防控制中心病毒病预防控制所中心实验室);任丽丽(中国医学科学院病原生物学研究所);刘向祎(首都医科大学附属北京同仁医院检验科);刘斌(内蒙古自治区人民医院神经内科);邵祝军(中国疾病预防控制中心传染病预防控制所呼吸道传染病室);陶勇(首都医科大学附属北京朝阳医院眼科);王大燕(中国疾病预防控制中心病毒病预防控制所国家流感中心);王环宇(中国疾病预防控制中心病毒病预防控制所病毒性脑炎室);王凌航(首都医科大学附属北京地坛医院感染急诊科);王旻晋(四川大学华西医院实验医学科);王清涛(首都医科大学附属北京朝阳医院检验科);王振海(宁夏医科大学总医院神经病学中心 宁夏神经系统疾病诊疗工程技术研究中心);谢正德(国家儿童医学中心 首都医科大学附属北京儿童医院 北京市儿科研究所感染与病毒研究室 中国医学科学院儿童危重感染诊治创新单元);许松涛(中国疾病预防控制中心病毒病预防控制所病毒性脑炎室);薛岚平(山西白求恩医院神经内科);应斌武(四川大学华西医院实验医学科);杨启文(中国医学科学院北京协和医院检验科);周海健(中国疾病预防控制中心传染病预防控制所国家致病菌识别网中心实验室);张严峻(浙江省疾病预防控制中心微生物检验所);张燕(中国疾病预防控制中心病毒病预防控制所麻疹室);张勇(中国疾病预防控制中心病毒病预防控制所脊髓灰质炎室);赵林清(首都儿科研究所病毒研究室)
中国初级卫生保健基金会病原检测专业委员会, 中国医疗保健国际交流促进会分子诊断学分会, 中国研究型医院学会神经科学专委会脑炎协作组. 病毒性脑(膜)炎病原体诊断技术应用专家共识[J]. 中华医学杂志, 2023, 103(9): 648-657. DOI: 10.3760/cma.j.cn112137-20221014-02154.
所有作者均声明不存在利益冲突






















