
吉兰-巴雷综合征(GBS)是一种相对少见,但可危及患者性命的累及周围神经和神经根的免疫介导性疾病,常由感染诱发。其临床特征为急性起病的对称性迟缓性瘫痪,部分患者可出现呼吸衰竭,很多伴有自主神经功能损害。通常可根据临床症状作出诊断,腰椎穿刺和电生理检查可协助诊断,并帮助进行亚型分类。目前较公认的关于GBS的发病机制为分子模拟学说,即病原微生物诱导产生针对神经节苷脂的交叉抗体。GBS的治疗方案为静脉注射免疫球蛋白或血浆置换以及一般的临床治疗。多数患者预后良好,数周至数月基本恢复,少数患者遗留持久神经功能障碍甚至死亡。
版权归中华医学会所有。
未经授权,不得转载、摘编本刊文章,不得使用本刊的版式设计。
除非特别声明,本刊刊出的所有文章不代表中华医学会和本刊编委会的观点。
经全国继续医学教育委员会批准,本刊开设继教专栏,2023 年从第1 期开始共刊发10篇继教文章,文后附5道单选题,读者阅读后可扫描标签二维码答题,每篇可免费获得Ⅱ类继教学分0.5分,全年最多可获5分。本年度继教答题得学分活动于10月31日结束。
吉兰-巴雷综合征(Guillain-Barré syndrome,GBS)系一类免疫介导的急性多发性神经根神经病。临床特征为急性起病的对称性迟缓性瘫痪,患者病前多有感染病史,病程多在2周左右达高峰;常有脑脊液蛋白-细胞分离现象,多为单时相自限性病程;静脉注射免疫球蛋白(intravenous immunoglobulin,IVIG)和血浆置换治疗有效;该病虽预后良好,但仍然是一种严重疾病,即使接受标准免疫治疗,仍有5%的患者死亡,20%的患者在发病1年内不能独立行走[1]。
GBS于1859年由Landry首先报道,1916 年由Guillain、Barré和Strohl提出脑脊液蛋白-细胞分离现象是其特征性表现,所以也称为 Landry-Guillain-Barré-Strohl 综合征,一般简称为Guillain-Barré综合征[2]。1949年,Haymaker和Kernohan[3]的病理研究结果表明GBS中存在体液介导的损伤。1956年,Fisher[4]报道了3例腱反射消失、眼肌麻痹和共济失调的患者,他认为这是GBS的一种变异型。1969年,Asbury等[5]报道了19例GBS患者的病理与临床表现,指出该疾病的病理特点为神经根与周围神经干炎性细胞浸润及原发性脱髓鞘,形成了急性炎性脱髓鞘性多发神经根神经病(acute inflammatory demyelinating polyneuropathies,AIDP)的概念并被广为使用。1982年,Rhodes和Tattersfield[6]报道了1例前期有腹泻史的GBS患者,其粪便中空肠弯曲菌(Campylobacter jejuni,Cj)呈阳性,之后又进行了一项针对56例GBS患者的回顾性研究,发现38%的患者存在Cj感染的血清学感染证据[7],大量后续研究证实了这一发现是广泛存在的。1986 年,Feasby等[8]总结了一组经病理证实脊神经运动根和感觉根均受累的以原发性轴索损害为病理特点的急性下运动神经元性瘫痪,称为轴索性GBS。20世纪90年代初,国内李春岩与Asbury、Mckhann、Griffin等合作研究发现一组临床表现符合GBS而病理学表现以脊神经运动根原发性轴索损害为特征的病例,在1996年提出急性运动轴索性神经病(acute motor axonal neuropathy,AMAN)的概念,并认为是GBS的一个变异型。同时,对运动、感觉神经根均受累的轴索性GBS也进行了概念限定,称为急性运动感觉性轴索性神经病(acute motor sensory axonal neuropathy,AMSAN)[9],这些研究丰富了GBS的内涵。由于 AIDP与最早发现的GBS病理特点一致,故将其称为经典型GBS。2016年,Cao-Lormeau等[10]进行的一项队列研究结果显示,GBS与寨卡病毒之间有必然联系。近年来,随着新型冠状病毒肺炎(coronavirus disease 2019,COVID-19)大流行,出现了很多新型冠状病毒与GBS的相关研究。然而,尚未证明在COVID-19大流行之后,像寨卡病毒大流行那样出现了GBS病例的增加。在全英国进行的一项研究结果表明,在COVID-19第一波流行期间,GBS的发病率并没有增加[11]。从我国所报道的8万多个病例看,真正并发神经系统受损的客观证据不多[12]。目前,COVID-19并不能作为GBS的病因。然而,Pimentel等[13]的研究结果显示,GBS的发生与COVID-19的严重程度之间存在相关性。
GBS是一种罕见病,年发病率为(0.81~1.89)/10万,男性比女性更常见(男女发病比例为3∶2)[14]。GBS在任何年龄均可发病,儿童发病率较成人低,年龄每增加10岁,发病率可增加20%[15]。儿童的年发病率为0.6/10万,80岁以上老年人的年发病率为2.7/10万[16]。在全球GBS患者中,AIDP和AMAN的比例差异很大,AMAN在中国及其他亚洲国家更常见,而AIDP在北美地区和欧洲更常见[17]。这种地理分布的差异可能与环境中不同的感染因素相关,也可能与人群间不同的遗传多态性及遗传易感性相关。这些差异不仅影响患者的患病亚型,还可能影响病程及病情的严重程度。近期的一项研究结果显示,中国南方AIDP的发生率更高[18]。
虽然GBS的病因尚未确定,但目前多认为该疾病是多因素导致的,包括机体内外两个方面。
1.外在的致病因素:GBS是一种典型的感染后疾病。在约一半的GBS患者中,可以确定前期的感染类型,其中至少1/3是由Cj引起,特别是以腹泻为前驱症状的GBS患者,有Cj感染证据者高达85%,从AMAN型GBS患者肠道分离出Cj更多见。其他相关的病原体包括巨细胞病毒(cytomegalovirus)、EB病毒(Epstein-Barr virus)、肺炎支原体(Mycoplasma pneumonia)、乙型肝炎病毒(hepatitis B virus)、人类免疫缺陷病毒(human immunodeficiency virus)和寨卡病毒等[10,19, 20]。
疫苗接种可能与GBS的发病相关,但目前仍存在争议。少量患者在疫苗接种后出现GBS。在1976年甲型H1N1流感病毒疫苗接种期间,大约每10万接种疫苗的人群中就有1人出现GBS[21]。虽然2009年的甲型H1N1流感疫苗接种时也有学者提出了类似的关联,但广泛的研究结果表明,每100万接种疫苗的人中仅多出1.6例GBS,这一频率与所有季节性流感疫苗接种相似[22]。事实上,接种疫苗可能会降低个体在自然感染甲型流感后发生GBS的机会,因为甲型流感本身就是诱发GBS的可能因素[23]。近年来,随着COVID-19的流行及大规模疫苗的接种,有一些疫苗接种后GBS的个案报道[24, 25],但并没有大型临床研究结果显示新型冠状病毒疫苗与GBS之间的必然联系。
2.免疫遗传学因素:从理论上讲,与免疫相关的基因群结构和功能比较复杂。基因多态性的存在,使得不同个体对特定抗原物质的识别提呈及引起免疫反应的强弱存在差别,因而不同的个体对疾病的易感性不同。但目前尚无公认的GBS易感基因。此外,较多报道指出白血病、淋巴瘤器官移植后使用免疫抑制剂或患有系统性红斑狼疮、桥本甲状腺炎等自身免疫病常合并GBS。
GBS的确切发病机制仍不明确,但本病是由细胞免疫和体液免疫共同介导的自身免疫性疾病这一观点已得到公认。分子模拟(molecular mimicry)是目前被认为可能导致GBS发病的最主要机制之一。分子模拟物是前期感染的微生物(尤其是Cj)表达的脂寡聚糖(lipooligosaccharides),能够诱导机体对其产生抗体应答,抗脂寡聚糖抗体可以结合神经节苷脂上结构相同的聚糖,形成抗原抗体复合物。AMAN中的抗神经节苷脂抗体主要与GM1和GD1a神经节苷脂结合。在动物模型中,它们通过在神经轴突膜上结合补体,募集巨噬细胞和沉积膜攻击复合物来诱导轴突损伤,神经末梢和郎飞结的解剖和生理完整性受到破坏,导致神经传导阻滞和(或)严重、广泛的轴索损害[26, 27]。在AIDP患者中也有多种抗糖脂组合或复合物抗体的报道,但这些抗体在AIDP发病机制中的作用仍有待确定。在Miller-Fisher综合征(Miller-Fisher syndrome,MFS)模型中,神经节苷脂抗体主要与GQ1b神经节苷脂结合,GQ1b神经节苷脂是抗原靶点,且在支配眼外肌的运动神经中异常丰富。GBS的发病机制示意图详见图1。


AIDP:急性炎性脱髓鞘性多发性神经病;AMAN:急性运动轴索神经病
AIDP的主要病理改变是周围神经组织中小血管周围淋巴细胞与巨噬细胞浸润以及神经纤维的节段性脱髓鞘,病情严重的病例可出现继发轴索变性。施旺细胞于病后1~2周开始增殖以修复受损的髓鞘。
AMAN的主要病理改变是脊神经前根和周围神经运动纤维的轴索变性及继发的髓鞘崩解,崩解的髓鞘形成圆形、卵圆形小体,病变区内少见淋巴细胞浸润。早期病变组织的电子显微镜观察可见巨噬细胞自郎飞结处移行至相对完整的髓鞘内破坏轴索。
AMSAN的病理特点与AMAN相似,但脊神经前后根及周围神经纤维的轴索均可受累。
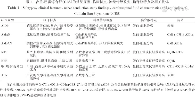
根据《中国吉兰-巴雷综合征诊治指南2019》[1]可将GBS分为以下几类:AIDP、AMAN、AMSAN、MFS、急性泛自主神经病(acute panautonomic neuropathy,APN)和急性感觉神经病等。
2019年11月Natrue Reviews上刊载的指南将GBS分为经典感觉运动型和变异型[28]。其中GBS变异型的类型包括无感觉体征的无力(纯运动变异),肌无力仅限于脑神经(双侧面神经麻痹伴感觉异常)、上肢(咽-颈-臂肌无力)或下肢(截瘫型变异),MFS(表现为眼肌麻痹、反射消失和共济失调)。除此之外,GBS谱还包括纯感觉共济失调、Bickerstaff脑干脑炎(Bickerstaff brainstem encephalitis,BBE)和纯感觉变异,但由于这些临床变异类型不符合GBS的诊断标准,因此尚存争论。
GBS的常见亚型、临床特点、神经传导改变、脑脊液特点及相关抗体详见表1。

吉兰-巴雷综合征(GBS)的常见亚型、临床特点、神经传导改变、脑脊液特点及相关抗体
Subtypes,clinical features,nerve conduction study findings,cerebrospinal fluid characteristics and antibodies of Guillain-Barré syndrome(GBS)
吉兰-巴雷综合征(GBS)的常见亚型、临床特点、神经传导改变、脑脊液特点及相关抗体
Subtypes,clinical features,nerve conduction study findings,cerebrospinal fluid characteristics and antibodies of Guillain-Barré syndrome(GBS)
| GBS亚型 | 临床特点 | 神经传导检查 | 脑脊液特点 | 抗体 |
|---|---|---|---|---|
| AIDP | 感觉运动型GBS,常合并脑神经受累和自主神经功能障碍 | 远端潜伏期延长、传导速度减慢、F波异常、传导阻滞、异常波形离散 | 蛋白-细胞分离 | 未知 |
| AMAN | 纯运动型GBS,脑神经受累罕见 | CMAP波幅降低 感觉传导正常 | 蛋白-细胞分离 | GM1a、GM1b、GD1a |
| AMSAN | 类似严重的AMAN,但感觉纤维受到影响,导致感觉缺陷 | CMAP波幅降低,SNAP降低或缺失 | 蛋白-细胞分离 | GM1、GD1a |
| MFS | 眼外肌瘫痪、共济失调和腱反射减低 | 多数患者正常,可出现感觉异常或H反射异常 | 蛋白正常或仅轻微升高 | GQ1b、GT1a |
| BBE | 意识障碍、眼外肌麻痹、共济失调 | 多数患者正常 | 蛋白正常或仅轻微升高 | GQ1b |
| 咽-颈-臂变异型 | 口咽、面部、颈部和肩部肌肉明显无力 | 多数患者正常,上肢可出现异常,多为轴索型 | 蛋白正常或仅轻微升高 | GT1a>GQ1b>GD1aa |
| APN | 广泛的交感神经和副交感神经功能障碍 | 多数患者正常 | 蛋白正常或仅轻微升高 | 未知 |
注:a检测到抗体的频率为GT1a>GQ1b>GD1a;GBS:吉兰-巴雷综合征;AIDP:急性炎性脱髓鞘性多发神经根神经病;AMAN:急性运动轴索性神经病;AMSAN:急性运动感觉性轴索性神经病;MFS:Miller-Fisher综合征;BBE:Bickerstaff脑干脑炎;APN:急性泛自主神经病;CMAP:复合肌肉动作电位;SNAP:感觉神经动作电位
1.典型临床表现:当出现双下肢或双上肢快速进展性无力而无明显中枢神经系统受累的表现或其他明显原因时,需考虑GBS。弛缓性肢体无力是AIDP的核心症状。肢体瘫痪远近端均可出现,但多数患者下肢起病早于上肢(Landry上升性瘫痪),数日后逐渐加重,少数患者起病初呈非对称性;肌张力正常或减低,腱反射减弱或消失是AIDP的特征之一,而且经常在肌力仍保持较好的情况下,腱反射已明显减低或消失,无病理反射。部分患者有不同程度的脑神经功能障碍,以面部或延髓部肌肉无力常见,且可能作为首发症状就诊;少数有张口困难,伸舌不充分以及眼外肌麻痹。严重者因颈肌和呼吸肌无力导致呼吸困难。部分患者有四肢远端感觉障碍,疼痛也很常见,可为肌肉、神经根性或神经性痛。部分患者有自主神经功能损害,表现为出汗、皮肤潮红、手足肿胀、营养障碍、心动过速等症状。大约15%的患者可出现尿潴留,但很少需要导尿超过数天。本病常见的并发症是肺部感染、肺不张。
2.非典型临床表现:GBS也可以非典型方式出现。无力和感觉体多累及双侧,但也可以为非对称性,或者以近端或远端为主,并且可从腿、手臂或同时从所有四肢开始。此外,严重和弥漫性疼痛或孤立性脑神经功能障碍可先于无力发作。尤其是年幼(<6岁)的儿童可能表现出非特异性或非典型临床特征,如定位模糊的疼痛、头痛、易怒、步态不稳等[29, 30]。如果未能将这些体征识别为GBS的早期表现,可能会延误诊断。在少数非典型GBS的患者中,尤其是仅具有运动体征(纯运动变异)和在电生理检查中为急性运动轴索性神经病亚型的患者,在整个病程中可能会出现正常的反射或反射活跃[31]。
3.重症型临床表现:部分GBS患者会出现严重的临床表现,甚至需要入住重症监护室。比如出现快速进展的肢体无力;严重的吞咽障碍或咳嗽反射减弱;呼吸窘迫加重,大约30%的GBS患者最终需要机械通气[32];严重的自主神经功能异常(如心律失常或血压明显变化),高达20%的GBS患者会出现致死性的自主神经异常[33]。
实验室检查应该根据鉴别诊断需要而定,但对于所有疑诊GBS的患者均应完善血常规、血糖、电解质、肾功能和肝功能检查。这些检查的结果可有助于排除急性弛缓性瘫痪的其他病因,如感染、代谢或电解质异常。前驱感染的检测并不能诊断GBS,但可以提供感染性疾病的重要流行病学信息,如寨卡病毒和Cj的暴发。检测血清神经节苷脂抗体的诊断价值有限,且与检测方法相关。阳性检测结果有助于诊断,尤其是诊断存疑时,但阴性结果不能排除GBS。有研究结果表明,抗体亚型与GBS谱系疾病类型有一定的关系,对应关系如下:AIDP型患者的抗体不具有特异性;AMAN型通常对应GM1a、GM1b、GD1a抗体;AMSAN型可在体内检测到GM1、GD1a抗体;MFS对应GQ1b、GT1a抗体;BBE对应GQ1b抗体;咽-颈-臂型的特异性抗体为GT1a、GQ1b、GD1a,检测到抗体的频率为GT1a>GQ1b>GD1a;而急性感觉神经病和急性泛自主神经病无对应抗体[27]。神经节苷脂抗体可随疾病进程在体内存在数日,但这些特异性抗体并不影响疾病的治疗方案。
脑脊液检测可协助诊断和排除其他原因引起的肌肉无力,且应在1周后进行。发病第2周后,大多数GBS患者脑脊液蛋白增高而细胞数正常或接近正常,葡萄糖和氯化物水平正常,称为蛋白-细胞分离现象,此现象为本病的特征之一。然而,30%~50%的GBS患者在起病后第1周蛋白含量正常,10%~30%的患者在第2周时蛋白含量仍正常[34, 35]。因此,脑脊液蛋白含量正常不能排除GBS。脑脊液细胞数显著升高(>50/μl)常提示其他病因,如软脊膜恶性肿瘤、脊髓或神经根的感染性或炎性疾病。虽然脑脊液细胞数轻度升高(10~50/μl)尚符合GBS的表现,但临床医生仍需考虑其他诊断的可能,如感染所致的多发性神经根炎。不足10%的GBS患者脑脊液蛋白在整个疾病过程中保持正常。其中在MFS和其他局灶型或轴索型GBS患者中,蛋白正常或仅轻微升高的比例较高。
神经电生理检查也有助于区分GBS的3种不同电生理亚型:AIDP、AMAN、AMSAN[36]。此外,约1/3的GBS患者无法满足上述任一标准,属于“无法归类”。神经电生理检测结果必须与临床相结合来进行解释。为了提高诊断率,神经传导检查应至少包括4条运动神经、3条感觉神经以及F波和H反射。AIDP的电生理表现为远端潜伏期延长、传导速度减慢、异常波形离散和(或)运动神经部分传导阻滞以及F波潜伏期延长和(或)出现率下降。典型的AIDP存在“腓肠神经保留”[37],即当正中神经和尺神经感觉神经动作电位异常甚至消失时,腓肠感觉神经动作电位正常。AMAN神经传导检查主要表现为运动神经传导复合肌肉动作电位波幅下降,感觉神经传导通常正常。针电极肌电图早期即可见运动单位募集减少,发病1~2周后,肌电图可见大量异常自发电位,此后随神经再生则出现运动单位电位的时限增宽、波幅增高、多相波增多。在部分AMAN患者中可出现可逆性的运动神经传导阻滞。AMSAN电生理检查主要表现为神经传导可见运动神经动作电位及感觉神经动作电位波幅下降。对于MFS患者,电生理检查结果通常是正常的,或仅有感觉神经动作电位波幅降低。电生理改变的程度与疾病严重程度相关,在病程的不同阶段电生理改变特点也会有所不同。
影像学不是GBS的常规检查方法,主要用于鉴别诊断,如脑干感染、脑卒中、脊髓或前角炎症、神经根压迫或软脊膜恶性肿瘤。增强MRI提示神经根强化是GBS敏感但非特异性的表现,可支持GBS的诊断,尤其是对于难以评估临床和神经电生理的患儿。值得注意的是,神经根强化也可见于少数急性弛缓性脊髓炎患者。周围神经超声检查可能是一种潜在的新型诊断工具,在疾病早期可显示颈部神经根增粗。该技术可能有助于GBS的早期诊断,但仍需进一步研究证实。
腓肠神经活检可见有髓纤维脱髓鞘现象,少数患者可见吞噬细胞浸润,小血管周围偶有炎性细胞浸润。剥离单纤维可见节段性脱髓鞘。部分可见轴索变性和神经纤维丢失。神经活检并非诊断GBS所必需,主要用于不典型患者的鉴别诊断。
在缺乏足够敏感和特异的生物学标志物的情况下,GBS的诊断主要依靠临床病史和体格检查以及辅助检查的支持,如脑脊液检验和电生理检查。目前国外最常用的GBS诊断标准分别是1978年日本国立神经疾病与卒中研究所(NINDS)建立的标准(1990年修订)[38, 39]和2011年Brighton协作组建立的标准[40]。《中国吉兰-巴雷综合征诊治指南2019》[1]给出了各个GBS亚型的诊断标准,更加适合于临床医生。
1.AIDP的诊断标准:(1)急性起病,进行性加重,常有前驱感染史,病情多在4周内达高峰。(2)对称性肢体和延髓支配肌肉、面部肌肉无力,重者有呼吸肌无力,四肢腱反射减低或消失。(3)可伴有感觉异常和自主神经功能障碍。(4)脑脊液出现蛋白-细胞分离现象。(5)电生理检查提示运动神经传导远端潜伏期延长、传导速度减慢、F波异常、传导阻滞、异常波形离散等周围神经脱髓鞘改变。(6)病程有自限性。
2.AMAN、AMSAN的诊断标准:临床均参考AIDP的诊断标准。AMAN的突出特点是神经电生理检查提示近乎纯运动神经受累,AMSAN的特点是神经电生理检查提示感觉和运动神经轴索损害。
3.MFS的诊断标准:(1)急性起病,病情在数天内或数周内达到高峰。(2)眼外肌瘫痪、共济失调和腱反射减低为其主要症状,肢体肌力正常或轻度减退。(3)脑脊液可出现蛋白-细胞分离。(4)病程有自限性。
4.APN的诊断标准:(1)急性发病,快速进展,病情多在2周左右达高峰。(2)广泛的交感神经和副交感神经功能障碍,可伴有轻微肢体无力和感觉异常。(3)可以出现脑脊液蛋白-细胞分离现象。(4)病程呈自限性。(5)需排除其他病因。
5.急性感觉神经病的诊断标准:参考APN的诊断标准,临床表现主要为对称性肢体感觉障碍,电生理特点为感觉神经脱髓鞘损害。
具有 GBS 典型特征的患者,诊断较为容易;但对于非典型表现的患者来说,有时难以诊断,需根据不同患者的临床具体特点,进行个体化的、必要的鉴别。需要鉴别的疾病包括:中枢神经系统疾病,如脑干炎症或感染、脊髓炎症或感染、脑干卒中、Wernike脑病等;其他周围神经病,如急性起病的慢性炎性脱髓性多发性经根神经病、卟啉病周围神经病、维生素缺乏症(如维生素B1、维生素B12或维生素E缺乏)、中毒性周围神经病等;神经肌肉接头疾病,如重症肌无力、Lambert-Eaton肌无力综合征、肉毒中毒等;肌肉疾病,如低钾性周期性麻痹、肌炎、急性横纹肌溶解症等。
一旦诊断为GBS,有条件者应该积极进行免疫治疗,以防止出现严重的肌无力,甚至呼吸肌麻痹。GBS在治疗中可选择的免疫治疗药物包括IVIG和血浆置换,二者均有效且疗效无明显差异。血浆置换和IVIG不必联合应用,联合应用并不增效。由于IVIG更容易管理,因此比血浆置换应用更加广泛,通常作为首选治疗。IVIG的治疗方案为:对于急性期患者,无免疫球蛋白过敏或先天性IgA缺乏症等禁忌证者,可用IVIG,用法为400 mg·kg-1·d-1,1次/d,静脉滴注,连续3~5 d。血浆置换治疗方案:每次血浆置换量为每千克体重30~50 ml或以1.0~1.5倍的血浆容量计算,在1~2周内进行3~5次。血浆置换的禁忌证主要为严重感染、心律失常、心功能不全、凝血系统疾病等;其不良反应为血液动力学改变,可能造成血压变化、心律失常,使用中心导管可引发气胸和出血以及可能合并败血症。先前认为激素可减轻患者的炎性反应,继而减慢疾病进展,但8项随机对照研究结果显示,激素对治疗GBS无显著性疗效,口服激素甚至有负面作用[41]。
在目前的临床实践中,对于首次IVIG治疗后无临床改善的GBS患者,约有1/4再次接受了IVIG治疗。这一做法可能是基于一些小型非对照研究和2期临床试验的结果,提示较大剂量的IVIG比较小剂量更有益[27]。另外这一观点可能来自于再次IVIG对GBS治疗相关波动性的有效反应[42]。然而,2021年4月在Lancet Neurology上公布了治疗效果欠佳的GBS患者二次使用免疫球蛋白剂量(Second Intravenous immunoglobulin Dose in patients with Guillain-Barré Syndrome with poor prognosis,SID-GBS)的治疗效果,结果显示第2次使用IVIG并没有使治疗效果欠佳的GBS再次获益,而是增加了严重不良事件的风险。因此,不能因为GBS治疗效果欠佳而考虑第2次IVIG[43]。
大约10%的GBS患者在接受免疫治疗(血浆置换或IVIG)早期病情得到改善或稳定,随后在发病8周内出现病情恶化,这一现象称为GBS治疗相关波动性(Guillain-Barré syndrome with treatment-related fluctuation,GBS-TRF)[42,44]。尽管尚无随机对照研究证实再次使用免疫治疗的效果,但重复使用IVIG 已在临床应用,并得到证实[35]。因治疗及预后不同,GBS-TRF与慢性炎性脱髓鞘性多发性神经病急性发作(acute-onset chronic inflammatory demyelinating polyneuropathy,A-CIDP)的早期鉴别至关重要。当最初诊断为GBS的患者出现≥3个临床恶化期,或者在疾病发生8周后出现新的恶化时,应考虑A-CIDP的诊断。而A-CIDP患者通常需要IVIG或糖皮质激素的长期治疗。
对于重症GBS患者应尽早给予免疫治疗。同时,严密观察生命体征,给予心电监护,及时发现自主神经功能障碍,对于存在心动过缓的患者,必要时安装临时心脏起搏器。自主神经损伤后,血压波动大,使用减慢心率或降压药物需慎重。存在吞咽困难和饮水呛咳的患者,需给予鼻饲饮食,避免窒息,保证营养,防止电解质紊乱。合并有消化道出血或胃肠麻痹者,则给予静脉营养支持。伴有呼吸肌受累者,应注意保持呼吸道通畅,加强吸痰及防止误吸,如出现明显呼吸困难、肺活量降低、血氧分压降低,应尽早进行气管插管或气管切开,机械辅助通气。
可应用B族维生素治疗,包括维生素B1、维生素B12、维生素B6等。
1.建议常规评估呼吸功能,评估呼吸功能的方法包括辅助呼吸肌的使用、一次深吸气后呼气时计数(单次呼吸计数≤19提示需要机械通气)、测量肺活量和最大吸气和呼气压力。
2.需要使用英国医学研究委员会(Medical Research Council)肌力分级来评估颈部、上肢和下肢的肌力,通过GBS残疾量表评估功能残疾情况。
3.需要监测患者的吞咽和咳嗽功能。
4.需要评估自主神经功能,通过神经电生理检查以及监测心率、血压、肠道和膀胱功能。
1.对于不能活动的患者,必要时给予皮下注射低分子肝素以及使用弹力袜预防下肢深静脉血栓形成。
2.患者如出现尿潴留或便秘,可留置尿管或使用导泻药物。
3.如出现肺部感染、泌尿系感染、褥疮,注意给予相应的积极处理,以防止病情加重。
4.对有神经痛的患者,适当应用药物缓解疼痛,阿片类药物、加巴喷丁和卡马西平可能有效,而糖皮质激素无效[45]。
5.因语言交流困难和肢体严重无力而出现抑郁时,特别是使用气管插管呼吸机支持时,应给予心理支持治疗,必要时给予抗抑郁药物治疗。
当患者生命体征稳定时,应尽早进行神经功能康复锻炼,以预防废用性肌萎缩和关节挛缩。康复早期应着重于减轻残疾,后期更注重于恢复患病前的运动与感觉功能和身体状态。GBS患者的训练项目包括运动锻炼、固定踏板车、步行以及力量训练,可以提高患者身体素质、步行能力以及日常生活独立能力。然而,应当监测患者锻炼的强度,过度活动可以导致疲劳。健康的患者短期内丧失身体机能可能会产生严重心理创伤,所以对于GBS患者心理康复也很重要,可请心理医生或精神科医生会诊。将该病相对良好的预后及低复发率准确告知患者有助于缓解其焦虑情绪。
大部分GBS患者病情在2周内达到高峰,继而持续数天至数周后开始恢复,少数患者在病情恢复过程中出现波动。多数GBS患者,即便是严重四肢瘫痪和需要长时间机械通气的患者,多在起病后1年内可完全恢复。约80%的GBS患者在起病后6个月内恢复独立行走的能力。虽然GBS患者总体预后较好,但仍有3%~10%的患者死亡,主要死于心搏骤停、自主神经功能障碍、呼吸衰竭、感染、肺栓塞等心血管和呼吸系统并发症,可见于急性期或恢复期。该疾病的长期后遗症较常见,包括神经病理性疼痛、无力和疲劳,这些后遗症仍有可能在起病5年后好转。
郭军红, 庞效敏. 吉兰-巴雷综合征[J]. 中华神经科杂志, 2023, 56(8): 924-931. DOI: 10.3760/cma.j.cn113694-20230309-00171.
所有作者声明无利益冲突
None declared
1.吉兰-巴雷综合征(GBS)临床亚型包括以下哪一项?
A.急性炎性脱髓鞘性多发神经根神经病(AIDP)
B.急性运动轴索性神经病
C.急性运动感觉性轴索性神经病
D.以上都是
E.以上都不是
2.关于GBS描述错误的是?
A.一类免疫介导的急性多发性神经根神经病
B.临床特征为急性起病的对称性迟缓性瘫痪
C.病程多在8周左右达高峰
D.常有脑脊液蛋白-细胞分离现象
E.静脉注射免疫球蛋白
3. 下列有关GBS脑脊液检查描述正确的是?
A.常见脑脊液蛋白细胞分离现象
B.所有GBS均应有脑脊液蛋白升高
C.周围神经病发现脑脊液蛋白升高即可给予免疫治疗
D.脑脊液细胞数升高可排除GBS
E.发病第1周内大多数GBS患者脑脊液蛋白增高
4. 关于GBS电生理检查的主要表现描述错误的是?
A.可有远端运动潜伏期延长
B.可有运动神经传导阻滞
C.可有异常波形离散
D.可有F波潜伏期延长
E.运动神经动作电位波幅不受影响
5.以下哪项不是AIDP的诊断标准?
A.病情多在4周内达高峰
B.对称性肢体和延髓支配肌肉、面部肌肉无力,重者有呼吸肌无力
C.脑脊液出现蛋白-细胞分离现象
D.神经电生理检查提示运动神经轴索受累
E.四肢腱反射减弱或消失





















