
近年来随着对耳鸣认识的逐步深入,世界不同国家及地区如美国耳鼻咽喉头颈外科学会(American Academy of Otolaryngology-Head and Neck Surgery,AAO-HNS)、欧洲TINNET耳鸣工作小组[TINNET-COST Action BM1306(2014-2018)]、日本听力学会耳鼻喉科学会、英国国家卫生与临床优化研究院(National Institute for Health and Care Excellence,NICE)、以及德国耳鼻咽喉头颈外科协会等分别于2014、2019、2010、2020和2021年制定或修订耳鸣相关指南类文件。这些指南都基于最新循证医学和/或多国专家共识,反映了全球学者对耳鸣认知的改变和进步。本文综合以上5家指南的整体框架和重点内容,以供国内同道参考。
版权归中华医学会所有。
未经授权,不得转载、摘编本刊文章,不得使用本刊的版式设计。
除非特别声明,本刊刊出的所有文章不代表中华医学会和本刊编委会的观点。
耳鸣是指在没有外界声源时耳朵或头部对声音的感知[1]。临床上一般指原因不明的主观性耳鸣,即通过现有的检查手段(包括耳和全身的体格检查、影像学检查以及实验室检查等)均未发现明显异常,或虽然有异常检查结果,但与耳鸣之间缺少明确的因果关系[2]。耳鸣的发病机制尚不清楚。因为耳鸣的定义、研究对象、研究范围以及研究方法的不同,不同文献报道的耳鸣患病率也各不相同[1,3, 4, 5],综合相关文献数据,人群中耳鸣的患病率为10%~25.3%,且随着年龄增长逐渐增高。耳鸣是世界范围内普遍存在的听觉相关问题,易伴发焦虑、抑郁、失眠、注意力减退等各种影响生活质量的问题,但其中只有10%~15%的患者会因为持续性耳鸣而寻求医学评估和帮助[1, 2, 3, 4, 5]。
德国耳鼻咽喉头颈外科协会1998年提出了全球第一个耳鸣诊疗纲要,美国听力学会2000年公布了耳鸣诊治的听力学指南,美国言语听力学会2005年在《美国听力学杂志》上发表了耳鸣听力学治疗临床指南。随着耳鸣基础和临床研究的深入和疾病诊疗规范化工作的开展,各国先后制定耳鸣的临床指南,我国2009年和2012年曾刊出《耳鸣的诊断和治疗指南(建议案)》和《2012耳鸣专家共识及解读》[2,6],迄今未再进行耳鸣相关指南的制定和修订。此后可以检索到的耳鸣指南类文件主要有以下5项(表1):2014年美国耳鼻咽喉头颈外科学会(American Academy of Otolaryngology-Head and Neck Surgery,AAO-HNS)发布的耳鸣临床应用指南[1];2019年欧洲TINNET耳鸣工作小组[TINNET-COST Action BM1306(2014-2018)]发表的欧洲耳鸣多学科指南——诊断,评估和治疗[3];2019年日本平衡研究协会也发布了耳鸣诊断和干预指南/共识[4];2020年英国国家卫生与临床优化研究院(National Institute for Health and Care Excellence,NICE)发布了耳鸣的评估和管理指南[5];2021年德国耳鼻咽喉头颈外科学会发布了慢性耳鸣(S3版)[7],随后发表了相应的治疗解读[8]。上述指南为各国临床上耳鸣的诊断和治疗干预提供了参考依据。

世界各国或地区耳鸣最新指南一览
世界各国或地区耳鸣最新指南一览
| 国家/学会 | 名称 | 发表时间 | 适用对象 | 主要内容 | 其他 |
|---|---|---|---|---|---|
| 美国耳鼻咽喉头颈外科学会 | 耳鸣临床应用指南 | 2014年 | ①持续恼人的原发性耳鸣成年患者(>18岁);②临床医生和科研人员 | 改善耳鸣诊断和治疗 | 首部基于循证医学和多学科专业的临床应用指南 |
| 欧洲 TINNET-COST Action BM1306(2014-2018)工作小组 | 欧洲耳鸣多学科指南:诊断、评估和治疗 | 2019年 | ①所有耳鸣,尤其是恼人的耳鸣;②参与耳鸣评估和治疗的专业人员 | 为患者提供合理的个性化治疗途径 | ①建议识别不同耳鸣,及时进一步评估及转诊;②详细叙述了耳鸣的病理生理学以及耳鸣感知和痛苦的机制和相关理论 |
| 日本听力学会耳鼻咽喉科学会 | 慢性耳鸣诊治临床实践指南 | 2019年 | ①非搏动性慢性耳鸣;②执行者以及耳鼻喉科医生 | 规范耳鸣的循证诊断和治疗,提高耳鸣患者的生活质量 | 在建议强度(1、2、无)的基础上增加证据强度(A、B、C、D) |
| 英国国家卫生与临床优化研究所(NICE) | 耳鸣的评估和管理 | 2020年 | 所有护理阶段的耳鸣医护人员、护理从业人员、医疗和社会保健服务专员、耳鸣患者及其家庭成员和看护者、公众 | 概述、建议、对于研究的建议、建议的合理性和影响 | 为医护人员提供关于如何帮助耳鸣患者,以及何时应该转诊进行专家评估和管理的建议 |
| 德国耳鼻咽喉头颈外科学会 | S3慢性耳鸣指南 | 2021年 | 慢性耳鸣 | 改善耳鸣诊断和治疗 | 描述耳鸣的基础知识 |
本文将近年来最新的耳鸣相关指南类文件进行总结比较,以期为我国开展耳鸣相关研究及修订指南提供参考,促进耳鸣专业的学科发展。
最近几年发布的基于循证医学证据或者专家共识基础上的5项耳鸣相关指南,对耳鸣的分型、诊断、评估和治疗等几个方面进行阐述,主要适用于慢性主观性耳鸣患者,内容涵盖了耳鸣的基本概念、分类、流行病学、机制、诊断和评估、治疗策略等,但是各有侧重,详见表1。
一直以来,国内外存在多种耳鸣定义或分类方式,因为耳鸣有各种不同的表现和原因,故有必要将耳鸣分成不同的亚型,以便我们能更准确地认识和评估耳鸣,了解预防和控制耳鸣的方法,进而合理地选择治疗策略并评估疗效。
1.根据检查者是否能听到耳鸣声分类[1, 2, 3, 4, 5, 6, 7, 8]:①主观性耳鸣:指在周围环境中无相应声源和电(磁)刺激源情况下,患者自觉耳内或颅内有声音的一种主观感觉;②客观性耳鸣:指不但患者自己能听到耳周或颅内有响声而且其他人也能听到,客观性耳鸣常可在耳周或颅内有发声源。临床上,主观性耳鸣占多数。
2.按严重程度分类:可以根据各种标准确定耳鸣的严重程度。临床上经常通过耳鸣量表进行耳鸣的定量评估,国内外比较常用的是耳鸣残疾量表(Tinnitus Handicap Inventory,THI),共25个问题(分为功能性、情绪性和灾难性3个部分),总分0~100分。其中0~16分为1级轻微耳鸣,18~36分为2级轻度耳鸣,38~56分为3级中度耳鸣,58~76分为4级重度耳鸣,78分以上为5级灾难级耳鸣。
美国和欧洲指南也将重度及灾难级耳鸣等严重影响人们整个生活的耳鸣称为恼人的耳鸣[1,3]。美国指南将恼人耳鸣定义为使患者痛苦,影响其生活质量和/或健康状况,患者会积极寻求治疗和帮助以减轻的耳鸣[1];欧洲指南将恼人耳鸣描述为一种负面的情绪和听觉体验,可以带来实际或潜在的生理或心理损伤[3]。
德国指南将耳鸣分为四级:1级轻度,2级中度,3级重度,4级极重度;根据临床上耳鸣患者的精神/身心合并症、认知情绪系统、行为反应系统、听觉系统和生理反应系统受损的伴随症状,以及耳鸣的代偿程度将耳鸣分为代偿以及失代偿的两种形式,其中1级和2级为代偿型耳鸣,3级和4级为失代偿型耳鸣[7]。
3.按病程长短分类:①我国将耳鸣分为急性、亚急性和慢性,急性耳鸣病程<3个月,3~12个月为亚急性期,而慢性耳鸣>12个月[6];②欧洲也将耳鸣分为急性、亚急性和慢性,但是急性耳鸣病程<3个月,病程3~6个月为亚急性,而慢性耳鸣>6个月[3];③日本和德国都将耳鸣分为急性和慢性,急性耳鸣病程<3个月,慢性耳鸣病程>3个月[4,7, 8];④美国将病程<6个月的耳鸣定义为新发耳鸣,而病程>6个月的耳鸣定义为持续性耳鸣[1]。
这种分类与诊断评估以及某些治疗方案的选择有关,例如在各种主客观听力学检测、耳鸣的心理声学和量表评估以及影像学检查的选择上,急性和慢性耳鸣是存在一定差异的;另外,临床上也普遍采用治疗突发性聋的方法治疗急性耳鸣。
4.按耳鸣的病因分类:①听力下降相关耳鸣,又分为传导性听力下降相关耳鸣(如耳硬化症的耳鸣等)及感音神经性听力下降相关耳鸣(如噪声性耳鸣、老年性耳鸣等),是主观性耳鸣中最常见的一类,德国指南指出93%的耳鸣与听力下降相关[7, 8];②肌源性耳鸣;③血管源性耳鸣;④躯体感觉相关耳鸣,如颈部肌肉、咬肌筋膜损伤诱发耳鸣、颞下颌关节紊乱相关耳鸣等。其中肌源性和血管源性耳鸣是常见的客观性耳鸣,本文不具体展开讨论。
不过耳鸣更多的是一种多因素参与的症状,很难根据原因对其进行清晰的分类。
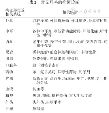
耳鸣是多种疾病的共同症状,虽然大部分耳鸣病因都不明确,但接诊医生还是应该根据病史初步明确诊断方向,尽可能找到导致耳鸣的主要原因。
耳鸣是与多种疾病相关的一种症状,除了耳源性,还要除外身体其他部位的可能因素,可以从听觉系统、听觉周边系统、全身各大系统、心理因素这4个方面采用排除法寻找耳鸣的可能病因(表2)。

常见耳鸣的病因诊断
常见耳鸣的病因诊断
| 病变部位及相关系统 | 相关疾病 |
|---|---|
| 外耳 | 耵聍栓塞、外耳道异物、外耳道炎、外耳道闭锁等 |
| 中耳 | 各种中耳炎、咽鼓管功能障碍、耳硬化症、听骨链中断等 |
| 内耳 | 老年性聋、噪声性聋、梅尼埃病、突发性聋、药物性聋等 |
| 蜗后 | 听神经瘤(前庭神经鞘膜瘤)、中枢性聋 |
| 肌肉 | 鼓膜张肌、腭帆张肌、镫骨肌 |
| 口腔科 | 颞下颌关节紊乱 |
| 药物 | 苯二氮卓类药、耳毒性药物、利尿剂 |
| 代谢 | 高脂血症、高血压、糖尿病、甲亢、甲减、更年期综合征 |
| 血液 | 贫血等 |
| 精神 | 焦虑、抑郁、精神创伤、重大生活变故 |
| 外伤 | 头外伤、头颅手术 |
| 肿瘤 | 鼻咽癌 |
关于耳鸣的病因除了听力相关因素外,应注意尽可能避免漏诊严重危及生命的疾病[1, 2],并及时转诊[3,5]。具体包括:①避免漏诊严重的疾病,如听神经瘤、鼻咽癌、桥小脑角胆脂瘤、颅内外血管畸形、动静脉瘘、颈动脉夹层动脉瘤等;②出现听力下降和平衡问题时,应注意及时诊断并治疗突发性聋或者小脑前下动脉供血区卒中等中枢性眩晕;③合并严重精神或心理异常(如自伤、自杀倾向)应及时转诊心理医生;④如果患者出现血压过高、异常呼吸等变化,需控制血压、稳定生命体征后尽快转诊心血管内科;⑤出现意识障碍或合并中枢神经系统受累的体征时(如面部无力、复视、肢体无力或肌张力异常或感觉异常、平衡失调等),首先转诊神经科。
除了常规耳鼻咽喉科体检和耳镜检查之外,耳鸣患者需要通过听力学检查(基本需要)和影像学检查(根据相应耳鸣亚型)等确定耳鸣的病变部位,特殊情况下还需要进一步评估(如前庭功能检查、口腔科检查等)。
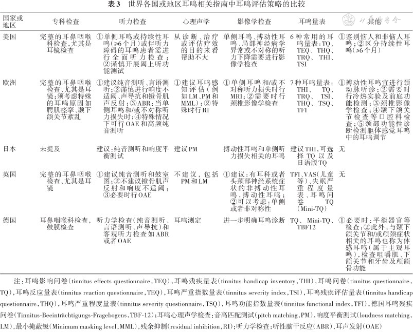
耳鸣的评估包括声学评估以及耳鸣量表评估。心理声学测试主要包括耳鸣音调和响度匹配、最小掩蔽级测试、残余抑制测试等。各家指南均建议使用评估量表,包括视觉模拟量表(visual analog scales,VAS)和THI量表等各类耳鸣量表,每种量表的条目数差异较大,有各自的优缺点,目前还没有一种量表是最完善的。国内比较常用的是中国耳鸣严重程度评估量表[2,9]。各家指南的耳鸣评估策略见表3。

世界各国或地区耳鸣相关指南中耳鸣评估策略的比较
世界各国或地区耳鸣相关指南中耳鸣评估策略的比较
| 国家或地区 | 专科检查 | 听力检查 | 心理声学 | 影像学检查 | 耳鸣量表 | 其他 |
|---|---|---|---|---|---|---|
| 美国 | 完整的耳鼻咽喉科检查,尤其是耳镜检查 | ①单侧耳鸣或持续性耳鸣(≥6个月)或伴听力障碍的耳鸣患者需进行全面听力检查;②谨慎开展阈上听功能测试 | 从诊断、治疗或评估疗效的目的来看帮助不大 | 单侧耳鸣、搏动性耳鸣、局部神经病学异常或不对称的听力下降需要进行影像学检查 | 6种常用的耳鸣量表:TQ、TEQ、THQ、TRQ、THI、TSI | ①鉴别恼人和非恼人耳鸣;②区分持续性耳鸣(≥6个月) |
| 欧洲 | 完整的耳鼻咽喉检查、尤其是耳镜;须考虑特殊的耳鸣原因如腭肌痉挛、颞下颌关节紊乱 | ①建议纯音测听、言语测听;②谨慎进行响度不适阈、声导抗和镫骨肌声反射;③ABR:当单侧耳鸣和/或不对称听力损失时;④特殊情况下可行OAE和高频纯音测听 | ①建议耳鸣感知评估(例如LM、PM和MML);②特殊时行RI | ①单侧耳鸣和/或不对称听力损失时行MRI;②需要时行颈椎影像学检查 | 7种耳鸣量表:THI、TQ、TRQ、TSI、THQ、TSQ、TFI | ①搏动性耳鸣宜进行颈动脉听诊;②需要时行冷热实验及前庭功能检测;③颈椎影像学检查;④颞下颌关节检查等口腔科检查;⑤颈部功能性诊断检测躯体感觉耳鸣中的耳鸣调节 |
| 日本 | 未提及 | 建议:纯音测听和响度平衡测试 | 建议PM | 搏动性耳鸣和单侧听力损失相关的耳鸣 | 建议THI,可选择TQ以及日语版TQ | 无 |
| 英国 | 完整的耳鼻咽喉检查、尤其是耳镜 | ①建议纯音测听和鼓室图;②不建议镫骨肌声反射和响度不适阈;③必要时行OAE | 不建议,包括PM和LM | ①建议:有耳科或者头颈部神经系统症状的非搏动性耳鸣,搏动性耳鸣;②可以考虑:单侧或者非对称性 | TFI、VAS(儿童等)、失眠严重程度量表、耳鸣问卷TQ(Mini-TQ) | 无 |
| 德国 | 耳鼻咽喉科检查,鼓膜检查 | 听力学检查(纯音测听、言语测听、声导抗)和客观听力检查如ABR或者OAE | 耳鸣测定 | 进一步明确耳鸣诊断 | TQ、Mini-TQ、TBF12 | ①必要时:平衡器官等检查;②此外,与颞下颌关节和/或颅颈症状相关的耳鸣也称为体感耳鸣(属于主观耳鸣),检查咀嚼肌、下颌关节和牙齿及颅颌骨功能 |
注:耳鸣影响问卷(tinnitus effects questionnaire,TEQ),耳鸣残疾量表(tinnitus handicap inventory,THI),耳鸣问卷(tinnitus questionnaire,TQ),耳鸣反应量表(tinnitus reaction questionnaire,TEQ),耳鸣严重指数量表(tinnitus severity index,TSI),耳鸣残疾评估量表(tinnitus handicap questionnaire,THQ),耳鸣严重程度量表(tinnitus severity questionnaire,TSQ),耳鸣功能指数量表(tinnitus functional index,TFI),德国耳鸣残疾问卷(Tinnitus-Beeinträchtigungs-Fragebogens,TBF-12);耳鸣心理声学检查:音高匹配测试(pitch matching,PM),响度平衡测试(loudness matching,LM),最小掩蔽级(Minimum masking level,MML),残余抑制(residual inhibition,RI);听力学检查:听性脑干反应(ABR),耳声发射(OAE)
治疗耳鸣的方法很多,单一的治疗方式有时难以达到满意的效果,除了有明确病因的耳鸣首先考虑对因治疗外,需要根据患者的具体情况将各种耳鸣治疗方法联合使用即综合治疗,以达到更好的疗效。各家指南或共识的治疗策略见表4。

世界各国或地区耳鸣相关指南中耳鸣治疗策略的比较
世界各国或地区耳鸣相关指南中耳鸣治疗策略的比较
| 国家或地区 | 咨询和教育 | 认知疗法 | 心理治疗 | 声治疗 | 药物 | 补充剂 | 神经调节 | 其他 |
|---|---|---|---|---|---|---|---|---|
| 美国 | 提供治疗方法的咨询;对恼人耳鸣患者的教育要点 | 推荐 | 未提及 | ①有听力损失且有持续性恼人耳鸣患者推荐HA;②声治疗可选择 | 不建议抗抑郁药、抗惊厥药、抗焦虑药或鼓室内给药作为常规治疗 | 不建议银杏叶提取物、褪黑素、锌制剂或其他膳食补充剂 | 不建议rTMS | 无 |
| 欧洲 | 强调患者信息和支持 | 有效;分期护理CBT证实可用于耳鸣的治疗性保健干预措施 | 未提及 | ①应用HA治疗耳鸣的建议等级为弱;②无听力损失耳鸣患者不应使用HA;③无法对CI用于耳鸣治疗给出可应用的建议;④TRT和声治疗均无建议 | 明确提出了反对意见;急性且不伴听力损失者不推荐激素;鼓室内注射激素对耳鸣没有作用;与耳鸣相关的精神类并发症(如焦虑、抑郁)可能需要药物治疗 | 反对银杏叶提取物、褪黑素、膳食补充剂等膳食补充疗法 | 反对rTMS;对其他神经调节方法没有给出具体建议 | 对针灸治疗无建议 |
| 日本 | 教育咨询对耳鸣有效 | CBT是减少耳鸣患者痛苦的有效方法;进行CBT的设施有限 | 耳鸣的心理治疗主要涉及CBT | ①声治疗是减少痛苦的有效方法;②TRT有效;③音乐或发声器的影响还没有得到充分证实;④伴有听力损失的耳鸣患者推荐HA;⑤CI对严重听力损失的耳鸣患者有效 | 不推荐 药物治疗可以帮助解决共存的问题,如:抑郁症、失眠和焦虑症 | 不推荐 | 对rTMS不予建议 | 针灸及激光作为耳鸣治疗的一种方法可以应用,但目前还没有可推荐的替代疗法 |
| 英国 | 未提及 | 阶梯式治疗:耳鸣支持;网络CBT;小组CBT;个人CBT | 未提及 | ①对声治疗没有建议;②听力下降影响交流者可提供HA;③听力下降不影响交流,但如果有耳鸣,可提供HA;④没有听力下降者不提供HA | 不建议使用倍他司汀 | 没有给出具体建议 | 没有给出具体建议 | 无 |
| 德国 | 提供信息性、心理教育性解释,并提出处理这种良性疾病的策略,减少患者对耳鸣的恐惧和对治愈的夸大期望 | 建议采用认知的、针对耳鸣的行为疗法 | 心理治疗应在适当的合格设施中进行。可以个人或团体治疗的方式进行 | ①不建议TRT;②不建议TMNMT或声学神经刺激;③建议以环境声丰富日常生活;④首要任务是补偿听力损失,建议通过HA来实现,严重听力损失时建议CI | ①血液流变学、血管活性以及糖皮质激素疗法(如倍他司汀、银杏叶提取物)的使用没有证据;②治疗耳鸣伴随的合并症(抑郁、焦虑)的药物可以使用 | 维生素制剂或食品补充剂的的使用没有证据 | 缺乏可靠的研究结果 | 治疗基于诊断(听力学+听力损失+心身合并症+伴随症状) |
注:CBT为认知行为治疗;TRT为耳鸣习服治疗;TMNMT为个性化切迹音乐治疗;rTMS为重复性经颅磁刺激;HA为助听器;CI为人工耳蜗植入
1.教育和咨询:美国指南和欧洲指南均明确指出临床医生必须向有持续恼人耳鸣的患者提供耳鸣相关诊断、评估以及治疗策略的教育,以及各类耳鸣和听力损失的知识、对耳鸣治疗产生积极或消极影响的方法,同时指明各类耳鸣治疗方案的优缺点和性价比等。
2.认知行为治疗(cognitive behavior therapy,CBT):各家耳鸣指南均指出可以借助心理治疗中的认知行为疗法的理论和治疗模式,通过认知重建改变耳鸣患者不合理的认知观念,使其能够自我应对耳鸣,修正错误适应行为,促进耳鸣习服,在认知、情绪和行为水平促进不良适应模式的改变。此外当耳鸣伴有焦虑、抑郁及睡眠障碍、注意力不集中、记忆力减退及心绪不佳等心理症状时,应建议患者进行心理咨询,正确评价及处理应对耳鸣患者的心理问题可以减轻耳鸣,更重要的是减少患者与耳鸣相关的负面心理因素影响,改善生活质量。
3.各种改善听力的方法也可以改善耳鸣:①助听器(hearing aid,HA),当耳鸣患者伴有听力下降时,各家指南均认可助听器是有效的。助听器可以通过放大各种外界声音来掩蔽耳鸣,同时听力的提高也降低了患者对耳鸣的关注。部分助听器还引入“禅音”等声音,属于一种特殊的声治疗。欧洲指南依据循证医学证据,认为助听器不能解决耳鸣问题[3]。因此,如果耳鸣患者不存在听力下降,则反对其佩戴助听器来治疗耳鸣。②人工耳蜗植入(cochlear implantation,CI),对于患有严重听力损失并伴随耳鸣尤其是恼人耳鸣的患者CI有效,但有些案例出现了迷走神经埋入刺激症状[4],耳鸣反而更严重了。③手术治疗,对引起耳鸣的部分疾病进行外科治疗,如耳硬化症、外耳道胆脂瘤,可以缓解耳鸣,而对听神经瘤、中耳胆脂瘤等进行手术则不一定能够缓解耳鸣。
1.声治疗:不同方式的声治疗目前广泛应用于临床耳鸣患者。①掩蔽疗法(tinnitus masking therapy,TMT),通过外界给声来减弱或消除耳鸣。②耳鸣习服疗法(tinnitus retraining therapy,TRT),由Jastrebof倡导,是基于耳鸣的神经生理模型来治疗耳鸣并提高患者对耳鸣声耐受性,使患者适应和习惯耳鸣的综合治疗方法。美国指南认为应向失代偿性耳鸣患者提供系统和规范的TRT,欧洲指南对TRT的推荐等级则是无法建议。③个性化声治疗,是指针对不同类型耳鸣患者的个体化治疗方案,常用的个性化音乐治疗包括:耳鸣神经音乐疗法(neuromonics tinnitus therapy,NTT),海德堡神经音乐疗法(Heidelberg neuro-music therapy,HNMT),个性化切迹音乐治疗(tailor-made notched music training,TMNMT),中医五行音乐疗法以及基于网络的个性化定制声音治疗和各类声治疗相关手机APP,如智能手机应用程序复旦耳鸣缓解系统(The Fudan Tinnitus Relieving System,FTRS)[10]。④减敏疗法、音乐疗法、声音重置神经调控等其他声治疗方式。不同的声治疗方法依据不同的治疗理念,主要是减轻甚至消除耳鸣以及适应耳鸣两个方面。
2.药物治疗:耳鸣尤其是急性耳鸣中激素的使用,各家指南意见不同。欧洲指南认为没有听力下降的急性耳鸣不应使用糖皮质激素治疗[3];美国指南认为不应推荐鼓室内激素注射来治疗耳鸣[1]。
迄今为止,耳鸣的治疗尚无特效药(包括倍他司汀、银杏叶提取物以及各种膳食补充剂)。因为耳鸣发病机制复杂,而且患者的主观感受不同,很难有一种药物能够缓解所有的耳鸣。虽然多种药物的临床研究都能发现相当一部分患者对药物治疗有效,但因证据力度不足,且为避免不良反应对老年人等特殊群体造成的伤害,故不建议常规使用。但是如果兼有其他症状,可以选用针对其他症状的药物,比如针对抑郁、焦虑和睡眠障碍各家指南均赞成使用相应的对症药物。
1.神经刺激疗法:包括侵入性(各种植入装置对迷走神经/皮层表面刺激和脑深部刺激)和非侵入性(经颅电刺激、经颅磁刺激、经皮迷走神经刺激/声学协调复位神经刺激等)神经刺激。目前欧洲指南明确反对重复经颅磁刺激(transcranial magnetic stimulation,rTMS),认为系统文献评价中支持rTMS有益的证据很有限,而其远期安全性尚无法判定[3];美国指南也不推荐rTMS[1],因为随机对照研究和系统性分析显示rTMS未产生持续的耳鸣抑制或患者生活质量的提高,而且可能诱发癫痫,尤其对于有癫痫病史或脑部损伤以及服用抗抑郁药的高危患者。针对其他神经刺激疗法,欧洲指南和美国指南均指出目前证据仅能表明安全性,而有效性的相关研究证据十分欠缺,故并没有给出最终建议。医师在做决策时可个体化选择。此外,日本、英国以及德国指南对此均没有具体建议[4, 5,7, 8],但提到了有些病例应用迷走神经埋入刺激后耳鸣反而更严重了[4]。由于侵入性治疗的有创性,临床上医师和患者很少选择,且相关的试验也极少。
2.针灸治疗:利用针灸相应穴位以达到治疗目的,目前各家指南均没有具体建议。
整体而言,各家指南对临床上应用的许多治疗方法都没有给出具体推荐或者反对的明确建议,这并不意味着该治疗不能使用,只是目前的循证证据不足,临床医生可以结合自己以及患者的实际情况酌情选用,在实践中进一步验证。一般而言,助听器、人工耳蜗植入,急性期激素等药物治疗、中耳手术治疗等可以改善听力,从而可能改善耳鸣;同时各家耳鸣指南或者共识认为耳鸣咨询、针对耳鸣的单一或多模式心理治疗以及CBT、听力改善方法、针对耳鸣合并症的联合治疗是有效的。
各家指南的基本特点:①美国指南是首部基于循证医学、用于评估和治疗慢性耳鸣的临床指南[1]。旨在为从事耳鸣研究与治疗的专业人员提供建议。指南面对的对象是持续性的失代偿性(恼人的)耳鸣患者(持续时间6个月及以上)。主要介绍了耳鸣的评估、治疗和管理、患者教育这三部分内容。治疗上推荐认知行为疗法,同时认为声治疗是可以选择的耳鸣治疗方法。②欧洲多学科耳鸣指南是目前唯一由多国共同制定并试图在欧洲多国推广施行的耳鸣指南[3],建议尽量寻找排查病因,同时肯定了耳鸣严重程度评估的重要性。对患者的转诊以及逐级干预也给予了建议。在治疗策略上认为,目前需要针对患者的需求和已有资源为患者提供信息和支持,纠正患者的错误观念并给出合理解释,减少或基本消除疾病对患者造成的困扰,使耳鸣不影响患者正常的生活。CBT是欧洲指南唯一推荐且较为肯定的耳鸣干预方法,认为对伴有听力损失的耳鸣患者可使用助听器。③日本指南适用于慢性耳鸣患者,认为CBT和声治疗是减轻耳鸣患者痛苦的有效方法[4]。④英国指南为医护人员提供关于如何帮助耳鸣患者,以及何时应该转诊进行专家评估和管理的建议[5]。主要内容包括:指南的概述、建议、对于研究的建议、建议的合理性和影响等。⑤更新的S3德国指南介绍了耳鸣基础知识,认为慢性耳鸣往往与听力障碍有关,造成的实际负担是不同的,主要取决于心身合并症。建议将咨询、心理治疗干预、CBT和听力改善措施作为治疗干预措施,不推荐对耳鸣进行药物治疗,也不推荐声音疗法以及经颅磁刺激或电刺激等神经模式治疗[7]。
关于耳鸣的评估,各家指南均建议纯音测听以及声导抗等听力学评估,同时认为因为耳鸣患者存在听觉过敏等因素,镫骨肌声反射等强声检查在应谨慎选择。各家争议主要在于英国指南认为进行耳鸣心理声学测试(包括音调匹配和响度匹配)可能会增加患者的痛苦,并容易造成患者更多地专注于耳鸣[5];美国指南也认为从诊断、治疗或评估疗效的目的来看耳鸣心理声学测试帮助不大,但在美国耳鸣的听力学相关指南中,常规心理声学测试是推荐的内容[1,11];欧洲、日本和德国指南均认为可以进行相关的耳鸣心理声学测试,临床实践中发现心理声学测试有利于了解耳鸣的某些特性,区分其潜在的不同病因,进而指导制定合理的治疗方案[3, 4,7]。
关于耳鸣治疗,临床常用的耳鸣治疗方法大部分都缺乏充分证据,需要在实践中进一步验证。各家指南均认可CBT,主要是让患者合理应对、逐渐适应耳鸣,CBT是各家指南唯一推荐且较为肯定的耳鸣干预方法,但需要具有一定资质的心理医生实施,目前该领域专业人才较为缺乏。
目前争议主要集中于耳鸣声治疗是否有效。美国和日本指南认为声治疗是减少耳鸣患者痛苦的有效方法[1,4],在美国耳鸣指南中,虽然认为声治疗的整体研究质量较低,但由于倡导综合治疗耳鸣,而且声治疗安全性高,适当的声治疗可以暂时弱化患者对耳鸣的感受、改变对耳鸣的感知,中枢神经系统可能对中性的重复声音刺激出现中枢声音反应减少,故认为在患者有适当的期望值时可以推荐声治疗。而德国指南明确不建议耳鸣习服治疗,认为TRT如果没有心理干预其效果并不比其他治疗好,也不建议TMNMT或声学神经刺激,认为其在慢性耳鸣中的作用并不比正常情况更好[7, 8]。此外欧洲指南和英国指南都没有明确赞成或反对声治疗[3,5],认为尽管声治疗的安全性已得到证实,但目前关于声治疗疗效的高质量研究较少,缺乏有效性的证据。欧洲专家共识指出声治疗可能有助于急性耳鸣的缓解,但不建议作为耳鸣的长期干预疗法[3]。
早期制定的耳鸣指南/共识诊疗细则不是很详细,2014年美国耳鸣指南之后的相关指南循证医学证据严谨,由多个相关专业共同参与,从多个方面衡量诊疗效果。
随着进入到移动互联网时代,手机和电脑变成了人与人之间重要的联系载体,应用软件(application,APP)和人工智能(artificial intelligence,AI)以及元宇宙(metaverse)等虚拟空间成为了交流和沟通的平台。CBT和声治疗是两种被证明可能有效的耳鸣治疗方法。传统CBT的费用、便捷性、相互信任度、沟通技巧等各种因素会影响到治疗的可行性。“聊天机器人”等结合AI技术后,可以达成更高效率、服务质量更好的CBT治疗效果。智能手机可以通过移动应用程序提供问卷、心理咨询、个性化声治疗等干预措施,为有耳鸣症状的个人提供方便的公共卫生干预。目前标准化问卷显示这种方式有助于减轻耳鸣的严重程度,提高患者的生活质量[10]。
尽管我国耳鸣人口基数较大,但是高质量的临床研究和对照研究仍有待开展,需要结合我国耳鸣患者的特点,参考各家耳鸣指南进行我国的指南更新,既能提高耳鸣的诊疗水平,又能合理利用医疗资源。
中西医结合是中国医疗的特色,中、西医看待人体疾病有不同的视角,前者更重视整体而后者更重视局部,对耳鸣这类疑难疾病,运用中西医结合、优势互补的思路开展研究是否能获得认知上的新突破值得期待[12]。耳鸣的治疗上,应该充分发挥中医的整体观念与辨证论治优势,探索西医治疗手段如声治疗、生物反馈、经颅磁刺激等与针灸、穴位注射、中药等相结合,提倡耳鸣个性化治疗方案[13]。
吴拥真, 唐冬梅, 毛寰宇, 等. 世界各国耳鸣相关指南比较[J]. 中华耳鼻咽喉头颈外科杂志, 2023, 58(8): 834-840. DOI: 10.3760/cma.j.cn115330-20221023-00626.
所有作者声明无利益冲突





















