
肝细胞癌(HCC)是一种起源于肝细胞的富血供恶性肿瘤,经动脉化疗栓塞(TACE)是治疗不可切除HCC的首选方法。中国医师协会介入医师分会于2018年颁布了《中国肝细胞癌经动脉化疗栓塞(TACE)治疗临床实践指南》,并于2021年进行更新,对规范我国TACE治疗临床实践发挥了重要作用。随着TACE治疗理念的更新、技术的进步及符合循证医学原则的高级别新证据的出现,中国医师协会介入医师分会对指南再次进行修订和更新。本指南2023年版采用更加合适的证据评价和意见推荐系统,还添加了以下内容:特殊情况下的TACE治疗、TACE在HCC多学科诊疗和全程管理中的重要价值、TACE质控、TACE需关注的热点和发展方向等。本指南以最新循证医学证据为基础,结合我国临床实践,旨在进一步规范HCC的TACE治疗。
版权归中华医学会所有。
未经授权,不得转载、摘编本刊文章,不得使用本刊的版式设计。
除非特别声明,本刊刊出的所有文章不代表中华医学会和本刊编委会的观点。
原发性肝癌是我国第4位常见的恶性肿瘤及第2位肿瘤致死病因,主要包括肝细胞癌(hepatocellular carcinoma,HCC)、肝内胆管癌(intrahepatic cholangiocarcinoma,ICC)和混合型肝细胞癌-胆管细胞癌(combined hepatocellular- cholangiocarcinoma,CHC)三种,其中HCC占75%~85%、ICC占10%~15%[1, 2, 3]。HCC在发病机制、生物学行为、病理组织学、治疗方法及预后等方面与其他两种存在较大差异[4]。本指南中的“肝癌”仅指HCC。
肝癌是起源于肝细胞的富血供恶性肿瘤,90%以上的血供来自肝动脉。在我国,80%以上的肝癌患者合并乙型肝炎病毒(hepatitis B virus,HBV)感染[5, 6]。目前,经动脉化疗栓塞(transarterial chemoembolization,TACE)是被公认为最常用的肝癌局部治疗方法之一[7, 8, 9]。与欧美和日本不同,我国接受TACE治疗的肝癌患者大部分有HBV感染和(或)肝硬化背景,中位肿瘤直径6.5~6.7 cm,肿瘤负荷较高,分期相对较晚[8, 9]。
为进一步规范我国肝癌TACE诊疗行为,2018年12月中国医师协会介入医师分会(Chinese College of Interventionalists,CCI)制定并颁布了《中国肝细胞癌经动脉化疗栓塞治疗(TACE)临床实践指南》[10],并于2021年6月进行了更新[11]。两版指南的颁布充分反映了当时肝癌TACE治疗状况,对规范我国肝癌TACE治疗临床实践行为、改善肝癌患者预后、提高医疗质量、保障医疗安全以及优化医疗资源发挥了重要作用。近两年,随着肝癌TACE治疗理念的更新、技术的进步、高级别循证医学新证据的出现,尤其是符合我国国情的研究成果的相继发表,亟须对前期版本指南进行更新。因此,CCI组织全国肝癌介入及相关领域专家,结合目前肝癌TACE临床研究的进展,再次修订并更新形成《中国肝细胞癌经动脉化疗栓塞(TACE)治疗临床实践指南(2023年版)》(以下简称指南),该指南更新已在国际实践指南注册平台注册(https://guidelines.ebmportal.com/node/70435)。
本指南的使用者是从事肝癌介入诊疗的医师,目标应用人群为肝癌患者。指南工作组成员中包括临床医学专家、流行病学专家、循证医学专家、系统评价员和信息科学家等。指南专家组成员由来自CCI临床诊疗指南专委会及相关领域的多学科专家组成,在指南启动前和定稿前分别向项目组汇报了利益冲突。项目组根据国际指南协作网对利益冲突管理的指导原则,在必要时要求存在利益冲突的专家回避相关推荐意见的制定。
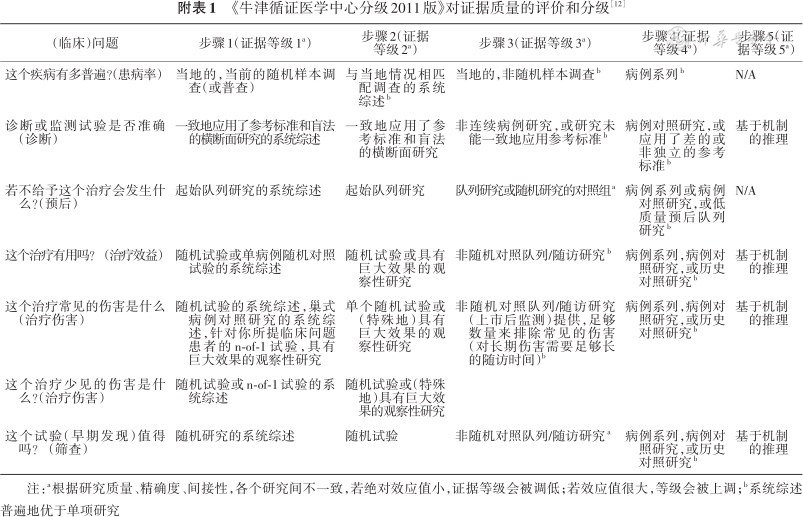
在PubMed、Embase、Cochrane Library、CNKI数据库进行证据检索。分别使用了AMSTAR、Cochrane偏倚风险表、纽卡斯尔-渥太华量表对纳入研究的内部真实性和可靠性进行独立评价。采用《牛津循证医学中心分级2011版》对证据质量进行评价和分级(附表1),在评价过程中根据推荐分级的评估、制定与评价(grading of recommendations assessment,development and evaluation,GRADE)分级系统对证据评价指导原则和证据质量评级进行调整[12]。GRADE提倡考虑医学干预的利弊平衡、证据质量、价值观念与偏好、成本与资源耗费等因素的同时将推荐意见与证据质量相关联对推荐强度进行分级[13, 14]。医学干预的利弊差别越大、证据质量越高、价值观念与偏好越清晰越趋同、成本与资源耗费越小,则考虑强推荐;反之,则考虑弱推荐。特殊情况下低质量证据也可能形成强推荐(附表2),本指南在陈述过程中不对此类情况的具体原因重复陈述。

《牛津循证医学中心分级2011版》对证据质量的评价和分级[12]
《牛津循证医学中心分级2011版》对证据质量的评价和分级[12]
| (临床)问题 | 步骤1(证据等级1a) | 等级2a) 步骤2(证据 | 步骤3(证据等级3a) | 等级4a) 步骤4(证据 | 步骤5(证据等级5a) |
|---|---|---|---|---|---|
| 这个疾病有多普遍?(患病率) | 当地的,当前的随机样本调查(或普查) | 与当地情况相匹配调查的系统综述b | 当地的,非随机样本调查b | 病例系列b | N/A |
| 诊断或监测试验是否准确(诊断) | 一致地应用了参考标准和盲法的横断面研究的系统综述 | 一致地应用了参考标准和盲法的横断面研究 | 非连续病例研究,或研究未能一致地应用参考标准b | 病例对照研究,或应用了差的或非独立的参考标准b | 基于机制的推理 |
| 若不给予这个治疗会发生什么?(预后) | 起始队列研究的系统综述 | 起始队列研究 | 队列研究或随机研究的对照组a | 病例系列或病例对照研究,或低质量预后队列研究b | N/A |
| 这个治疗有用吗?(治疗效益) | 随机试验或单病例随机对照试验的系统综述 | 随机试验或具有巨大效果的观察性研究 | 非随机对照队列/随访研究b | 病例系列,病例对照研究,或历史对照研究b | 基于机制的推理 |
| 这个治疗常见的伤害是什么(治疗伤害) | 随机试验的系统综述,巢式病例对照研究的系统综述,针对你所提临床问题患者的n-of-1试验,具有巨大效果的观察性研究 | 单个随机试验或(特殊地)具有巨大效果的观察性研究 | 非随机对照队列/随访研究(上市后监测)提供,足够数量来排除常见的伤害(对长期伤害需要足够长的随访时间)b | 病例系列,病例对照研究,或历史对照研究b | 基于机制的推理 |
| 这个治疗少见的伤害是什么?(治疗伤害) | 随机试验或n-of-1试验的系统综述 | 随机试验或(特殊地)具有巨大效果的观察性研究 | |||
| 这个试验(早期发现)值得吗?(筛查) | 随机研究的系统综述 | 随机试验 | 非随机对照队列/随访研究a | 病例系列,病例对照研究,或历史对照研究b | 基于机制的推理 |
注:a根据研究质量、精确度、间接性,各个研究间不一致,若绝对效应值小,证据等级会被调低;若效应值很大,等级会被上调;b系统综述普遍地优于单项研究

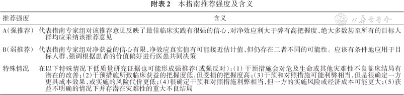
本指南推荐强度及含义
本指南推荐强度及含义
| 推荐强度 | 含义 |
|---|---|
| A(强推荐) | 代表指南专家组对该推荐意见反映了最佳临床实践有很强的信心,对净效应利大于弊有高把握度,绝大多数甚至所有的目标人群均应采纳该推荐意见 |
| B(弱推荐) | 代表指南专家组对净获益的信心有限,净效应真实值有可能接近估计值,但仍存在二者不同的可能性。应该有条件地应用于目标人群,强调根据患者的价值偏好进行医患共同决策 |
| 特殊情况 | 在以下特殊情况下低质量研究证据也可能形成强推荐(或强反对):(1)干预措施会对危及生命或其他灾难性不良临床结局有潜在的改善;(2)干预措施所致临床获益的把握度低,但受损的把握度高;(3)干预和对照措施可能利弊相当,但是很确定一方更具成本效果,或实施的风险代价更低;(4)很确定干预和对照措施利弊相当,但一方的实施风险或经济成本可能更大;(5)获益不明确的情况下并存潜在灾难性的重大不良结局 |
本指南结合证据质量将推荐强度归为强和弱两个等级,分别用A和B表述(附表2)。此外,针对已被广泛认可的最佳临床操作,则采用常规陈述的方式呈现,不另予分级。
指南将通过学术期刊、学术会议、宣讲、解读、新媒体推文等多种途径传播,促进指南推荐意见在临床实施。计划在2年内,评估最新研究证据情况和临床需求,必要时进行更新。
有HBV或丙型肝炎病毒(hepatitis C virus,HCV)感染,或有任何原因引起肝硬化者,初诊发现肝内直径<2 cm结节,动态增强CT、动态增强MRI、超声造影这3种检查中至少有2种显示动脉期病灶明显强化、门静脉期和(或)平衡期肝内病灶强化低于肝实质即“快进快出”的典型特征,则可做出肝癌的临床诊断;对于发现肝内直径≥2 cm 结节,原则上以上3种影像学检查中只要有1种典型的肝癌特征,即可临床诊断为肝癌。达不到上述影像学检查标准时,如需明确诊断,则要进行连续随访或肝内病灶穿刺活检。
对有肝癌病史的患者,随诊过程中,若以上3种影像学检查中任何一种发现肝内新发>1 cm且<2 cm的病灶,且存在典型肝癌影像学表现,特别是合并甲胎蛋白(alpha-fetoprotein,AFP)或异常凝血酶原(protein induced by vitamin K absence or antagonist-Ⅱ,PIVKA-Ⅱ)等肿瘤标志物升高的患者,目前研究倾向于将其同视为确诊病灶,也可行肝内病灶穿刺活检明确诊断。
有HBV或HCV感染,或有任何原因引起肝硬化者:(1)随访发现肝内直径≤1 cm结节,若上述3种影像学检查中无或只有 1 种检查有典型的肝癌特征,每 2~3个月进行1 次影像学复查,并结合AFP水平以明确诊断,也可行肝内病灶穿刺活检明确诊断;(2)如AFP升高,特别是持续升高,应进行影像学检查以明确诊断,如发现不典型或未发现肝内结节,在排除妊娠、慢性或活动性肝病、生殖腺胚胎源性肿瘤及消化道肿瘤的前提下,应密切随访AFP 水平,每 2~3个月进行1 次影像学复查。
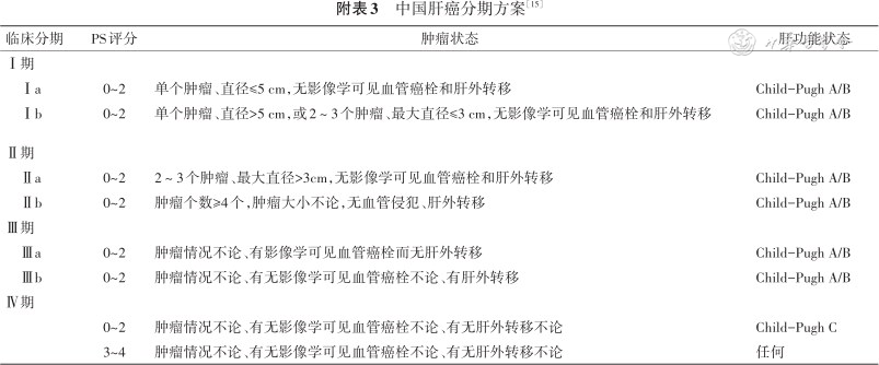
本指南中肝癌分期主要依据中国肝癌分期方案(China liver cancer staging,CNLC,附表3)和巴塞罗那临床肝癌分期(Barcelona clinic liver cancer,BCLC,附表4)[15, 16]。

中国肝癌分期方案[15]
中国肝癌分期方案[15]
| 临床分期 | PS评分 | 肿瘤状态 | 肝功能状态 |
|---|---|---|---|
| Ⅰ期 | |||
| Ⅰa | 0~2 | 单个肿瘤、直径≤5 cm,无影像学可见血管癌栓和肝外转移 | Child-Pugh A/B |
| Ⅰb | 0~2 | 单个肿瘤、直径>5 cm,或2~3个肿瘤、最大直径≤3 cm,无影像学可见血管癌栓和肝外转移 | Child-Pugh A/B |
| Ⅱ期 | |||
| Ⅱa | 0~2 | 2~3个肿瘤、最大直径>3cm,无影像学可见血管癌栓和肝外转移 | Child-Pugh A/B |
| Ⅱb | 0~2 | 肿瘤个数≥4个,肿瘤大小不论,无血管侵犯、肝外转移 | Child-Pugh A/B |
| Ⅲ期 | |||
| Ⅲa | 0~2 | 肿瘤情况不论、有影像学可见血管癌栓而无肝外转移 | Child-Pugh A/B |
| Ⅲb | 0~2 | 肿瘤情况不论、有无影像学可见血管癌栓不论、有肝外转移 | Child-Pugh A/B |
| Ⅳ期 | |||
| 0~2 | 肿瘤情况不论、有无影像学可见血管癌栓不论、有无肝外转移不论 | Child-Pugh C | |
| 3~4 | 肿瘤情况不论、有无影像学可见血管癌栓不论、有无肝外转移不论 | 任何 |

巴塞罗那临床肝癌分期[16]
巴塞罗那临床肝癌分期[16]
| 临床分期 | PS评分 | 肿瘤状态 | 肝功能状态a |
|---|---|---|---|
| 0期:极早期 | 0 | 单个肿瘤,最大直径≤2 cm | 肝功能储备良好 |
| A期:早期 | 0 | 单个肿瘤 | 肝功能储备良好 |
| 肿瘤个数≤3,单个肿瘤最大直径≤3 cm | 肝功能储备良好 | ||
| B期:中期 | 0 | 多结节肿瘤 | 肝功能储备良好 |
| C期:进展期 | 1~2 | 门静脉侵犯和(或)肝外转移 | 肝功能储备良好 |
| D期:终末期 | 3~4 | 任何 | 终末期肝功能 |
注:a ALBI、Child-Pugh分级、MELD评分
根据栓塞剂不同,TACE分为:(1)常规TACE(conventional TACE,cTACE):采用碘化油化疗药物乳剂为主,辅以颗粒型栓塞剂栓塞的治疗方案,颗粒型栓塞剂包括:明胶海绵颗粒、空白微球、聚乙烯醇(polyvinyl alcohol,PVA)颗粒等[17, 18];(2)药物洗脱微球TACE,又称载药微球TACE(drug eluting beads-TACE,DEB-TACE):以药物洗脱微球栓塞的治疗方案,微球可栓塞肿瘤供血动脉使肿瘤坏死,同时又可作为化疗药物载体,使化疗药物在肿瘤局部缓慢、持续释放,维持肿瘤局部较高的血药浓度,进一步杀伤肿瘤细胞[19]。
除TACE外,肝癌血管内介入治疗还包括:经动脉栓塞(transarterial embolization,TAE)、肝动脉灌注化疗(hepatic arterial infusion chemotherapy,HAIC)及经动脉放射性栓塞(transarterial radioembolization,TARE)。TAE与TACE的区别在于前者未使用化疗药物,一般不单独使用。基于FOLFOX4等方案的HAIC治疗,为不可切除晚期肝癌提供了另一种治疗方法[20]。TARE是通过放射性核素微球(最常用钇-90微球)选择性在肿瘤区域聚集,释放高能量射线持续近距离照射,使肿瘤组织坏死,它属于近距放射治疗范畴,又称选择性内放射治疗(selective internal radiation therapy,SIRT)[21, 22]。
本指南肝癌的TACE 技术主要基于cTACE和DEB-TACE。
(1)CNLC Ⅱb、Ⅲa期,肝功能 Child-Pugh A级或B级(7~8分),美国东部肿瘤协作组体能状态(Eastern Cooperative Oncology Group performance status,ECOG PS)评分 0~2分的肝癌,为首选治疗推荐;(2)预计通过TACE治疗能控制肝内肿瘤生长而获益的CNLC Ⅲb期肝癌;(3)可手术或消融治疗,但由于其他原因(如高龄、严重肝硬化等)不能或不愿接受手术、消融治疗的CNLC Ⅰ~Ⅱa期肝癌;(4)巨块型肝癌,肿瘤占全肝脏体积的比例<70%;(5)门静脉主干未完全阻塞或虽完全阻塞但存在丰富门静脉代偿性侧支血管或通过放置门静脉支架后复通门静脉血流的肝癌;(6)肿瘤破裂出血或肝动脉-门静脉分流造成门静脉高压出血的肝癌;(7)存在外科术后复发的中高危因素[肿瘤直径>5 cm、肿瘤多发、合并肉眼或镜下血管或胆管癌栓、姑息性手术、术后AFP和(或)PIVKA-Ⅱ 等肿瘤标志物未降至正常范围等]的肝癌[24];(8)手术切除、肝移植、消融等治疗后复发,且肝功能、ECOG PS评分符合条件(1)的肝癌;(9)初始不可切除,但可接受术前转化或降期治疗后为手术切除、肝脏移植、消融创造机会的肝癌;(10)预计肝移植等待期超过6 个月,可采用TACE桥接治疗的肝癌[25, 26]。
1.绝对禁忌证:(1)肝功能严重障碍,Child-Pugh C级,包括严重黄疸、肝性脑病、难治性腹腔积液或肝肾综合征;(2)无法纠正的凝血功能障碍;(3)门静脉主干完全堵塞,门静脉侧支代偿不足,且不能通过门静脉成形术复通门静脉向肝血流;(4)合并严重感染且不能有效控制;(5)肿瘤弥漫或远处广泛转移,预期生存期<3 个月;(6)ECOG PS评分>2分、恶液质或多脏器功能衰竭;(7)肾功能障碍:血肌酐>176.8 μmol/L或肌酐清除率<30 ml/min;(8)Ⅱ级及以上的碘对比剂过敏。
2.相对禁忌证:(1)肝功能Child-Pugh B级(9分);(2)肿瘤占全肝体积比例≥70%;(3)继发性(如脾功能亢进、化疗性骨髓抑制等)白细胞<3.0×109/L、血小板<50×109/L。
对于存在相对禁忌证(1)的患者,经治疗纠正后可行TACE,如肿瘤较小,也可行TACE后加强对症支持治疗;对于存在相对禁忌证(2)的患者,如肝功能分级为Child-Pugh A级或B级(7~8分),可考虑分次栓塞;对于存在相对禁忌证(3)的患者,可通过部分性脾动脉栓塞、去除诱因、药物等治疗后行TACE治疗,特殊或紧急情况(如肝癌破裂,肝穿刺活检、消融、外科手术等治疗后的出血等)可以适当放宽。
实施TACE必须遵从以下基本原则:(1)在数字减影血管造影(digital subtraction angiography,DSA)机下进行;(2)严格掌握适应证与禁忌证;(3)强调精细TACE;(4)强调治疗的规范化和以其为基础的个体化;(5)如经过3次规范化、精细化TACE 治疗后,靶病灶仍处于疾病进展,则推荐更换TACE方法或联合其他局部或系统抗肿瘤治疗[27]。
(1)血常规、尿常规、粪便常规及隐血检查。(2)肝功能、肾功能、电解质、血氨、凝血功能检查。(3)肝炎相关检查:HBV和HCV标志物,包括乙型肝炎两对半[乙型肝炎表面抗原(HBsAg)、乙型肝炎表面抗体(HBsAb)、e抗原(HBeAg)、e抗体(HBeAb)、核心抗体(HBcAb)],HCV抗体;对于HBV和(或)HCV感染者,进一步明确HBV 脱氧核糖核酸(HBV-DNA)定量和(或)丙型肝炎RNA定量等,评价患者慢性肝炎状态和病毒复制活跃程度。(4)血肿瘤标志物检查:AFP是肝癌诊断及随访的重要血清学指标;可同时检测PIVKA-Ⅱ、AFP异质体及α-L-岩藻糖苷酶等协助诊断;癌胚抗原(CEA)、糖类抗原199(CA199)和糖类抗原125(CA125)等可用于鉴别诊断。(5)传染病及基础病相关检查:如HIV、梅毒等;合并糖尿病者行血糖及糖化血红蛋白等检查;合并心肺疾病者行心肌酶谱、常规心电图/超声心动图、冠状动脉CT血管造影、肺功能等检查。
1.动态增强CT、动态增强MRI、超声造影:是肝癌诊断和治疗后随访的主要影像学检查,需在TACE治疗前1个月内完成。肝细胞特异性对比剂[钆贝葡胺(Gd-BOPTA)或钆塞酸二钠(Gd-EOB-DTPA)]和纯血池超声对比剂(六氟化硫微泡)可提高小肝癌检出率和诊断准确性[28, 29, 30]。对AFP>400 μg/L、排除其他病因、高度怀疑肝癌而上述3种影像检查未能发现肝脏病灶的初诊患者,可酌情选择肝动脉DSA检查。TACE治疗前常规完善胸部CT,必要时行全身骨扫描。
2.正电子发射计算机断层显像(positron emission tomography,PET)检查:包括氟-18-脱氧葡萄糖(18F-FDG)PET/CT或PET/MRI全身显像等,不常规推荐,可作为上述3种影像检查的有益补充,用于以下3种情况:(1)肝癌治疗前分期:能够全面评价淋巴结及远处器官转移;(2)肝癌治疗后再分期:可准确显示解剖结构发生变化后或解剖结构复杂部位的复发转移灶;(3)TACE术后疗效评价。
1.设备器材:设备主要包括DSA机、高压注射器、心电监护仪等;器材主要包括穿刺针、导管鞘、(微)导管及(微)导丝等。根据穿刺动脉入路和血管解剖等,选择合适器材,避免不必要的血管损伤。
2.药物:推荐使用非离子型、低黏、低分子毒性对比剂,尤其是肾功能不全的患者,以降低对比剂所致急性肾损伤的发生率。化疗药物常用蔥环类、铂类、丝裂霉素、氟尿嘧啶类等细胞毒性药物。止吐药常用5-HT3受体拮抗剂等。镇痛药按照WHO推荐的癌症疼痛控制三阶梯用药原则进行选择。其他治疗药物包括:地塞米松、利多卡因、阿托品、硝酸甘油、肾上腺素、多巴胺等。
3.栓塞材料:常用碘化油、明胶海绵颗粒、空白微球、PVA颗粒、载药微球等;其他还有组织胶、弹簧圈等。
与患者和(或)家属谈话,详细告知TACE治疗的必要性、预期疗效、相关费用、术中和术后可能发生的不良反应、并发症及其风险预防与处理方法、其他替代治疗方法及费用等,获得患者和(或)监护人同意,并签署TACE治疗知情同意书、化疗知情同意书及术中可能使用的医用耗材知情同意书等。
有高血压病史者术前需控制血压,合并糖尿病者需控制血糖,必要时请专科会诊协助处理基础疾病。TACE术前4~6 h禁食,建立静脉通道,治疗全程需心电监护。
1.抗病毒治疗:合并HBV感染且HBsAg阳性者,无论HBV-DNA定量是否可检测出,推荐抗病毒治疗贯穿TACE治疗全过程(证据等级1,推荐强度A)[31, 32]。推荐使用强效高耐药屏障的核苷(酸)类似物,如恩替卡韦(entecavir,ETV)、富马酸替诺福韦酯(tenofovir disoproxil fumarate,TDF)、富马酸丙酚替诺福韦(tenofovir alafenamide fumarate,TAF)、艾米替诺福韦(tenofovir amibufenamide fumarate,TMF)等(证据等级1,推荐强度A)[33, 34, 35, 36],将HBV-DNA滴度控制在最低水平(高灵敏定量PCR下限10~20 IU/ml),减少HBV再激活。每3~6个月检测HBV相关指标,以及时发现HBV再激活并处理,同时需注意抗病毒药物本身不良反应(肾功能损害、骨质疏松等)的管理。合并丙肝HCV RNA 阳性者,采用直接抗病毒药物(direct-acting antiviral agents,DAAs)行抗病毒治疗,将HCV RNA控制在临床不可检出水平[37]。
2.术前保肝治疗:对肝功能不佳(Child-Pugh 评分≥9分)的患者可给予保肝、降黄疸、补充白蛋白等治疗,为TACE治疗创造条件。保肝药物以抗炎、降酶、抗氧化、解毒、利胆和肝细胞膜修复保护作用的药物为主。
3.术后常规处理:术后监测生命体征,给予保肝、制酸、止吐、镇痛、营养支持等治疗,必要时给予补充白蛋白。对肿瘤负荷较高、栓塞剂用量多的患者需加强水化、碱化尿液以保护肾功能,推荐短程应用小剂量激素治疗,以减轻术后不良反应(证据等级2,推荐强度A)[38]。复查肝功能、肾功能、电解质、血常规、凝血功能等。对存在感染高危因素的患者(如有胆道手术史、糖尿病血糖控制不佳等)推荐预防性使用抗菌药物(证据等级3,推荐强度B)[39];对怀疑有感染的患者可行降钙素原、C-反应蛋白等检测,并合理使用抗菌药物。注意液体和能量的平衡,监测血糖、凝血功能等变化,及时按需调整药物。
2019年11月15日国家卫生健康委办公厅以国卫办医函〔2019〕828号印发《心血管疾病介入等4个介入类诊疗技术临床应用管理规范的通知》规定,TACE属于三级手术范畴,应由具备以下条件的医师实施:(1)执业范围为医学影像和放射治疗专业或开展综合介入诊疗技术相适应的临床专业;(2)经过综合介入诊疗技术相关系统培训并考核合格;(3)有3年以上相关临床专业诊疗工作经验,且具有主治医师及以上职称资质[40]。
1.血管入路:患者常规取仰卧位,穿刺部位消毒、铺巾、局部浸润麻醉。通常选择股动脉入路,有条件者也可选择桡动脉入路。常采用 Seldinger 方法经皮穿刺,置入导管鞘。
2.动脉造影:全面、规范的动脉造影是TACE成功的基础。行腹腔动脉或肝总动脉造影,造影图像采集应包括动脉期、实质期及静脉期。若发现肝脏区域血管稀少/缺乏或肿瘤染色不完全,应做肠系膜上动脉、胃左动脉、膈下动脉、肾动脉、胸廓内动脉、肋间动脉、腰动脉等动脉造影,以发现异位起源的肝动脉及肝外动脉侧支供养血管[41]。术中需寻找并明确肿瘤的所有供血动脉,推荐使用锥形束 CT(cone beam CT,CBCT)检查,结合术前影像学检查仔细分析造影表现,明确肿瘤部位、大小、数目及供血动脉情况(证据等级2,推荐强度A)[42]。需注意不同造影参数对DSA图像的影响。对于严重肝硬化、门静脉主干及一级分支癌栓者,推荐经肠系膜上动脉或脾动脉行间接门静脉造影,了解门静脉血流情况。
1.cTACE相关化疗药物与栓塞剂:cTACE常用化疗药物有蒽环类(多柔比星、表柔比星)、铂类(奥沙利铂、顺铂、洛铂等)、丝裂霉素、氟尿嘧啶、雷替曲塞、羟喜树碱等。伊达比星在肝癌cTACE治疗中显示出良好的疗效和安全性[43, 44]。单一用药常用蒽环类或铂类,联合用药可选择其中2~3种。建议根据患者的肿瘤负荷、体表面积、肝功能状态、肾功能状态、血细胞水平、体能状态、既往用药及合并疾病等情况选择配伍与用量。(1)化疗药物碘化油乳剂:碘化油与水溶液的体积比通常为2∶1,碘化油与化疗药物应充分混合成乳剂,配置成“油包水”乳剂,提高其稳定性(证据等级2,推荐强度A)[45]。碘化油的用量主要取决于肿瘤大小、数目和动脉血供的丰富程度,一般单次不超过20 ml[15,46]。(2)颗粒型栓塞剂:包括明胶海绵颗粒、空白微球、PVA颗粒等。推荐在碘化油乳剂注入的基础上追加使用,提高肿瘤坏死率和栓塞疗效(证据等级1,推荐强度A)[47, 48]。
2.DEB-TACE相关化疗药物与栓塞剂:临床上应用的载药微球主要有DC/LC-Beads、HepaSpheres(也称QuadraSpheres)、CalliSpheres、EqualSpheres、Tandem及DiaSphere等,通常加载蒽环类化疗药物,单次TACE多柔比星/表柔比星加载量≤150 mg,按照使用说明书要求进行载药[49, 50, 51]。根据肿瘤大小、血供情况和治疗目的选择不同粒径的微球,一般推荐使用小粒径微球(<300 μm),血供特别丰富者可加300~500 μm粒径微球。具体如下:对于直径<3 cm的肿瘤,根据肿瘤血供情况可选用<300 μm的微球;对于直径>5 cm的肿瘤,可先使用100~300 μm的微球栓塞,再用300~500 μm的微球加强栓塞。应在术前拟定好治疗计划,预判所需微球量[52]。
推荐使用微导管超选择插管至肝癌供血动脉分支造影证实后再进行栓塞,以提高栓塞疗效与安全性[53];术中需寻找肿瘤所有供血动脉并进行栓塞,以保证临床疗效。在透视下缓慢注入栓塞剂,防止栓塞剂反流至正常血管分支。
推荐术中使用CBCT辅助TACE治疗(证据等级2,推荐强度A)[54, 55]。较常规DSA,CBCT可清晰显示肿瘤病灶、提高小肝癌的检出率、明确肿瘤供血动脉和肝外侧支血管的三维关系、指导超选择性插管、即刻评价栓塞终点、肿瘤去血管化和栓塞疗效[54, 55],帮助术者及时调整治疗方案,提高TACE疗效和安全性[54, 55, 56]。
cTACE操作过程中,对局限于肝段/亚段的病灶超选择性栓塞时,推荐以肿瘤区碘化油沉积浓密、瘤周出现门静脉小分支显影为栓塞终点(证据等级1,推荐强度A)[57];碘化油乳剂注入后需注入合适粒径的颗粒型栓塞剂进一步栓塞至血流完全停滞;进行选择性较低的肝叶水平栓塞时,栓塞终点是供血动脉呈“干树枝”状,即在栓塞肿瘤细小供血动脉的同时保留肝段/叶动脉通畅,以利于再次TACE治疗[58]。推荐在栓塞结束至少5 min后再次造影验证,以确切评估栓塞疗效(证据等级1,推荐强度A)[59]。推荐使用CBCT评估肿瘤内碘化油沉积范围、肿瘤去血管化程度和栓塞效果(证据等级2,推荐强度A)[54, 55, 56]。
DEB-TACE操作过程中,推荐载药微球的推注速度为1 ml/min,推注过程中需保持微球在均匀悬浮状态,还需注意避免微导管头端楔顿以防微球反流。推荐栓塞终点为肿瘤供血动脉血流近乎停滞(即载药微球和对比剂悬液在肿瘤供血动脉内2~5个心动周期内排空)(证据等级5,推荐强度B)[52,60]。栓塞过程中需注意微球再分布,推荐栓塞结束至少5 min后再次造影验证,以确切评估栓塞疗效(证据等级1,推荐强度A)[51,60]。若仍存在肿瘤染色,则继续栓塞,直至达到栓塞终点。尽可能充分栓塞肿瘤远端滋养动脉,同时保留肿瘤近端供血分支,避免对周围正常肝组织造成过度栓塞。
推荐采用精细TACE治疗以降低其异质性,提高栓塞疗效。精细TACE包括:规范的动脉造影、超选择插管至肿瘤供血动脉分支并进行栓塞、术中CBCT靶血管的引导及术后即刻疗效评价、栓塞材料的合理选择和联合应用以及把握合理栓塞终点等。根据患者具体情况,确定合适的TACE治疗目标至关重要。对于局限于肝段或直径<5 cm的肝癌,应使肿瘤完全去血管化和(或)周边门静脉小分支显影,达到肝动脉和门静脉双重栓塞效果[53,57,61];对于巨块型肝癌需结合患者的肝功能、体能状态、门静脉通畅等情况,尽量使肿瘤去血管化;对于肿瘤累及全肝且肿瘤负荷较高的患者,可采用分次治疗策略,先处理负荷较高肝叶的肿瘤,待2~4周患者肝功能恢复后再处理剩余肿瘤,以提高TACE治疗的安全性。
股动脉入路者,拔除导管鞘后在股动脉穿刺点上方人工压迫5~15 min,再进行加压包扎,以穿刺侧足背动脉可触及搏动为佳。患者需卧床、穿刺侧下肢制动6 h以上,12~24 h后拆除绷带;使用缝合器、血管封堵器成功止血者,制动时间可缩短至2 h。桡动脉入路者,推荐使用通畅压迫法压迫桡动脉穿刺点[62]。
1.栓塞后综合征:最常见,主要表现为:发热、恶心、呕吐、肝区闷痛、腹胀、厌食等症状。围手术期可短程使用激素类药物预防(证据等级2,推荐强度A)[38,63];可给予对症支持治疗,如吸氧、退热、止吐、镇痛和小剂量激素等[63]。
2.过敏反应:主要由对比剂或化疗药物引起,多为急性过敏反应。高危患者可术前给予糖皮质激素预防[64];一旦出现急性重度过敏反应,应给予吸氧、肾上腺素;支气管痉挛者可给予β2受体激动剂气雾剂吸入或糖皮质激素[65]。
3.胆心反射:因胆道血管丛的迷走神经受刺激引起。表现为心率减慢、血压下降,严重者可因反射性冠状动脉痉挛导致心肌缺血、心律失常等,甚至心跳骤停。术前可给予阿托品或山莨宕碱预防。如患者出现胆心反射症状,需给予吸氧、阿托品、多巴胺等治疗[66]。
1.肝脓肿、胆汁瘤:一旦出现肝脓肿,需给予抗菌药物治疗,必要时经皮穿刺引流。对于小的无症状胆汁瘤,可随访观察,较大有症状或继发感染者可经皮穿刺引流(证据等级3,推荐强度A)[67, 68, 69]。
2.肝功能衰竭:术前严格掌握适应证,术中减少对正常肝组织的损伤,术后给予保肝治疗及能量支持。出现肝功能衰竭者,需调整和加强保肝用药,必要时人工肝治疗。
3.肾功能衰竭:可能与对比剂、化疗药物及肿瘤坏死崩解有关,术前应充分询问病史,根据患者病情调整用药;术中注意控制对比剂总量;术后应充分碱化尿液和水化,必要时进行血液透析治疗。
4.骨髓抑制:多由化疗药物所致,表现为白细胞、血小板或全血细胞减少。可使用升白细胞和血小板药物,必要时输成分血或全血。
5.异位栓塞:可因微导管头端未避开正常器官/组织供血动脉(如胆囊动脉)、未在透视下缓慢注射栓塞剂、单次栓塞剂用量过大等原因引起[46]。对于巨大、血管丰富的肿瘤,cTACE术中需加用颗粒型栓塞剂栓塞,避免血流冲刷使碘化油廓清。存在肝动脉-肝静脉分流、有肝外危险侧支供血(如膈下动脉、肋间动脉等)、先天性心脏病(如房间隔缺损、室间隔缺损)者,使用栓塞剂要慎重,以免产生肺、脑等部位的异位栓塞[70]。一旦怀疑发生肺/脑异位栓塞,应立即终止操作,完善相应检查,及时明确并积极对症处理。
一般首次TACE治疗后4~6周进行影像学(如动态增强CT、动态增强MRI、胸部CT平扫等)、肿瘤标志物、肝功能、肾功能和血常规等检查。根据肿瘤反应、肝功能、体能状态及治疗耐受性等决定后续治疗,推荐再次TACE治疗时间为术后3周及以上,应遵循按需治疗的原则[7,71]。
最常采用mRECIST和(或)EASL标准评价TACE疗效[72, 73]。分为短期疗效评价和长期疗效评价。短期疗效评价指标有客观反应率(objective response rate,ORR)、无进展生存时间(progression free survival,PFS)等,长期疗效评价指标为总生存时间(overall survival,OS)。基于mRECIST标准评估的ORR与OS有一定相关性,早期获得肿瘤客观缓解,特别是完全缓解者,预后较好(证据等级1,推荐强度B)[71,74, 75, 76, 77, 78]。
1.疗效的影响因素:影响TACE疗效的因素主要有[79, 80]:(1)肿瘤分期;(2)肿瘤负荷;(3)肿瘤包膜完整性;(4)肿瘤血供;(5)肿瘤病理;(6)AFP水平;(7)肝硬化程度;(8)肝功能状态;(9)伴慢性HBV感染者的血清 HBeAg状态、HBV-DNA 水平;(10)ECOG PS评分;(11)联合其他局部或系统抗肿瘤等综合治疗。
2.疗效预测体系:相对于Child-Pugh评分体系,ALBI评分体系基于胆红素和白蛋白水平,更加客观反映肝功能水平[81]。两者直观的对应关系为:ALBI 1级对应92%的Child-Pugh A5、ALBI 2级对应Child-Pugh A5-B9、ALBI 3级对应Child-Pugh B7及以上[82]。
多种TACE预后模型能为肝癌患者TACE 治疗前提供治疗后的生存预测。HAP评分体系基于胆红素、白蛋白、肿瘤大小及AFP水平,HAP分级越高患者预后越差[83]。TACE 预后列线图基于有无门静脉侵犯、肿瘤数目、肿瘤包膜是否完整、AFP、天门冬氨酸氨基转移酶(AST)、吲哚菁绿15 min滞留率等预后因素,其预测能力优于BCLC等分期系统[84]。“Six-and-twelve”评分通过肿瘤最大径和肿瘤数目将中期肝癌分成低负荷(≤6)、中等负荷(6~12)和高负荷(>12)人群,能个体化预测患者3年生存率和中位OS[85]。TACE-Prediction模型根据术前肿瘤数目、大小、AFP、白蛋白、总胆红素、血管侵犯、病因、术后基于mRECIST标准的影像学评价等因素,分别建立用于术前和术后评估的模型以进行危险分层和个体化预后预测[86]。
再次TACE治疗应遵循按需原则[7,71]。依据肿瘤反应等因素决定是否再次进行TACE治疗。如为完全缓解,暂不考虑再次TACE治疗,继续每2~3个月定期复查;如为部分缓解、疾病稳定或疾病进展,在无TACE手术禁忌证情况下,则需再次TACE治疗[71]。需要注意的是,尽管肝内新发病灶依据mRECIST标准代表疾病进展,但TACE对其仍有治疗作用,因此,TACE治疗后肝内新发病灶不是再次TACE的禁忌证[87];而对于肝功能Child-Pugh C级或ECOG PS评分>2分的患者,应终止TACE治疗。
为避免重复无效的TACE治疗,近年来国外相关学会提出了“TACE抵抗(TACE failure/refractoriness)或不可治疗性进展(untreatable progression)”的概念,但这些概念的具体定义在各学会之间尚存在分歧[80,87, 88, 89, 90, 91, 92]。CCI临床诊疗指南专委会于2022年发布了《肝细胞癌经动脉化疗栓塞抵抗及后续治疗专家共识》[27],将“TACE抵抗”定义为:经过连续3次及以上规范化、精细化TACE 治疗后,在末次术后1~3个月内通过动态增强CT/动态增强MRI 检查并基于mRECIST 标准评估,若肝内靶病灶与首次TACE 治疗前相比仍处于疾病进展状态,则为发生“TACE 抵抗”,此时不适合继续原方案的TACE治疗,推荐更换TACE方法或联合其他局部或系统抗肿瘤治疗。肝内非治疗靶病灶、新发病灶及肝外转移病灶的发生发展并不属于“TACE抵抗”。
对于肝癌合并门静脉癌栓未完全阻塞门静脉主干,或完全阻塞但门静脉代偿性侧支血管丰富或通过放置门静脉支架可复通门静脉血流的仍是TACE适应证[7,93, 94]。对于门静脉主干癌栓或一级分支癌栓,行门静脉支架联合125I粒子条或门静脉粒子支架置入术,有助于缓解门静脉高压、恢复门静脉向肝血流、改善肝功能状态,同时有效治疗门静脉癌栓,为后续TACE等治疗创造条件(证据等级2,推荐强度A)[95, 96, 97, 98]。TACE联合靶向/外放射治疗(证据等级1,推荐强度A)[99, 100, 101, 102, 103, 104, 105, 106]、局部消融治疗(证据等级1,推荐强度A)[107, 108]、125I粒子或粒子条治疗(证据等级2,推荐强度A)[109, 110, 111, 112]及靶向免疫治疗(证据等级3,推荐强度B)[113]均对门静脉癌栓具有较好的疗效。对于肝癌合并下腔静脉癌栓,可考虑TACE联合放疗或下腔静脉支架置入联合125I粒子条治疗(证据等级2,推荐强度A)[98,114, 115, 116]。
1.肝动脉-门静脉分流:根据分流显影的部位分为中央型和周围型;根据分流显影的速度分为快速型(显影时间2 s之内)、中速型(显影时间2~3 s)和慢速型(显影时间3 s以上)[117]。根据分流部位和速度选择合适的栓塞剂和栓塞方式。对慢速、周围型的肝动脉-门静脉分流可采用常规TACE治疗;对中/快速、中央型肝动脉-门静脉分流,如微导管能超越瘘口进入肿瘤供血动脉内,可先对肿瘤进行TACE治疗,然后再进行瘘口栓塞,推荐选用直径较大(500 μm以上)的颗粒型栓塞剂或弹簧圈、无水乙醇、氰基丙烯酸异丁酯等;中慢速型推荐使用直径300~500 μm的颗粒型栓塞剂栓塞[118]。如动-门静脉分流广泛,无法先行肿瘤供血动脉分支超选择插管者,可先行瘘口栓塞,待分流量明显减少后再行肿瘤的栓塞治疗[117,119]。
2.肝动脉-肝静脉分流:此类患者多合并肝静脉癌栓,直接使用碘化油乳剂可增加肺栓塞的风险。处理方式与肝动脉-门静脉分流类似,应根据分流部位和速度选择合适粒径的颗粒型栓塞剂或弹簧圈等进行栓塞。
肝癌侵犯/压迫胆道可导致梗阻性黄疸,致使患者胆红素升高、肝功能受损。对于胆道扩张患者,可先采用经皮肝穿刺胆道引流,降低胆红素,改善肝功能,为后续TACE治疗创造机会[120]。后续治疗可采用125I粒子胆道支架置入、胆道支架或联合125I粒子条等治疗胆道梗阻或胆管癌栓(证据等级2,推荐强度A)[121, 122, 123]。
在止血、液体复苏、保肝等内科治疗基础上,外科手术切除、单纯TAE/TACE对肝癌破裂出血均有较好的疗效。对于肝脏功能可耐受、血流动力学不稳定、无外科手术条件和适应证的患者,可首选TAE/TACE治疗(证据等级1,推荐强度A)[124]。受急诊条件限制,肝功能及肝肿瘤情况无法充分评估时,也可先行TAE/TACE,为后续治疗创造条件(证据等级3,推荐强度A)[124, 125, 126]。
外科术后辅助性TACE可及时发现残留或复发的肝癌病灶,并进行有效治疗。对存在术后复发中高危因素者,如术前肿瘤破裂、直径>5 cm、多病灶肿瘤、微血管侵犯/脉管癌栓、切缘阳性、组织分化差、术后肿瘤标志物未降至正常水平,推荐术后辅助性TACE治疗(证据等级1,推荐强度A)[127, 128, 129]。通常外科术后1个月左右行首次肝动脉造影,若未发现复发灶,先行灌注化疗,再酌情注入2~5 ml碘化油乳剂栓塞,4 周后行CT检查,以期早期发现和治疗小的复发灶。若无复发灶,则可间隔6~8 周后行第 2次辅助性TACE[24,130]。
TACE可有效降低肿瘤负荷,将部分超越肝移植标准的患者转化至符合肝移植标准,提高肝移植率,降低移植术后复发率,转化后的肝移植患者OS与标准内患者类似(证据等级1,推荐强度A)[131, 132, 133, 134]。TACE还可为初始不可切除肝癌患者创造潜在手术切除机会,并转化为长期生存获益(证据等级1,推荐强度A)[135]。TACE联合HAIC、放疗等局部治疗以及靶向/免疫治疗可提高转化成功率(证据等级2,推荐强度A)[136, 137]。TACE联合门静脉栓塞可降低肿瘤负荷,使余肝体积代偿性增生,为后续手术切除创造条件(证据等级2,推荐强度A)[138]。
消融治疗主要包括:射频、微波、冷冻、高强度聚焦超声消融、不可逆电穿孔以及无水乙醇注射治疗等。超声、CT、CBCT、透视、MRI等均可作为消融治疗的影像引导方式。
TACE联合消融治疗的方式包括:(1)序贯消融,即先行TACE治疗,术后1~4 周内加用消融治疗;(2)同步(同期)消融,即在TACE治疗的同时给予消融治疗。联合消融治疗可提高TACE疗效,对不能手术切除的CNLC Ⅰb、Ⅱa期直径3~7 cm的单发或多发肿瘤,效果优于单纯TACE或消融治疗(证据等级2,推荐强度A)[139, 140, 141]。联合治疗还可提高CNLC Ⅱb-Ⅲb期患者肝内关键区域(如邻近胆管、门静脉)病灶的局部控制率,减少因肿瘤进展侵及胆管、肝静脉、门静脉等几率(证据等级4,推荐强度B)[142, 143, 144, 145]。对于肝脏特殊部位(如高位膈顶,临近肝内重要结构和肝外重要脏器)的CNLC Ⅰa期病灶,单纯消融治疗常难以达到根治效果,消融前TACE可使病灶显示更加清晰,辅助以多模态影像手段引导,使消融治疗更加精准、彻底,降低并发症发生率(证据等级4,推荐强度B)[134,140,146]。
TACE联合放射治疗可提高肿瘤局部缓解率。TACE联合外放射治疗常用于肿瘤体积大、伴有门静脉或下腔静脉癌栓及肝外转移的CNLC Ⅲ期肝癌(证据等级1,推荐强度A)[103,108,147]。125I粒子内放射治疗可作为TACE的补充治疗(证据等级2,推荐强度 A)[98,148, 149, 150]。
系统抗肿瘤治疗包括:分子靶向药物治疗、免疫治疗、全身化疗和中医中药治疗等,其中以分子靶向药物和免疫治疗为主。可有效延缓疾病进展,延长患者OS,在中晚期肝癌治疗中发挥着重要作用。《原发性肝癌诊疗指南(2022 年版)》推荐系统抗肿瘤治疗用于CNLC Ⅱb-Ⅲb期肝癌[15]。目前我国获批的一线治疗方案有[15]:阿替利珠单抗联合贝伐珠单抗、信迪利单抗联合贝伐珠单抗类似物、卡瑞丽珠单抗联合阿帕替尼[151]、多纳非尼、仑伐替尼、索拉非尼、FOLFOX4等;二线方案有:瑞戈非尼、阿帕替尼、卡瑞利珠单抗、替雷利珠单抗、帕博利珠单抗、雷莫西尤单抗等。
TACE联合系统抗肿瘤的综合治疗是中晚期肝癌治疗领域新兴的研究热点,在提升TACE疗效以及患者OS方面具有重要的价值。
1.TACE联合分子靶向药物:分子靶向药物主要是酪氨酸激酶抑制剂(TKI)。国内外临床研究或荟萃分析表明TACE联合TKI治疗整体安全、有效[152, 153, 154],但联合治疗与单一TACE或TKI疗效临床对照研究结果仍存在差异。TACTICS Ⅱ期研究表明,TACE 联合索拉非尼较单一 TACE明显改善不可手术切除BCLC A/B期肝癌患者的PFS[22.8个月比13.5个月;HR=0.661,95%CI:0.466~0.938,P=0.02],但OS差异无统计学意义(36.2个月比30.8个月;HR=0.861,95%CI:0.607~1.223,P=0.40)[99]。STAH研究表明,对于BCLC C期的肝癌患者,TACE联合索拉非尼较单一索拉非尼无生存获益(12.8个月比10.8个月;HR=0.91,90%CI:0.69~1.21,P=0.29)[155]。LAUNCH研究表明,TACE联合仑伐替尼较单一仑伐替尼可明显提高晚期肝癌患者的ORR(54.1%比25%,P<0.001)、PFS(10.6个月比6.4个月,P<0.001)和OS(17.8个月比11.5个月,P<0.001)[106]。DEB-TACE联合仑伐替尼较单一仑伐替尼的真实世界、多中心、回顾性研究显示,联合治疗能明显提高不可手术切除肝癌患者的ORR(46.5%比13.1%,P<0.001)和OS(15.9个月比8.6个月,P=0.002)[19]。在一线标准系统抗肿瘤治疗耐药后,TACE联合瑞戈非尼二线治疗的单臂、真实世界研究显示可延长中晚期肝癌患者PFS至9.1个月及OS至14.3个月[156],回顾性对照研究也显示TACE联合瑞戈菲尼较单一瑞戈非尼延长晚期肝癌患者的OS(11.3个月比8.2个月,P=0.034)[157]。
TACE联合TKI治疗的时机应根据肿瘤分期进行选择,同时注意药物不良反应的处理和效价比。对于低肿瘤负荷患者,接受单纯TACE治疗即可得到显著的临床获益;对于中或高肿瘤负荷、单纯TACE疗效欠佳患者,应尽早联合TKI治疗(证据等级2,推荐强度A)[85,158]。目前对于TACE联合TKI治疗的策略尚无定论。对于中负荷和肝功能ALBI 1分的肝癌患者,TACE联合索拉非尼可改善患者的OS和PFS[158]。对于超越up-to-seven标准的中期肝癌患者,可选择在系统抗肿瘤治疗的基础上序贯或联合按需TACE(证据等级3,推荐强度B)[159, 160, 161]。
2.TACE联合靶向和免疫治疗:肝癌免疫治疗主要为免疫检查点抑制剂,包括程序性细胞死亡受体-1(programmed cell death protein-1,PD-1)/程序性细胞死亡配体-1(programmed death-ligand 1,PD-L1)抑制剂、细胞毒性T淋巴细胞相关蛋白4(cytotoxic T-lymphocyte associated protein 4,CTLA-4)抑制剂等[162],均有协同TACE治疗肝癌的潜在价值[163, 164]。IMbrave150[165]、RESCUE[166]、KEYNOTE-524[167]、ORIENT-32[168]、HIMALAYA[169]、CARES-310[151]等系列随机对照试验(RCT)结果显示:与单纯索拉非尼对照,PD-1/PD-L1抑制剂+贝伐珠单抗(类似物)或TKI的联合以及双免疫治疗晚期肝癌具有较好的抗肿瘤活性和可控的安全性。推荐中晚期肝癌可采用TACE联合靶向和(或)免疫治疗(证据等级2,推荐级别A)[113,170, 171]。CHANCE001是目前国内TACE联合靶向及免疫治疗肝癌样本量最大的多中心真实世界研究,证实联合治疗较单纯TACE治疗显著改善中晚期肝癌患者的PFS(9.5个月比8.0个月,P=0.002)与OS(19.2个月比15.7个月,P=0.001)[113]。CHANCE2211是TACE联合卡瑞利珠单抗和阿帕替尼治疗BCLC B/C 期肝癌的多中心、回顾性队列研究,证实联合治疗组的中位OS、PFS和ORR显著优于单纯TACE治疗组(中位OS:24.1个月比15.7个月,P=0.008;中位PFS:13.5个月比7.7个月,P=0.003;ORR:59.5%比37.4%,P=0.002)[170]。目前多项TACE联合系统抗肿瘤治疗的Ⅲ期临床研究正在进行中。
槐耳颗粒可部分缓解肝癌症状,增强免疫功能,抑制肝癌复发,延长患者OS(证据等级1,推荐强度A)[172, 173]。胸腺肽α1作为免疫调节剂,可增强免疫系统反应性,延缓TACE术后肝癌复发,尤其是合并HBV感染者(证据等级2,推荐强度A)[174, 175, 176]。α-干扰素是一种免疫调节剂,兼具抗病毒和抗肿瘤的作用,有助于抑制肝癌复发、延长患者OS(证据等级2,推荐强度 A)[177, 178, 179]。阿可拉定是一种中药小分子免疫调节剂,可改善特殊肝癌患者[至少符合以下两项检测指标:AFP≥400 μg/L、肿瘤坏死因子α(TNF-α)<2.5 pg/ml、γ干扰素(IFN-γ)≥7.0 pg/ml]的预后(证据等级3,推荐强度B)[180, 181]。
为提高肝癌整体诊治水平,需采用多学科团队(multidisciplinary team,MDT)诊疗模式。BRIDGE研究显示,我国51%的初诊肝癌患者采用TACE作为首选治疗手段,59%的外科切除术后患者、54%的消融术后患者采用TACE作为次常用治疗手段[9];《原发性肝癌诊疗指南(2022年版)》中TACE用于CNLC Ⅰa-Ⅲb期患者,其中Ⅱb、Ⅲa期为首选[15]。因此,作为目前肝癌最常用的局部治疗手段之一,TACE在肝癌MDT中发挥着重要的作用。TACE单独应用或联合不同治疗方式,均能改善不同分期肝癌患者的总体预后。
对于无法或不愿接受外科手术、消融和肝移植等根治性手术治疗的早期肝癌患者,TACE可作为有效替代手段,甚至可以达到根治性效果[182, 183];TACE可作为外科切除或肝移植术前降期或桥接治疗手段[131, 132, 133, 134];TACE与其他治疗(如消融、外科切除等)联合使用可获得更好的疗效[139];对于伴有手术切除或消融后高危复发因素的肝癌患者,TACE可以消灭残留的微小癌灶,降低肝癌术后复发风险[127, 128, 129]。
TACE是国内外指南强烈推荐的中期肝癌首选治疗方式,中位OS超过2.5年[16]。对肿瘤负荷较高的中期肝癌,TACE联合其他治疗(如放疗、系统抗肿瘤治疗等)能进一步提高疗效[134,184]。
对于晚期肝癌患者,系统抗肿瘤治疗是重要的治疗方法,可延长患者OS。鉴于目前系统抗肿瘤治疗的ORR仍有限(单药均未超过20%,联合治疗为20%~40%),且起效时间相对较长(平均为2~3个月)[185, 186, 187]。作为有效的局部治疗手段,TACE可快速、有效降低肿瘤负荷,ORR高达52.5%[16]。TACE联合其他局部治疗和系统治疗可进一步提高疗效[18,113,185]。部分初始不可手术切除的晚期肝癌患者,TACE可提高系统抗肿瘤治疗的转化成功率[131, 132, 133, 134,136, 137]。
总之,TACE贯穿肝癌治疗全程,在不同肝癌分期患者治疗中发挥着重要作用,尤其是对不可手术切除的中晚期肝癌,采用以TACE为基础的综合治疗已经成为真实世界常用的肝癌治疗模式[9,113]。为充分发挥TACE的优势,在临床实践中需注意以下几点:(1)根据患者体能状态、肝功能状态、肿瘤负荷和分期,制定合理的“个体化”治疗目标和方案:对于早中期肝癌,应以获得完全缓解或程度较高的部分缓解为目标,而对于中晚期肝癌,则以保护肝功能,提高综合治疗疗效为目标[188];(2)重视前3次TACE,尤其是首次TACE疗效以提高肿瘤ORR[76];(3)TACE全程管理中需加强肝功能保护和并发症预防及处理[189]。
开展TACE的质控工作是TACE规范化、精准化、个体化应用于肝癌治疗的重要环节和保障。TACE质控指标的设置应重点围绕:肝癌诊断与分期、TACE手术实施、TACE围手术期管理、随访及预后评估等全程管理的关键步骤,重点从治疗人群的规范化选择、精细TACE、多学科诊疗以及随访管理四个方面进行质控。
TACE质控指标应关注[189]:(1)肝癌患者接受首次TACE治疗前CNLC分期评估执行程度;(2)肝癌患者接受首次TACE治疗时适应证、禁忌证与指南的符合情况;(3)TACE治疗肝癌患者围手术期死亡发生情况;(4)“精细TACE”占所有TACE手术的比例;(5)CNLC Ⅱb和Ⅲa期肝癌患者首次治疗选择TACE治疗的比例;(6)中晚期肝癌患者接受TACE联合系统治疗的应用程度;(7)肝癌患者接受TACE治疗后相应伴随治疗(抗病毒治疗、保肝治疗、退黄治疗等)的应用程度;(8)肝癌患者接受TACE治疗后疗效评估、随访的执行和完成程度。
随着TACE技术与栓塞材料的进步、治疗理念的更新以及TACE在肝癌综合治疗和全程管理中的优化,需要关注以下热点和发展方向。
对于部分CNLC Ⅰa-Ⅱa期肝癌患者,单纯TACE治疗可达到根治性效果[61]。此时,患者选择和实施精细TACE至关重要[188]。对肿瘤直径<5 cm、肿瘤数目<5个且局限于2个肝段的患者,推荐使用1.5~2.4 F微导管,在CBCT引导下超选择插管和精准栓塞[61]。
利用不同栓塞剂的特点和优势,联合使用以达到不同级别(癌组织、门静脉分支、微动脉侧支、供血动脉分支)多层次栓塞[188]。通常先采用碘化油乳剂行超末梢栓塞,再使用小粒径(<300 μm)颗粒型栓塞剂行末梢动脉栓塞,最后使用较大粒径颗粒型栓塞剂行分支动脉栓塞[187]。
温度敏感性水凝胶、可显影空白/载药微球等新型栓塞剂逐渐应用于临床[190]。球囊闭塞TACE(balloon-occluded TACE,B-TACE)在进行TACE时使用球囊微导管暂时封堵肿瘤供血动脉分支,阻断近端动脉血流,有利于碘化油、载药微球等栓塞物质进入肿瘤区域,避免栓塞剂反流[191]。这些新型栓塞剂和B-TACE的适应人群及疗效未来仍需要探索。
1.TACE联合外科治疗:TACE是初始不可手术切除肝癌传统有效的转化或降期治疗手段,转化或降期后获得外科治疗的患者生存获益明显[131, 132, 133, 134, 135]。TACE联合外科治疗仍有诸多问题需要深入研究,如TACE治疗后序贯外科治疗的时机选择、TACE疗效对外科治疗长期生存的影响、TACE联合系统抗肿瘤等治疗在转化或降期全程管理中的作用和地位等问题。另外,外科切除后具有中高危复发因素患者,术后辅助性TACE可延长无复发生存期,但辅助性TACE治疗的时机选择、TACE次数和方案等尚无统一标准,需进一步研究。
2.TACE联合外放射治疗:联合外放射治疗可提高肿瘤局部缓解率、延长患者生存期,尤其是大肝癌介入术后、伴门静脉或下腔静脉癌栓及肝外转移的CNLC Ⅲ期肝癌[108,192],但具体实施过程中的最佳患者人群选择、不同患者TACE与外放疗最佳顺序选择和时机、TACE和外放射治疗方案对联合疗效的影响仍需深入研究。
需更多临床研究深入探索如何合理地与TACE联合治疗。目前一系列围绕TACE联合系统抗肿瘤治疗的多中心临床研究[如TALENTACE、EMERALD-1、EMERALD-3、LEAP-012、TACE-3、CheckMate 74w、IMMUTACE、TIDE、TACE联合阿帕替尼与卡瑞利珠单抗(NCT04559607)以及CHANCE系列研究等]正在进行,有望为中晚期肝癌一线方案的选择提供证据。同时,采用TACE联合靶向和免疫治疗在初始不可切除肝癌转化治疗研究、新辅助治疗研究(NeoTACE)以及评估切除或局部消融术后采用TACE联合靶向及免疫药物作为辅助的随机对照试验(SOURCE)也在积极推进中。未来应着眼于细化患者入组标准、亚组选择、系统抗肿瘤药物选择(肝癌分子特征和生物标志物探索,优化药物选择)、药物剂量、序贯顺序,以及不良反应管理等一系列临床实际问题,寻找最佳适宜人群,优化治疗方案并提高疗效。
执笔专家:刘嵘(复旦大学附属中山医院介入科);朱海东(东南大学附属中大医院介入与血管外科);贾中芝(南京医科大学附属常州第二人民医院介入血管科);仲斌演(苏州大学附属第一医院介入科);范文哲(中山大学附属第一医院肿瘤介入科);赵明(中山大学肿瘤防治中心影像与微创介入中心);王健(北京大学第一医院介入血管外科);靳勇(苏州大学附属第二医院介入放射科);陆建(东南大学附属中大医院介入与血管外科);梁斌(华中科技大学同济医学院附属协和医院放射科);段峰(中国人民解放军总医院介入放射科);夏冬东(西安国际医学中心医院消化病医院消化内科);杨国威(复旦大学附属中山医院介入科)
审阅专家(按姓氏汉语拼音排序):陈勇(宁夏医科大学总医院放射介入科);范卫君(中山大学肿瘤防治中心影像与微创介入中心);方主亭(福建省立医院血管与肿瘤介入科);古善智(湖南省肿瘤医院介入科);韩国宏(西安国际医学中心医院消化病医院消化内科);韩建军(山东省肿瘤医院介入科);韩新巍(郑州大学第一附属医院介入科);胡红杰(浙江大学附属邵逸夫医院放射科);黄明(云南省肿瘤医院微创介入科);黄明声(中山大学附属第三医院介入科);纪建松(丽水市中心医院放射科);金桂云(海南省人民医院介入治疗科);金龙(首都医科大学附属北京友谊医院放射介入科);黎海亮(河南省肿瘤医院放射科);李家平(中山大学附属第一医院肿瘤介入科);李佳睿(吉林大学附属医院介入治疗科);李庆东(重庆市肿瘤医院血管与介入科);李肖(中国医学科学院肿瘤医院介入治疗科);林海澜(福建省肿瘤医院肿瘤介入治疗科);刘瑞宝(哈尔滨医科大学附属肿瘤医院介入科);刘玉娥(山西省人民医院介入科);刘兆玉(中国医科大学附属盛京医院介入科);陆骊工(珠海市人民医院介入诊疗中心);吕维富(中国科学技术大学附属第一医院介入放射科);潘杰(北京协和医院放射科);任伟新(新疆医科大学第一附属医院介入放射科);邵国良(浙江省肿瘤医院介入治疗科);邵海波(中国医科大学附属第一医院介入放射科);孙军辉(浙江大学医学院附属第一医院肝胆胰介入中心);谭玉林(蚌埠医学院附属医院介入科);滕皋军(东南大学附属中大医院介入与血管外科);王松(青岛大学附属医院介入医学中心);王忠敏(上海交通大学医学院附属瑞金医院介入科);吴建兵(南昌大学第二附属医院肿瘤科);向华(湖南省人民医院微创介入医学中心);谢坪(四川省人民医院放射科);邢文阁(天津医科大学肿瘤医院介入治疗肿瘤科);徐浩(徐州医科大学附属医院介入放射科);徐健(西京医院介入诊疗科);许国辉(四川省肿瘤医院介入科);颜志平(复旦大学附属中山医院介入科);杨光(河北医科大学第四医院放射介入科);杨树法(新疆维吾尔自治区肿瘤医院介入治疗科);杨维竹(福建医科大学附属协和医院介入科);尹国文(江苏省肿瘤医院介入科);于世平(山西省肿瘤医院介入科);赵昌(广西医科大学附属肿瘤医院介入科);郑传胜(华中科技大学同济医学院附属协和医院放射科);周石(贵州医科大学附属医院介入科);朱康顺(广州医科大学附属第二医院微创介入科);朱晓黎(苏州大学附属第一医院介入科);朱旭(北京大学肿瘤医院介入治疗科);邹英华(北京大学第一医院介入血管外科)
循证医学、系统评价和信息科学家:夏君(宁波诺丁汉大学GRADE中心)
证据评价:赵展(天津溯源循证科技有限公司);赵赛(上海道田循证科技有限公司)
中国医师协会介入医师分会临床诊疗指南专委会. 中国肝细胞癌经动脉化疗栓塞(TACE)治疗临床实践指南(2023年版)[J]. 中华医学杂志, 2023, 103(34): 2674-2694. DOI: 10.3760/cma.j.cn112137-20230630-01114.
中国肝癌介入MDT联盟以及中国临床实践指南联盟(GUIDANCE)在指南组织、实施过程中提供的帮助
所有作者声明不存在利益冲突





















本文中第2679页“推荐在栓塞结束至少 5 min 后再次造影验证,以确切评估栓塞疗效(证据等级 1,推荐强度 A)”,此处的“证据等级1”应为“证据等级 5”,此处的第59篇参考文献应为“de Baere T, Arai Y, Lencioni R, et al. Treatment of Liver Tumors with Lipiodol TACE: Technical Recommendations from Experts Opinion[J]. CardiovascInterventRadiol, 2016, 39(3):334-343. DOI: 10.1007/s00270-015-1208-y.”;审阅专家“金桂云,海南省人民医院”应为“金桂云,海南医学院第一附属医院”;第2682页“卡瑞丽珠单抗”应为“卡瑞利珠单抗”。更正的同时表示歉意!