
2015年国际儿童急性肺损伤共识会议(pediatric acute lung injury consensus conference,PALICC)首次发布了儿童急性呼吸窘迫综合征(pediatric acute respiratory dystress syndrome,PARDS)的具体定义,并提供了诊疗指南和未来研究方向[1]。在之后的几年里,随着基础与临床研究的不断深入,以及相关学科的快速发展,出现了很多关于(P)ARDS的新观念和新进展:包括病理生理学研究的深入、肺保护性通气相关新概念(驱动压、机械能、自发性肺损伤)、新技术[经鼻高流量氧疗(high-flow nasal cannula oxygen therapy,HFNC)]以及快速发展的医疗保健系统(信息学、临床决策工具)等[2,3,4],对2015版PARDS指南提出了新的挑战与考验。与此同时,实践表明,在资源有限环境下,按照2015版标准诊断PARDS存在一些困难,且在其治疗上也存在一定差异。此外,最近的文献强调了不同PICU中心在实施2015版PARDS指南上的一些差异性[5,6],发现不遵循指南与更高的病死率相关[7,8]。这些原因都促使了PALICC-2的召开,以便更加细化PARDS的诊断和更新相关的诊疗方案。通过系统的文献检索、证据识别评估及专家们的投票和磋商,会议最终于2023年2月发布了第二版国际儿童急性呼吸窘迫综合征诊疗指南(PALICC-2指南)[9]。该指南共有34条临床推荐建议(1个强推荐,33个一般推荐),另有112条声明:其中18条关于PARDS和PARDS倾向的诊断标准、55条良好的实践声明、7条医疗保健政策声明和32条研究方向陈述。本文对主要内容介绍如下,同时对相较于2015版指南的更新部分做了重点解读,限于篇幅,省略了方法学内容。
版权归中华医学会所有。
未经授权,不得转载、摘编本刊文章,不得使用本刊的版式设计。
除非特别声明,本刊刊出的所有文章不代表中华医学会和本刊编委会的观点。
2015年国际儿童急性肺损伤共识会议(pediatric acute lung injury consensus conference,PALICC)首次发布了儿童急性呼吸窘迫综合征(pediatric acute respiratory dystress syndrome,PARDS)的具体定义,并提供了诊疗指南和未来研究方向[1]。在之后的几年里,随着基础与临床研究的不断深入,以及相关学科的快速发展,出现了很多关于(P)ARDS的新观念和新进展:包括病理生理学研究的深入、肺保护性通气相关新概念(驱动压、机械能、自发性肺损伤)、新技术[经鼻高流量氧疗(high-flow nasal cannula oxygen therapy,HFNC)]以及快速发展的医疗保健系统(信息学、临床决策工具)等[2,3,4],对2015版PARDS指南提出了新的挑战与考验。与此同时,实践表明,在资源有限环境下,按照2015版标准诊断PARDS存在一些困难,且在其治疗上也存在一定差异。此外,最近的文献强调了不同PICU中心在实施2015版PARDS指南上的一些差异性[5,6],发现不遵循指南与更高的病死率相关[7,8]。这些原因都促使了PALICC-2的召开,以便更加细化PARDS的诊断和更新相关的诊疗方案。通过系统的文献检索、证据识别评估及专家们的投票和磋商,会议最终于2023年2月发布了第二版国际儿童急性呼吸窘迫综合征诊疗指南(PALICC-2指南)[9]。该指南共有34条临床推荐建议(1个强推荐,33个一般推荐),另有112条声明:其中18条关于PARDS和PARDS倾向的诊断标准、55条良好的实践声明、7条医疗保健政策声明和32条研究方向陈述。本文对主要内容介绍如下,同时对相较于2015版指南的更新部分做了重点解读,限于篇幅,省略了方法学内容。

诊断PARDS、PARDS倾向、PARDS风险的氧合阈值
诊断PARDS、PARDS倾向、PARDS风险的氧合阈值
| 诊断 | 氧合阈值 |
|---|---|
| PARDS | |
| 诊断 | 有创机械通气:OI≥4或OSI≥5; |
| 无创机械通气a:PaO2/FiO2≤300 mmHg或SpO2/FiO2≤250 mmHg | |
| 严重程度分级 | 适用于PARDS初始诊断4 h后进行评估; |
| 有创机械通气:轻度/中度:OI<16或OSI<12;重度:OI≥16或OSI≥12; | |
| 无创机械通气a:轻度/中度:PaO2/FiO2>100 mmHg或SpO2/FiO2>150 mmHg; | |
| 重度:PaO2/FiO2≤100 mmHg或SpO2/FiO2≤150 mmHg | |
| PARDS倾向b | c经鼻持续气道正压/双水平气道正压或经鼻高流量[≥1.5 L/(kg·min)或≥30 L/min]:PaO2/FiO2≤300 mmHg或SpO2/FiO2≤250 mmHg |
| PARDS风险b | 需要供氧d以维持SpO2≥88%,但不满足PARDS或PARDS倾向患儿的氧合诊断标准 |
注:PARDS:儿童急性呼吸窘迫综合征;OI:氧合指数;OSI:氧饱和度指数;
a:无创机械通气下诊断PARDS,需在全面罩的持续气道正压/呼气末正压通气下,且气道压力≥5 cmH2O;
b:氧合应在患儿状态稳定时进行测量,当测量SpO2时,需确保SpO2≤97%;
c:使用无创经鼻通气或经鼻高流量通气的儿童不符合PARDS诊断条件,但当其达到氧合阈值时可诊断PARDS倾向。
d:供氧的含义包括:有创通气FiO2>21%;或无创通气FiO2>21%;或鼻导管/面罩供氧超过以下与年龄相应的特异性阈值:≥2 L/min(年龄<1岁),≥4 L/min(年龄1~5岁),≥6 L/min(年龄6~10岁),≥8 L/min(年龄>10岁)。鼻导管/面罩供氧氧流量计算公式:FiO2×气流量(L/min)(例如,6 L/min气流量,0.35的氧,氧流量=0.35×6 L/min=2.1 L/min);
单纯气道梗阻(如重症哮喘、病毒感染诱发的支气管痉挛)引起的呼吸衰竭不应考虑诊断PARDS倾向或PARDS风险。
所有年龄小于18周岁且除外围生期活动性肺疾病的患儿,根据PALICC-2标准,可诊断为PARDS(94%同意率)。对于新生儿可使用PALICC-2或新生儿定义(蒙特勒NARDS),对于青少年可以使用PALICC-2或成人定义(柏林ARDS)。
7 d以内出现的低氧血症和肺部影像学改变才考虑诊断PARDS(96%同意率)。
肺部影像学新出现的与肺实质损伤病变一致的斑片影或浸润影,而不单是肺不张或是胸腔积液样改变(90%同意率)。
1.4.1 在接受有创机械通气(invasive mechanical ventilation,IMV)治疗的患儿中,如果需要行PARDS严重程度分级评估,氧合指数(oxygenation index,OI)和氧饱和度指数(oxygen saturation index,OSI)优先于PaO2/FiO2或SpO2/FiO2。另外,建议在有条件时优先选用PaO2计算出来的OI或PaO2/FiO2来评估,而不是SpO2(90%同意率)。
1.4.2 接受无创机械通气(non-invasive mechanical ventilation,NIV)或HFNC的患儿,可使用PaO2/FiO2或SpO2/FiO2诊断PARDS或PARDS倾向(88%同意率)。
1.4.3 使用全面罩NIV通气[持续气道正压通气(continuous positive airway pressure,CPAP)或双水平气道正压通气(bi-level positive airway pressure,BiPAP)]、CPAP压力≥5 cmH2O(1 cmH2O=0.098 kPa)的患儿,或者IMV患儿,如果符合PARDS诊断标准的时间、氧合、病因/危险因素和影像学标准,则应考虑诊断PARDS(90%同意率)。
1.4.4 新诊断的PARDS患儿,需要在诊断后至少4 h后,才能开始疾病严重程度分级评估(85%同意率)。
1.4.5 如果应用SpO2作为PARDS的诊断和分级标准,应滴定氧气浓度,使患儿SpO2维持在88%~97%(96%同意率)。
针对儿童疾病特点,新指南将"单纯气道梗阻"的患儿作为特殊人群单独加以说明,包括重症哮喘、病毒感染诱发的支气管痉挛等疾病。此类患儿由于小气道受累可引起通气功能障碍,也可以伴发低氧血症,虽然符合PARDS的诊断标准,但并不符合(P)ARDS的病理生理特点(ARDS肺组织病变主要是炎症性肺水肿样改变,以换气功能障碍为主)。因此,临床医生在诊断PARDS时,需要对原发病有清晰的认识,防止误诊。
关于PARDS严重程度分级方面,PALICC-2指南新增了NIV下的PARDS严重程度分级(2015版指南中缺少此部分内容),且通过一些大型队列研究[5,10,11]进一步明确了IMV下选用OI和OSI评估PARDS严重程度明显优于选用PaO2/FiO2或SpO2/FiO2。鉴于研究发现,2015版指南中的轻度和中度PARDS(IMV通气下)患儿预后并没有大的差异,而重度患儿的病死率会有显著上升[5,11,12]。为了分类的简便性和准确性,本次指南将PARDS严重程度的三元分类简化为二元分类,即轻度/中度归为一类,重度归为另一类。另外,为了预防患儿在氧合状态并不稳定的情况下进行PARDS严重程度评估,规定了新诊断的PARDS患儿,需要在诊断至少4 h后,才能开始疾病严重程度分级评估。
1.5.1 经鼻NIV(CPAP或BiPAP)或HFNC通气的患儿,如果流量≥1.5 L/(kg·min)或≥30 L/min时,且符合时间、氧合、病因/危险因素和影像学诊断标准,则应考虑诊断PARDS倾向(87%同意率)。
1.5.2 由于资源限制而缺少影像学检查的患儿,如果符合时间、氧合和PARDS风险因素,则应考虑诊断PARDS倾向(90%同意率)。
1.5.3 当患儿存在PARDS风险时,有必要确定疾病进展和潜在的流行病学情况,以及预防疾病的途径(96%同意率)。
1.6.1 紫绀型先天性心脏病患儿如果出现氧合功能急剧恶化(相对于基线),且不能完全由潜在的心脏疾病解释时,如果符合PARDS诊断标准,则可以诊断PARDS(98%同意率)。
1.6.2 左心室功能障碍患儿如果出现急性低氧血症和新发的胸部影像学改变,且不能被左心室心力衰竭或液体超负荷所解释,如果符合PARDS诊断标准,则可以诊断PARDS(92%同意率)。
1.6.3 既往存在慢性肺部疾病,需要通过气管造口接受氧疗、NIV或IMV治疗的患儿,如果出现病情急性变化,尤其是氧合功能较基线水平急剧恶化,如果符合PARDS诊断标准,则可以诊断PARDS(96%同意率)。
1.6.4 已在接受IMV治疗的慢性肺疾病患儿或紫绀型先天性心脏病患儿,如果出现病情急剧恶化且符合PARDS诊断标准时,不能按照OI或OSI的数值进行疾病分层和分级。未来有必要进行后续研究,来确定此类慢性低氧血症急性加重患儿,当符合PARDS诊断标准时,PARDS的严重程度和风险分层(90%同意率)。
2015版指南提出了PARDS风险患儿的概念,适用于存在轻度低氧血症,接受NIV或IMV治疗的患儿。这些患儿虽然符合PARDS其他诊断标准,但由于其低氧血症未严重到符合PARDS的氧合诊断条件(如OI<4),只能诊断为PARDS风险患儿。在后续的临床工作中发现,很多病毒性下呼吸道感染的婴幼儿很容易符合2015版PARDS风险患儿的诊断标准,而这些患儿只有很少一部分发展为PARDS。因此,专家们重新分析了PARDIE数据库,将老版指南中的PARDS风险患儿分为PARDS倾向及PARDS风险患儿,并分别制定了诊断标准[13]。PARDS倾向患儿相较于PARDS风险患儿有更大几率发展为PARDS,且可能需要更长的住院时间,主要提醒医务工作者需要加大对此类患儿的关注力度。同时,鉴于成人方面的经验[14],儿科专家也建议采用相同的NIV流量阈值来协助诊断PARDS倾向[15],即流量需≥1.5 L/(kg·min)或≥30 L/min。需要注意的是,虽然指南中关于无创条件下PARDS和PARDS倾向诊断的氧合指数的阈值都是一样的(PaO2/FiO2≤300 mmHg(1 mmHg=0.133 kPa)或SpO2/FiO2≤250 mmHg)。但在NIV下诊断PARDS,需在全面罩的持续气道正压/呼气末正压通气下,且气道压力≥5 cmH2O,而PARDS倾向的诊断主要适用于经鼻无创通气,且没有压力要求。

ARDS协作网低PEEP/高FiO2参数调节对应值[16]
ARDS协作网低PEEP/高FiO2参数调节对应值[16]
| 指标 | 参数调节 | |||||||||||||
|---|---|---|---|---|---|---|---|---|---|---|---|---|---|---|
| FiO2 | 0.3 | 0.4 | 0.4 | 0.5 | 0.5 | 0.6 | 0.7 | 0.7 | 0.7 | 0.8 | 0.9 | 0.9 | 0.9 | 1.0 |
| PEEP(cmH2O) | 5 | 5 | 8 | 8 | 10 | 10 | 10 | 12 | 14 | 14 | 14 | 16 | 18 | 18~24 |
注:ARDS:急性呼吸窘迫综合征;FiO2:吸入氧浓度;PEEP:呼气末正压。
目前不能对PARDS患儿首选的特定呼吸机模式提出建议。未来应该进行临床研究来评估控制或辅助通气模式对PARDS预后的影响(94%同意率)。
建议PARDS患儿选用6~8 mL/kg的生理性潮气量进行通气,而不是>8 mL/kg的高潮气量通气(一般推荐,极低证据等级,98%同意率)。如果需要维持指南推荐限定的平台压和驱动压时,患儿可采用低于6 mL/kg的潮气量。但4 mL/kg的潮气量建议慎重采用。
2.3.1 在没有跨肺压测量的情况下,建议吸气平台压力≤28 cmH2O(一般推荐,极低证据等级,92%同意率)。当患儿肺顺应性较差时,吸气平台压力可以稍高一些(29~32 cmH2O)。
2.3.2 建议限定PARDS患儿驱动压≤15 cmH2O(静态测量压力)(一般推荐,极低证据等级,82%同意率)。
2.4.1 建议应在静态条件下进行PEEP水平的滴定,并综合考虑PARDS患儿氧合状态、氧气输送情况、血流动力学和肺脏顺应性情况(一般推荐,极低证据等级,96%同意率)。
2.4.2 推荐PEEP应维持在或高于"低PEEP/高FiO2 (ARDS协作网)"表格中(表2)不同FiO2所对应的PEEP水平[16](强推荐,一般证据等级,96%同意率)。
2.4.3 当调整PEEP水平,使患儿达到理想的氧合状态时,需注意避免超过PARDS指南中关于平台压力和(或)驱动压力的限制(良好的实践声明,100%同意率)。
推荐在PARDS通气中采用肺保护通气模式(一般推荐,低证据等级,83%同意率)。
不推荐也不反对在PARDS患儿中实施肺复张(一般推荐,低证据等级,94%同意率)。
目前没有足够的证据表明能够利用计算机械能来指导儿童机械通气。未来需要对儿童机械能进行计算和研究(90%同意率)。
2.8.1 不推荐在PARDS患儿中采用HFOV来替代传统通气模式(一般推荐,低证据等级,90%同意率)。对采用传统通气模式行肺保护性通气治疗,而达不到通气目标的PARDS患儿,可考虑HFOV。
2.8.2 使用HFOV时,需在持续动态监测氧分压、二氧化碳分压水平及血流动力学参数的情况下,通过逐步增加或减少平均气道压力来探索肺复张的潜能,从而获得最佳肺容量(90%同意率)。
2.9.1 建议轻/中度PARDS,SpO2维持在92%~97%(一般推荐,低证据等级,98%同意率)。
2.9.2 建议重度PARDS,优化PEEP水平后,可以接受SpO2低于92%,以减少过高的FiO2(一般推荐,低证据等级,88%同意率)。
2.9.3 PARDS患儿应避免长时间SpO2低于88%或高于97%(良好的实践声明,88%同意率)。
2.9.4 当SpO2<92%时,应监测中心静脉血氧饱和度及其他反映氧气输送/利用情况的标志物(94%同意率)。
2.10.1 为维持推荐的压力限值和潮气量水平,PARDS患儿可以存在允许性高碳酸血症(pH值下限为7.20)(一般推荐,极低证据等级,100%同意率)。但以下PARDS患儿不适用于此项推荐:颅内高压、严重肺动脉高压、某些先天性心脏病、血流动力学不稳定和显著的心功能障碍患儿。
2.10.2 不建议在PARDS患儿中常规使用碳酸氢盐,而建议选择性使用(一般推荐,低证据等级,96%同意率)。但严重代谢性酸中毒或肺动脉高压对心功能或血流动力学稳定性存在不利影响的情况下,可以考虑补充碳酸氢盐。
推荐PARDS患儿气管插管时选用带套囊的气管插管(100%同意率)。
由于PARDS的异质性以及临床证据的缺乏,PALICC-2指南中关于机械通气部分的内容更新有限。新指南仍然推荐肺保护性通气策略,对通气模式没有明确的推荐,潮气量和吸气平台压的推荐意见也没有变化。对于PEEP的设置,相较于2015版指南有了更为明确的指导意见,强烈建议参照"低PEEP/高FiO2 (ARDS协作网)"表格进行设置。新指南首次规定了PARDS患儿IMV时驱动压应小于15 cmH2O,但对于能否通过计算机械能用于指导通气,并没有明确的建议。

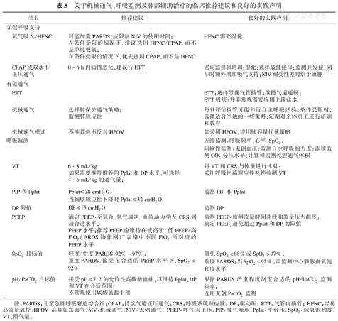
关于机械通气、呼吸监测及肺部辅助治疗的临床推荐建议和良好的实践声明
关于机械通气、呼吸监测及肺部辅助治疗的临床推荐建议和良好的实践声明
| 项目 | 推荐建议 | 良好的实践声明 |
|---|---|---|
| 无创呼吸支持 | ||
| 氧气吸入/HFNC | 可能加重PARDS,应限制NIV的使用时间;在条件受限的情况下,建议选用HFNC/CPAP,而不是单纯吸氧;在条件受限的情况下,优先选用CPAP,而不是HFNC | HFNC需要湿化 |
| CPAP或双水平正压通气 | 0~6 h内病情恶化,建议行ETT | 密切监督和培训;湿化;选择最佳接口;监测并发症;同步时额外增加吸气支持;NIV耐受性差时给予镇静 |
| 有创通气 | ||
| ETT | ETT:选择带囊气管插管;维持气道通畅;ETT吸痰:并非常规需要应用生理盐水 | |
| 机械通气 | 选择肺保护通气策略;监测肺顺应性 | 每日评估拔管可能和行自主呼吸试验;条件受限时,选择适合当地的一些策略;定期对全体员工进行培训和教育 |
| 机械通气模式 | 不推荐也不反对HFOV | 如采用HFOV,应用肺容量优化策略 |
| 呼吸监测 | 连续监测:呼吸频率、心率、SpO2;间歇性监测:无创血压;监测自主呼吸的力度;连续监测CO2分压水平;计算和监测死腔通气体积 | |
| VT | 6~8 mL/kg如果需要维持推荐的Pplat和DP水平,可选择4~6 mL/kg的通气量; | 将VT和CRS与体重进行比对;采用呼吸回路顺应性补偿监测VT |
| PIP和Pplat | Pplat≤28 cmH2O;当胸壁顺应性下降时Pplat≤32 cmH2O | 监测PIP和Pplat |
| DP限值 | DP≤15 cmH2O | 监测DP |
| PEEP | 滴定PEEP:至氧合、氧气输送、血流动力学及CRS到最合适水平;PEEP水平:推荐PEEP应维持在或高于"低PEEP/高FiO2(ARDS协作网)"表格中不同FiO2所对应的PEEP水平 | 监测PEEP:监测流量时间曲线和流量压力曲线;滴定PEEP:避免超过Pplat和DP的限值 |
| SpO2目标值 | 轻度/中度PARDS:92%~97%;重度PARDS:接受在合适的PEEP水平下,SpO2<92% | 避免SpO2<88%或SpO2>97%;重度PARDS:当SpO2<92%,需监测中心静脉血氧饱和度水平 |
| pH/PaCO2目标值 | 接受pH≥7.2的允许性高碳酸血症,以维持Pplat、DP和VT在合适范围;不常规使用碳酸氢盐干预 | 根据PARDS严重程度制定合适的pH/PaCO2监测频率;选用无创PaCO2监测 |
注:PARDS:儿童急性呼吸窘迫综合征;CPAP:持续气道正压通气;CRS:呼吸系统顺应性;DP:驱动压;ETT:气管内插管;HFNC:经鼻高流量氧疗;HFOV:高频振荡通气;MV:机械通气;NIV:无创通气;PEEP:呼气末正压;PIP:吸气峰压;Pplat:平台压;SpO2:脉氧饱和度;VT:潮气量。
建议选择性应用iNO治疗PARDS患儿,反对在PARDS患儿中常规应用iNO治疗(一般推荐,低证据等级,98%同意率)。在某些PARDS表型(如肺动脉高压或严重的右心室功能不全的患儿)中使用iNO可能有益。对于严重PARDS患儿,可以考虑使用iNO作为一种抢救疗法或作为体外生命支持的过渡。使用时,应在最初4 h内进行疗效评估,以尽量减少毒性,并在没有确定疗效的情况下停止继续使用。
建议选择性应用肺表面活性物质治疗PARDS患儿,反对在PARDS患儿中常规应用肺表面活性物质治疗(一般推荐,低证据等级,100%同意率)。肺表面活性物质可能会在特定的PARDS人群或表型中使用。然而,没有足够的证据表明哪些人群或表型可能会受益。
没有足够的数据支持或反对PARDS患儿使用俯卧位通气治疗(一般推荐,低证据等级,94%同意率)。当PARDS患儿出现低氧血症,对其他干预措施无反应时,可考虑使用俯卧位通气。如果使用,应评估俯卧位时氧合的改善情况。目前不能就俯卧位的持续时间提出建议。
3.4.1 对于气管插管的PARDS患儿,应保持气道通畅(良好的实践声明,98%同意率)。
3.4.2 目前不能明确建议使用哪种(封闭或开放)吸引系统。未来的研究应集中在封闭和开放吸引系统对PARDS患儿预后的影响(90%同意率)。
3.4.3 PARDS患儿不应在气管内吸痰前常规滴注等渗盐水(良好的实践声明,94%同意率)。
不推荐PARDS患儿使用某种特定的气道清理方法(如胸部物理治疗和黏液溶解治疗)。未来的研究应侧重于特定气道清除方法对预后的影响以及可能从这些方法中受益的特定人群(96%同意率)。
与选择性使用糖皮质激素相比,不建议PARDS患儿常规使用糖皮质激素(一般推荐,低证据等级,96%同意率)。糖皮质激素对由新型冠状病毒引起的PARDS患儿可能有一定的益处。但是,不能就其他特定人群的使用提出建议。
肺部辅助疗法这部分内容较2015版指南并没有更新,近些年虽然增加了一些新型冠状病毒感染后PARDS患儿的救治经验,但对于PARDS的各种表型和病理生理学机制的研究仍不够清晰。因此,关于iNO、肺表面活性物质以及糖皮质激素疗法在PARDS患儿中的使用仍存在较大争议。

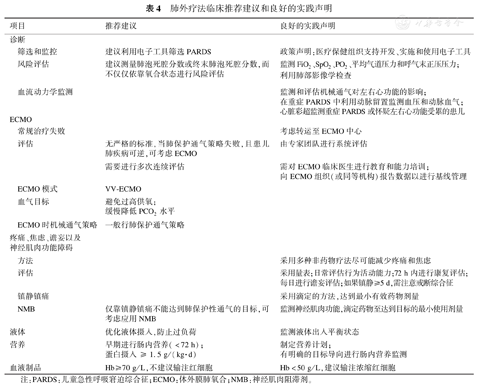
肺外疗法临床推荐建议和良好的实践声明
肺外疗法临床推荐建议和良好的实践声明
| 项目 | 推荐建议 | 良好的实践声明 |
|---|---|---|
| 诊断 | ||
| 筛选和监控 | 建议利用电子工具筛选PARDS | 政策声明:医疗保健组织支持开发、实施和使用电子工具 |
| 风险评估 | 建议测量肺泡死腔分数或终末肺泡死腔分数,而不仅仅依靠氧合状态进行风险评估 | 监测FiO2、SpO2、PO2、平均气道压力和呼气末正压压力;利用肺部影像学检查 |
| 血流动力学监测 | 监测和评估机械通气对左右心功能的影响;在重症PARDS中利用动脉留置监测血压和动脉血气;心脏彩超监测重症PARDS或怀疑左右心功能受累的患儿 | |
| ECMO | ||
| 常规治疗失败 | 考虑转运至ECMO中心 | |
| 评估 | 无严格的标准,当肺保护通气策略失败,且患儿肺疾病可逆,可考虑ECMO | 由专家团队进行系统评估 |
| 需要进行多次连续评估 | 需对ECMO临床医生进行教育和能力培训;向ECMO组织(或同等机构)报告数据以进行基线管理 | |
| ECMO模式 | VV-ECMO | |
| 血气目标 | 避免过高供氧;缓慢降低PCO2水平 | |
| ECMO时机械通气策略 | 一般行肺保护通气策略 | |
| 疼痛、焦虑、谵妄以及神经肌肉功能障碍 | ||
| 方法 | 采用多种非药物疗法尽可能减少疼痛和焦虑 | |
| 评估 | 采用量表;日常评估行为活动能力;72 h内进行康复评估;每日进行谵妄评估;如果镇静≥5 d,需注意戒断综合征 | |
| 镇静镇痛 | 采用滴定的方法,达到最小有效药物剂量 | |
| NMB | 仅靠镇静镇痛不能达到肺保护性通气的目标,可考虑应用NMB | 监测神经肌肉功能,滴定药物至达到目标的最小使用剂量 |
| 液体 | 优化液体摄入,防止过负荷 | 监测液体出入平衡状态 |
| 营养 | 早期进行肠内营养(<72 h);蛋白摄入≥ 1.5 g/(kg·d) | 制定营养计划;有明确的目标导向进行肠内营养监测 |
| 血液制品 | Hb≥70 g/L,不建议输注红细胞 | Hb<50 g/L,建议输注浓缩红细胞 |
注:PARDS:儿童急性呼吸窘迫综合征;ECMO:体外膜肺氧合;NMB:神经肌肉阻滞剂。
4.1.1 有效而可靠的关于疼痛、镇静、谵妄和戒断综合征的量表,需要应用于PARDS患儿的监测、定位和导向治疗中,并有助于促进不同专业间的沟通(良好的实践声明,100%同意率)。
4.1.2 在PARDS患儿中,应该滴定镇静药物的使用剂量(最小但有效)以达到机械通气的目标,包括促进氧气输送,减少氧气消耗和一定的呼吸功目标(良好的实践声明,96%同意率)。
4.1.3 镇静监测、药物滴定和脱机应通过目标导向的方案进行管理,并由跨专业团队协作制定每日镇静目标(良好的实践声明,96%同意率)。
4.1.4 镇静药物使用5 d或以上的PARDS患儿应当使用经过验证的仪器评估医源性戒断综合征,同时应制定系统计划缓慢撤离镇静(良好的实践声明,96%同意率)。
4.2.1 PARDS患儿应该每天使用经过验证的儿童谵妄筛查工具评估谵妄情况(良好的实践声明,94%同意率)。
4.2.2 PARDS患儿应接受多组分药物或非药物干预方法作为一线干预疗法,以及通过减少可改变的危险因素来预防和治疗谵妄(良好的实践声明,90%同意率)。
4.2.3 不推荐使用典型或非典型抗精神病药物、褪黑素或其他药物来常规预防或治疗谵妄。需要进一步的研究来评估抗精神病药物和褪黑素在治疗谵妄中的作用(98%同意率)。
4.3.1 如果不能达到有效和保护性的机械通气,与单独使用镇静相比,建议可以采用NMB与镇静联合使用(一般推荐,极低证据等级,98%同意率)。
4.3.2 NMB的使用应由专业团队监测,并滴定药物到目标剂量(良好的实践声明,94%同意率)。
4.4.1 与肠外营养或延迟肠内营养相比,建议PARDS患儿在可行的情况下尽早开始肠内营养(<72 h)(一般推荐,极低证据等级,92%同意率)。
4.4.2 PARDS患儿应该制定营养计划,以促进恢复,维持生长和满足代谢需求(良好的实践声明,98%同意率)。
4.4.3 肠内营养的监测、进展和维持情况,应通过由跨专业团队合作建立的目标导向方案进行管理(良好的实践声明,96%同意率)。
4.4.4 建议PARDS患儿的蛋白质摄入量至少1.5 g/(kg·d)(一般推荐,低证据等级,92%同意率)。
4.4.5 临床试验中关于营养策略、暴露和监测的报告应足够明确,以便进行不同研究间的比较(例如,途径、成分、卡路里、达到营养目标的时间)(98%同意率)。
建议PARDS患儿应按照由跨专业团队共同制定每日液体目标,接受液体治疗以维持最佳氧气输送和脏器功能保护,同时防止液体过负荷(一般推荐,低证据等级,98%同意率)。
4.6.1 伴有呼吸衰竭的危重患儿,当血红蛋白浓度低于5 g/dL时,应接受浓缩红细胞输血治疗(良好的实践声明,96%同意率)。可能不适用溶血性贫血患儿。
4.6.2 危重患儿血红蛋白浓度≥7 g/dL,血流动力学稳定,无慢性紫绀、严重PARDS、溶血性贫血等情况时,不建议输注红细胞(一般推荐,低证据等级,98%同意率)。
4.6.3 对于血流动力学不稳定或严重低氧血症的PARDS危重患儿,目前不能就最佳的浓缩红细胞输血阈值提出建议。需要进一步的研究来确定严重低氧血症PARDS患儿输血的风险、益处和替代方案(98%同意率)。
4.7.1 PARDS患儿的昼夜活动和休息模式应通过非药物或多组分药物的疗法进行优化(良好的实践声明,94%同意率)。
4.7.2 应根据PARDS患儿临床状态进行日常活动的评估和确定(良好的实践声明,94%同意率)。
4.7.3 对于PARDS患儿,应在72 h内建立一个康复小组(物理治疗和/或职业治疗)进行评估,以确定基线功能、康复目标和根据临床状况准备适当的干预措施(良好的实践声明,98%同意率)。
相对于2015版指南,PALICC-2细化了镇静镇痛部分的内容。提出PARDS患儿镇静药物使用5 d或以上时需要评估医源性戒断综合征发生的风险,同时强调医务人员需要重视PARDS患儿谵妄和睡眠障碍的发生。营养部分除了仍然推荐早期肠内营养外,还增加了PARDS患儿蛋白质摄入量的标准[至少1.5 g/(kg·d)]。
5.1.1 对于可能发生PARDS或有PARDS风险的常规氧疗或HFNC患儿,如果没有明确的插管指征,建议使用有一定时间限制的NIV (CPAP或BiPAP)进行试验治疗(一般推荐,极低证据等级,88%同意率)。
5.1.2 对于NIV治疗6 h内临床症状未见改善或有疾病恶化征象[包括呼吸/心率增加、呼吸功增加、气体交换水平(SpO2/FiO2)下降]的患儿,建议改用气管插管,有创通气治疗(一般推荐,极低证据等级,94%同意率)。
NIV治疗应在有训练有素、经验丰富的工作人员的环境中开展,并应在有密切监测的环境中进行,以便及时识别有无病情恶化,迅速给予对症治疗(良好的实践声明,96%同意率)。
5.3.1 在提供NIV治疗时,应该选择为儿童提供最有效的呼吸机同步接口(良好的实践声明,100%同意率)。
5.3.2 接受NIV治疗的患儿应密切监测潜在的并发症,如皮肤损伤、胃膨胀、气压损伤和结膜炎(良好的实践声明,98%同意率)。
5.3.3 对于有危险或可能确诊PARDS的患儿,接受NIV和HFNC通气时应使用加温加湿处理(良好的实践声明,96%同意率)。
5.3.4 对于NIV治疗耐受性较差的患儿,可利用镇静来提高其耐受性(良好的实践声明,92%同意率)。
5.3.5 当PARDS患儿使用NIV治疗时,应使用增加吸气压力的支持方式来减少吸气肌的用力。单独CPAP通气可能适用于那些无法实现患儿-呼吸机同步或使用鼻通气的患儿(良好的实践声明,96%同意率)。
对于有PARDS风险或PARDS倾向的患儿,不能就何时使用HFNC提出建议,需要进一步的研究来确定其风险或临床适应证(94%同意率)。
5.5.1 建议在资源有限环境中,对于有PARDS风险的患儿使用CPAP或HFNC治疗,而不是单纯的供氧治疗(一般推荐,极低证据等级,92%同意率)。
5.5.2 建议在资源有限环境中,对于PARDS倾向的患儿使用CPAP治疗,而不是HFNC治疗(一般推荐,极低证据等级,83%同意率)。
PALICC-2指南再次强调了PARDS患儿在接受NIV治疗时应当加强监测和评估,建议6 h内临床症状未见改善或有疾病恶化征象的患儿,及时改用有创通气治疗。对于HFNC在PARDS患儿中的应用时机,目前并没有明确的推荐意见。同时,指南新增了在资源有限地区NIV治疗的选择,CPAP的使用要优先于HFNC的使用。
6.1.1 有潜在可逆性病因的严重PARDS患儿,当肺保护性通气策略治疗仍存在气体交换不足时,应评估ECMO的可行性(一般推荐,极低证据等级,96%同意率)。
6.1.2 应基于一个已建立的专家团队对患儿病史和临床状态进行结构化评估后,再做ECMO治疗的决定(良好的实践声明,94%同意率)。
6.1.3 与单一时间点评估相比,连续性评估可用于指导ECMO资格的决策(一般推荐,低证据等级,98%同意率)。
6.1.4 建议在心功能正常的PARDS患儿中使用静脉-静脉ECMO而不是静脉-动脉ECMO(一般推荐,低证据等级,94%同意率)。
6.1.5 对于使用合适的非ECMO治疗仍不能稳定的PARDS患儿,应考虑转至ECMO中心(良好的实践声明,96%同意率)。
6.2.1 所有直接照顾患儿的人员,包括具有初级患儿护理职责的临床医生和ECMO专家都应该了解ECMO回路及其与患儿之间的相互生理作用。模拟教学在ECMO训练中可能是有用的(医疗保健政策声明,94%同意率)。
6.2.2 为PARDS提供ECMO支持的中心应向体外生命支持组织或类似组织报告所有ECMO数据,以确定病死率和并发症的基线数据(医疗保健政策声明,94%同意率)。
6.3.1a 建议在ECMO支持的PARDS患儿中维持正常的PaO2,而不是过高的PaO2(一般推荐,低证据等级,96%同意率)。
6.3.1b 在ECMO支持的PARDS患儿中,特别是在高碳酸血症的情况下,推荐缓慢降低PaCO2(一般推荐,极低证据等级,88%同意率)。
6.3.2 在ECMO支持的PARDS患儿中,建议呼吸机压力的设置符合先前确定的肺保护通气策略中的限值,以避免额外的肺损伤(一般推荐,低证据等级,98%同意率)。
目前不能就PARDS患儿何时使用体外二氧化碳清除技术提出建议。需要进一步的研究来确定PARDS患儿使用体外二氧化碳清除的临床适应证(研究方向陈述,92%同意率)。
所有ECMO儿童幸存者应接受短期和长期的神经发育和身体功能评估,以评估远期损害(良好的实践声明,90%同意率)。
PARDS患儿ECMO治疗的时机和标准仍没有明确推荐,借鉴于体外生命支持组织指南的更新[17],推荐PARDS患儿采用静脉-静脉-ECMO模式治疗,并需要缓慢降低血气中的PCO2水平。
综上所述,此次PALICC-2指南中关于PARDS的诊断做了较多的修改,包括明确PARDS的风险分层需要在诊断后至少4 h后开展;PARDS的严重程度分组也简化分为四组,包括按照通气类型分为有创通气组和无创通气组,按照氧合严重程度分为轻度/中度组和重度组;同时还创建了"PARDS倾向"的诊断标准来适应越来越多经鼻呼吸支持方式的使用(如HFNC),这一诊断标准有助于资源有限地区早期识别可能发展为PARDS的患儿。
PALICC-2的其他两方面的重大更新包括信息学和数据科学方面的内容[18],以及如何在资源有限地区实施的相关建议和陈述[19]。信息学部分提供了关于如何筛选PARDS和肺顺应性的一些监测建议。资源有限地区强调了在诊断测试、设备或培训有限的情况下,如何采用PALICC-2指南来定义和治疗PARDS。由于篇幅受限,以上两部分内容,以及PARDS病理生理学、PARDS的监测、发病率和长期预后等相关内容本文不能一一赘述,如有需要,可参照指南原文了解学习。
总之,距2015年PALICC初次指南的制定,已历经数年发展,PARDS仍缺乏高质量的临床随机对照研究,这使得指南中的临床推荐内容多具有一定条件限制。尽管如此,此次PARDS指南的更新仍具有重大价值,因为所有建议和陈述的可行性、安全性、公平性和实施都得到了充分的考虑。目前,这些建议和陈述还存在很多缺陷,许多重要的问题仍有待回答,这为未来PARDS的研究提供了方向和机会。
所有作者均声明不存在利益冲突





















