
循证护理实践要求护理人员将当前最佳科学证据与临床护理经验相结合,同时考虑患者的价值观和偏好以作出临床决策。依据循证医学“6S”证据资源金字塔,证据总结是与循证实践指南同级别的一类高级科学证据,在循证实践指南稀缺的时代,成为临床用证的主要依据。近年来,证据总结类论文发表数量逐渐增多,但是在糖尿病护理领域,证据总结类论文缺口较大。该文整合澳大利亚乔安娜布里格斯研究所(JBI)循证卫生保健中心和复旦大学JBI循证护理合作中心制作证据总结的流程和撰写规范,总结糖尿病护理领域的证据总结制作建议,并梳理报告撰写要点,以期为糖尿病护理领域开展更多、更高质量的证据总结研究提供参考。
版权归中华医学会所有。
未经授权,不得转载、摘编本刊文章,不得使用本刊的版式设计。
除非特别声明,本刊刊出的所有文章不代表中华医学会和本刊编委会的观点。
经全国继续医学教育委员会批准,本刊开设继教专栏,从2023年第1期开始共刊发10篇继教文章,文后附5道单选题,读者阅读后可扫描标签二维码答题,每篇可免费获得Ⅱ类继教学分0.5分,全年最多可获5分。
糖尿病是一个全球性的公共卫生问题,2021年国际糖尿病联盟报告,全球成年糖尿病患者高达5.37亿,医疗花费9 660亿美元,死亡总数约670万[1]。国内外已有大量糖尿病或血糖管理的相关研究报道,但这些研究设计多样,质量参差不齐,所得结论的适用人群及临床情境差异大,难以直接应用于临床实践。证据总结围绕一个或一组特定主题,对关于卫生保健干预或活动的相关研究证据进行提炼与汇总[2, 3]。在循证医学“6S”证据资源金字塔中[4],证据总结是仅次于计算机决策支持系统的第二高级别的科学证据,因其主题聚焦、来源可靠、内容精炼、易于理解和传播[5],常作为指导临床实践的证据来源。
证据总结作为一种简化的快速综述方法[3],需要遵循全面、严谨、透明和临床实用性的原则[6]。但目前,证据总结类论文在循证问题的提出、证据检索筛选、评价以及证据分级和推荐强度确定等方面均存在不足,可能影响证据结论的客观性、科学性、可靠性[7, 8]。本文将介绍澳大利亚乔安娜布里格斯研究所(Joanna Briggs Institute,JBI)循证卫生保健中心和复旦大学JBI循证护理合作中心提出的证据总结制作流程和撰写规范,并以糖尿病护理证据总结为例,剖析制作证据总结的注意事项,梳理报告撰写要点,以期指导护理人员正确、规范地开展证据总结研究,以实现更多糖尿病护理领域的临床实践能依据最新、最佳的科学证据开展。
为了帮助护理人员总结、传播及利用最佳可用证据,JBI研究团队确定了制作证据总结的8个步骤:确定问题、结构化文献检索、文献筛选、文献质量评价、证据综合、同行评议、整合反馈和资源上传[9]。优点是在证据总结正式发表之前,经过两轮专家评审,增加了研究结果的可信度。复旦大学JBI循证护理合作中心在JBI流程的基础上,提出了制作证据总结的建议流程,包括问题确立、文献检索、文献筛选、质量评价、证据汇总与分级、形成实践建议[10],每个步骤都有简明扼要的解释,具有指导意义,国内发表的证据总结大多依据此流程制作。不管采取哪种流程,选题、文献选择与评价、证据汇总与分级等都是影响证据总结质量的重要因素。研究者在制作证据总结的时候,需要注意以下几点。
1. 选题聚焦和避免重复:一个好的循证问题需要同时具备以下条件,即临床需求性、证据可及性、证据可行性及临床的支持和配合程度[11]。目前国内发表的糖尿病护理证据总结的选题大多关注糖尿病的预防,糖尿病患者饮食和运动方案、足病风险筛查、低血糖预防及管理,妊娠期、危重患者、围术期及特殊治疗患者的血糖管理等,有助于糖尿病护理实践。但部分选题较宽泛,工作量大,证据条目较多,难以形成清晰简明的实践建议;有的选题虽然是针对特定人群,但由于该人群的证据较少,只能借鉴其他人群的证据;有的选题重复,导致资源的浪费甚至重复发表的问题。JBI循证资源数据库发布的糖尿病护理相关的证据总结选题相对比较聚焦,如妊娠期糖尿病(gestational diabetes mellitus,GDM)患者的筛查、诊断、分娩及血糖监测,低血糖处理与安全驾驶,瑜伽对2型糖尿病患者血糖的影响等。建议研究者听取决策者、管理者、临床专业人员的建议,关注他们的需求,聚焦临床护理实践,如患者教育、远程管理、持续血糖监测、胰岛素注射技术等;检索相关网站,查看有无类似证据总结发表或其他研究者注册类似证据总结,并查看该主题是否有条件进行证据总结;如果需要借鉴其他人群证据时要充分考虑两类人群之间是否存在差异,是否能做其他人群的证据迁移。
2. 结构化构建循证问题:确定好选题之后,可以按照PICO(P为研究对象,I为干预措施,C为对照,O为结局)[12]或PIPOST(P为目标人群,I为干预措施,P为应用证据的专业人员,O为结局,S为证据应用场所,T为证据类型)[13]模式将临床问题转换为结构化的循证问题。如朱苗苗等[14]将“如何为成人2型糖尿病患者制定运动方案”这一临床问题,按照PICO模式进行转换,P为成年2型糖尿病患者,I为有氧运动、抗阻运动等锻炼活动或体育运动,C为饮食干预或常规护理,O为血糖水平、糖化血红蛋白水平、体重变化及患者的运动依从性等。刘婷等[15]将“GDM孕妇运动是否安全、有效,如何指导GDM孕妇运动”的临床问题,按照PIPOST模式转换为循证问题。P为GDM患者或有预防GDM需求的健康孕妇,I为有氧运动和抗阻训练在内的各项运动干预,P指妇产科病区护士或社区护士,O包括血糖、胰岛素剂量、锻炼依从性及运动不良反应等母体结局和新生儿低血糖、巨大儿、肩难产、子痫前期及剖宫产等妊娠结局,T为指南、系统评价、证据总结、推荐实践或专家共识等。
3. 细化检索策略,从上而下逐层检索:建议邀请图书馆专业人员协助检索,确保检索准确而全面。根据证据实施的主题,从PICO或PIPOST中挑选核心检索词,并根据临床经验、主题词表、相关文献的关键词等扩展同义或同类检索词[16],如“2型糖尿病患者运动管理”的核心检索词为“2型糖尿病”“运动”,“运动”可以扩展为锻炼、训练、体力锻炼、体力活动、身体活动、运动治疗、运动疗法、有氧运动、抗阻运动、健身训练、举重、负重、跑步、慢跑、步行、骑自行车、划船、游泳、健身操、太极、普拉提或瑜伽等,而运动的效果及文献类型可以作为文献纳入及排除标准。
为了节约时间,建议按照循证资源“6S”模型,从证据金字塔的顶端逐层检索[10]。如果该领域有高质量、内容丰富且为近期发布的循证指南,则没有必要浪费人力、物力和财力检索所有系统评价和原始研究,一般检索近5年文献即可[17],如JBI循证资源数据库2023年7月发布的“2型糖尿病患者饮食管理的证据总结”只纳入了2022年更新的美国糖尿病学会及英国国家卫生与临床优化研究所的2型糖尿病治疗指南。此外,还需检索糖尿病相关的专业学术组织,如国际糖尿病联盟、美国糖尿病学会、中华医学会糖尿病学分会等发布的指南或专家共识。
每个数据库的检索方式有所不同,如临床决策支持系统、指南网、证据总结数据库因其信息高度汇集和结构化,只需输入核心检索词,或者按照结构化菜单浏览即可获得相应的结果。随着检索下移,则需配合布尔逻辑符,如“AND”“OR”和“NOT”等,不断细化检索策略,确保检索过程透明、可重复[16]。建议记录每个数据库的检索策略和检索数量,以便核查。具体检索策略可以参考Muka等[18]发表的《医学研究系统评价和Meta分析设计、实施及发表的24步指南》,该指南详细说明了如何检索及筛选文献,并且提供了不同数据库的检索策略及文献筛选流程图范本。
4. 合理设置纳入及排除标准:建议根据结构化的循证问题书写文献筛选清单(表1)[19],以节约时间和减少误差。双人独立筛选,必要时请研究小组讨论决定。采用文献管理软件Refworks或Endnote管理文献,并以流程图的形式呈现文献检索及筛选过程,包括文献检索的总量、排除重复文献的数量、阅读标题或摘要后排除的数量、阅读全文后排除的数量及原因、最终纳入的文献数量等。

《1型糖尿病患儿居家低血糖识别及处理最佳证据总结》[19]文献筛选清单举例
《1型糖尿病患儿居家低血糖识别及处理最佳证据总结》[19]文献筛选清单举例
| 纳排指标 | 选择标准 |
|---|---|
| 纳入标准 | |
| 研究对象 | 1型糖尿病患儿(儿童或青少年) |
| 干预措施 | 低血糖的评估、干预及处理 |
| 研究结果 | 低血糖发生率、正确处理低血糖率、低血糖处理成功率 |
| 文献类型 | 指南、证据总结、推荐实践、系统评价、临床决策、专家共识 |
| 文献语言 | 中英文 |
| 发表时限 | 2015年至2021年 |
| 排除标准 | |
| 文献类型 | 改编的指南、专家建议、翻译指南、指南解读、摘要、讨论稿、草案和节选、原始研究 |
| 文献质量 | 不能判定等级、文献质量差 |
| 文献完整性 | 信息不全 |
5.选择合适的工具评价文献质量:研究者要根据自己所选择的文献类型,选择合适的评价工具,并且注意采用更新的版本(表2)。JBI循证卫生保健中心发布了随机对照试验、系统评价、专家共识等多种文献质量评价工具,供研究者选择[20]。至少应由2名具有循证知识背景的专业人员独立评价,结果不一致时由研究小组讨论决定;临床实践指南评价最好有4人进行单独评价,且对评价者的方法学背景及专业背景有更高的要求[21]。除指南评价工具外,其他文献质量评价工具一般不推荐计算条目得分确定最终是否纳入研究,研究者需根据总体评价结果决定是否纳入。有研究者将评价结果为“否”的条目数≥50%,或“不清楚”条目数≥80%的文献剔除[22]。

常用文献质量评价工具
6. 独立提取、汇总证据和评价证据等级:制定证据提取表格,包括作者、发表年限、证据类型、证据主题、证据内容、证据等级、推荐强度等。划分证据主题时,应围绕循证问题,结合临床实践,注意逻辑性,方便读者理解。如《妊娠期糖尿病孕妇运动方案的最佳证据总结》[15]从运动评估、方式、强度、时间和安全等5个维度汇总证据。提取证据时应尽量忠于原文,语言凝练,具有可读性;内容互补时,可直接合并;内容相同时,选择简洁、清晰、独立的建议。内容冲突时,需要追溯证据的来源,找出冲突的原因[17],遵循高级别、高质量、新发表优先及国内证据优先的原则[10]。如刘巧艳等[28]研究者发现国外某指南推荐使用10%或20%葡萄糖静脉滴注来处理低血糖,与JBI证据总结及国内指南中的证据存在冲突,故最终未采纳此证据。
大多数研究者采用JBI证据预分级系统[29]评价证据等级,来源于循证指南的证据可直接提取指南标注的证据级别、分级系统及推荐强度[10]。对于来源于系统评价的证据,也可采用GRADE系统[30]进行证据质量分级。
7.形成实践建议,确定推荐强度:实践建议形成及推荐强度确定是一个复杂的过程,需由专业人员进行,建议组是包括临床专家、方法学专家,甚至患者代表等在内的评价小组[7],根据证据的FAME原则(F为可行性,A为适宜性,M为临床意义,E为证据的有效性)[29]、证据的质量、利弊平衡、患者价值观或偏好、资源使用等[31]确定推荐强度。证据质量越高、利弊间的差距越大、越符合患者价值观或偏好、干预措施消耗的资源越少,越适合强推荐,反之亦然[32],如推荐1型糖尿病患者及其家属或照护者接受低血糖预防、识别和管理的糖尿病教育以降低低血糖风险(强推荐)。
证据总结类研究的报告通常包括论文、证据总结和推荐实践3种形式,必要时提供其他支撑和配套材料,如手册、图片、视频等,供不同需求的用户查看和应用。比如,临床医师青睐“包含方法、结果和讨论的摘要格式”,而决策者则更喜欢“非学术格式”的推荐实践[33]。
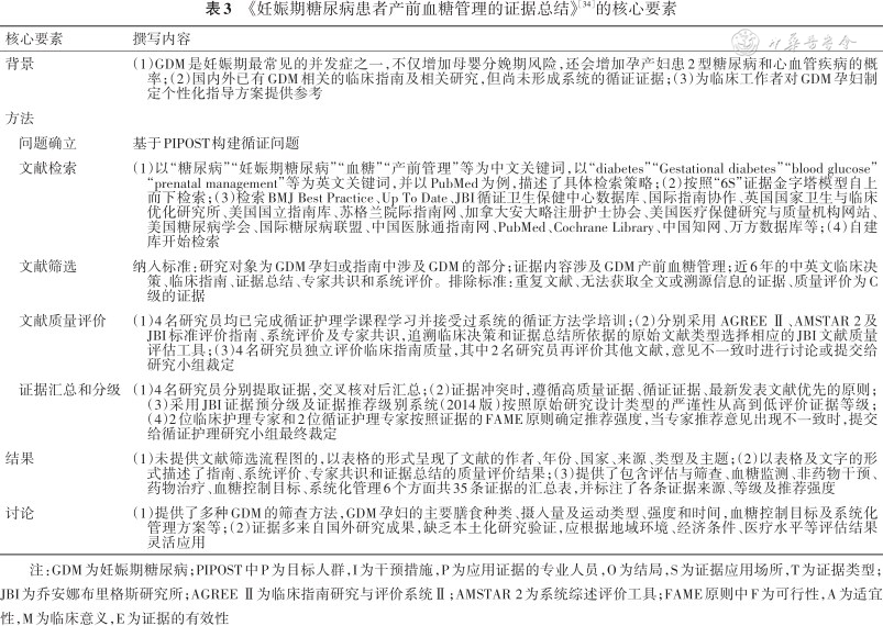
1.论文:证据总结类论文可以参考临床研究论文的书写格式,包括背景、方法、结果及讨论等。背景部分一般介绍制作证据的原因、目的、意义及适用范围,方法部分描述制作证据总结的人员资质及具体步骤,以文字或图表呈现文献筛选过程、文献特征、质量评价结果,证据来源、等级及推荐强度等,最后分析证据总结的必要性、科学性,针对证据应用的临床情景,提出建议或对策等[10]。表3以《妊娠期糖尿病患者产前血糖管理的证据总结》[34]为例,展示了论文的核心要素。

《妊娠期糖尿病患者产前血糖管理的证据总结》[34]的核心要素
《妊娠期糖尿病患者产前血糖管理的证据总结》[34]的核心要素
| 核心要素 | 撰写内容 |
|---|---|
| 背景 | (1)GDM是妊娠期最常见的并发症之一,不仅增加母婴分娩期风险,还会增加孕产妇患2型糖尿病和心血管疾病的概率;(2)国内外已有GDM相关的临床指南及相关研究,但尚未形成系统的循证证据;(3)为临床工作者对GDM孕妇制定个性化指导方案提供参考 |
| 方法 | |
| 问题确立 | 基于PIPOST构建循证问题 |
| 文献检索 | (1)以“糖尿病”“妊娠期糖尿病”“血糖”“产前管理”等为中文关键词,以“diabetes”“Gestational diabetes”“blood glucose”“prenatal management”等为英文关键词,并以PubMed为例,描述了具体检索策略;(2)按照“6S”证据金字塔模型自上而下检索;(3)检索BMJ Best Practice、Up To Date、JBI循证卫生保健中心数据库、国际指南协作、英国国家卫生与临床优化研究所、美国国立指南库、苏格兰院际指南网、加拿大安大略注册护士协会、美国医疗保健研究与质量机构网站、美国糖尿病学会、国际糖尿病联盟、中国医脉通指南网、PubMed、Cochrane Library、中国知网、万方数据库等;(4)自建库开始检索 |
| 文献筛选 | 纳入标准:研究对象为GDM孕妇或指南中涉及GDM的部分;证据内容涉及GDM产前血糖管理;近6年的中英文临床决策、临床指南、证据总结、专家共识和系统评价。排除标准:重复文献、无法获取全文或溯源信息的证据、质量评价为C级的证据 |
| 文献质量评价 | (1)4名研究员均已完成循证护理学课程学习并接受过系统的循证方法学培训;(2)分别采用 AGREE Ⅱ、AMSTAR 2及JBI标准评价指南、系统评价及专家共识,追溯临床决策和证据总结所依据的原始文献类型选择相应的JBI文献质量评估工具;(3)4名研究员独立评价临床指南质量,其中2名研究员再评价其他文献,意见不一致时进行讨论或提交给研究小组裁定 |
| 证据汇总和分级 | (1)4名研究员分别提取证据,交叉核对后汇总;(2)证据冲突时,遵循高质量证据、循证证据、最新发表文献优先的原则;(3)采用JBI证据预分级及证据推荐级别系统(2014版)按照原始研究设计类型的严谨性从高到低评价证据等级;(4)2位临床护理专家和2位循证护理专家按照证据的FAME原则确定推荐强度,当专家推荐意见出现不一致时,提交给循证护理研究小组最终裁定 |
| 结果 | (1)未提供文献筛选流程图的,以表格的形式呈现了文献的作者、年份、国家、来源、类型及主题;(2)以表格及文字的形式描述了指南、系统评价、专家共识和证据总结的质量评价结果;(3)提供了包含评估与筛查、血糖监测、非药物干预、药物治疗、血糖控制目标、系统化管理6个方面共35条证据的汇总表,并标注了各条证据来源、等级及推荐强度 |
| 讨论 | (1)提供了多种GDM的筛查方法,GDM孕妇的主要膳食种类、摄入量及运动类型、强度和时间,血糖控制目标及系统化管理方案等;(2)证据多来自国外研究成果,缺乏本土化研究验证,应根据地域环境、经济条件、医疗水平等评估结果灵活应用 |
注:GDM为妊娠期糖尿病;PIPOST中P为目标人群,I为干预措施,P为应用证据的专业人员,O为结局,S为证据应用场所,T为证据类型;JBI为乔安娜布里格斯研究所;AGREE Ⅱ为临床指南研究与评价系统Ⅱ;AMSTAR 2为系统综述评价工具;FAME原则中F为可行性,A为适宜性,M为临床意义,E为证据的有效性
2.证据总结:JBI证据总结包括证据标题、检索时间、作者、发表日期、临床问题、临床背景、证据特征、最佳实践建议、参考文献、证据编号等。如《GDM患者血糖监测证据总结》要回答的问题是“关于GDM患者管理中,血糖监测的最佳可用证据是什么”,其临床背景简要介绍了GDM的定义及危害,指出虽然有研究证实频繁血糖监测有利于GDM的管理,但并不清楚最佳的监测时机和频率。文中还分别总结了所纳入的2篇系统评价关于不同血糖监测方法效果比较的结果和2篇GDM指南关于血糖目标及血糖监测方式的推荐,注明了每条证据的等级。证据特征部分介绍了系统评价所包含的随机对照试验的研究数量和研究对象数量,指南的构建依据等。作者在综合各条证据的基础上,提出了4条针对GDM孕妇的血糖监测方式及监测频率的最佳实践建议,并且给出了推荐强度。
3.推荐实践:论文及证据总结摘要学术或专业性较强,需要读者具备一定的专业知识,而推荐实践是针对最佳实践建议的解释和补充说明,将来自于研究中的证据转化成可在临床实施的具体方法,方便证据在临床转化。如JBI发布的《1型糖尿病患者低血糖处理推荐实践》介绍了低血糖处理的设施,包括血糖监测用物、快速升糖食品、升糖较慢的食品、胰高糖素救助箱、静脉注射用葡萄糖等。在实践部分,还根据患者意识是否清醒,描述了对应的处理措施。
证据总结是证据转化的前提,规范证据总结的方法和撰写对证据转化有着重要意义。目前糖尿病护理证据总结在选题及文献筛选方面存在一些不足,导致证据条目较多;报告的形式比较单一,未形成简明清晰的最佳实践建议。因此,要成立包括循证方法学专家、临床专家、临床管理者和决策者等在内的研究小组,聚焦临床护理问题;由专业人员检索、筛选和评价文献质量;结合临床实践提取证据;根据证据级别、临床情境、患者意愿等多方面因素确定推荐强度;提供多种形式的研究报告,供决策者、研究者及临床护理人员应用,从而促进证据在临床的转化。
吴辽芳, 陈琦蓉, 柳娜, 等. 糖尿病护理领域证据总结的制作建议与撰写要点[J]. 中华糖尿病杂志, 2023, 15(10): 1026-1030. DOI: 10.3760/cma.j.cn115791-20230722-00012.
所有作者声明无利益冲突
1.下面哪个选项是循证资源“6S”模型的最顶层的资源?()
A.计算机决策支持系统
B.专题证据汇总
C.系统评价摘要
D.系统评价
2.下面哪个选项不是常见的证据总结所选择的文献类型?()
A.系统评价
B.类实验研究
C.循证指南
D.专家共识
3.文献检索及筛选过程不需要介绍哪些因素?()
A.检索策略
B.检索数据库和时间
C.纳入及排除标准
D.证据分级
4.下面哪个工具可以用于评价循证指南质量?()
A.Cochrane风险偏倚评估工具
B.AMSTART2
C.AGREEⅡ
D.CASE
5.确定推荐强度时,除证据等级外,还需考虑哪些因素?()
A.利弊平衡
B.患者价值观和偏好
C.资源使用
D.以上都是





















