
急性肾损伤(AKI)是住院患者中最常见且具有高死亡风险的危重症,其病因繁多,机制复杂,具有发病率高、死亡率高、危害巨大的特点。尽管多个国外指南对AKI的诊疗做出了规范,但缺乏适合我国国情的AKI整体指导建议。因此,国家慢性肾病临床医学研究中心联合中国医师协会肾脏内科医师分会共同成立AKI临床实践指南专家组,结合国际指南推荐意见和中国临床实践现状,整合国内外最新的循证医学证据,在广泛征求意见的基础上制订了《中国急性肾损伤临床实践指南》。该指南系统介绍了AKI的定义及流行病学特点、AKI的诊断与监测、AKI的非血液净化治疗、AKI的肾脏替代治疗策略、特殊人群AKI诊治及AKI的转归和预后,旨在为各级临床医师提供指导建议,提高AKI诊疗水平。
版权归中华医学会所有。
未经授权,不得转载、摘编本刊文章,不得使用本刊的版式设计。
除非特别声明,本刊刊出的所有文章不代表中华医学会和本刊编委会的观点。
急性肾损伤(AKI)是住院患者中最常见且具有高死亡风险的危重症。AKI病因繁多,机制复杂,具有发病率高、死亡率高、危害巨大的特征。研究证据表明,AKI患者新发或进展为慢性肾脏病(CKD)的风险增加2.67倍,尿毒症风险增加4.81倍,心血管事件风险增加38%,死亡风险增加1.80倍[1],5年再住院率达到32.4%,全球因AKI死亡人数超过200万/年,极大增加了医疗和财务成本,为患者家庭和社会带来了沉重的负担,已成为全球范围内严重的公共卫生问题[2]。
目前我国广大医务工作者,尤其是基层医务人员,对AKI的诊治仍缺乏足够认识,在AKI的诊断、治疗和预防等方面存在许多盲区和误区,诊疗水平参差不齐。我国住院患者普遍存在肾脏功能监测不足的问题,不同等级医院均存在较高的AKI漏诊率及误诊率,导致患者预后不佳。因此,亟需建立我国AKI的诊断标准和诊疗规范。
2012年改善全球肾脏病预后组织(KDIGO)《急性肾损伤指南临床实践指南》发布,统一规范了AKI的定义和分期标准,提高了AKI诊断的灵敏度,降低了漏诊率,并提升了预测危重患者死亡的能力。随后,国际上不同的学术组织陆续制订了AKI的诊疗规范,包括:2014年国际腹膜透析学会(ISPD)制订的《急性肾损伤指南的腹膜透析治疗》,2016年法国麻醉和重症医学学会制订的《围手术期与ICU内急性肾损伤管理指南》,2016年日本肾脏病学会(JSN)制订的《急性肾损伤管理指南》,2017年急性透析质量倡议(ADQI)组织制订的《急性肾脏病专家共识》和2019年英国肾脏病协会(RA)发布的《急性肾损伤指南》等,在一定程度上对AKI的诊治发挥了指导作用。但这些指南引用的循证医学证据绝大部分是欧美国家的研究结果,缺乏中国人的流行病学和随机对照试验(RCT)研究数据,对中国人AKI的诊治指导存在人种、病因构成和诊疗特色的差距。近10年来,我国学者在AKI的流行病学、生物标志物、诊治方式等方面发表了大量具有国际影响力的流行病学和RCT研究,提出了中国人自己的数据。但是到目前为止,没有国人自己制订的AKI指南指导我国AKI的诊治规范。基于上述原因,国家慢性肾病临床医学研究中心联合中国医师协会肾脏内科医师分会集合全国AKI诊治领域的权威专家,遵循国际通用的推荐分级的评估、制订与评价(grading of recommendations assessment,development and evaluation,GRADE)分级系统,采用临床循证指南的制订方法和工作流程,制订了适合我国国情的《中国急性肾损伤临床实践指南》(以下简称本指南)。本指南旨在为我国临床医师和相关从业人员在AKI的预防、诊断与治疗方面提供临床决策依据,减少不必要和过度的治疗方法,识别及规避错误的、有害的治疗策略,提高AKI治疗的规范化和有效性,降低AKI患者的致残率和致死率,减少医疗资源的过度消耗。
本指南针对AKI诊治的6大类临床问题,系统介绍了AKI的定义及流行病学特点、AKI的诊断与监测、AKI的非血液净化治疗、AKI的肾脏替代治疗策略、特殊人群AKI诊治及AKI的转归和预后,旨在系统规范我国AKI的诊疗,为中国AKI的诊治提供第一个全面、系统性的指导性文件。
基于保证本指南的科学性、权威性和公正性,国家慢性肾病临床医学研究中心联合中国医师协会肾脏内科医师分会组建了由肾脏病、泌尿外科和血液净化专家组成的指南编写小组,由陈香美院士担任组长,编写小组包括临床医学、循证医学、卫生经济学、流行病学、文献调研及统计学专家,通过文献调研、专家咨询等方式收集临床问题,撰写组通过会议及邮件的形式制订了撰写计划书,根据PICO原则遴选临床问题。针对AKI定义及流行病学、AKI的诊断及检测、AKI的治疗、特殊人群AKI的防治等主要临床问题,检索Medline、PubMed、Embase、Web of science、Cochrane Library、Epistemonikos、中国生物医学文献服务系统、万方数据库和中国知网,分析论文是否可以回答主要临床问题,并评价论文的证据等级。指南编写专家组对系统检索出来的论文和综合证据进行质量评价,评价工具采用GRADE标准,指南分级标准采用GRADE分级系统[3]。GRADE分级证据等级说明和推荐强度说明见表1、2。对证据进行评价并讨论其与临床问题的符合程度后,将证据转化成推荐建议,推荐建议均应有证据支撑,相应的证据来源文献列入参考文献。推荐意见采用专家一致性原则,存在不同专家意见时,采用投票超过2/3的专家意见。同时,借鉴和参考了目前国内外AKI相关临床指南。对于在临床上广泛运用的病例报道和未经系统研究验证的专家观点,选用专家共识的方法形成推荐意见,并标明来源于“专家共识”。本指南编写小组声明,在指南起草及修订过程中承诺不在有关企业兼职取酬,起草时未将企业诉求纳入考量内容,也未将内容正式发布前透露给有关厂商。2020—2023年经过5次专家讨论会,进行修改和定稿,共同编制了本指南。

GRADE证据质量分级
GRADE证据质量分级
| 证据来源 | 原始质量分级 | 可能降低等级的因素 | 可能提升等级的因素 | 最终证据质量 |
|---|---|---|---|---|
| 随机对照试验 | 高 | 1. 误差风险2. 矛盾性 | 1. 大的干预效应2. 剂量反应 | 高(A)中等(B) |
| 观察性研究 | 低 | 3. 间接性4. 不严密5. 发表偏差 | 3. 潜在的混杂因素将降低已证实的干预效应 | 低(C)极低(D) |
注:GRADE为推荐分级的评估、制订与评价

GRADE证据水平界定及推荐强度
GRADE证据水平界定及推荐强度
| 证据水平 | 具体描述 | 推荐级别 | 具体描述 |
|---|---|---|---|
| 高 | 未来研究几乎不可能改变现有疗效评估结果的可信度 | 强(1) | 明确显示干预措施利大于弊或弊大于利 |
| 中 | 未来研究可能对现有疗效评估有重要影响,可能改变评价结果的可信度 | ||
| 低 | 未来研究很有可能对现有疗效评估有重要影响,改变评估结果可信度的可能性较大 | 弱(2) | 利弊不确定或无论质量高低的证据均显示利弊相当 |
| 极低 | 任何疗效的评估都很不确定 |
注:GRADE为推荐分级的评估、制订与评价
临床问题1:AKI的定义及演变过程
AKI是一组临床综合征,表现为短时间内肾功能急剧下降,体内代谢废物潴留,水、电解质和酸碱平衡紊乱。
古希腊医学家Galen发现了少尿的现象,提出尿闭症(ischuria)的概念,并将其分为膀胱充盈型及膀胱空虚型,膀胱空虚型被认为是对AKI最早的认识。AKI概念的提出和演变经历了百余年的历史,1796年Morgagni提出了“少尿”的概念,1917年Davies 提出了“战争性肾炎”,1941年Bywater和Beall 提出“挤压综合征”的概念;1951年,首次正式提出“急性肾衰竭(acute renal failure,ARF)”的概念,随后被广泛应用[4]。
由于ARF的定义长期未达成共识,且忽视了肾脏损害早期的病理生理变化,2002年急性透析质量指导组(Acute Dialysis Quality Initiative Group,ADQI)提出了AKI的RIFLE(危险、损伤、衰竭、肾功能丧失、终末期肾病)诊断分级标准(表3)[5]。自此,AKI概念取代了使用多年的ARF。RIFLE标准依据血肌酐、肾小球滤过率(glomerular filtration rate,GFR)和尿量的变化作为诊断依据,血肌酐和GFR变化的时间限制为1~7 d内且持续超过24 h。2005年急性肾脏损伤网络(Acute Kidney Injury Network,AKIN)专家组在RIFLE基础上对AKI的诊断及分级标准进行了修订,建立了AKI的AKIN标准(表3)[6]。该标准仅以血肌酐和尿量变化作为诊断依据,定义血肌酐的变化必须发生在48 h内,提高了AKI诊断的灵敏度。由于RIFLE与AKIN标准均存在较高的漏诊率,2012年KDIGO基于RIFLE和AKIN标准,制订了AKI的KDIGO临床实践指南,该指南仍采用血肌酐和尿量作为主要指标,并将AKI分为3期(表3)。该标准提高了AKI诊断的灵敏度,降低了早期漏诊率。但尿量标准用于AKI的诊断也并不十分精确,其临床价值有限;且血肌酐并不是一个敏感反映肾功能的指标,易受饮食、肌肉含量等因素影响;尿量也易受尿路梗阻、容量状态等因素影响,无法提示AKI的病因。因此,KDIGO标准也存在一定的局限性,寻找早期、敏感、稳定可靠的AKI指标仍迫在眉睫。

AKI不同诊断分期标准比较
AKI不同诊断分期标准比较
| AKI分期 | 尿量 | 血肌酐(RIFLE标准) | 血肌酐(AKIN标准) | 血肌酐(KDIGO标准) |
|---|---|---|---|---|
| 1 | <0.5 ml·kg-1·h-1,持续6~<12 h | Risk(危险):7 d内升高>1.5倍,或GFR下降>25%,且持续≥24 h | 48 h内较基线值增加≥1.5~2倍,或增加≥0.3 mg/dl(26.5 μmol/L) | 48 h内升高≥0.3 mg/dl(26.5 μmol/L),或7 d内升高达基线值的1.5~1.9倍 |
| 2 | <0.5 ml·kg-1·h-1,持续≥12 h | Injury(损伤):血肌酐升高>2倍,或GFR下降>50% | 较基线值增加>2~3倍 | 升高达基线值的2.0~2.9倍 |
| 3 | <0.3 ml·kg-1·h-1,持续≥24 h;或无尿≥12 h | Failure(衰竭):血肌酐升高>3倍,或血肌酐>4.0 mg/dl(353.6 μmol/L)并伴有急性升高>0.5 mg/dl(44.2 μmol/L);或GFR下降>75% | 较基线值增加>3倍,或≥4.0 mg/dl(353.6 μmol/L)并伴有急性升高≥0.5 mg/dl(44.2 μmol/L),或需要RRT | 升高达基线值的3.0倍;或升高达≥4.0 mg/dl(353.6 μmol/L);或开始RRT;或年龄<18岁,eGFR下降达<35 ml·min-1·(1.73 m2)-1 |
| 4 | Loss(丧失):持续性急性肾衰竭=完全性肾功能丧失>4周 | |||
| 5 | ESKD(终末期肾脏病):ESKD>3个月 |
注:AKI为急性肾损伤;GFR为肾小球滤过率;ESKD为终末期肾脏病;AKIN为急性肾脏损伤网络;KDIGO为改善全球肾脏病预后组织;RRT为肾脏替代治疗;eGFR为估算GFR
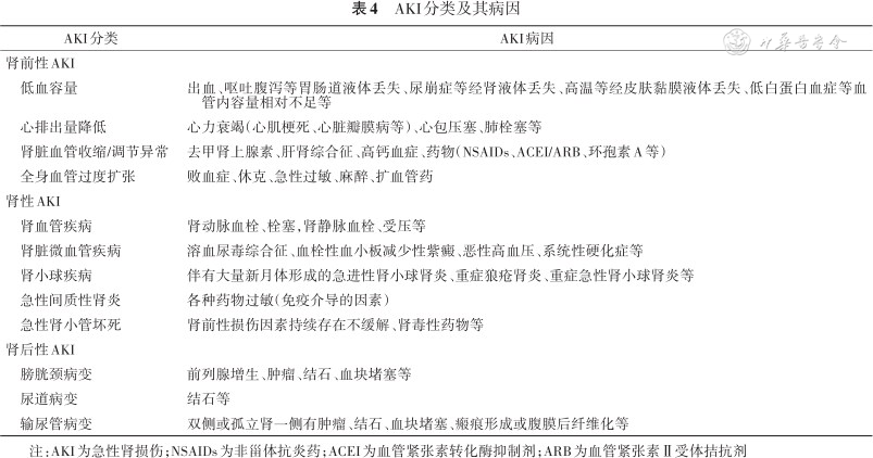
临床问题2:AKI如何分类?
根据病变部位和病因不同,AKI可以分为肾前性、肾性和肾后性三大类(表4),不同类别病因和发病机制不同。

AKI分类及其病因
AKI分类及其病因
| AKI分类 | AKI病因 |
|---|---|
| 肾前性AKI | |
| 低血容量 | 出血、呕吐腹泻等胃肠道液体丢失、尿崩症等经肾液体丢失、高温等经皮肤黏膜液体丢失、低白蛋白血症等血管内容量相对不足等 |
| 心排出量降低 | 心力衰竭(心肌梗死、心脏瓣膜病等)、心包压塞、肺栓塞等 |
| 肾脏血管收缩/调节异常 | 去甲肾上腺素、肝肾综合征、高钙血症、药物(NSAIDs、ACEI/ARB、环孢素A等) |
| 全身血管过度扩张 | 败血症、休克、急性过敏、麻醉、扩血管药 |
| 肾性AKI | |
| 肾血管疾病 | 肾动脉血栓、栓塞,肾静脉血栓、受压等 |
| 肾脏微血管疾病 | 溶血尿毒综合征、血栓性血小板减少性紫癜、恶性高血压、系统性硬化症等 |
| 肾小球疾病 | 伴有大量新月体形成的急进性肾小球肾炎、重症狼疮肾炎、重症急性肾小球肾炎等 |
| 急性间质性肾炎 | 各种药物过敏(免疫介导的因素) |
| 急性肾小管坏死 | 肾前性损伤因素持续存在不缓解、肾毒性药物等 |
| 肾后性AKI | |
| 膀胱颈病变 | 前列腺增生、肿瘤、结石、血块堵塞等 |
| 尿道病变 | 结石等 |
| 输尿管病变 | 双侧或孤立肾一侧有肿瘤、结石、血块堵塞、瘢痕形成或腹膜后纤维化等 |
注:AKI为急性肾损伤;NSAIDs为非甾体抗炎药;ACEI为血管紧张素转化酶抑制剂;ARB为血管紧张素Ⅱ受体拮抗剂
1. 肾前性AKI:由于肾前性因素使有效循环血容量减少,肾血流灌注不足引起肾功能受损,GFR减低,肾小管对尿素氮、水和钠的重吸收相对增加,使尿素氮升高、尿量减少、尿比重增高、尿钠排泄减少。
2. 肾性AKI:可分为:(1)肾血管疾病:肾动脉血栓、栓塞,肾静脉血栓、受压等;(2)肾脏微血管疾病:溶血尿毒综合征、血栓性血小板减少性紫癜、恶性高血压、系统性硬化症等;(3)肾小球疾病:伴有大量新月体形成的急进性肾小球肾炎等;(4)急性间质性肾炎:各种药物过敏(免疫介导的因素)所致;(5)急性肾小管坏死:肾前性损伤因素持续存在、肾毒性药物等。
3. 肾后性AKI:见于各种原因引起的急性尿路梗阻。肾脏以下尿路梗阻,使梗阻上方的压力升高,甚至出现肾盂积水。
一项大型多中心、回顾性队列研究纳入了全国44家不同地区和级别医院共220万成年住院患者,结果显示我国肾前性AKI占51.8%,肾性AKI占39.4%,肾后性AKI占8.8%[7]。2017年一项包含全国21个省级行政区共60家不同级别医院的横断面调查发现,肾前性AKI占46.8%,肾性AKI占42.8%,肾后性AKI占10.4%;药物相关性AKI占AKI全部病因的13.9%[8]。我国另一项大型AKI流行病学研究甚至显示药物性AKI超过40%,传统中药居首位,造影剂AKI占9.1%[9]。需要注意的是,AKI的分类可能复杂多样,例如在肾性基础上合并肾前性因素,往往无法区分以哪个因素为主导。
临床问题3:中国AKI流行病学特征
AKI发病率在不同研究中差异很大,主要取决于研究背景以及研究人群的选择。一项大型多中心队列研究纳入了全国44家不同地区和级别医院共220万成年住院患者,根据KDIGO诊断标准及其扩展标准,AKI检出率分别为0.99%及2.03%,患者院内死亡率为12.4%[7]。2017年一项包含全国21个省级行政区共60家不同级别医院的横断面调查发现,成年住院患者的AKI检出率为0.97%,院内全因死亡率为16.5%[8]。另一项全国多中心回顾性队列研究纳入了65万住院患者,在校正了血肌酐检测频率及年龄、性别、合并症(查尔森合并症评分)、临床操作、医院等级等因素后,AKI发生率为11.6%,患者院内死亡率为8.8%[9]。上述研究均发现,我国住院患者普遍存在肾脏功能动态监测不足,住院期间具有重复血肌酐测定的患者比例仅为25%~30%,远低于西方发达国家(63.2%~67.6%)。此外,不同医院均存在较高的AKI漏诊率及延误诊断率,来自全国44家医院2 223 230例住院AKI患者的数据显示,74.2%的AKI被医师忽略,有4.5%的AKI诊断被拖延。AKI的漏诊率很高,仅有16.7%的AKI通过国际疾病分类(ICD-10)上报。以上原因均导致中国AKI发病率被严重低估[10]。
1. 社区获得性AKI(community-acquired AKI,CA-AKI):CA-AKI定义为医院外发生的AKI。在我国住院患者中,CA-AKI的检出率为1.1%~2.5%,其中市县级医院CA-AKI在全部AKI患者中所占比例高于省级医院[9,11]。CA-AKI病因存在地域差异,可能与饮食习惯及气候特点相关;尿路梗阻所致CA-AKI在我国南部地区相对更为常见,占CA-AKI病例的17.3%,可能与当地饮食习惯导致的高尿路结石患病率有关;此外,在我国南部地区,生物毒素和感染所致的CA-AKI亦较其他地区更为常见;肾脏低灌注是我国北方地区CA-AKI发生的主要致病因素,占CA-AKI病例的71.8%,可能与该地区高血压患病率高及高盐摄入有关;我国CA-AKI患者预后并不乐观,院内死亡率为4.6%~7.3%,只有40.6%的患者肾功能可以完全恢复至基线水平[9]。
2. 医院获得性AKI(hospital-acquired AKI,HA-AKI):HA-AKI定义为入院时肾功能正常,住院期间出现的AKI。目前关于AKI的研究通常基于住院人群。我国HA-AKI的总体发生率为0.8%~9.1%[7, 8, 9,12, 13, 14, 15, 16]。在老年人群中,HA-AKI的发生率超过11%,可能与老年人多合并慢性疾病且有更多的药物暴露相关[15]。肾前性因素(53.5%)是老年人HA-AKI的主要因素[17]。在妊娠人群中,HA-AKI发生率约为3.7%[18]。HA-AKI的病因与CA-AKI相比更为复杂,多由一种以上损伤引起。总体而言,脓毒症(32%~35%)、肾脏低灌注(26%~29%)及肾毒性药物(23%~39%)是HA-AKI的主要病因。HA-AKI患者预后较CA-AKI更差,院内死亡率为8.8%~34%,约半数死亡病例来自重症监护病房(ICU)。ICU患者AKI的发生率高达18%~55%,院内死亡率为22%~30%[19, 20, 21, 22],90 d病死率为41.9%[23]。ICU中脓毒症所致AKI比例高达半数以上。此外,手术、心源性休克、低血压、肾毒性药物使用等亦为常见病因。
临床问题4:AKI诊断标准是什么?
【推荐意见】
1. 推荐根据KDIGO的AKI诊断标准和分期明确是否发生AKI和严重程度(1B)。
2. 如患者无发病前7 d内血肌酐值,建议使用发病前7~365 d可获得的平均血肌酐值作为基线水平(2C)。
3. 推荐所有诊断AKI的患者均接受超声检查除外肾后性梗阻(1A)。
4. 推荐疑诊肾前性AKI的患者接受诊断性容量支持治疗(1B)。
5. 推荐排除肾后性和肾前性AKI的患者有条件考虑接受肾活检检查(1A)。
6. 推荐所有AKI患者均全程评估并预防并发症(1A)。
2012年KDIGO发布了KDIGO分期标准,将AKI定义为:(1)在48 h内血肌酐升高≥26.5 μmol/L;(2)在7 d内血肌酐升高超过基础值的1.5倍及以上;(3)尿量减少(<0.5 ml·kg-1·h-1)且持续时间在6 h以上;凡符合以上任意一条,即可诊断AKI。学界就上述AKI诊断标准开展了一系列验证研究。一项回顾性研究纳入了457例脓毒症患者,结果显示,KDIGO标准(87.5%)可较AKIN(72.8%)和RIFLE(84.2%)标准识别更多的AKI患者(P<0.001)[24]。另一项研究纳入了3 107例ICU患者,结果也显示KDIGO标准诊断的AKI患者(51.0%)多于RIFLE(46.9%)和AKIN(38.4%)[25]。尚有学者尝试将三种标准用于预测患者预后,在不同人群中开展的研究表明,KDIGO标准在预测患者死亡方面相较于RIFLE和AKIN标准更具优势[26, 27, 28]。本指南专家组复习上述文献后认为,应优先应用KDIGO标准对是否发生AKI及AKI的严重程度进行诊断。
无论哪种诊断标准,均需要与基线肾功能(7 d内)进行比较方可判断,对无法获得血肌酐值或GFR的非少尿患者的诊断存在较大难度。有学者开展研究,比较了三个时间段:即入院前7~365 d、7~730 d及1~730 d测定的平均血肌酐值与肾病专家小组拟定的参考标准的差异,结果显示入院前7~365 d测定的平均血肌酐值与参考标准的符合率最高[25],因此建议如无法获得入院前短期内(7 d内)基线肾功能,可采用入院前7~365 d的平均血肌酐值作为替代评价基线肾功能。
超声检查在AKI的诊断过程中作用十分显著,本指南专家组一致认为,超声诊断在判断肾后性梗阻方面具有显著优势,可作为“金标准”在临床推广,建议所有AKI患者均需行超声检查明确有无肾后性梗阻。
肾前性AKI在临床实践中十分常见,疑诊肾前性AKI时,在完善常规检查的同时,可给予扩容治疗后观察尿量,如尿量增多可支持肾前性AKI的诊断;反之,如补液后尿量无明显增多,血清尿素氮和肌酐无明显下降,则应考虑肾前性AKI已转为肾性AKI,或肾性AKI基础上存在肾前性的加重因素。在除外肾前性和肾后性的AKI后,可诊断为肾性AKI。对于肾性AKI,有条件可考虑实施肾活检,以明确原发病并指导治疗。
随着肾脏替代治疗(RRT)技术的日益发展,AKI患者的死因主要归咎于各种并发症的发生。AKI诊治过程中需要时刻观察,预防并发症,包括:(1)感染;(2)容量过负荷;(3)电解质和酸碱平衡紊乱;(4)心律失常;(5)多脏器功能衰竭;(6)出血性疾病(脑出血、消化道出血等)。
专家组认为,目前AKI的诊断标准仍主要依赖于较容易获得的肾脏功能指标,即血肌酐值和尿量,但这两项指标存在明显缺点。如血肌酐受容量、年龄、肌肉含量和药物等影响[29],往往无法准确评价肾小球滤过功能的变化。且在肾损伤24~36 h后,血肌酐才逐渐上升[30]。而尿量对AKI的灵敏度较低,还可能漏诊非少尿性AKI[31]。专家组认为,鉴于血肌酐和尿量在早期诊断AKI方面存在局限性,近10年来新型生物标志物在AKI诊断中的价值应引起重视,如中性粒细胞明胶酶相关脂质运载蛋白(NGAL)及组织金属蛋白酶抑制因子2(TIMP-2)和胰岛素样生长因子结合蛋白7(IGFBP7)的组合对AKI的预测均具有较好的临床价值。在条件允许的情况下,临床可考虑选用上述生物标志物进行辅助诊断,在拟诊AKI时减少漏诊率。
临床问题5:AKI的诊断流程?
专家组推荐AKI的诊断流程如图1(专家共识),先明确AKI的诊断和分期,再鉴别AKI的病因。


临床问题6:AKI如何监测?
【推荐意见】
1. AKI及其高危患者,建议在进行液体治疗时需密切监测血流动力学变化,既要保证有效的肾脏灌注,又要避免因容量过负荷产生不良后果(1B)。
2. AKI及其高危患者,建议参照既定的血流动力学和氧合参数管理方案,建议使用动态而非静态的指标预测容量反应性,避免AKI发生、进展或恶化(2C)。
3. 血压靶标需要考虑发病前血压,需要权衡血管收缩导致肾灌注增加以及其他器官低灌注之间的利弊关系,关注腹腔内压对肾脏灌注压的影响(2C)。
4. 建议AKI及高危患者,有条件时可利用经皮氧测定、静脉-动脉CO2分压差(Pv-aCO2)/动脉-静脉氧含量差(Ca-vO2)比值(Pv-aCO2/Ca-vO2)测定及超声造影等方法对肾脏微循环与氧代谢进行必要的评估(2C)。
有效循环容量不足是AKI公认的重要危险因素,充分的液体复苏和优化的容量平衡对防治AKI至关重要,它有助于将肾脏损伤的范围最小化,有利于AKI恢复,减少残余肾功能的损伤。既往一项针对3 000例腹部大手术患者的RCT研究显示,限制性液体复苏增加AKI的发生率;同样地,容量过负荷也是AKI患者不良预后的危险因素,增加包括新发AKI的发生率和总体死亡率[32]。2017年的一项前瞻性研究纳入339例连续入院的ICU患者观察数据,结果表明容量负荷过度是AKI发生的独立危险因素[33]。另一项针对美国8个重症监护病房的回顾性队列研究分析了18 084例危重患者的液体治疗及结局,结果表明,与平衡状态(0~5%体重)或负平衡状态组(<5%体重)相比,体液正平衡状态组(≥5%体重)1年死亡率显著增加[34]。因此,建议AKI患者应避免因容量负荷过度,避免产生不良后果。
目前认为围手术期目标导向疗法(goal-directed therapy,GDT),即参照既定的血流动力学和氧合参数管理目标制订方案,能降低病死率及AKI的风险。一项前瞻性RCT研究招募了263例重症败血症或败血性休克患者,结果显示早期运用GDT可显著改善患者预后[35]。另一项对95项RCT研究(11 659例)的荟萃分析结果表明,围手术期GDT可降低并发症发生率及病死率[36]。一项荟萃分析[37]纳入65项研究(9 308例患者),通过围手术期液体治疗和使用血管活性药物以优化血流动力学和改善组织氧供,可改善AKI高危患者的肾脏灌注和氧合,并显著降低术后AKI的发生。因此,围手术期GDT可提高AKI事件防治收益,但是否适用于其他目标人群尚无定论。
中心静脉压(CVP)在正常范围(8~12 mmHg,1 mmHg=0.133 kPa)时指导容量反应的能力有限[38],不推荐单独采用CVP来指导液体复苏,左心或右心压力或容量的其他静态指标也存在类似的不足。2016年脓毒症指南推荐脓毒症休克时应利用容量反应性的动态指标指导液体复苏,如被动抬腿试验(PLR)、脉搏压变异度(PVV)或每搏量变异度(SVV)、下腔静脉变异度等[39]。
2016年脓毒症指南推荐进行液体复苏并使用去甲肾上腺素以维持平均动脉压(MAP)≥65 mmHg保证肾脏灌注预防AKI发生[39]。众多研究显示使用去甲肾上腺素将脓毒症休克患者血压靶标提高至75~85 mmHg虽能增加心排血指数[40],但不能改善肾功能、降低乳酸水平、提高氧供及降低病死率[40, 41],反而增加心律失常的发生[42]。腹腔内高压(IAH)指持续的腹内压>12 mmHg,腹腔间隔综合征(ACS)则为持续的腹内压>20 mmHg,伴或不伴有腹腔灌注压<60 mmHg,并伴有新的脏器功能障碍或功能衰竭,如果不被识别和充分治疗,它会导致器官灌注减少、组织缺血、器官衰竭和死亡[43]。重症患者CVP升高、机械通气、创伤、容量过负荷、腹腔感染及手术等均是引起ACS的高危因素[44]。腹腔内压是影响肾脏灌注压的重要因素,IAH首先通过提高肾静脉和肾实质压力减少肾灌注,持续升高则减少心输出量和压迫输尿管,最终导致AKI[45]。ACS高危患者应进行常规的腹腔内压监测,避免IAH导致AKI的发生。
肾组织微循环障碍被认为是AKI发生发展的重要机制,微循环与氧代谢评估及有效干预可能是AKI防治的关键。研究显示感染性休克患者在完成早期目标导向治疗(EGDT)并不能降低AKI的发生率,维持中心静脉血氧饱和度(ScvO2)≥70%、MAP≥65 mmHg仍有46%的患者发生AKI[46]。经皮氧分压(PtcO2)监测可较好地反映外周组织与微血管灌注,多项研究发现皮肤与肾脏微循环具有相关性,皮肤组织血流可同步反映肾脏血流情况,国内学者采用10 min经皮氧负荷试验测得的ΔPtcO2[ΔPtcO2=PtcO2(10 min)-PtcO2(基线值)]作为评估肾组织微循环灌注是否良好的血流动力学指标[47]。Pv-aCO2/Ca-vO2是反映组织无氧代谢的敏感指标,比值升高对预测AKI加重具有较好的灵敏度和特异度[47],有研究认为联合使用动脉血乳酸清除率和Pv-aCO2/Ca-vO2指导脓毒症休克的液体复苏优于单一指标[48]。传统肾脏超声仅能评估肾脏叶间动脉以上分支的血流参数,对肾皮质血流的评估非常困难,新兴的超声造影技术则能对肾脏微循环进行半定量评估,通过造影剂在肾皮质上升时间(RT)和平均通过时间(MTT)可预测AKI严重程度,同时发现皮质上升斜率(WIS)及髓质峰值强度(PI)与AKI恢复相关[49]。
【推荐意见】
1. 建议AKI高危患者(重大手术、CKD、脓毒症、应用肾毒性药物、血流动力学不稳定等)监测TIMP-2×IGFBP7水平,对尿TIMP-2×IGFBP7>0.3者开展AKI预防措施(2B)。
2. 建议对AKI患者监测血NGAL、尿NGAL、尿肾损伤分子1(KIM-1)和尿TIMP-2×IGFBP7(2C)。
除了血肌酐值和尿量等肾脏功能指标外,目前用于AKI的早期诊断、鉴别诊断、预后评估的早期生物标志物包括NGAL、KIM-1、白细胞介素-18(IL-18)、胱抑素C、尿TIMP-2和IGFBP7等[50]。专家组认为,在条件允许的情况下,临床可考虑选用上述生物标志物进行辅助诊断,在拟诊AKI时减少漏诊率。TIMP-2和IGFBP7水平乘积能够用于预测AKI 2~3期的发生[51],是目前唯一被美国食品药品监督管理局(FDA)批准用于临床的AKI生物标志物。后续多项临床研究结果表明,尿TIMP-2×IGFBP7水平>0.3可以预测92%的AKI 2~3期的发生,在心脏手术、心力衰竭、脓毒症、肾移植、化疗等不同患者中都能预测AKI的发生,并可帮助进行AKI预后风险分层[52, 53, 54, 55]。尿TIMP-2×IGFBP7检测方便、快速,20 min即可出结果,不受感染、肿瘤、慢性肾功能减退等因素影响,但是蛋白尿患者(尿白蛋白浓度>1.25 g/L)的尿TIMP-2×IGFBP7水平可异常升高,临床实践中需注意此问题。
NGAL是目前研究最多的AKI生物标志物[56],一项研究结果显示,血和尿NGAL都是独立的AKI预测因子,且NGAL能有效预测AKI的预后(RRT和死亡率)[14]。但同时血NGAL的检测也易受一些非AKI疾病的影响,如CKD、高血压、全身性感染、炎症性疾病和恶性肿瘤等。胱抑素C是肾功能的一个重要指标,慢性肾功能减退患者的血和尿胱抑素C也会升高,不同研究预测AKI的临界值差异较大(0.80~2.04 mg/L),其诊断意义仍需大规模临床研究进一步证实。KIM-1与肾脏纤维化和增殖相关,在CKD患者中也会升高。IL-18是一种促炎性反应因子,在CKD中不升高,但是在脓毒症、系统性红斑狼疮、类风湿关节炎、心力衰竭等疾病中升高。这些生物标志物的非AKI特异性影响了它们的大规模临床应用。
临床问题7:AKI患者非血液净化治疗的总体治疗原则
对于确诊的AKI患者,应尽早识别和去除病因,根据AKI病因和分级进行管理及时干预治疗;避免肾毒性药物,并根据估算GFR(eGFR)调整药物的使用剂量,避免肾脏进一步受损;加强容量管理和营养治疗,维持水、电解质和酸碱平衡,积极防治其他并发症。若出现需紧急透析指征,如急性心力衰竭、严重高钾血症或酸中毒等,应及时进行RRT。
临床问题8:如何预防AKI?
【推荐意见】
1. 推荐根据患者的易感性和暴露损伤进行AKI的风险分层(1B)。
2. 建议对存在AKI高风险的住院患者进行AKI危险因素的评估,住院期间监测肾功能和尿量变化(专家共识)。
3. 对于社区AKI高危人群(如血管造影、肾毒性药物使用等)应早期识别,并加强AKI的预防,减少AKI发生率(专家共识)。
对AKI高风险患者开展风险评估可减少目标人群AKI发生率和死亡率。研究表明,对住院非心脏手术患者术后进行AKI风险分层并采取有效的干预措施可降低术后AKI的发生率,但没有证据表明肾脏结局有长期获益[57]。一项纳入276例患者的RCT研究结果表明,确定心脏手术AKI高危患者,并实施一系列支持措施,可减少术后72 h内AKI的发生[58]。2014年一项包含我国60家医院患者的AKI危险因素分析研究发现,高龄、男性、高血压、住院时间超过2周等为独立危险因素[8]。高危住院患者应密切监测血肌酐和尿量变化,但确切的检查血肌酐的时间间隔应根据患者临床病情判断[59]。
专家组认为AKI的管理范围应该从社区的风险评估和预防,到医院AKI预防和AKI管理优化,最后是对AKI的监测以及预防AKI复发或进展为CKD全链条干预策略[60]。至少50%的AKI发生于社区,因此,社区医护人员应对普通人群进行筛查,确定AKI高危人群,包括老年人、外科手术后患者、糖尿病患者、高血压患者、心脑血管疾病患者、肿瘤患者、已经存在CKD的患者、应用肾毒性药物者、合并败血症或休克患者等,并采取预防性干预措施降低社区AKI的发生率[11,61]。为做好AKI高危风险状况的评估,应每年对AKI高危患者进行肾脏健康评估(kidney health assessment,KHA)[60]。高危患者至少要在计划暴露于AKI风险的前30 d进行1次KHA,暴露2~3 d后再次进行KHA。KHA包括AKI和CKD病史、血压、肾功能(血肌酐)、尿量和用药情况[62]。急性暴露于AKI高危因素后,应尽快减少暴露,并监测AKI的发生及其并发症(高钾血症、酸中毒及容量超负荷等)。入院时,还应进行AKI风险评估,风险因素主要包括[8,11,59, 60]:(1)合并症:CKD、糖尿病、心力衰竭、肝病、AKI病史、贫血、神经性认知障碍或残疾;(2)疾病状态:败血症、横纹肌溶解、出血、溶血、急性呼吸窘迫综合征(ARDS)、严重腹泻、血液系统恶性肿瘤、创伤;(3)症状与体征:低血压和血容量不足、高血压和体液超负荷、少尿(尿量<0.5 ml·kg-1·h-1)、泌尿系统梗阻的症状/病史或可能导致梗阻的情况、肾小球肾炎或间质性肾炎的症状或体征(例如水肿,血尿);(4)其他:入院前1周内使用经肾脏代谢或肾毒性药物、住院时间超过2周等。对高危患者,应考虑尽早纠正危险因素,以防止AKI发生。
【推荐意见】
1. 目前暂无确切药物可以预防AKI(专家共识)。
2. 对于重症或手术需用镇静药物的患者,建议选择右美托咪定或丙泊酚进行短期镇静,可能降低AKI的发生(2C)。
3. 推荐短期使用他汀类药物预防血管造影相关AKI(1B),不建议心脏手术围手术期使用高剂量他汀类药物预防术后AKI(2B)。
4. 除了纠正液体超负荷外,不建议使用利尿剂治疗AKI(2A)。
目前暂无确切药物可以预防AKI,预防策略更多强调对高风险人群的识别与风险评估,避免诱因并动态监测,从而早期发现AKI并进行管理[63, 64]。
对于重症或手术需用镇静药物的患者麻醉药物选择方面,研究显示,右美托咪定能通过减少血管加压素的分泌,促进利尿并增加肾血流,从而达到肾脏保护作用[65]。在纳入66例冠状动脉手术患者的RCT研究中,右美托咪定显示出明显的利尿作用,但并不影响术后肾功能的变化[66]。另一项纳入200例心脏瓣膜手术患者的RCT研究结果显示,短期使用右美托咪定能降低术后AKI发生率[67]。一项针对重症患者的回顾性研究显示,与咪达唑仑相比,丙泊酚镇静患者的AKI风险和RRT需求降低[68]。在纳入112例心脏瓣膜手术患者的小型RCT中,丙泊酚治疗组与七氟醚相比AKI发生率、血清胱抑素C水平更低[69]。
他汀类药物的抗炎、抗氧化和抗血栓作用可能有保护肾脏作用[70]。一项纳入504例急性冠脉综合征患者的RCT研究表明,他汀类药物能减少暴露于造影剂的高危患者AKI发生率和改善短期预后[71];另一项纳入2 998例患者的RCT研究指出他汀类药物对患有CKD的糖尿病患者能减少血管造影后AKI发生率[72]。但是一项纳入1 922例心脏手术患者的RCT研究发现,围手术期使用他汀类药物不能减少AKI发生[73]。
多项RCT研究比较了利尿剂对AKI的预防及疗效,结果表明利尿剂并没有明显改善AKI患者的住院死亡率和RRT需求率[74, 75, 76, 77]。一项前瞻性、多中心队列研究显示,对于进行RRT的AKI患者使用利尿剂治疗会增加患者死亡风险[74]。
临床问题9:AKI的营养支持治疗
【推荐意见】
1. 建议通过肠内营养为AKI患者提供营养支持治疗(1B)。
2. 建议AKI患者总能量摄入为20~30 kcal·kg-1·d-1(2C)。
3. 建议非高分解代谢、不需透析治疗AKI患者的蛋白质摄入量为0.8~1.0 g·kg-1·d-1;需要RRT及高分解代谢的患者适当增加每日蛋白摄入(2D)。
4. 建议控制血糖<10 mmol/L,预防高血糖相关的肾损害(1B)。
5. 建议造影剂暴露前可以补充维生素E预防造影剂相关AKI(1B)。
肠内营养对减少AKI应激引起的消化道溃疡和消化道出血有积极作用,有助于AKI患者肠道黏膜的保护、防止细菌移位以及预防其他器官功能衰竭[78, 79]。一项来自澳大利亚30个ICU的多中心研究显示肠内营养是AKI患者良好预后的保护因素[80];一项RCT研究显示肠内营养能够改善危重连续性RRT(CRRT)患者预后[81]。而一项纳入474例重症患者的RCT研究结果显示,每日静脉补充100 g氨基酸并不能缩短肾功能恢复的时间及减少RRT的需求[82],因此并不建议AKI患者常规肠外补充氨基酸。
一项纳入50例AKI患者的回顾性研究发现,达到轻度负氮平衡或轻度正氮平衡对应的热量摄入约为 25 kcal·kg-1·d-1[83]。另一项RCT结果显示,与30 kcal·kg-1·d-1能量摄入比较,较高的能量摄入(40 kcal·kg-1·d-1)并不能对AKI患者带来更显著的正氮平衡,反而增加高血糖、高甘油三酯血症发病率和液体负荷[84]。KDIGO指南推荐AKI患者的能量摄入为20~30 kcal·kg-1·d-1[79]。其中碳水化合物量为3~5 g·kg-1·d-1,脂肪量为0.8~1.0 g·kg-1·d-1[85]。
2012年KDIGO指南和2016年日本AKI临床实践指南[86]均推荐非高分解状态、非RRT的AKI患者蛋白摄入量为0.8~1.0 g·kg-1·d-1。高蛋白质摄入可能导致酸中毒和氮质血症,并增加透析剂量需求。而在高分解状态时,如败血症及外伤等,患者的AKI往往更严重,且蛋白周转率和氮需求量增加,适当的营养治疗能减少氮的丢失[87]。
血糖的调控对于AKI的发生和预后有益。一项纳入1 548例患者的RCT研究显示,严格控制血糖能够减少ICU患者的AKI发生率,使AKI患者RRT治疗率下降41%,并且提高生存率[88],其中与高血糖(>10 mmol/L)相比,血糖水平<8.3 mmol/L能改善AKI预后。在血糖调控的同时,为规避低血糖的风险,对于危重症患者,专家组建议中等降血糖目标(<10 mmol/L)。
既往RCT研究显示造影剂暴露前短期静脉补充维生素E可降低造影剂相关AKI的发生率[89, 90]。目前报道的使用方案:α-生育酚300 mg/d或β-生育酚350 mg/d,术前5 d至术后2 d连续服用[89];或术前12 h 600 mg,术前2 h 400 mg维生素E口服[90]。因此,专家组建议在造影剂暴露前可以补充维生素E预防造影剂相关AKI的发生。
临床问题10:AKI的容量管理
AKI患者的容量状态复杂且动态变化,准确评估容量状态加上合理的液体管理,最优化患者的血流动力学,对肾功能恢复具有决定性作用。
容量状态评估详见第三部分血流动力学监测。
【推荐意见】
1. 对于非失血性休克的AKI高危患者,推荐用等张晶体补液而非胶体(白蛋白、羟乙基淀粉)扩容(1B);建议白蛋白可用于肝肾综合征的患者(2B)。
2. 初始液体复苏时可考虑使用晶体液复苏,推荐优先使用平衡盐溶液,需监测血清氯化物水平以避免高氯血症(1B);有容量反应性而对晶体无反应的难治性休克患者,可考虑早期复苏时少量使用胶体(2B)。
3. 建议应采取初始充分液体复苏与后续保守液体管理(CLFM)的联合应用,管控液体治疗速度与剂量(2B)。
研究发现,大量输注生理盐水或以其为溶酶的液体进行液体复苏会引起稀释性高氯性酸中毒,增加肾损伤的风险[91, 92]。在SMART(Isotonic Solutions and Major Adverse Renal Events Trial)试验中[93],对比生理盐水和平衡盐溶液的安全性,结果显示,平衡盐溶液组严重肾脏不良事件发生率更低。随后,Self等[94]的荟萃分析结果也表明,在患者病死率、肾损伤分级进展、尿量及RRT需求等方面,用平衡盐溶液进行液体复苏效果优于生理盐水。
多项RCT研究和系统评价表明,人工胶体已被证明具有肾毒性,羟乙基淀粉和明胶均可增加AKI风险、RRT的使用及AKI患者的病死率[95, 96, 97]。虽然应该避免使用人工胶体,但对于有容量反应性而对晶体无反应的严重难治性休克患者,可以考虑在早期复苏时少量使用胶体[98]。SAFE研究[99]和ALBIOS研究[100]发现,应用4%、5%或20%的白蛋白进行液体复苏,相比于晶体液效果并无差别,但是更多的有益作用尚未确定,而其他荟萃分析[101]及回顾性队列研究[102]均表明,目前更推荐白蛋白用于肝肾综合征的患者,可降低AKI的发生率和病死率。
在临床实践中,对AKI和AKI高危患者,更强调个体化的液体输注剂量和速率。一项回顾性研究分析旨在确定液体管理对脓毒性休克合并AKI患者预后的影响,充分的初始液体复苏(AIFR)定义为给予≥20 ml/kg的初始液体,在血管升压药物治疗开始后6 h内,达到CVP≥8 mmHg[103]。CLFM定义为在脓毒症休克发生后的前7 d内至少连续2 d液体出入平衡或负平衡体液测量。研究结果显示,实施AIFR和CLFM联合的患者病死率最低[103]。
临床问题11:如何应用抗休克药物?
【推荐意见】
1. 建议感染性休克患者维持MAP在65~70 mmHg(1B),既往有高血压的患者维持MAP在80~85 mmHg(2B)。
2. 推荐使用去甲肾上腺素(1B)或血管加压素(1B)治疗伴血管源性休克的AKI患者。
3. 不推荐使用低剂量多巴胺预防和治疗AKI(1A)。
4. 不推荐使用非诺多巴/心房利钠肽(ANP)、脑利钠肽(BNP)/左西孟旦治疗AKI(1A)。
对于休克合并AKI高风险患者的血流动力学管理至关重要。一项来自777例感染性休克患者的研究显示,MAP维持在80~85 mmHg和65~70 mmHg的两组患者死亡率无差异,亚组分析显示,MAP维持在80~85 mmHg的患者AKI 2期发生率及RRT比例更高;而既往有高血压的患者中,MAP维持在80~85 mmHg,其AKI 2期发生率及RRT比例更低[42]。
血管源性休克患者充分液体复苏后仍为低血压状态(MAP<65 mmHg)时,需考虑使用血管升压药如去甲肾上腺素和血管加压素。一项大型RCT研究比较多巴胺和去甲肾上腺素作为休克患者的初始血管升压药,发现两组的病死率没有差异,但去甲肾上腺素组远期RRT的需求更低[104]。在另一项409例早期败血症性休克患者的RCT中(VANISH试验)[105],与去甲肾上腺素相比,使用血管加压素减少了RRT需求。因此,推荐使用去甲肾上腺素或血管加压素治疗伴血管性休克的AKI患者。
多巴胺是一种非选择性多巴胺受体激动剂,目前研究并没有显示其肾脏保护作用。一项纳入61个低剂量多巴胺在AKI防治中作用研究的荟萃分析中,未发现使用多巴胺在改善患者生存率、减少透析患者比例和改善肾功能方面表现出优势[106];另一项RCT研究结果表明,多巴胺甚至会降低AKI患者的肾灌注[107],因此并不推荐使用低剂量多巴胺治疗AKI。
非诺多巴是多巴胺A1受体激动剂,对肾脏血流动力学的影响类似于低剂量多巴胺的作用,但没有全身 α 或 β 肾上腺素能刺激作用。虽然既往有研究认为非诺多巴可以降低AKI患者的RRT需求和死亡率[108],但多中心RCT研究结果则与此相反[109],并且后续一项荟萃分析结果也表明围手术期使用非诺多巴对RRT或住院死亡率无影响[110, 111]。因此,结合术后高危患者及ICU患者应用非诺多巴可能带来的低血压及相应不良反应,不推荐使用非诺多巴用于预防和治疗AKI。
ANP具有利尿、利钠和舒张血管的作用。关于预防性应用ANP,两项RCT研究发现低剂量ANP能降低术后AKI的发生率[112, 113],但前瞻性多中心随机双盲安慰剂对照研究显示尽管ANP增加了尿量,但对血肌酐、eGFR、RRT、住院时间无影响,对术后AKI无肾脏保护作用[114]。同样,在治疗方面,一项多中心前瞻性观察研究显示ANP不能降低成人重症AKI患者RRT或死亡的风险[115]。另一项纳入18项研究的关于ANP治疗AKI的荟萃分析结果显示,低剂量ANP可能对预防或治疗AKI有效,但目前支持ANP有效的证据仍不够有力[116]。BNP与ANP作用相似,目前大多数BNP研究样本量小,且有低血压和心律失常的不良反应,因此,不推荐BNP用于治疗AKI。
左西孟旦是一种钙增敏剂,具有扩张血管、保护心脏和抗炎作用。一项对心外科手术人群RCT研究的荟萃分析显示,左西孟旦的使用降低了AKI风险、RRT需求和病死率[117]。对AKI或有AKI风险的重症患者RCT研究的荟萃分析发现,与安慰剂相比,左西孟旦降低了AKI的风险及对RRT的需求,但将研究范围缩窄至高质量研究时,两组之间对RRT的需求没有显著差异[118]。这两项荟萃分析的研究规模均较小,存在一定的异质性和结果偏倚。而随后的3项大型安慰剂对照RCT研究均显示左西孟旦对AKI风险、RRT需求和死亡率没有益处,而与更多不良事件有关[119, 120, 121]。因此,依据目前的证据不推荐使用左西孟旦治疗AKI。
临床问题12:AKI药物应用的注意事项
【推荐意见】
1. 建议对有AKI风险或已发生AKI的患者,避免使用肾毒性药物(1A)。
2. 药物使用剂量需根据AKI时肾功能的变化而调整(1C)。
3. 在AKI患者中使用潜在肾毒性药物时,推荐密切监测血清药物浓度(1C)。
肾毒性药物能引起肾血管收缩或直接损伤肾小管上皮细胞,从而损害肾功能,是AKI的主要致病因素之一[9]。常见的肾毒性药物主要包括顺铂等抗肿瘤药物,氨基糖苷类、两性霉素B及万古霉素等抗生素,非甾体抗炎药,抗病毒药,环孢素A和他克莫司等免疫抑制剂和造影剂[122]。儿科住院患者中肾毒性药物所致AKI的发生率为16%[123],老年患者中甚至高达66%[124]。一项危重患者AKI危险因素的荟萃分析显示,每使用一种肾毒性药物,发生AKI的概率增加53%[125]。因此,对有AKI风险或已发生AKI的患者,应避免使用肾毒性药物。对于常见的肾毒性药物,可通过查阅其药品说明书获取其相关信息;如需要获取更多药品的信息,可通过以下两种方式:(1)查询世界卫生组织乌普萨拉监测中心(UMC)数据库VigiBase[126],了解药物是否存在肾毒性相关报道及数据(https://www.vigiaccess.org/)。(2)通过PubMed、中国知网等数据库查询药物是否存在与肾毒性相关的文献报道。
AKI时患者药代动力学发生改变,可能导致部分药物发生蓄积,导致肾功能的进一步恶化或其他不良反应。未根据肾功能调整药物剂量(63%)和使用肾毒性药物(28%)是最常见的潜在药物不良事件[127]。因此,AKI患者需要在正确评估肾功能的基础上适当调整药物剂量,以优化治疗效果并最大程度降低药物毒性。
AKI早期,对于某些药物尤其是需要负荷剂量以实现目标血清浓度的抗生素,建议监测药物浓度。在一项纳入1 749例非重症住院儿童患者的质量改善研究中,对接受3种或以上肾毒性药物或氨基糖苷类药物的患者,进行密切检测药物浓度和肾功能情况,可使肾毒性药物暴露减少38%,AKI发生率减少64%[128]。
临床问题13:AKI患者RRT的总体原则
RRT是AKI治疗的主要手段之一,包括间歇性血液透析(intermittent hemodialysis,IHD)、CRRT、延长间歇RRT(prolonged intermittent RRT,PIRRT)、缓慢低效血液透析(slow low-efficiency dialysis,SLED)和腹膜透析等杂合式血液净化治疗。目前对于AKI患者的RRT治疗方案,尤其是开始和停止时机仍然存在争议。AKI患者理想的RRT治疗模式是缓慢、温和地清除毒素,调节容量平衡,避免血液动力学的显著波动,尽可能模拟人体肾脏生理过程。每一种肾脏替代方式都各有特点,临床应用中需根据患者病情及治疗方案的可行性选择合适的治疗模式和剂量。
临床问题14:AKI血管通路的选择与维护
【推荐意见】
1. 对于拟行RRT的AKI患者,建议由专科医师介入,对当前病情、RRT的方案进行系统性评估,制定完善的血管通路计划(1C)。
2. 置管前需超声评估拟置管部位的血管条件,推荐右侧颈内静脉及股静脉作为优先选择的置管部位,不推荐留置锁骨下静脉导管(1A)。体质指数(BMI)>28.4 kg/m2的患者,建议颈内静脉作为首选的导管置管部位。BMI<24.0 kg/m2的患者,建议股静脉作为首选的导管置管部位(2B)。对于明确患有烈性呼吸道传播疾病的患者,推荐股静脉作为首选的导管置管部位(1C)。
3. 对于预期RRT时间<1个月的患者,推荐使用无隧道和涤纶套的透析导管(non-cuffed catheter,NCC)作为血管通路;对于预期RRT时间>3个月,或有长期RRT需要的患者,推荐使用带隧道和涤纶套的透析导管(tunnel-cuffed catheter,TCC)作为血管通路或及时将NCC更换为TCC(1A)。
4. 推荐正常成年患者使用周径10~12 Fr的双腔NCC或周径11~14 Fr的双腔TCC作为RRT的血管通路(1B)。
5. 推荐在无菌操作室或者手术室,心电监护下进行穿刺置管建立血管通路(1A);对于ICU内的AKI患者,建议按照无菌操作规范进行床边置管(2B)。
6. 推荐在超声定位或超声实时引导下进行穿刺置管建立血管通路;在置管完成后行胸部或腹部摄片明确导管尖端位置(1A)。
7. 推荐每次血液净化治疗前对导管穿刺部位及TCC的外口进行护理,并在每次治疗结束后使用恰当的封管液进行封管(1A);推荐使用10 mg/ml以上浓度的普通肝素溶液或4%~30%枸橼酸溶液作为封管液预防导管内血栓形成(1B)。
8. 出现导管功能不良,在排除导管位置不佳的前提下,建议使用至少5 000~10 000 U/ml的单链尿激酶或1~2 mg/ml的组织纤溶酶原激活物(t-PA)溶栓治疗。如溶栓治疗无效,建议在排除导管尖端血栓后行导丝引导下的原位导管置换(2B)。
9. 如出现导管相关感染,NCC患者建议立即拔管并留置导管尖端培养;TCC患者如仅为外口感染,可考虑行局部及全身抗生素治疗,如为隧道及导管相关菌血症,建议立即拔除导管。如患者有继续行血液净化治疗的需求,建议更换位置后重新使用NCC建立血管通路。如患者拔管后仍有全身感染症状,建议根据培养结果选用敏感抗生素治疗1~2周(2B)。
多项研究指出,有肾内科医师参与或建立的血管通路质量高于无肾内科医师参与的血管通路[129, 130]。因此,对于拟行RRT的AKI患者,建议由肾脏专科医师对当前病情、RRT方案进行系统性评估,制定完善的血管通路计划。
1. 置管部位的选择:针对使用NCC作为透析通路的研究显示,颈内静脉与股静脉整体未见明显差异,相较于其他部位的导管,右侧颈内静脉导管能够获得更好的透析血流量以及更低的机械性及感染性并发症发生率[131]。使用TCC作为血管通路的研究显示,120 d内右颈内静脉与股静脉TCC通畅率无明显差异[132]。锁骨下静脉导管感染率相对较小,但穿刺置管并发症风险较高,且置管后透析血流不理想,兼有影响未来长期血管通路建立的隐患,故不推荐锁骨下静脉置管,或建议将锁骨下静脉作为中心静脉置管的最后选择。一项针对NCC置管位置的研究显示,当患者BMI>28.4 kg/m2时,股静脉导管的并发症发生率明显高于颈内静脉导管,而当患者BMI<24.0 kg/m2时结果相反[133]。患有烈性呼吸道传染病的患者,因颈内静脉置管部位距离口鼻较近,接触病源菌的概率更高,行颈内静脉或锁骨下静脉置管后较股静脉置管有更高的感染风险,故推荐优先选择股静脉置管[134, 135]。
2. 导管类型选择:一项回顾性研究发现,在2周的使用期限内,TCC在导管失功率、导管感染率上均明显低于NCC[131]。一项针对成人AKI患者导管使用的前瞻性队列研究结果显示,TCC在泵控血流量、透析时导管动静脉压力参数及机械性并发症的发生率均明显优于NCC [136]。现有的临床证据表明肝素涂层或银涂层的导管无明显并发症发生[137],但暂无明确的临床证据证实上述材料的导管能够使AKI患者临床获益。
有研究显示血液净化治疗时的血流量直接与导管内径大小相关,周径<6 Fr的双腔导管难以满足血液透析(滤过)所需的血流量,且无法满足长时间RRT的需求[138, 139],因此新生儿等特殊人群需选择相应周径的导管,而正常成年患者推荐周径10~12 Fr的双腔NCC或周径11~14 Fr的双腔TCC作为RRT的血管通路。
3. 置管条件与环境:根据无菌原则的要求,TCC置管在手术室内完成,NCC尽量按照TCC的手术要求执行[129, 130]。重症监护室内的AKI患者转运风险较大,宜在床边完成置管及RRT全过程。
研究表明,实时超声引导穿刺建立血管通路的安全性及机械性并发症发生率明显减少[140, 141]。导管功能与导管尖端位置具有明确相关性,NCC患者颈内静脉和锁骨下静脉透析导管尖端应位于上腔静脉,美国FDA推荐颈内静脉NCC尖端位置位于右心房上方3 cm以上位置,股静脉透析导管尖端应位于下腔静脉,或至少位于左右髂静脉分叉位置近心端3 cm以上[141]。
4. 导管的护理与封管液选择:导管外口及穿刺点部位的定期护理能有效预防导管相关感染。一项针对儿童血液透析患者的回顾性研究结果显示,使用消毒敷料后,患者的导管外口感染率明显降低[139]。
普通肝素、枸橼酸溶液作为常规封管液体,恰当的封管液使用能够明显减少导管相关血栓及感染的发生。一项荟萃分析结果显示,使用封管液能够使导管相关菌血症的发生风险下降3倍[142]。多个临床研究显示,低浓度(10 mg/ml)肝素封管维持的导管通畅率未见明显变化,但溶栓药物使用频率显著升高,过高浓度(100 mg/ml)肝素封管液则易导致出血风险增加[135,142, 143]。4%的枸橼酸钠溶液与肝素封管液维持导管通畅效果相似,但预防导管相关感染方面略优于肝素封管液,而30%及4%的枸橼酸封管液维持导管通畅效果同样无明显差异[85,143, 144],但高浓度(30%)枸橼酸溶液会导致某些患者出现末梢神经感觉异常[145]。
中心静脉导管并发血栓的概率为2%~64%,血栓与导管功能不良直接相关,纤溶酶是最常用的治疗药物,短期有效率在40%~92%[143]。经导丝原位更换导管是治疗导管功能不良的有效手段,文献报道该操作的技术成功率为93%[146]。中心静脉导管一旦发生导管相关菌血症,如未拔除导管,单纯使用静脉抗生素治疗,在抗生素停用后75%会出现感染复发[146]。
临床问题15:AKI患者血液净化的抗凝治疗
【推荐意见】
1. 对需要实施血液净化的AKI患者,血液净化治疗前应评估患者的凝血状态,合理选择抗凝剂及其剂量(专家共识)。
2. 合并凝血活性亢进和(或)血栓栓塞风险或疾病,除外肝素类药物禁忌的患者,推荐使用普通肝素或低分子肝素;必要时可将普通肝素或低分子肝素作为基础抗凝治疗(2B)。既往或合并肝素诱导的血小板减少症(HIT)的患者,除外枸橼酸盐或阿加曲班禁忌的患者,推荐选择局部枸橼酸盐或阿加曲班抗凝;慎用达那肝素钠;不建议应用磺达肝癸钠(1A)。
3. 伴有活动性出血或高危出血风险患者,除外枸橼酸盐禁忌的患者,首选局部枸橼酸盐抗凝(1A);存在枸橼酸盐禁忌的患者,除外阿加曲班禁忌,建议选择阿加曲班(2B);同时存在枸橼酸盐或阿加曲班禁忌的患者,除外甲磺酸萘莫司他禁忌,建议选择甲磺酸萘莫司他;存在甲磺酸萘莫司他禁忌,可采用无抗凝药物方式进行血液净化治疗(2B)。
4. 建议个体化选择抗凝药物剂量,并依据血液净化治疗过程中患者体内和体外循环凝血状态以及治疗结束后体内凝血状态的监测结果进行调整(专家共识)。
5. 发生抗凝治疗不良事件时,应重新评估患者凝血状态,重新选择抗凝药物及其剂量,并针对不良反应给予处理(专家共识)。
2012年KDIGO AKI指南推荐对于需要RRT的AKI患者,根据患者的评估决定是否使用抗凝治疗以及抗凝治疗潜在风险和益处[79]。凝血状态的评估应包括:(1)依据AKI患者的既往病史和临床特征,评估患者是否存在出血或血栓栓塞的风险。(2)通过实验室检测评估患者的内源性、外源性和凝血共同途径状态,以及血小板功能和纤溶活性状态。(3)血液净化治疗前评估患者体内凝血状态指导抗凝药物及其剂量选择;治疗过程中从血液净化管路的静脉端采血,评估抗凝治疗有效性;从血液净化管路的动脉端或患者静脉采血,评估抗凝治疗安全性;治疗结束时从患者静脉采血,评估抗凝治疗安全性[147]。
选择抗凝药物应在评估患者凝血状态并除外药物禁忌后进行。一项荟萃分析结果显示,普通肝素与低分子肝素出血事件风险比为0.76(95%CI:0.26~2.22)[148],在另一项相似的荟萃分析中该值为1.16(95%CI:0.62~2.15),且HIT发生率分别为1.5%~3.8%及0.1%~0.4%[149]。因此,普通肝素或低分子肝素禁忌证包括:活动性出血或高危出血风险,既往普通肝素或低分子肝素过敏史或HIT病史,血浆抗凝血酶活性<50%。合并严重肝功能障碍或新生儿酶系统发育不全的患者禁忌使用枸橼酸盐;合并低氧血症(动脉氧分压<60 mmHg)和(或)组织灌注不足、代谢性碱中毒、高钙血症及高钠血症的患者应慎用枸橼酸盐[150]。合并严重肝功能障碍患者禁用阿加曲班[151]。文献报道血液透析患者应用甲磺酸萘莫司他可发生过敏反应[152, 153],因此既往甲磺酸萘莫司他过敏患者禁用。
AKI患者实施血液净化的抗凝治疗方案选择,应依据患者临床特征综合评估,而非取决于血液净化治疗模式。尽管KDIGO指南建议进行血液透析或CRRT的AKI患者采用不同的抗凝治疗方案,并且对于没有枸橼酸盐禁忌证的患者,CRRT实施建议使用局部枸橼酸盐抗凝,而非肝素[79]。但是,对于合并凝血活性亢进和(或)血栓栓塞风险的患者,选用普通肝素或低分子肝素的全身抗凝治疗,不仅可以满足维持体外循环治疗的需求,而且也有助于防治血栓栓塞性疾病。
对于既往发生HIT患者,2012年KDIGO指南建议必须停止所有肝素,使用直接凝血酶抑制剂(如阿加曲班)或Ⅹa因子抑制剂(如达那肝素钠或磺达肝癸钠),而不是其他抗凝药物或在RRT期间不抗凝[79]。但是需要指出的是,达那肝素钠与抗HIT抗体存在交叉过敏反应,严重肾功能不全影响其清除[154],因此既往或发生HIT的AKI患者应慎用达那肝素钠。肌酐清除率<30 ml/min的严重肾脏损害是磺达肝癸钠的禁忌证[155],并且与抗凝血酶结合的磺达肝癸钠不能被透析器/滤器清除,因此AKI患者不适合使用磺达肝癸钠。多中心回顾性研究结果显示,合并HIT需要RRT的患者,阿加曲班可提供有效抗凝作用,且出血风险较低[156]。RCT荟萃分析结果显示,阿加曲班可显著降低HIT患者RRT中新发血栓的发生率(RR=0.40,95%CI:0.21~0.75)以及体外循环的凝血事件(RR=0.06,95%CI:0.01~0.23),不增加病死率和出血事件发生率[157]。
多中心随机平行对照临床试验结果显示,在接受CRRT的重症AKI患者中,与普通肝素相比,局部枸橼酸盐抗凝可明显延长滤器的使用寿命,出血并发症明显减少[158]。多中心随机平行对照试验中,与局部肝素和鱼精蛋白抗凝相比,局部枸橼酸盐抗凝可延长CRRT体外循环管路使用时间,且不良事件较少[159]。纳入14项RCT研究1 134例成人AKI患者的荟萃分析结果显示,局部枸橼酸盐较普通肝素在延长循环寿命和降低出血风险方面更为有效,但两组患者病死率没有差异[149]。
阿加曲班由血液净化管路动脉端输入,可达到滤器充分抗凝,回输入体内后可快速代谢,对体内的凝血过程没有影响[151]。前瞻性随机三向交叉试验结果显示,三种阿加曲班治疗方案作为血液透析的抗凝治疗均安全有效[160]。接受间歇性静脉-静脉血液滤过的伴有高危出血风险AKI患者的RCT研究中,与无抗凝药比较,阿加曲班有效提供体外循环抗凝作用,且不影响患者体内凝血状态,未发现严重出血和严重不良反应[161]。
2016年日本AKI临床实践指南建议对于伴有活动性出血或高危出血风险的患者,使用甲磺酸萘莫司他作为抗凝药物进行血液净化治疗[86]。前瞻性RCT研究中,甲磺酸萘莫司他用于合并出血倾向AKI患者实施CRRT的抗凝治疗,与无抗凝药物进行CRRT组比较,滤器寿命明显延长,使用滤器总数明显减少,而两组间输血及患者病死率或生存率没有明显差异,也未发现与甲磺酸萘莫司他有关的不良事件[162]。另一项RCT研究同样证实,与无抗凝药物进行CRRT组比较,甲磺酸萘莫司他组滤器寿命延长42.2%(OR=0.578,95%CI:0.362~0.923),两组间输血和大出血发生率及30 d和90 d生存率没有明显差异[163]。
初始血液净化治疗时,应依据治疗前患者凝血状态评估结果,个体化选择抗凝药物的剂量。血液净化治疗过程中或结束后管路动脉端采集血样,如果凝血酶原时间(PT)、活化凝血时间(ACT)和活化部分凝血活酶时间(APTT)>基础值的1.5倍,国际标准化比值(INR)>1.5;或血液净化治疗过程中管路静脉端采集血样,PT和ACT>基础值的2.5倍、INR>2.5或APTT>基础值的3.0倍,应减少抗凝药物剂量或暂停使用;相反,血液净化治疗过程中管路静脉端采样,PT、ACT或APTT<基础值的1.5倍及INR<1.5,或结束后管路动脉端采集血样,血小板数量降低,血浆D-二聚体水平增加,则应增加抗凝药物剂量[147]。
由于AKI患者原发疾病的不同,常常既合并高凝状态/血栓栓塞疾病的风险,也可合并出血风险;因此抗凝治疗需要严密观察,发生药物不良事件时应给予处理,并重新选择抗凝药物或调整药物剂量。发生出血的患者,可针对不同的抗凝药物给予相应的拮抗剂治疗:普通肝素或低分子肝素过量可给予适量的鱼精蛋白;枸橼酸盐可补充钙制剂;阿加曲班或甲磺酸萘莫司他可短暂观察,严重过量可给予凝血酶原制剂或血浆[164]。对于合并出血或出血高危风险的患者,有条件的单位应尽可能选择枸橼酸钠、阿加曲班或甲磺酸萘莫司他作为抗凝药物,而非进行无抗凝药物治疗;采用无抗凝药物治疗时应加强滤器和管路的监测,加强生理盐水的冲洗,预防血栓栓塞疾病的发生[164]。此外,应关注抗凝药物的不良事件,包括普通肝素或低分子肝素过敏、HIT[165],枸橼酸盐引起的代谢性碱中毒、高钙血症、低钙血症及高钠血症[150],阿加曲班引起的过敏、低血压、发热、恶心、腹泻、房室传导阻滞、室性心动过速[152],以及甲磺酸萘莫司他引起的高血钾、低血钠、过敏、粒细胞减少、血小板异常、肝功能异常、腹泻、恶心、呕吐[86]。
临床问题16:AKI患者RRT开始和停止时机及治疗模式与治疗剂量
【推荐意见】
1. AKI紧急RRT指征:容量负荷超载、高钾血症(血钾>6.5 mmol/L)、尿毒症症状,包括尿毒症心包炎、尿毒症脑病或其他不能解释的意识状态下降、严重代谢性酸中毒(pH<7.1)(专家共识)。
2. 不推荐AKI患者早期启动RRT治疗(1B)。
3. AKI进行RRT开始时机取决于患者临床表现和疾病状态(专家共识)。
4. 当AKI患者自身肾功能恢复到满足患者需求或RRT和治疗目标不一致时,可考虑停止RRT治疗(专家共识)。
2012年KDIGO指南推荐当AKI患者出现危及生命的容量、电解质、酸碱平衡紊乱,如严重高钾血症、代谢性酸中毒及肺水肿时,建议紧急启动RRT治疗,但目前关于AKI患者的紧急RRT治疗时机尚无相关研究[166]。
当代谢和容量负荷超过肾脏处理能力时,建议启动RRT治疗[166],但启动RRT恰当的时机尚存在争议[167]。早期启动RRT治疗,可更有效地控制容量状态和电解质水平,更迅速地纠正酸碱平衡紊乱,清除毒素和炎症介质,防治AKI相关并发症[168]。然而早期开始RRT治疗能否提高AKI患者的生存率、促进肾功能恢复一直存有争议;且过早RRT通过神经-体液反应改变血液动力学状态,加重肾脏缺血,可能使肾脏损伤后恢复延迟。2012年KDIGO AKI临床实践指南发布后,关于AKI患者RRT治疗开始时机的RCT研究及观察性研究结果陆续发表[169, 170, 171, 172, 173],其中ELAIN研究、AKIKI研究、IDEAL-ICU研究及STARRT-AKI研究最具影响力。
单中心ELAIN研究发现早启动RRT组90 d病死率显著降低,在随后的1年随访中发现早启动RRT患者1年病死率显著下降,肾功能恢复更好[174, 175]。而多中心AKIKI研究结果显示,早晚RRT组间临床预后无差异,认为如不存在明显严重高血钾、严重容量超负荷,RRT开始治疗应慎重[75,176]。两项研究出现矛盾的结果与其纳入的患者AKI发生机制、干预时机、RRT治疗模式及剂量等存在差异相关,因此不能单纯进行比较并以此做出临床决策[177]。2018年IDEAL-ICU研究也得出阴性结果,认为在脓毒症休克早期、合并AKI的重症患者中,只要未出现危急生命的紧急RRT指征,可延迟RRT干预至AKI确诊后48 h,且不增加患者死亡风险[178]。2020年全球多中心STARRT-AKI研究认为早期开始RRT治疗并未降低90 d病死率[179]。基于现有文献开展的荟萃分析结果也提示早期开始RRT尚不能改善AKI预后[180, 181, 182, 183]。
本指南专家组讨论后认为,RRT的开始时机并不是影响预后的重要因素,患者年龄、AKI病因、心血管并发症、肾外多器官衰竭数量与程度等对AKI预后的影响更大。相比于治疗开始时机,RRT治疗模式、剂量、透析器膜材料等亦有重要影响。
目前关于AKI患者何时停止RRT治疗尚无定论,尚无相关RCT研究,3项观察性研究发现尿量、序贯器官衰竭估计评分(SOFA)是停止血液净化治疗的可能预测因素[86],因此需要每天评估肾功能恢复情况及评估RRT是否与治疗目标一致。
临床问题17:AKI患者RRT模式的选择和应用
AKI患者RRT模式包括:(1)IHD;(2)CRRT;(3)特殊血液净化治疗,如PIRRT、SLED;(4)组合血液净化治疗,包括血液灌流、内毒素吸附、血浆吸附(PA)、血浆透析滤过(PDF)、血浆置换、双膜血浆置换(DFPP)、体外CO2清除技术(ECCO2R)、并联体外膜肺氧合(ECMO)及人工肝技术;(5)腹膜透析治疗。目前尚无证据支持AKI患者应用特定RRT模式的优势。
【推荐意见】
1. AKI患者应用IHD和CRRT治疗的临床获益无差异(1B)。
2. 对于血流动力学不稳定的患者,推荐应用CRRT,而非IHD(1B)。
CRRT包括连续性血液滤过、血液透析和血液透析滤过。尽管血液滤过对中大分子毒素清除优于血液透析,但目前尚无关于比较不同溶质清除模式与临床结局相关的临床研究。
CRRT和IHD对患者预后生存率没有影响。一项纳入166例AKI患者的多中心研究比较了IHD和CRRT两组患者28 d全因死亡和住院死亡率,结果显示CRRT组患者28 d全因死亡率(59.5%比41.5 %,P<0.02)和住院死亡率(65.5 %比47.6 %,P<0.02)显著升高,但经过急性生理学和慢性健康状况评分Ⅲ(APACHEⅢ)校正后,CRRT组的死亡风险并未增加(校正OR=1.58,95%CI:0.7~3.3,P=0.16)[184]。目前关于AKI血液净化模式的最大和设计最严格的多中心RCT——法国HemoDiafe研究发现IHD和连续性静脉-静脉血液透析滤过(CVVHDF)组的60 d生存率无明显差异(32%比33%,P=0.98)[185]。另外,比较AKI患者IHD和CRRT对临床预后的荟萃分析发现,IHD和CRRT的临床获益无明显差异[186, 187, 188, 189]。
CRRT和IHD对于肾功恢复无差异。尽管有研究报道CRRT可较好地恢复肾功能[190, 191, 192],但这些研究仅评价了存活患者的肾功恢复情况,而无法解释CRRT组和IHD组的病死率差异。当将死亡和肾功能未恢复联合分析后,CRRT组和IHD组患者肾功能恢复情况相似[193, 194]。一项纳入3 971例AKI需要RRT治疗的存活者的荟萃分析结果发现,7个RCT研究结果显示CRRT组和IHD组在肾功能恢复方面无差异[195]。
因此,目前KDIGO-AKI指南建议IHD和CRRT可作为AKI患者补充治疗[79]。与IHD相比,CRRT具有独特的优势,其可增加血流动力学稳定性,对于血流动力学不稳定的患者尤其获益[196]。稳定的血流动力与缓慢的溶质、容量清除和CRRT相关的低体温相关。CRRT可增加炎症因子清除,可能使脓毒症AKI患者获益,尤其是应用连续性对流模式的血液净化方式[64,79,197]。
【推荐意见】
1.推荐IHD治疗的适应证包括:血钾>6.0 mmol/L或存在持续组织破坏,如横纹肌溶解、挤压伤等血钾>5.5 mmol/L;经过补碱治疗仍存在严重的代谢性酸中毒(pH<7.2);经过大剂量利尿剂治疗后仍存在严重的容量超负荷;血流动力学稳定的AKI患者(1A)。
2. 建议IHD的禁忌证包括:血流动力学不稳定和各种原因引起的颅内压升高、脑水肿患者(2D)。
3. 推荐IHD治疗方案为每周3次或隔日1次,透析治疗剂量尿素清除指数(Kt/V)≥1.2/次(1B)。
IHD是AKI患者RRT最常见的治疗模式。IHD有快速清除水分和溶质优势,但可影响血流动力学,加重脑水肿的风险;与CRRT相比,IHD治疗成本低,出血风险小,因此适用于需要快速溶质清除和容量控制的患者和血流动力学稳定的AKI患者[198]。
由于IHD快速清除血液尿素,而血脑屏障上的尿素通道较少,尿素清除较慢,使得尿素在血脑屏障上成为有效渗透物质,导致血脑屏障的渗透压升高,水分移动至脑细胞内而加重脑水肿[199](透析失衡综合征)。小样本研究和个案报道发现IHD可使颅内压升高[186, 187]。
2012年KDIGO-AKI指南推荐IHD时患者每周Kt/V为3.9[79]。在ATN研究中,IHD的Kt/V的目标剂量为1.2~1.4,平均每个治疗Kt/V为1.3[200]。因此专家组推荐如IHD每周3次,治疗目标剂量为Kt/V≥1.2。如果达到最低治疗剂量,目前尚无增加透析频率改善临床预后的证据,除非患者合并特殊的急性急症(高钾血症)。如果Kt/V≥1.2不能实现时,需要增加治疗频率[200]。鉴于急性危重患者的尿素分布量评估有关的问题,尿素下降率(URR)测定可能成为Kt/V理想的替代治疗方法。
【推荐意见】
1. 推荐CRRT的适应证包括:血流动力学不稳定的AKI患者,或合并急性脑损伤或其他原因引起的颅内压升高,广泛脑水肿的AKI患者(2B)。
2. CRRT无绝对禁忌证,建议下列情况应慎用:(1)无法建立合适的血管通路;(2)难以纠正的低血压;(3)恶病质,如恶性肿瘤伴全身转移(3D)。
3. 推荐CRRT置换液流量为20~25 ml·kg-1·h-1(2B)。
CRRT在血流动力学不稳定的AKI患者中更具优势。这是因为在较长的治疗时间内可以更好地控制液体的排出,而由于溶质清除的强度低,所以机体容量改变更温和。在急性脑损伤的特殊情况下优先选择CRRT。尽管目前尚无间歇性和持续性模式比较研究,但受损大脑对渗透压/液体移动和低灌注支持治疗应选择低强度模式[201]。Ronco等[188]发现IHD治疗后脑含水量增加,但CRRT治疗后却无此现象。决定是否开始IHD或CRRT时,应考虑以下因素:患者的血流动力学稳定性、患者对液体清除的耐受能力、是否存在急性脑损伤或脑水肿、医疗和护理专业知识及必要设备的可用性。对于血流动力学稳定且无急性脑损伤的患者,IHD和CRRT均可。而对于血流动力学不稳定或有急性脑损伤症状的患者,目前证据支持CRRT首选。
AKI患者的RRT处方剂量设置与CKD患者存在根本性差异,如全身水分、尿素生成率和治疗的血流动力学耐受性等[202],血流动力学不稳定的趋势影响透析处方的设定[203]。因此,建议CRRT患者应每天评估、个体化处方并精确测定体重[202]。
自2000年以来,共有8项关于不同治疗剂量CRRT的RCT研究报道[189, 190, 191, 192, 193, 194, 195]。其中,ATN研究[多中心RCT,重症AKI患者CVVHDF(20比35 ml·kg-1·h-1)]和RENAL研究[多中心RCT,重症AKI患者CVVHDF(25比40 ml·kg-1·h-1)]表明,更高剂量的RRT对患者生存或肾功能恢复无临床益处[204, 205]。荟萃分析结果显示[190],与20~25 ml·kg-1·h-1相比,35~48 ml·kg-1·h-1CRRT治疗剂量对临床预后无获益。因此,建议CRRT治疗剂量应为25 ml·kg-1·h-1,超过25 ml·kg-1·h-1的CRRT治疗剂量可能造成微量元素丢失[190]和额外医疗成本。建议严重高钾血症或高代谢的AKI患者行CVVHDF,可增加小分子毒素清除效率,而不会因高容量血滤过程中血液浓缩而导致滤器凝结风险。两者比较而言,CRRT对血流动力学影响最小,可降低脑水肿风险[196],需要注意的是:持续的治疗限制患者活动,并且产生过重的医疗负担,持续抗凝增加出血风险,因此CRRT更适合血流动力学不稳定及脑水肿患者[197,206],IHD更适合出血[86]及需要快速进行溶质清除的患者[207]。日本AKI患者的RRT方案中多采用IHD,出血风险小,医疗负担轻[86]。除上述特殊情况外,多数研究结果显示,CRRT与IHD在病死率等不良预后指标方面无明显差异[6,8,208, 209, 210],因此在制定具体方案过程中需要医师根据临床情况及医疗条件进行选择。
【推荐意见】
1. 建议PIRRT适用于血流动力学不稳定且无法耐受标准IHD治疗而需要透析的AKI患者(2D)。
2. 急性脑损伤或其他原因引起的颅内压升高的AKI患者建议使用CRRT治疗,包括PIRRT(2D)。
3. SLED可以适用于血流动力学不稳定的AKI(2B)、外科术后AKI(2C)和肿瘤合并重症AKI(2C)。
PIRRT、SLED是AKI患者RRT的补充模式。PIRRT是一种杂合式RRT方式,治疗时间延长至6~8 h,每周3次间断的RRT,依靠于溶质清除方式分为弥散(血液透析)和对流(血液透析滤过)治疗[211]。PIRRT可以作为血流动力学不稳定的AKI患者CRRT替换方式,但证据级别较弱[212]。与IHD相比,由于其溶质和液体清除缓慢,PIRRT血压更为稳定,容量调控类似于CRRT[194,213, 214];病死率与其他类型的RRT相似[210]。为了完成足够的透析剂量,CRRT需要在24 h内尽可能减少中断操作。当患者治疗中需要多种手术操作而中断CRRT时,则进行PIRRT治疗是合适的[212,215, 216]。PIRRT是定时透析,间断抗凝,可以在不影响透析剂量的情况下,不影响手术和操作而完成RRT。另外PIRRT也可用于血流动力学改善的患者从CRRT向IHD过渡治疗。PIRRT由于按计划透析治疗,可给予患者更多的活动时间和康复机会[217]。IHD治疗有可能通过降低MAP和快速尿素清除引起水转移至细胞内而加重脑水肿;因此,急性脑损伤或其他原因引起颅内压升高的AKI患者推荐CRRT治疗,包括PIRRT。但支持上述患者行PIRRT治疗的证据有限。
SLED是一种综合CRRT和IHD优点的杂合式血液透析模式。它采用低超滤率、低血流量、低透析液流量的治疗方式,在血流动力学稳定性上接近CRRT[218, 219, 220];具有较好的小分子溶质清除效率,较稳定的血流动力学和灵活的治疗方案及较低的治疗成本,是目前ICU肾功能衰竭患者日益流行的RRT方式。
SLED具有CRRT和IHD的优点,而在一定程度上又可弥补CRRT和IHD缺陷。SLED比IHD的溶质清除率高,在血流动力学稳定性上接近CRRT。与CRRT相比,SLED具有花费少、抗凝药用量少、出血少、容易监护和操作、患者易于接受等优势[220];缺点为医护人员对该方式不熟悉、易合并低磷血症等[220]。2012年KDIGO指南[79]指出,当AKI患者存在血流动力学不稳定时,优先选择CRRT治疗;无法实施CRRT时,血流动力学不稳定的AKI患者实施SLED可能耐受性更好。但目前仍缺乏SLED治疗有效性和安全性的数据,需要大样本RCT研究比较SLED和其他类型的RRT治疗效果。2016年ADQI共识[204]强调RRT治疗模式的选择取决于技术能力及治疗所需人员、物资等各种资源的可及性,并结合患者的现实需求和内在风险综合选择最佳的治疗方式。
【推荐意见】
1. 不建议采用两台CRRT设备串联的方式完成杂合血液净化模式(2A)。
2. 内毒素吸附技术建议用于革兰阴性菌感染的脓毒血症或感染性休克的患者,特别是腹腔术后感染性休克合并AKI的患者(2B)。
3. 不推荐在脓毒症AKI患者中常规使用高容量血液滤过(1A)。
4. 血液灌流与血浆吸附技术可用于清除体内蛋白结合毒素或中大分子毒素(2C)。
5. 体外CO2清除技术可用于难以纠正的高碳酸血症合并AKI的患者,有助于减少呼吸机相关肺损伤(2C)。
6. 人工肝技术可用于合并肝衰竭的AKI患者(2C)。
7. 血浆置换与DFPP可用于清除体内蛋白结合毒素或大分子毒素,DFPP可用于血脂清除(2B)。
重症AKI常伴有脓毒血症、急性重症胰腺炎、ARDS、急性中毒、免疫系统疾病、多脏器功能障碍综合征(MODS)等并发症,可根据临床需求选择组合血液净化技术作为AKI的辅助治疗手段,其治疗模式包括血液灌流、内毒素吸附、PA、PDF、血浆置换、DFPP、ECCO2R、ECMO及人工肝技术[221]。在临床实践中,专家均不建议采用两台CRRT设备串联的方式完成杂合血液净化模式。
脓毒症治疗基本要点均为及时和恰当的抗菌疗法、充足的液体和血管活性药的支持治疗,而内毒素吸附技术成为目前新的治疗突破点。oXiris是在AN69滤器的基础上修饰有带正电荷的聚亚胺乙烯涂层,发挥其对带负电荷的内毒素特异性吸附作用。近年研究发现,使用oXiris能明显降低内毒素和细胞因子水平,并可能降低脓毒症患者的早期死亡率[222, 223]。多黏菌素B吸附柱采用血液灌流方式对体内内毒素进行吸附清除。在一项早期应用多黏菌素B治疗感染性休克的RCT研究中[224],所纳入患者均为腹腔内革兰阴性菌感染引起的严重脓毒症和(或)脓毒症休克,提示使用多黏菌素B可显著改善血流动力学(降低血管活性药物剂量)和脏器功能,并降低该群体的28 d病死率。一项荟萃分析显示,多黏菌素B血液灌流可降低患者病死率(相对风险0.87,95%CI:0.77~0.98,P=0.03)[225]。然而,一项针对内毒素吸附治疗脓毒症的多中心RCT研究(EUPHRATES)仅在内毒素活性测定(EAA)为0.6~0.9的患者亚组中观察到内毒素吸附治疗的优势[226, 227]。
高容量血液滤过(HVHF)的超滤量(如>50 ml·kg-1·h-1)远超过CRRT治疗AKI的常规剂量,增加了中分子物质的清除率。然而,一项RCT研究(IVOIRE)并未发现HVHF和普通容量血液滤过在28、60、90 d存活率的差异[195]。近年一项荟萃分析比较了连续性静脉-静脉血液滤过(CVVH)和HVHF治疗脓毒症AKI的临床效果,两组患者28 d存活率无明显差异[228]。因此,不推荐在脓毒症AKI患者中常规使用HVHF。
在临床血液灌流中,吸附树脂是应用最广泛的吸附剂之一,可通过疏水作用优先吸附血液中的蛋白质结合或中分子量毒素[229, 230]。与血液灌流相比,血浆吸附不与血细胞接触,对血液系统影响小,可特异性或相对特异性吸附体内蛋白结合毒素或中大分子毒素,临床上常用的血浆吸附技术有免疫吸附、胆红素吸附、细胞因子吸附等[231, 232]。
ECCO2R是一种通过体外气体交换器从血液中去除CO2来提供人工呼吸支持的技术,通过低流量的ECCO2R方式清除CO2,可以降低患者因机械通气造成的压力伤和过高容量通气导致的容量伤、气管插管引起的气道损伤及机械通气相关肺炎(VAP)的发展[232, 233]。一项前瞻性观察性研究发现,对ARDS和AKI患者联合进行ECCO2R和CRRT是安全的,并可有效清除CO2,同时增强肺保护性通气[234]。
急慢性肝功能衰竭合并AKI患者的病死率高达90%。一项回顾性队列研究显示,在严重急慢性肝功能衰竭合并AKI患者中,RRT与高性能白蛋白透析相结合可提高28 d和90 d的生存率及改善一些关键的临床和实验室参数[234]。一项较早的RCT研究显示血浆置换可早期抑制炎症反应指标,并保护脏器功能,但对患者存活率无改善[235]。另一项纳入106例严重脓毒症或脓毒症休克患者的临床试验则提示血浆置换能够改善患者存活率[236]。最近一项非随机试验指出早期脓毒症休克患者应用血浆置换可迅速降低血管活性药物用量、血浆细胞因子水平及血管内皮细胞的异常通透性升高[237]。既往一项针对成年脓毒症患者的荟萃分析肯定了血浆置换对患者存活率的改善效果[238]。然而,上述研究仍存在样本量偏小、证据等级偏低、原始证据质量不高等问题。DFPP是基于双重过滤系统的半选择性血浆置换,可选择性清除大分子,特别是血脂。一项回顾性观察研究发现,在严重高甘油三酯血症引起的急性胰腺炎患者中,使用DFPP的第1天,甘油三酯、胆固醇和极低密度脂蛋白即显著下降,其中甘油三酯在随后3 d内一直保持下降趋势[239]。
【推荐意见】
1. 建议对以下AKI患者可行腹膜透析治疗,包括:(1)AKI患者所在区域无法行血液透析或CRRT;(2)高危出血风险;(3)无血管通路;(4)药物治疗无效心力衰竭且需要透析者;(5)肝硬化大量腹水的患者(2D)。
2. 对以下AKI患者不建议行腹膜透析治疗,包括:(1)既往有腹部手术病史;(2)存在胸腹膜漏,或腹腔感染,或腹壁蜂窝组织炎;(3)存在严重呼吸困难;(4)血钾快速升高者(2D)。
急诊腹膜透析是AKI患者RRT的一个模式。腹膜透析具有可改善血流动力学、无透析失衡和抗凝风险的特点。尽管腹膜透析在AKI的治疗循证医学证据较少,但其对于某些AKI患者可能获益[205,217,240],对于纠正代谢性酸中毒、高钾血症的效果与IHD相当[241]。
与IHD和CRRT相比,腹膜透析也能够有效治疗AKI。2017年一项Cochrane的系统评价中,纳入6项研究的484例AKI患者,结果发现IHD或CRRT与腹膜透析组的AKI患者全因死亡、肾功能恢复或感染等并发症发生率之间差异无统计学意义[242]。另一项研究将125例重症AKI患者随机分为高容量潮式腹膜透析或CRRT,治疗28 d发现腹膜透析组有较高的存活率(70%比47%)、较高的肾功能恢复率(60%比36%)、较低的感染死亡率(10%比18%)和较短的ICU时间(9 d比19 d)(均P<0.01)[243]。
尽管已经证明腹膜透析治疗AKI有效,但并不经常使用,因为临床更倾向于使用IHD、CRRT等血液替代治疗。然而,在2019年新型冠状病毒感染(COVID-19)大流行期间,发达国家有研究报道血液透析机短缺时使用腹膜透析治疗AKI也可取得较好的疗效[244, 245]。
临床问题18:老年AKI如何防治?
【推荐意见】
1. 推荐应用KDIGO 2012标准诊断老年AKI(1A);建议对基线血肌酐水平>0.7 mg/dl(61.9 μmol/L)的老年患者,采用KDIGO 2012标准对AKI进行分期(2B)。
2. 建议对伴有衰弱/肌少症的老年患者,采用慢性肾脏疾病流行病学协作组基于血肌酐和血清胱抑素C联合公式(CKD-EPIscr-cyst)估算eGFR,评估患者的基础肾功能(2B)。
3. 建议对AKI高风险患者定期监测血肌酐、血清胱抑素C、尿N-乙酰-β-葡萄糖苷酶(NAG)和尿量,以早期诊断AKI(专家共识)。
4. 对老年AKI患者的一般治疗参照临床问题10(AKI患者容量管理)及临床问题11(抗休克治疗)(1A)。
5. 建议当存在危及生命的水、电解质、酸碱紊乱时,紧急启动RRT(2C)。
6. 建议采用PIRRT治疗老年AKI(2B),每周Kt/V值应达到3.9(2B)。
7. 建议对于血流动力学不稳定、合并肝衰竭、急性脑损伤或广泛脑水肿的老年AKI患者采用CRRT(2B),治疗剂量推荐为20~25 ml·kg-1·h-1(1A)。
8. 建议加强对老年AKI患者肾功能监测和随访(2B);加强高危因素监测,及时纠正可逆性危险因素,防止AKI再发(2C)。
我国住院的成年人中AKI发生率约为2.03%,其中57.7%为60岁以上老年人[7]。CA-AKI的发生率约为1.11%,年龄(61.2±17.9)岁[11]。
研究显示,2012年KDIGO指南推荐的AKI诊断标准在预测老年患者生存率及预后方面要优于其他标准[25,246],同时KDIGO分期标准可以有效识别老年AKI患者的死亡和(或)需要RRT治疗的风险。
老年人易合并肌肉萎缩、蛋白质代谢率降低,使得基线血肌酐水平偏低。对于基线血肌酐<0.7 mg/dl(61.9 μmol/L)的老年AKI患者,诊断需结合基础肾功能情况进行综合评估。针对老年人的研究发现CKD-EPIscr-cyst估算eGFR的准确性更优[247]。
肾脏低灌注、脓毒症、心血管事件、肾毒性药物的应用及CKD病史是老年人发生AKI的独立危险因素[248]。其中脱水、容量不足诱发的AKI在老年人中最常见,脓毒症是危重症老年患者中AKI的首要病因。老年AKI的一般治疗与普通AKI相同,参照临床问题10(AKI患者容量管理)及临床问题11(抗休克治疗)(1A)。
目前多数研究认为早期进行RRT对于患者28 d生存率无明显获益,并会引起出血等相关并发症,且医疗费用更高[175,178];尤其是对于年龄>80岁的老年人,早期RRT还会增加心律失常及高血压的发生率[174]。
当存在以下情况时可考虑紧急进行RRT:(1)血尿素氮>27 mmol/L或每日上升>10.1 mmol/L;(2)顽固性电解质紊乱,血钾>6.5 mmol/L,或血钠>160 mmol/L,或血钠<115 mmol/L;(3)难以纠正的代谢性酸中毒(pH<7.15或HCO3-≤13 mmol/L,或HCO3-每日下降>2 mmol/L);(4)非梗阻性少尿或无尿;(5)难以纠正的容量负荷过重。
研究表明,CRRT在改善AKI预后方面并未比间歇RRT显示出更多的优势[249],PIRRT与CRRT同样安全、有效,肾功能恢复相似,且病死率没有增加[250]。但对于血流动力学不稳定、合并肝衰竭或急性脑损伤及广泛脑水肿患者CRRT治疗效果会更优。
研究显示IHD患者Kt/V每增加0.1,患者病死率相应下降7%,而当Kt/V>1.3时,病死率不再进一步下降[251]。与正常治疗置换液剂量(<30 ml·kg-1·h-1)相比,高容量血液滤过(置换液剂量≥35 ml·kg-1·h-1)并未显著降低28 d病死率及慢性血液透析依赖等临床终点事件,在改善肾功能预后方面也没有优势[252]。
老年AKI患者病死率高达25.7%[253],在我国仍有16.1%伴有严重AKI的患者在出院后并没有进一步随访、治疗,这部分患者中约65.3%在3个月内死亡[7]。
临床问题19:儿童AKI如何防治?
【推荐意见】
1. 建议联合生物标志物(如血清胱抑素C、尿NGAL等)对早期儿童AKI进行科学评估(专家共识)。
2. 建议对儿童AKI进行风险评估,如基础疾病、药物等,是预防儿童AKI的关键之一(专家共识)。
3. 儿童AKI的一般治疗:(1)对AKI高危患儿或AKI患儿,应停止或减少可能存在肾脏损害的药物,动态监测和调整药物剂量(专家共识)。(2)使用适当的液体疗法优化血液动力学状态,并酌情使用升压药(1C)。(3)个体化评估儿童AKI的营养状态,建议AKI患儿优先选择肠内营养(2C)。(4)除用于控制容量超负荷,不建议使用利尿剂治疗AKI(2C)。
4. 儿童AKI的RRT:(1)RRT治疗时机:同成人(专家共识)。(2)RRT方式的选择:取决于临床情况及RRT技术的可及性(专家共识)。
5. AKI已恢复患儿仍需定期随访尿蛋白、血肌酐和血压(专家共识)。
儿童AKI对于儿童住院患者病死率、住院时间、住院费用等影响不亚于成人,而且由于儿童本身生理调节功能不如成人,预后往往较成人更差。国内一项多中心(10万例,25家儿童医院)研究显示住院患儿中AKI发生率高达20%,其中婴儿AKI的累计发生率(28%)是青少年(12%)的两倍[254]。全球首个重症患儿AKI多中心前瞻性研究(全球32个儿科监护中心,4 683例患儿)显示,重症患儿AKI发生率高达26.9%,重症AKI(2~3期)的发生率高达11.6%[255]。
目前,最常用的儿童AKI诊断和分期标准为儿童RIFLE(pRIFLE)和KDIGO分期标准(表5)[5, 6,79,256, 257]。值得注意的是,不同年龄儿童血肌酐的正常值不同(表6、7)[258]。虽然在AKI的诊断和分期中,不同标准差异的临床相关性尚不清楚,但是目前普遍将KDIGO标准用于儿童AKI[64]。

急性肾损伤的RIFLE、pRIFLE、KDIGO、新生儿KDIGO标准
急性肾损伤的RIFLE、pRIFLE、KDIGO、新生儿KDIGO标准
| 分期标准 | 年份 | 分期 | SCr标准 | 尿量标准 |
|---|---|---|---|---|
| RIFLE[5] | 2004 | R | SCr×1.5,或GFR下降>25% | <0.5 ml·kg-1·h-1,>6 h |
| I | SCr×2.0,或GFR下降>50% | <0.5 ml·kg-1·h-1,>12 h | ||
| F | SCr×3.0,或GFR下降>75%;或在SCr≥4 mg/dl(353. 6 μmol/L)基础上急剧增加0.5 mg/dl(44.2 μmol/L) | <0.3 ml·kg-1·h-1,>24 h;或无尿>12 h | ||
| L | 持续肾功能丧失>4周 | |||
| E | 持续肾功能丧失>3个月 | |||
| pRIFLE[256] | 2007 | R | eCCl下降>25% | <0.5 ml·kg-1·h-1,>8 h |
| I | eCCl下降>50% | <0.5 ml·kg-1·h-1,>16 h | ||
| F | eCCl下降>75%,或eCCl<35 ml·min-1·(1.73 m2)-1 | <0.3 ml·kg-1·h-1,>24 h;或无尿>12 h | ||
| L | 持续肾功能丧失>4周 | |||
| E | 持续肾功能丧失>3个月 | |||
| KDIGO[79] | 2012 | 1 | SCr达基础值的1.5~1.9倍,或上升≥0.3 mg/dl(26.5 μmol/L) | <0.5 ml·kg-1·h-1,6~12 h |
| 2 | SCr达基础值的2.0~2.9倍 | <0.5 ml·kg-1·h-1,≥12 h | ||
| 3 | SCr达基础值的3倍,或升至≥4.0 mg/dl(353.6 μmol/L),或开始肾脏替代治疗;或年龄<18岁者,eGFR降至<35 ml·min-1·(1.73 m2)-1 | <0.3 ml·kg-1·h-1,≥24 h;或无尿≥12 h | ||
| 新生儿KDIGO[257] | 2012 | 1 | SCr在48 h内上升≥0.3 mg/dl,或7 d内上升达基础值(既往最低值)1.5~1.9倍 | <1.0 ml·kg-1·h-1,>24 h |
| 2 | SCr达基础值的2.0~2.9倍 | <0.5 ml·kg-1·h-1,≥24 h | ||
| 3 | SCr达基础值>3.0倍,或SCr≥2.5 mg/dl(221 μmol/L),或开始肾脏替代治疗 | <0.3 ml·kg-1·h-1,>24 h |
注:pRIFLE为儿童RIFLE(R为风险期;I为损伤期;F为衰竭期;L为失功能期;E为终末期);KDIGO为改善全球肾脏病预后组织;SCr为血肌酐;GFR为肾小球滤过率;eCCl为估算的肌酐清除率

足月儿和低出生体重儿出生后血肌酐平均值(μmol/L)
足月儿和低出生体重儿出生后血肌酐平均值(μmol/L)
| 出生体重(g) | 出生后时间 | |||
|---|---|---|---|---|
| 1~2 d | 8~9 d | 15~16 d | 22~23 d | |
| 1 001~1 500 | 95 | 64 | 49 | 35 |
| 1 501~2 000 | 90 | 58 | 50 | 30 |
| 2 001~2 500 | 83 | 47 | 38 | 30 |
| 足月儿 | 66 | 40 | 30 | 27 |

儿童血肌酐正常参考值范围
儿童血肌酐正常参考值范围
| 年龄(岁) | 血肌酐 | |
|---|---|---|
| μmol/L | mg/dl | |
| <2 | 35~40 | 0.4~0.5 |
| 2~8 | 40~60 | 0.5~0.7 |
| 9~19 | 50~80 | 0.6~0.9 |
对于新生儿来说,AKI的定义和分期仍然存在很多困难。Jetton和Askenazi[257]在KDIGO分类标准的基础上提出了新生儿AKI的诊断标准(表5)。虽然该项标准目前获得了肾脏病专家和新生儿专家的一致认可[259],但仍需在更广泛的新生儿群体中进一步验证。
由于血肌酐受多种因素影响且对GFR灵敏度较差,近年来多个有助于AKI早期诊断的生物标志物受到重视,如血清胱抑素C、尿NGAL等[260]。有学者提出了“肾绞痛(renal angina)”和“肾绞痛指数(renal angina index,RAI)”的概念。214例的多中心研究结果显示,RAI对儿童ICU患儿发生AKI具有极高的预测价值[261]。因此,儿童AKI的定义和分期仍然需要在今后的工作中加以验证并不断完善。
目前,一些临床药物在AKI的预防和治疗上尚无获益,如小剂量多巴胺、非诺多泮、ANP和重组人胰岛素样生长因子1[262, 263]。
预防是防治AKI最有效的手段,对儿童AKI发生的风险进行评价,是预防儿童AKI的关键之一。儿童高危因素包括:慢性肾脏、心脏、肝脏疾病,既往有AKI病史,恶性肿瘤,骨髓移植,年幼、神经或认知障碍或残疾(依赖他人获取液体),药物[如血管紧张素转化酶抑制剂(ACEI)、血管紧张素Ⅱ受体拮抗剂(ARB)、非甾体抗炎药(NSAIDs)、利尿剂、氨基糖苷类、钙调神经磷酸酶抑制剂],泌尿系统梗阻或可能导致梗阻的症状或病史;易感因素包括:尿量减少的病史、败血症、灌注不足或脱水、肾毒性药物或毒素暴露、肾脏疾病或尿路阻塞、大手术或外伤、严重腹泻尤其是血性腹泻[64,264]。
对具有AKI危险或易感因素的患儿,需要密切监测,以减少AKI发生的风险。英国儿科肾脏病学会(BAPN)建议对儿童AKI预防采用3M措施:监测指标(Monitor)(预警评分、体液平衡、每日体重、尿液分析、血肌酐和电解质)、维持血液循环(Maintain)(治疗灌注不足)、最小化肾脏损伤(Minimise)(回顾、监测和调整用药)[264]。
目前尚不清楚用于儿童AKI不同病因和阶段的最合适的复苏治疗液体,但是,有研究提示生理盐水有引起高氯代谢性酸中毒的潜在风险[265]。如果儿童持续存在低血压,应在补液后考虑使用升压药[266]。密切监测毛细血管充盈时间、血乳酸及中心静脉压,对于指导治疗并确保快速恢复正常组织灌注至关重要。
专家组建议首选通过肠道给予AKI患儿营养支持[81]。如果不能口服,在24 h内开始肠道喂养(胃管)被证实是安全有效的[267]。当无法使用肠内途径时,应考虑肠胃外营养。同时个性化制定AKI患儿的饮食评估和处方。
对于AKI儿童患者,营养素的需求与年龄相关。危重患儿与成人相似,能量需要量应为基础能量消耗的100%~130%,采用Caldwell-Kennedy公式[268]:基础能量消耗(kcal·kg-1·d-1)=22+31.05×体重(kg)+1.16×年龄(岁)。
有研究显示呋塞米并不能改善AKI住院病死率和需要RRT的风险[269]。一项大样本的荟萃分析指出,多巴胺对于AKI的预防和治疗没有益处[262]。另外,在预防和治疗小儿AKI时,应考虑停止或减少可能对肾脏有害的药物剂量。随着肾功能的改变及RRT的启动、变化或中断,应定期重新评估用药剂量[64]。
1. RRT的时机:目前,尚缺乏关于儿童AKI的RRT治疗时机和最佳透析方式的RCT研究。在AKI患儿中,大部分RRT指南来源于成人。在决策时,不应拘泥于单一的尿素氮或血肌酐数值,而应对指标的变化趋势做出判断[257]。当AKI患儿出现危及生命的水、电解质、酸碱平衡异常时即应紧急行RRT治疗,如高钠血症(血钠>160 mmol/L)、低钠血症(血钠<115 mmol/L)、高钾血症(常规治疗后血钾>6.5 mmol/L)及难治性酸中毒pH<7.1~7.2或HCO3-<12~15 mmol/L等[270, 271]。值得注意的是,在需要CRRT的AKI儿童中液体超负荷(FO)与病死率明显相关[272]。FO是指液体过负荷(%)=(液体入量-液体出量)/(入住儿科ICU时体重)×100%。有学者建议当儿童FO>10%时可考虑开展RRT治疗,FO>20%应考虑进行RRT[273]。然而,尚缺乏强有力的证据显示早期RRT防止液体负荷可以改善预后。
2. RRT方式的选择:RRT方式的选择取决于临床情况、患者的位置及可获得的RRT技术[274]。如果仅出现单独的肾功能衰竭,如溶血性尿毒综合征(HUS),常将腹膜透析视为首选疗法。在有专职血液透析护师的医疗机构,如果血管通路较为稳定且病情稳定,血液透析可能是首选的治疗方式;而在儿科ICU中更多采用血液滤过和血液透析滤过[274]。研究也提示对于小胎龄或低出生体重儿,CRRT仍是可行并有效的[275]。
临床问题20:AKI整体转归与预后?
【推荐意见】
1. AKI疾病特征、严重程度和出院后的远期不良事件相关,如AKI再发、进展为CKD或ESRD、心血管事件、死亡等(1A)。
2. AKI再发的危险因素包括:高龄、较低的基础eGFR、糖尿病、肝脏疾病、心力衰竭、较高的AKI分级、容量不足、急性冠脉综合征、恶性肿瘤、化疗等(2C)。
3. AKI进展为CKD或ESRD的危险因素包括:高龄、女性、糖尿病、心力衰竭、较高的基线血肌酐/较低的基线eGFR、白蛋白尿、较高的AKI分期、起病10 d或出院时肾脏功能仍未恢复等(2C)。
4. AKI患者全因死亡的危险因素包括:心血管手术史、重症监护、较高的AKI分期、基础CKD、基线eGFR<30 ml·min-1·(1.73 m2)-1、大量蛋白尿等,最常见的死亡原因是心血管疾病和恶性肿瘤(2C)。
5. 优化对血脂、血压、血糖等因素的管理有助于改善AKI患者预后(2B)。
6. 鉴于再发AKI的风险,不建议对合并高血压的AKI患者采用强化降血压方案(收缩压目标值<120 mmHg)(2C)。
7. 建议根据年龄、性别、基础肾功能、AKI分期等临床指标以及NGAL、IL-18、KIM-1等新型生物标志物协助对AKI患者进行危险分层管理(2C)。
AKI是一组病因复杂、预后各异的临床综合征。AKI的疾病特征、严重程度和临床预后具有相关性。过去认为大部分轻症AKI属于自限性疾病,但越来越多的证据提示AKI和各种长期不良事件相关,如AKI再发、进展为CKD或ESRD、心血管事件、死亡等[279]。
AKI患者再发AKI亦较为常见,一项纳入150 000例AKI住院患者的研究发现,18%的患者于出院30 d内再次入院,10%接受急诊治疗[280]。另一项大样本队列研究发现AKI患者90 d再入院率为34%,而非AKI患者仅为15%[281]。一项纳入19个队列研究的系统评价认为AKI患者出院后3年CKD的发生率是无AKI患者的3倍[1],而发生ESRD的风险为4倍[2]。高龄、基础肾功能差、基础疾病多、较高的AKI分期是AKI再发、进展为CKD、死亡等不良预后的共同危险因素,而急性冠脉综合征、容量不足、恶性肿瘤化疗等也会增加AKI再发的风险,持续白蛋白尿、AKI肾功能恢复延迟等则提示较高的进展至CKD的风险。接受心血管手术、重症监护等则和较高的死亡风险有关[2]。
预防AKI再发、延缓CKD进展、减少心血管事件等为主的治疗措施可能改善AKI患者的临床结局。因此,针对CKD患者的管理策略,如控制血压、血糖、血脂等,同样可能改善AKI恢复者的远期预后[2]。目前尚缺乏通过医学手段干预AKI患者远期预后的前瞻性对照研究,但一项于2008—2011年纳入超过19 000例AKI住院患者的回顾性队列研究显示,在2年的随访中,服用他汀类药物可降低24%~26%的死亡[282]。一项纳入从ICU出院的AKI患者的队列研究提示,使用ACEI或ARB类药物可使1年病死率降低52%[283]。另一项类似的队列研究则发现使用ACEI或ARB类药物的AKI幸存患者2年病死率下降15%,但因高钾血症、再发AKI等肾性因素再入院的概率增加28%,提示ACEI或ARB类药物可能对AKI患者远期结局有益,但需密切监测其不良反应[284]。钠-葡萄糖共转运体2(SGLT2)抑制剂被一项大型RCT研究证实可降低糖尿病和CKD患者的心血管事件和肾脏不良事件[285],亦有荟萃分析发现服用SGLT2抑制剂的患者较对照组发生AKI的概率低[286]。上述研究提示SGLT2抑制剂可能是AKI患者控制血糖的合理选择,但尚需临床试验加以证实。SPRINT研究发现以收缩压<120 mmHg为目标的强化降血压策略虽然有助于减少心血管不良事件,但更易并发AKI[287]。
一项观察性研究报道在因AKI而接受透析治疗的患者中,出院后由肾病专科医师进行随访的患者病死率较低[288]。然而,接受肾病专科随访的AKI患者比例偏低。在AKI患者就医意识不强、医疗资源紧张的背景下,有效识别AKI幸存群体中的高风险者并加以重点随访似乎是较为现实的做法。有研究者将年龄、性别、既往血肌酐水平、既往白蛋白尿水平、AKI严重程度、出院时血肌酐水平等参数整合为一个风险评分系统,对进展至CKD终点事件具有较好的识别率[289]。使用新型生物标志物进行危险分层也是识别高危AKI患者的潜在手段。一项针对外科术后AKI患者的队列研究发现,NGAL、IL-18、KIM-1升高提示较高的3年病死率[290];而另一项多中心研究发现TIMP2×IGFBP7>2.0与AKI患者死亡或RRT等不良结局相关[291]。基于人工智能和大数据的AKI患者风险评估系统可能为提高患者综合管理水平带来新的契机,是未来的热点研究方向之一。值得注意的是,现有关于AKI转归和预后的循证医学证据大多来自高收入国家,今后期待更多来自中低收入国家的临床研究对此问题进行观察和阐释。
AKI是肾脏病领域的急危重症,需要临床医师重点关注,提高认识。自2012年KDIGO指南发布后,近10年再无AKI指南更新,且缺乏适合我国国情的AKI整体指导建议。本指南结合了最新的临床研究成果和中国临床实践现状,重点介绍了AKI的定义及流行病学特点、AKI的诊断与监测、AKI的非血液净化治疗、AKI的RRT策略、特殊人群AKI诊治及AKI的转归和预后,旨在推动AKI诊疗的规范化和最新成果的临床应用,改善患者预后。总体而言,目前AKI诊疗的临床证据仍较少,部分治疗策略仍有争议,例如重症AKI启动RRT的最佳时机、特殊血液净化、组合血液净化的应用等,仍需要我国专家学者行动起来,继续推进高质量的多中心临床随机对照研究,为AKI的临床实践指南提供更多的循证医学依据。需要再次强调的是,本指南不具备强制性,不作为医疗事故鉴定和医学责任认定依据,仅供相关医护人员参考。
指南制订专家组成员
指南制定组长:陈香美(解放军总医院第一医学中心肾脏病医学部)
副组长:蔡广研、冯哲(解放军总医院第一医学中心肾脏病医学部)
执笔专家成员(按姓氏笔画排序):丁小强(复旦大学附属中山医院肾内科);王聪慧(解放军总医院第一医学中心肾脏病医学部);付平(四川大学华西医院肾内科);冯哲(解放军总医院第一医学中心肾脏病医学部);孙世仁(空军军医大学西京医院肾内科);孙脊峰(空军军医大学唐都医院肾内科);孙雪峰(解放军总医院第一医学中心肾脏病医学部);苏华(华中科技大学同济医学院附属协和医院肾内科);李文歌(中日友好医院肾内科);李平(解放军总医院第一医学中心肾脏病医学部);李芳(解放军联勤保障部队第九六二医院肾内科);李明旭(解放军总医院第一医学中心肾脏病医学部);李冀军(解放军总医院第四医学中心肾脏病科);杨光(解放军总医院第二医学中心肾内科);杨莉(北京大学第一医院肾内科);杨琼琼(中山大学附属第二医院肾内科);吴广礼(解放军白求恩国际和平医院肾内科);何娅妮(陆军特色医学中心肾内科);汪年松(上海交通大学附属第六人民医院肾内科);张丽红(河北医科大学第一医院肾内科);张春(华中科技大学同济医学院附属协和医院肾内科);张凌(四川大学华西医院肾内科);陈意志(解放军总医院海南医院肾内科);林洪丽(大连医科大学附属第一医院肾内科);金海龙(解放军总医院第三医学中心器官移植科);柏明(空军军医大学西京医院肾内科);倪兆慧(上海交通大学医学院附属仁济医院肾内科);徐成钢(海军军医大学第三附属医院肾内科);徐虹(复旦大学附属儿科医院肾内科);郭志勇(海军军医大学附属长海医院肾内科);席春生(解放军联勤保障部队第九四〇医院肾内科);涂晓文(火箭军特色医学中心肾内科);黄梦杰(解放军总医院第一医学中心肾脏病医学部);蒋红利(西安交通大学第一附属医院肾内科);程庆砾(解放军总医院第二医学中心肾内科);蔡广研(解放军总医院第一医学中心肾脏病医学部)
讨论专家成员(按姓氏笔画排序):王涌(解放军总医院第一医学中心肾脏病医学部);王彩丽(包头医学院第一附属医院肾内科);邓跃毅(上海中医药大学附属龙华医院肾内科);史伟(广东省人民医院肾内科);冯哲(解放军总医院第一医学中心肾脏病医学部);列才华(新疆军区总医院肾脏病科);朱晗玉(解放军总医院第一医学中心肾脏病医学部);庄永泽(解放军联勤保障部队第九〇〇医院肾脏科);刘文虎(首都医科大学附属北京友谊医院肾病内科);刘书馨(大连市中心医院肾内科);刘维萍(秦皇岛市第一医院肾内科);孙世仁(空军军医大学西京医院肾内科);牟姗(上海交通大学医学院附属仁济医院肾脏内科);李清刚(解放军总医院第一医学中心肾脏病医学部);杨洪涛(天津中医药大学第一附属医院肾病科);杨琼琼(中山大学附属第二医院肾内科);杨聚荣(重庆医科大学附属第三医院肾内科);吴杰(解放军总医院第一医学中心肾脏病医学部);何娅妮(陆军特色医学中心肾内科);何强(浙江省中医院肾内科);张利(解放军总医院第一医学中心肾脏病医学部);张建荣(解放军总医院第三医学中心肾内科);陆海涛(中日友好医院肾内科);陈孟华(宁夏医科大学总医院肾脏内科);陈香美(解放军总医院第一医学中心肾脏病医学部);周飞虎(解放军总医院第一医学中心重症医学科);周建辉(解放军总医院第一医学中心肾脏病医学部);倪兆慧(上海交通大学医学院附属仁济医院肾内科);高卓(空军特色医学中心肾病科);郭志勇(海军军医大学附属长海医院肾内科);涂晓文(火箭军特色医学中心肾内科);黄继义(厦门大学附属第一医院肾内科);曹雪莹(解放军总医院第一医学中心肾脏病医学部);康红军(解放军总医院第一医学中心重症医学科);梁萌(陆军第七十三集团军医院肾内科);梁馨苓(广东省人民医院肾内科);董哲毅(解放军总医院第一医学中心肾脏病医学部);焦军东(哈尔滨医科大学附属第二医院肾内科);蔡广研(解放军总医院第一医学中心肾脏病医学部)
统稿组:冯哲、孙雪峰、黄梦杰(解放军总医院第一医学中心肾脏病医学部)
秘书:黄梦杰(解放军总医院第一医学中心肾脏病医学部)
国家慢性肾病临床医学研究中心, 中国医师协会肾脏内科医师分会, 中国急性肾损伤临床实践指南专家组. 中国急性肾损伤临床实践指南[J]. 中华医学杂志, 2023, 103(42): 3332-3366. DOI: 10.3760/cma.j.cn112137-20230802-00133.
所有作者声明不存在利益冲突





















