
皮肤基底细胞癌(BCC)是最常见的皮肤恶性肿瘤之一,高加索人群患病率高于东亚人群。虽然我国缺少流行病学数据,但由于人口老龄化日益显著,普遍认为中国BCC发病率有上升趋势。BCC发生的危险因素众多,其中紫外线和基因突变起主要作用,尤其是Hedgehog(Hh)信号通路的异常激活,被认为是BCC最重要的发病机制。BCC的临床表现具有较强的特征性,大部分有临床经验的医生可通过临床表现初步诊断,借助皮肤镜等影像学手段可以极大提升诊断的准确率,但仍有部分不典型或罕见类型的BCC需要进一步通过组织病理学确诊。本指南由国家皮肤与免疫疾病临床医学研究中心(依托北京大学第一医院)发起,邀请中国医师协会皮肤科分会皮肤外科学组以及皮肤肿瘤学组、中国中西医结合学会皮肤性病专业委员会皮外科学组、中国麻风协会皮肤外科与美容分会24名资深皮肤外科专家为主体,同时邀请烧伤整形(颌面)外科、眼科、耳鼻咽喉头颈外科、放射治疗科以及病理科专家参与,成立了《中国皮肤基底细胞癌诊疗指南(2023版)》指南专家组,根据国内外最新的研究成果,通过专家组四轮讨论修订后形成指南,为临床医护人员诊治BCC提供有价值的参考。
版权归中华医学会所有。
未经授权,不得转载、摘编本刊文章,不得使用本刊的版式设计。
除非特别声明,本刊刊出的所有文章不代表中华医学会和本刊编委会的观点。
基底细胞癌(BCC)是最常见的皮肤恶性肿瘤之一,多发生于老年人,且发病率呈逐年升高趋势[1]。迄今在中国尚未建立BCC登记系统,因此真实患病率不清楚。尽管中国人BCC患病率显著低于高加索人群,但BCC在中国仍是最高发的皮肤恶性肿瘤[2, 3]。BCC的发病机制主要涉及基因突变和日光性损伤。近年研究显示Hh信号通路的异常激活是主要发病机制[4]。BCC的诊断主要通过临床表现和皮肤镜检查,组织病理学是诊断金标准,其他技术如高频超声、反射式共聚焦显微镜、CT/MRI等在诊断和确定手术切缘方面也有价值[5]。总体来说BCC预后良好,对于多数原发BCC实施Mohs显微描记手术(Mohs手术)后5年治愈率可以达到95%以上,但也有极少数患者确诊时就已发生局部或远处转移[4]。伴随光动力治疗(PDT)、靶向药物Hedgehog通路抑制剂(HHI)等治疗方法的出现,进一步提升了BCC的治疗效果[4]。由于BCC患病率高,且治疗效果好,故而强调预防、尽早诊断和正规治疗的意义重大[1]。
近年来围绕BCC诊治,国内外出现了越来越多符合循证医学原则的高级别证据。《中国皮肤基底细胞癌诊疗指南(2023版)》指南专家组利用循证医学证据,结合目前BCC临床诊治和研究的最新实践现状,参考国内外最新诊疗指南,特制定本指南,旨在推动中国BCC规范、高质、高效诊疗的目标。
本指南制订由国家皮肤与免疫疾病临床医学研究中心(依托北京大学第一医院)发起,邀请中国医师协会皮肤科分会皮肤外科学组以及皮肤肿瘤学组、中国中西医结合学会皮肤性病专业委员会皮外科学组、中国麻风协会皮肤外科与美容分会24名资深成员成立专家组。专家组成员以皮肤外科专家为主体同时邀请烧伤整形(颌面)外科、眼科、耳鼻咽喉头颈外科、放射治疗科以及病理科专家参与。指南制订工作于2022年10月启动,于2023年10月定稿。
本指南适用于各级医疗机构和管理机构组织开展BCC诊疗工作。本指南的使用者包括但不限于各级医疗机构BCC诊疗相关医务工作者。指南推荐意见的应用目标人群为有意向或适宜接受皮肤BCC诊疗的患者。
通过系统检索BCC诊疗领域已发表的指南、共识、综述类文献以及部分专家述评,工作组根据我国当前BCC诊疗过程中的关键临床问题,确定指南的初步框架,每一轮咨询均收到全部专家的讨论和反馈意见,进一步确定了本指南的关键方向。
指南制订工作组成立了证据检索与评价小组,针对最终纳入的关键问题,按照人群、干预、对照和结局原则进行文献检索,文献数据库包括PubMed、Embase、Clinicaltrial.org、Cochrane Library、Web of Science、中国知网、万方知识服务平台、维普资讯网和中国生物医学文献数据库。此外,工作组也对BCC相关综述指南的参考文献进行检索,参考了美国国家综合癌症网络(NCCN)《基底细胞癌指南version1.2023》《诊断和治疗基底细胞癌:基于欧洲共识的跨学科指南》《中国皮肤基底细胞癌诊疗专家共识(2021)》《中国基底细胞癌皮肤镜特征专家共识(2019)》《日本皮肤科学会基底细胞癌管理指南(2021)》《英国皮肤科医师协会基底细胞癌管理指南(2021)》《澳大利亚角质形成细胞癌临床实践指南(2019)》《德国S2k皮肤基底细胞指南(2019)》等相关国际最新指南。证据检索截止日期为2023年8月25日。
通过专家会议讨论形成指南内容、相关诊断和治疗建议。文中列举的证据等级主要采用英国牛津循证医学中心(OCEBM)2011版证据分级标准,依据循证学方法将证据依据分为1~5级(扫描首页二维码查看附录表1)、推荐等级分为A~D级(扫描首页二维码查看附录表2)。
专家组基于证据评价小组提供的国内外证据,同时考虑我国BCC患者的偏好和价值观、干预措施的成本和利弊后,初步拟定了BCC诊疗关键问题的推荐意见。2023年2—10月共开展了四轮的讨论沟通,向24名专家发出邀请,对指南推荐进行反馈,最终根据具体反馈并考虑实际检索证据的可获得性、问题设置逻辑关系确认等,之后对相关内容进行了修改,最终专家对于指南推荐意见和正文均达成共识。
指南发布后,指南工作组将主要通过以下方式对指南进行传播和推广:(1)在相关学术会议中对指南进行解读;(2)有计划地在中国部分省份组织指南推广专场会议,确保基层的BCC诊疗医务人员充分了解并正确应用本指南;(3)通过学术期刊和书籍出版社公开发表本指南;(4)通过媒体等进行宣传推广。指南工作组将综合临床实践的需求与证据产生的进展,并参考更新指南报告清单,对本指南进行更新。计划每2年对本指南的推荐意见进行更新。
本指南不具备强制性,不作为医疗事故鉴定和医学责任认定依据,仅供医疗机构涉及BCC患者诊疗和监测相关指标的相关医护人员参考。
BCC是最常见的皮肤恶性肿瘤,我国人群中BCC占所有皮肤恶性肿瘤的29.3%~47.5%[3,6]。男性BCC发病率较女性高(1.5∶1~2∶1)[1]。BCC好发于高加索人群,澳大利亚的发病率最高,其次是美国和欧洲[2,7]。美国女性中BCC年发病率1 019/10万,在男性中为1 488/10万[8]。日本1998—2007年癌症登记的数据报告,每10万人中有3.34人患有BCC[9]。2000—2006年中国香港及中国台湾流行病学研究显示,BCC的发病率为1.5/10万[10, 11]。我国大陆目前缺乏BCC流行病学数据,根据对我国2015—2017年二级及以上医院收治的皮肤癌患者数量进行统计,我国皮肤癌住院例数呈上升趋势,住院患者总数的年均增长率为14.67%[12]。BCC在40~70岁患者中的发病率明显升高,较40岁以下发病率翻倍。40岁以上患者的发病率逐年增加,亚洲、欧洲、北美等国家平均每年增加4%~8%新发病例[13]。
总体来说BCC预后良好,Mohs手术治愈率可达97%以上[14, 15]。当然仍有少量难治性BCC,包括局部晚期BCC(laBCC)和转移性BCC(mBCC)[16]。美国一项回顾性队列研究报告显示,laBCC不常见,占所有BCC病例的0.8%,每10万人中有1.83例[17]。有组织学证据证实的mBCC极为罕见,估计发生率为0.002 8%~0.55%[18, 19]。对100例已发表的mBCC病例进行系统回顾报告,50%有局部转移,50%有远处转移,远处转移患者比局部转移患者更年轻(平均年龄:58.0比66.3岁),远处转移患者的生存期短于局部转移患者(中位生存期:24比87个月),laBCC和mBCC的发生率在65岁以上的患者和男性中较高[20]。
BCC确切的细胞来源尚不清楚,目前多认为起源于表皮的基底层细胞。近期有研究提示一些BCC可能起源于毛囊干细胞区域的细胞[21]。BCC的发病机制比较复杂,主要涉及遗传和环境因素。迄今研究一致认为Hh信号通路的异常激活与BCC的发生密切相关。
在由Hh基因编码的Hh蛋白沉默时,负调控蛋白Patched(PTCH)结合并抑制Smoothened蛋白(SMO),导致胶质瘤相关癌基因同源物(GLI)与负调控蛋白融合同源体抑制物(SUFU)结合形成转录抑制因子GliR,抑制下游靶基因的表达(图1A)。当Hh蛋白异常活化,或PTCH基因失活突变,或SMO基因激活突变,再或Hh通路中其他关键分子发生变化时,纤毛中SMO可聚集并诱导GLI分离形成转录激活因子GLI-A,最终促进靶基因的表达,导致BCC等肿瘤的发生(图1B)[22]。


注:PTCH为Patched蛋白;SMO为Smoothened蛋白;SUFU为融合同源体抑制物;GLI为胶质瘤相关癌基因同源物;GLIR为抑制性GLI(转录抑制因子);Hh为Hedgehog蛋白;HHI为Hedgehog通路抑制剂;GLIA为活化的GLI(转录激活因子)
在约90%的散发性BCC中发现了9q22.3染色体上PTCH亚型中PTCH1的失活突变,约10%的BCC中发现了SMO的激活突变[22]。其他基因的突变也可能参与BCC的形成。目前研究最确定的有TP53突变,此外还存在多种其他癌症相关基因的突变,如MYCN、PPP6C、PTPN14、STK19和LATSI[23]。痣样BCC综合征(NBCCS;Gorlin综合征)是一种罕见的遗传性疾病,表现为多发BCC,常由于PTCH1的胚系突变,少数情况下也可以因为PTCH亚型PTCH2、SMO和SUFU突变而导致发生[24]。其他遗传性疾病也可造成患者易患BCC,最为熟知的是着色性干皮病,是由于DNA修复基因的胚系突变而导致。这类患者通常在儿童时期就患有多种肿瘤,包括BCC,以及黑色素瘤和鳞状细胞癌(SCC)。Bazex-Dupre-Christol综合征中也观察到BCC,这是一种X连锁显性遗传性皮肤病,具有癌症易感性[14]。BCC最常见的环境风险因素为紫外线暴露,同时长期职业暴露于低到中等水平的电离辐射同样会增加BCC的风险;慢性砷暴露同样可诱导BCC形成;对于长期免疫抑制状态的人群也会增加患BCC的风险,肾移植受者的总体BCC发病率是一般人群的7~16倍;此外,皮肤癌个人和(或)家族史的人群对紫外线暴露(高度)敏感,预防这些因素可能会减轻BCC的发病风险[7]。
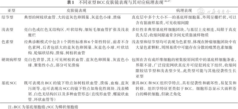
又称皮表透光显微镜,是一种无创的、用于诊断皮肤病变的技术,是最常见的非侵入性BCC诊断手段(表1)。Reiter等[25]一项荟萃分析显示,皮肤镜检查对BCC诊断的总灵敏度和特异度分别为91.2%和95.0%,且皮肤镜对色素沉着型BCC的灵敏度和特异度高于非色素型BCC;如果由专家进行皮肤镜检查,且诊断是基于皮肤镜检查而非皮肤镜照片时,灵敏度还会增加。对于头/颈或躯干等典型位置上的瘤体较小的结节型亚型、位于躯干和四肢的浅表亚型以及Gorlin综合征中的多发性BCC,直接通过皮肤镜检查进行诊断而非通过组织病理学检查是可以接受的,但面部可疑病变或肿瘤呈侵袭性特征的情况下,建议进行活检和组织病理学检查;除临床诊断外,皮肤镜检查也是BCC非侵入性评估的有用工具[26]。
| 亚型 | 皮肤镜表现 | 病理表现 |
|---|---|---|
| 结节型 | 典型的树枝状血管、大的蓝灰色卵圆巢、灰蓝色小球、溃疡 | 真皮层中多个大小不一的基底样细胞巢,外周呈栅栏状,可以含有黏液样基质,可见收缩间隙 |
| 浅表型 | 亮白色或红色无结构区、叶状结构、细短毛细血管扩张及浅表糜烂 | 多灶性非典型基底样细胞团块,与基层上皮相连,局限于真皮乳头层;收缩间隙通常含间充质黏液样物质 |
| 色素型 | 经典诊断模式中包含1个阴性标准和6个阳性特征,前者不含色素网,后者包括大的蓝灰色卵圆巢、灰蓝色小球、叶状结构、轮辐状结构、溃疡、树枝状血管 | 浅表型和结节型均可表现为色素型,体现在肿瘤细胞团块中有大量色素颗粒,周围基质中可能存在分散的噬黑色素细胞 |
| 硬斑病样型 | 亮白色背景,其上可见树枝状血管、蓝灰色卵圆巢、灰蓝色小球、聚集性小点,部分可见溃疡 | 包围在含有成纤维细胞的密集胶原间质中的基底样细胞条索,界限不清,广泛侵犯网状真皮并可侵犯到皮下组织,收缩间隙较结节型和浅表型少见,此类型可能与其他侵袭性生长亚型 |
| 基底SCC | 既可表现出BCC的镜下特点如树枝状血管、溃疡、血痂、蓝灰污斑等,也可表现出SCC的镜下特点如角化性斑块、浅表鳞屑、白色无结构区以及多种血管形态(直线形血管、螺旋状血管、环状血管等) | 兼具BCC和SCC组织学特点,具有侵袭性和破坏性,易复发和转移。组织学特征更类似于BCC。细胞形态显示大面积苍白的鳞状细胞,但缺乏角化 |
注:BCC为基底细胞癌;SCC为鳞状细胞癌
组织活检是诊断皮肤肿瘤的金标准[27],其诊断的灵敏度为99%,特异度为100%[28]。活检与病理检查不仅能诊断BCC,还能够依据病理学表现将BCC进行分类(表1),对确定治疗方案具有较高的指导意义。目前常用组织活检技术有环钻活检术,有时也可使用刮除活检术,前者在保护肿瘤范围、明确肿瘤生长模式方面具有更多优势[29, 30]。
即皮肤CT,能够提供皮肤组织的三维影像及亚细胞结构图像,具有无创、实时及动态等特点,可显著提高皮肤疾病诊断的准确率并有助于识别早期皮肤肿瘤。该技术也可用于BCC的早期筛查及术后随访[31]。Nori等[32]回顾性研究显示,存在2项及以上RCM标准(RCM标准:存在细长的单一形态基底样细胞核、细胞核沿相同的方向轴极化、明显的炎性浸润、脉管系统增加、覆盖的表皮表现出多形性,符合光化损伤表现)诊断BCC的灵敏度为100%,存在4项及以上RCM标准诊断BCC的特异度为95.7%,灵敏度为82.9%。Pellacani等[33]回顾性研究表明,RCM表现为基底细胞条索/岛的特异性关键特征时,诊断的灵敏度为92%。Couzan等[34]在实施BCC药物治疗的随访观察过程中发现,RCM对残余BCC诊断的灵敏度高于皮肤镜和临床检查。
根据病灶内高回声斑点的分布,可以区分侵袭性和非侵袭性BCC的生长模式和累及皮肤层次。基于这些特征,可以建立一个区分侵袭性和非侵袭性疾病的预测模型,在试点研究和队列研究中准确率分别为84.0%和76.7%[35]。高频超声不仅可以提供病变的位置、大小、形态、浸润深度、血流等各种信息,评估复发风险,提示病理分型,指导手术切除范围,还可用于术后的随访监测[36]。
光动力荧光标记诊断(PFD)是一种新型的医学影像技术,它的原理是利用光敏剂在病变组织中选择性富集,然后经过特定光源照射后观察病变皮损进行诊断[37]。它可评估肿瘤浸润的范围,并区分BCC的类型[38]。
部分BCC患者需要进一步影像学检查(CT或MRI扫描),并在多学科联合会诊(MDT)会议上讨论[39, 40],例如laBCC以及临床怀疑神经周围生长或转移的病变[如眼周BCC、神经周围生长、mBCC、Gorlin综合征,或怀疑肿瘤附着或延伸至深部筋膜和(或)疑似累及肌肉、血管、骨骼等]。其他无创性检查方法还包括光学相干断层扫描(OCT)和红外光谱扫描等,但临床应用相对较少。OCT成像技术可对皮肤进行无创、实时的诊断评估,具有无创性、成像过程简单、实时、准确性高、快速等优点[41];Ferrante di Ruffano等[42]荟萃分析显示,在具有临床挑战性的病变中,与肉眼检查+皮肤镜检查相比,OCT可提高灵敏度和特异度;Adan等[43]在一项多中心前瞻性研究中发现,OCT可区分浅表型BCC与非浅表型BCC和非BCC病变,BCC的检出率为97.8%,在44%的患者中不需要活检就可以进行亚型分型,浅表型BCC诊断的预测值为84.3%,而非浅表型BCC为98.8%。傅里叶变换红外光谱(FT-IR)利用了皮肤肿瘤对不同波长光有不同的吸收带,是一种快速且易于使用的诊断方法[44]。单光子发射计算机断层扫描(SPECT)/CT可评估头颈部皮肤肿瘤非预期淋巴结及其引流途径,并通过准确显示前哨淋巴结与重要解剖结构之间的关系帮助其定位,进而进行准确的术前评估,对患者进行准确分期,并避免可能导致外观和功能畸形的过度手术[45]。
各种影像学技术有着各自独特的优点:皮肤镜可以提供皮损的整体信息;RCM可以提供近似病理改变的图像信息,如细胞结构、血管结构;皮肤超声可以提供皮损的深度、边界等。总之,影像学技术的综合应用,可以使手术过程有的放矢。
推荐意见1:组织活检是BCC诊断的金标准,还可对BCC进行分类和指导治疗方案,因此强烈建议治疗前需要做组织活检(3B)。皮肤镜是应用最广泛的非侵入性BCC诊断手段(1A)。其他技术如反射式共聚焦显微镜、高频超声、光动力荧光技术、OCT、红外光谱、磁共振成像和SPECT/CT等影像学技术可为BCC的诊断提供多元化的依据(1A)。
1.皮肤镜:可在健康皮肤边缘识别出相关特征,从而检测到亚临床肿瘤边缘,辅助精确手术切缘,也是临床最常用的技术[46,48, 49]。
2. OCT:在体内肿瘤边缘的术前评估中有一定的效果,可检测深度1.5 mm的肿瘤,分辨率达3 μm[48]。
3.光动力荧光技术:对辅助界定BCC肿瘤边缘有一定帮助,可在非侵入性、无创的条件下,快速判断边缘。其在肿瘤组织的检测深度为1.8~2.1 mm,足以指示浅表型和结节型BCC[37,50]。但由于研究较少,尚缺乏统一标准,还需进一步临床探索。
4.高频超声:分辨率较低,但可以提供肿瘤周边结构及深部浸润情况等重要信息。传统的高频超声频率为10~20 MHz,分辨率仅为毫米级,无法区分皮肤的层次和微小结构,但随着计算机技术和高频超声的发展,超声探头的频率可高达20~150 MHz,空间分辨率也提升到了微米级[36]。例如使用30和75 MHz的高频超声探头探测原发病灶,测得的平均深度分别为(0.591±0.265)mm和(0.734±0.123)mm,因此高频超声可以观察到皮肤全层的微小病灶[51]。
5.MRI/CT:MRI有很高的软组织分辨力,能更好地评估肿瘤的大小及深度。CT对于评估肿瘤范围、是否侵袭骨质、突破眼眶、淋巴结等方面具有重要意义[52, 53, 54]。
6.反射式共聚焦显微镜:可对皮肤结构进行实时动态扫描成像,水平分辨率可达1.0 μm,垂直分辨率为3.0 μm,可用于辅助确定手术切缘[55],但只能观察到浅层肿瘤(穿透深度仅为200~250 μm)[48,55]。
推荐意见2:确定切缘的影像学手段包括皮肤镜、超声、光动力荧光技术、RCM、MRI/CT等无创性检查方法(3B)。上述方法辅助判断肿瘤边界具有无创、快速的特点,但准确性尚无大样本循证医学证据证明。建议与组织病理学检查相结合,根据临床需要灵活选用(特别是针对不易切净和特殊部位的皮肤肿瘤)(3B)。
病理报告最低要素应包括BCC组织学亚型、切缘是否干净、肿瘤大小、侵袭深度、神经和血管淋巴管浸润等[56]。对于高复发风险BCC,鉴于常规的组织活检技术(面包切片技术)有一定的假阴性率,导致部分病灶无法完全清除,参照《基底细胞癌临床实践指南NCCN 2023.V1版》[57],建议对整个周缘和基底部进行全面组织学评估(图2)。扫描首页二维码查看详细手术标本报告模版。


推荐意见3:病理报告最低要素包括:BCC组织学亚型、切缘是否干净、肿瘤大小、侵袭深度、神经和血管淋巴管浸润等,对于确定治疗方式和预后非常重要(3B)。手术切除的标本建议对整个周缘和基底部进行全面组织学评估(3C)。
复发风险取决于临床和组织病理学亚型以及肿瘤部位、大小、患者年龄、免疫状态、性别和使用的治疗方式等,结合国内外诊疗指南关于BCC高风险和低风险的分类见表2[57]。根据这些因素可将患者分为高复发风险和低复发风险,并用于指导治疗方案;符合下面任何1条高风险因素则均将患者归入高风险类别:躯干、四肢≥2 cm或头、颈、手、足、胫前和肛门生殖器(任何大小)、边界不清、复发肿瘤、免疫抑制、曾行放疗、浸润性生长模式和周围神经受累。不符合的为低复发风险。

基于复发风险因素确定局部基底细胞癌治疗方案的分层a
基于复发风险因素确定局部基底细胞癌治疗方案的分层a
| 项目 | 低风险 | 高风险 |
|---|---|---|
| 病变部位及大小 | 躯干、四肢<2 cm | 躯干、四肢≥2 cm; 头、颈、手、足、胫前和肛门生殖器(任何大小)b |
| 边界 | 清晰 | 不清 |
| 原发或复发 | 原发 | 复发 |
| 免疫抑制 | - | + |
| 曾行放疗部位 | - | + |
| 病理亚型 | 结节型、浅表型c | 浸润性生长模式d |
| 周围神经受累 | - | + |
注:a符合任何高风险因素则均将患者归入高风险类别;b依据病变部位确定高风险时,与肿瘤大小无关。由于解剖和功能限制、切缘较为狭窄,将导致复发率增加。建议使用Mohs显微描记手术或整体切除+环周切缘评估等完整边缘评估的术式,以获得最佳的肿瘤清除率和最大程度的组织保护。对于<6 mm的肿瘤,无其他高风险特征,如果在无明显解剖或功能损害的情况下需确保至少4 mm的临床无肿瘤边缘,则可考虑其他治疗方式;c低风险组织学亚型包括结节型、浅表型和其他非侵袭性生长模式,如角化性、漏斗囊性和Pinkus纤维上皮瘤;d在肿瘤的任何部分具有基底鳞状细胞,浸润型,硬化性/硬斑病样,微小结节型和基底细胞癌伴癌肉瘤分化特征,在某些情况下,基底鳞状细胞肿瘤的预后可能与鳞状细胞癌相似;建议在这些病例中进行临床病理学相关性分析,以进一步评估预后;“-”为无相关风险因素;“+”为有相关风险因素
推荐意见4:BCC的部位和大小、边界、原发/复发、免疫抑制、放疗、病理亚型、神经受累等因素可影响复发风险,从而对治疗方式和预后造成差异(3C)。
SE结合术后切缘评估是原发性BCC非常有效的治疗方法。其操作为切除肿瘤及其周边足够的组织,术后行常规病理评估切缘。治疗后复发率很大程度上取决于对肿瘤边界的判断,术后5年的复发率为<1%~17.4%[58, 59, 60, 61, 62, 63, 64]。
SE依据肿瘤复发风险不同,切缘选择有所不同,对于低风险BCC的外周切缘范围在2~4 mm,而对于高风险BCC,切缘可达5~15 mm,具体取决于肿瘤的大小、位置、组织学亚型和术者操作经验[39,65, 66, 67]。切缘范围的选择和术后边缘评估是SE取得良好治疗效果的关键因素。此外,针对底部边缘建议切除至深部脂肪水平,在涉及头部病灶时,可切除至筋膜、软骨膜或骨膜水平[68]。
对于非面部的结节型和浅表型肿瘤,建议切缘5 mm,并且在正式治疗前应将测定的边缘在皮肤上描画出来[69]。对于高风险BCC,SE应该选择更宽的手术切缘。由于高风险BCC的临床特征变异性较大,切缘选择没有统一标准,建议在治疗时根据肿瘤或患者的具体情况个体化设计手术切缘。当SE采用较大切缘,术后切缘仍为阳性时,建议采用Mohs手术或其他类型的整体切除+环周切缘评估(PDEMA)技术或标准手术再切除(如果Mohs手术或其他PDEMA技术不可行)[39]。
据报道,在所有手术切除的肿瘤中,标准手术未切净的比例为4.7%~24%;而未切净的病例有26%~41%的BCC病灶会复发。复发的肿瘤可能在前次手术后表现出更积极的生长模式。因此在发现肿瘤未切净后应再次切除。此外在发生高危肿瘤或关键部位病变及深部复发时,最好采用Mohs手术再次切除,以确保肿瘤完全清除[70, 71]。
laBCC患者或无法行治愈性手术切除的患者,可在手术前以类似新辅助治疗的形式使用咪喹莫特、PDT以及HHI等方式减少肿瘤体积,以减少手术操作难度[72, 73, 74]。
如果采用SE,手术切口应当在确保切缘阴性后再进行修复,可直接闭合修复,也可以利用邻近或远处组织皮瓣、皮片移植修复。实施头颈部肿瘤切除的医生应该具有皮瓣修复技术。需要注意,皮瓣修复将改变局部解剖位置关系,在不确定肿瘤组织已切净时建议慎用。切口通常在1~2周内愈合[46]。
此项操作技术又被称为完全环周边缘和底缘评估(CCPDMA),其包括Mohs手术以及其他基于组织学评估的切除方法如“Tubingen muffin technique和Tubingen torte technique”[75],而不能提供完整边缘和底面组织学评估的技术不包含在内。PDEMA技术必须满足以下4条内容:(1)手术标本的整个外周缘在显微镜下可见,手术标本的底面在显微镜下可见;(2)手术标本对应创面并标记,以便在组织病理学分析中发现阳性边缘并定位残余肿瘤;(3)有重复切除过程和完整的组织学检查,直到未见癌组织或进一步切除不再符合患者的最佳利益;(4)操作过程需足够快,以防止创面组织变形,影响组织定位的准确性[75, 76]。
1.Mohs手术:Mohs手术是一种高效的皮肤癌切除技术,过程包括连续切除肿瘤组织、精确绘制手术区域、组织病理学检查等方法,最终达到只精确切除恶性组织的目的。由于Mohs手术具有高治愈率和最大限度地保留正常组织的特点,且能够术中分析100%的切缘,因此它是低风险BCC 在SE切缘阳性后再切除的首选手术技术,也是局部高风险BCC的首选手术技术[57]。
Van Loo等[77]在比较SE与Mohs手术的前瞻性随机试验中,SE后原发性BCC的10年累积复发率为12.2%,Mohs手术后为4.4%(P=0.100)。对于复发BCC,SE和Mohs手术的累积10年复发率分别为13.5%和3.9%(P=0.023)。与Mohs手术相比,SE的不完全切除的风险较高且复发的可能性增加,同时也可能会导致更大组织破坏,尤其是发生在面部中央部位侵袭性生长模式的BCC[78, 79, 80]。
Julian和Bowers[81]发现,在进行Mohs手术后5年随访期内,在有效随访人群中,126例(131处BCC病灶)高危BCC的总体复发率为3.8%。其中原发肿瘤的复发率为1.7%;对于先前治疗过的肿瘤,复发率为4.8%。一项研究报告929例外耳BCC的Mohs术后5年治愈率为97.1%[82]。在一项针对1 414例眼睑BCC的大型研究中,原发性肿瘤的5年治愈率为99.4%,复发性肿瘤的5年治愈率为92.4%[83]。在一项174例头颈部复发BCC病变研究中,行Mohs手术治疗后,复发率为4.6%,计算5年累积再发概率为2.9%[84]。在我国,一项比较Mohs手术与传统手术的回顾性研究显示,使用Mohs手术的156例中仅2例复发(复发率0.8%)[85]。
推荐意见5:初次完全手术切除并达到切缘阴性是治疗BCC最有效的方法,应作为一线治疗(1A)。根据复发风险,手术可采用SE或Mohs手术。如果采用SE,对于复发风险低的BCC,应选择2~4 mm的手术切缘(1A);对于复发风险高或复发的BCC,应进行Mohs手术(1A);如果可能,切缘评估应该包括切下来标本的全部外侧面和底面;如进行SE,手术切缘应采用较大的切缘(1A)。
2.慢Mohs手术:慢Mohs是一种改良的Mohs技术,最早由Breuninger和Schaumburg-Lever[86]提出。该技术同样提供边缘的三维组织学分析,与常规Mohs手术相比,慢Mohs技术将冰冻切片替换为传统石蜡切片,不仅使组织学读片更准确,有效避免了Mohs手术由于冰冻切片对某些皮肤肿瘤组织结构保存差的局限性,同时不需太多技术人员及设备要求,在大部分地区可以实现。
Lawrence等[87]的回顾性分析中对于750例头面部BCC患者采用2~3 mm切缘的慢Mohs手术操作,平均随访5年,总治愈率为97.2%,其中原发病例为97.8%,复发病例为95.3%。Wetzig等[88]对630例BCC患者进行慢Mohs手术,手术切缘2 mm,随访5年总复发率为0.8%,原发患者0.5%,复发患者2.9%,且与立即缝合相比,并未观察到慢Mohs的手术的感染风险增加。Morris等[89]对278例眼周BCC患者采用切缘1~2 mm手术,其5年复发率仅0.58%。此外Veronese等[90]的研究将350例BCC患者分为Mohs手术组和慢Mohs手术组,中位随访7年,前者复发率7.8%,后者复发率8.8%。以上研究表明,无论Mohs手术或慢Mohs手术,在治疗效果上均优于SE,同时二者在5年甚至更长时间的随访中复发率方面差异无统计学意义。
推荐意见6:由于条件限制无法开展术中快速病理检查的,可以使用慢Mohs手术(2B)。
对于因肿瘤大小、部位、年龄或合并症而无法完成治愈性手术的高风险BCC,或因美容效果不佳,可以根据个体情况进行放射治疗。放射治疗禁用于遗传性肿瘤(如Gorlin综合征),慎用于结缔组织病(如硬皮病)[91]。虽然手术是局部BCC的主要治疗手段,但考虑到器官功能和患者意愿等因素,放疗也可以成为不适宜行根治手术的高风险BCC的首选治疗[57,91]。另外,建议对切缘阳性和存在神经受累的患者进行术后辅助放疗[92]。对于已经多次切除且进一步手术不可行的复发BCC,建议将放疗作为MDT的一部分[93]。Rowe等[94, 95]分析报道,放疗对于原发和复发BCC的5年复发率分别为8.7%和9.8%。多项回顾性分析显示放疗的5年复发率为4%~16%,低风险BCC疗效优于高风险BCC[96, 97, 98, 99]。一项对比放疗和SE作为初始治疗的前瞻性研究表明,放疗的复发率高于手术(7.5%比0.7%,P=0.003)[100]。一项回顾性研究表明,放疗后美容效果相对更差,约60%的患者在放疗15年后美容效果可以得到保证[101]。
放疗不良反应:放疗过程不仅对肿瘤细胞有杀伤作用,而且对正常组织细胞也有很强的破坏作用。放疗能量和治疗时间,以及治疗过程也在一定程度上影响患者。接受放疗的患者因年龄、身体状况、皮肤类型及暴露的位置和持续时间不同,皮肤损伤程度也不同[102]。治疗区域接近眼睛可能会导致结膜炎、角膜上皮损伤及睫毛脱落,剂量特别大的时候需要警惕视网膜病变,而鼻部区域的治疗可能导致鼻前庭黏膜出血、结痂。上述情况出现时可进行局部对症处理。对于疼痛,少数情况下需要系统干预。急性反应为短暂性,通常在6周内消退。
通过降低单次放疗剂量,可最大限度地减少放疗的晚期后遗症,但会增加整体治疗时间。当晚期BCC侵犯软骨(通常是耳廓)或骨骼(例如下颌骨)时,放疗后发生放射性软骨坏死或放射性骨坏死的风险增高。随着时间的推移可能会产生迟发性反应,从而影响该部位的伤口愈合和后续手术[103]。
PDT可考虑用于治疗浅表型和部分结节型BCC(肿瘤厚度<2 mm BCC)[91,104, 105]。PDT主要用于低风险BCC、肿瘤厚度≤2 mm的病灶。多项随机试验和荟萃分析显示其在疾病控制方面手术优于PDT,但PDT的美容效果更好。大多数PDT研究集中在浅表型和结节型BCC,浅表型比结节型的治愈率更高[106]。两项随机研究比较了浅表型BCC的PDT治疗(表3)。

浅表型基底细胞癌患者治疗的两项研究比较
PDT治疗在病变部位局部使用光敏剂[5-氨基酮戊酸(ALA)及其甲基衍生物(MAL)都是临床上常用的光敏剂],孵育后进行红光照射,其波长(570~670 nm)位于光敏剂的吸收光谱内,在肿瘤组织内激发光敏剂产生能量并传递给周围的氧分子,生成以活性氧(ROS)为主的细胞毒性物质,直接杀伤肿瘤细胞,损伤肿瘤血管,激活抗肿瘤免疫,发挥肿瘤治疗作用[91]。
PDT的优点为良好的美容效果,操作方便。最主要的缺点是疼痛,伴有或不伴有水肿性红斑以及结痂,通常2~6周后消退。
国内一些研究团队小范围研究显示,手术治疗BCC后以局部PDT治疗作为联合治疗手段可以降低肿瘤复发率,并有助于保持局部组织和外观的相对完整性[107, 108],但相关研究数据尚不充分,有待于进一步研究明确。关于PDT疗法治疗BCC的系统综述和荟萃分析显示,与手术切除相比,PDT有较低的完全清除率(RR=0.93,95%CI:0.89~0.98)、较高的1年复发率(RR=12.42,95%CI:2.34~66.02)和5年复发率(RR=6.79,95%CI:2.43~18.96)[109]。
临床试验数据显示,PDT治疗BCC患者的治愈率为60%~100%。这些研究大多集中在浅表型和结节型两种组织学亚型上,有几项研究发现,在低风险和高风险部位,浅表型的治愈率高于结节型[110, 111, 112, 113, 114, 115, 116]。
如有溃疡和较厚病变则治疗效果较差。在结节型中,越薄的病变治愈率越高。临床研究表明,PDT对难治性的病变也有一定治疗效果,24个月的完全缓解率为78%[111,117]。
MAL-PDT治疗浅表型BCC 3个月清除率为92%~97%,1年复发率为9%,5年复发率为22%[119, 120]。在一项真实世界、前瞻性对照研究中,MAL-PDT治疗浅表型BCC的5年无瘤生存率为62.7%,而5%咪喹莫特为80.5%,5-氟尿嘧啶(5-FU)为70.8%[107]。在一项临床研究中,对于MAL-PDT治疗的结节型BCC,91%的患者在3个月时达到临床清除,5年随访病灶持续清除率为76%[121]。对于浅表型BCC,ALA-PDT与手术相当(初始清除率分别为92%和99%,1年复发率分别为9%和0),但在比较复发率时,对于结节型BCC,ALA-PDT治疗效果劣于手术(5年复发率分别为14%和4%)[106,121]。
激光治疗可用于治疗低风险BCC,但复发率高且经激光治疗后仍存在肿瘤残留病灶。CO2和掺铒钇铝石榴石(Er:YAG)激光可用于低风险BCC的治疗。此外辅助应用激光技术可以增加局部应用治疗药物的吸收。一项包含39例患者的随机对照试验结果显示,Er:YAG激光联合剥脱性点阵激光辅助PDT(AFL-PDT)治疗的原发性瘤体较小的结节型BCC患者相比于MAL-PDT治疗的患者,在3个月时完全缓解率更高,在12个月时局部复发率更低[122]。
此外,非消融性染料激光可靶向血管造成血管闭塞,不会对表皮或真皮造成损伤。掺钕钇铝石榴石(Nd:YAG)激光(1 064 nm)在对33例躯干和四肢BCC的研究中,组织学清除率为90%;没有观察到瘢痕[120]。然而,78例BCC患者中有31%在Nd:YAG激光治疗3个月后发现肿瘤不能完全清除、不良反应多、美容效果差[123]。
C&E主要用于治疗低风险BCC,但无法对病灶边缘进行组织学评估。5年总体复发率为1.2%~40.0%,高风险BCC复发率更高。操作时应注意,对于毛发旺盛区域,若病变累及皮下组织,应选择手术切除[63, 64,124, 125, 126, 127, 128, 129, 130, 131]。
如果在C&E操作过程中到达皮下层,则通常应进行手术切除,由于皮下脂肪比肿瘤组织更柔软,刮匙无法完全去除肿瘤组织。如果仅根据低风险肿瘤的临床观察进行了C&E,则应注意所取组织的活检结果,以确保没有高风险病理特征导致额外治疗。对于面颊、前额、头皮、颈部和胫骨前深度<6 mm且局限于真皮的肿瘤,如果患者无法进行Mohs手术或其他PDEMA切除和标准切除,则C&E可作为替代的治疗选择。一项单中心、随机、对照非劣效性试验显示,单纯刮除(95.7%)和冷冻(100%)治疗1年后非面部浅表5~20 mm BCC的肿瘤清除率都很高,但非劣效性分析尚无定论[124]。
如果手术或局部治疗有禁忌证,冷冻治疗可用于躯干或四肢小的浅表型BCC或瘤体较小的结节型BCC患者[39]。与其他几种治疗方式(PDT、手术、放疗)相比,冷冻治疗在1年时的复发率为6%,2年后的复发率为39%[119,132]。
推荐意见7:对于因肿瘤大小、部位、年龄或合并症而无法完成治愈性手术的高风险BCC,或因美容效果不佳,可以根据个体情况进行放射治疗。放射治疗禁用于遗传性肿瘤(如Gorlin综合征),慎用于结缔组织病(如硬皮病)(1A)。PDT治疗(5-ALA、MAL)可考虑用于治疗浅表型和部分结节型BCC(肿瘤厚度<2 mm BCC)(1B);激光治疗和C&E可用于治疗低风险BCC,但因高复发率和肿瘤残留病灶等因素,不作为常规推荐(4D)。对于躯干或四肢较小的浅表型BCC,可考虑使用冷冻治疗,但可能导致病灶残留,因此不作为常规推荐使用(2C)。
BCC治疗以手术为主,然而当患者不耐受手术、肿瘤位于高难度手术部位、手术无法完全切除肿物或术后复发且不宜再次手术等情况下,药物治疗可以作为选择。近年,BCC治疗药物不断涌现,欧洲、美国、日本等地区均开始在相应BCC诊疗指南中加入局部及系统性药物治疗。
外用药物一般不作为常规原发BCC的首选治疗。当患者因主观或客观原因(如高龄、慢性合并症、药物、美容需求等)无法进行手术时,可适当采用外用药物作为替代疗法。选择外用药物治疗之前,应先行病理检查确定BCC的病理类型,以更好地指导药物选择。
1.咪喹莫特:作为一种人工合成的免疫调节剂,咪喹莫特可通过激发局部免疫,对多种病毒感染或皮肤肿瘤起到治疗作用。在BCC的治疗中,咪喹莫特对免疫功能正常人群中较小的浅表型BCC[105,133],或原发、低危区的结节型BCC有良好的效果[134, 135]。在浅表型BCC当中,2项研究分别以每周5次、共6周和每周7次、共6周的治疗方案治疗后随访5年,治疗有效率为77.9%[136]和80.4%[137]。而在结节型BCC中,2项研究分别以每周3次、共12周和每周3次、共8或12周治疗后,治疗结束时完全清除率分别为52.6%和78%,部分清除率分别为36.8%和22%[134, 135]。总的来讲,尽管总体有效率低于规范的外科手术,但咪喹莫特可更好地保全美观效果[57]。
推荐意见8:推荐5%咪喹莫特乳膏治疗浅表型BCC的治疗频率为每天1次,每周连用5 d,使用6周,治疗结节型BCC时可适当延长,最长12周。应注意用药过程中可能出现的红肿、出血、疼痛或瘙痒等(1B)。
2. 5-FU:5-FU对于原发、低危区的浅表型BCC效果较好。既往一项纳入601例浅表型BCC患者的随机对照试验比较了5%咪喹莫特乳膏每周连续5 d应用每天1次共6周、5% 5-FU乳膏每天2次共4周和每隔1周2次PDT治疗后3及5年治疗效果,在3与5年随访时间点上均显示5-FU乳膏的效果逊于咪喹莫特,而略高于PDT治疗(5年无瘤生存率:氟尿嘧啶70.0%,PDT 62.7%)[105, 106, 107, 108, 109, 110, 111, 112, 113, 114, 115, 116, 117, 118, 119, 120, 121, 122, 123, 124, 125, 126, 127, 128, 129, 130, 131, 132, 133]。有学者对国外8项研究共1 583例BCC患者接受PDT与5-FU治疗结果进行荟萃分析发现,PDT与5-FU相比,治愈率和1年复发率方面差异无统计学意义[109]。总体来说,5-FU和PDT之间的治愈率是相似的,PDT治疗后的美容效果比5-FU相同或更好[138]。
推荐意见9:推荐5%的5-FU乳膏治疗浅表型BCC的疗程为每天2次,连用6周。该药物存在一定皮肤刺激性,主要是涂抹部位的急性炎症反应如局部疼痛、红斑、色素沉着、出血等(2B)。
3.其他局部治疗:外用0.05%维A酸乳膏曾被报道可治疗BCC,但复发率较高[139]。有小型单臂队列研究发现他扎罗汀治疗BCC可使肿瘤部分或完全消退[140, 141],但目前仍缺乏更有力的研究支持。目前,其他国家及地区指南中均未提及该类药物。
推荐意见10:0.05%维A酸乳膏仅有小样本个例报道,复发率较高,目前不做推荐(4D)。他扎罗汀的研究样本量同样较小,仅在患者局部外用药没有其他选择时,可尝试推荐使用(3C)。
LaBCC及mBCC患者可以使用系统性药物治疗。目前常用的系统治疗药物包括HHI、免疫治疗药物、传统化疗等。
1.HHI:(1)作用机制:HHI是Hh和SMO依赖信号的强效拮抗剂,通过抑制Hh信号通路激活从而抑制BCC的生长[142]。迄今上市的HHI有索立德吉和维莫德吉,两者对比见表4,作为靶向治疗药物其在BCC系统治疗中效果显著。

索立德吉与维莫德吉国内外获批情况对比
索立德吉与维莫德吉国内外获批情况对比
| 项目 | 索立德吉 | 维莫德吉 |
|---|---|---|
| 通用名 | Sonidegib | Vismodegib |
| 商品名 | Odomzo(奥昔朵) | Erivedge |
| 作用位点及机制 | 结合Hh通路的SMO蛋白并对其产生抑制作用,从而抑制基因转录及肿瘤发生 | |
| 获批适应证 | 不宜手术/放疗,手术/放疗后复发的laBCC成年患者(中国、美国、欧洲、加拿大、瑞士、澳大利亚等)、mBCC成年患者(澳大利亚、瑞士等) | 不宜手术/放疗,手术/放疗后复发的laBCC成年患者(美国、欧洲、瑞士、澳大利亚等)、mBCC成年患者(美国、欧洲、瑞士、澳大利亚等) |
| 国内是否获批 | 是 | 否 |
| 推荐剂量 | 200 mg/d | 150 mg/d |
(2)适应证及有效性:美国食品药品监督管理局和欧洲药品管理局已批准维莫德吉和索立德吉用于laBCC,同时批准了维莫德吉用于治疗mBCC[57,143]。英国目前已批准维莫德吉用于治疗不宜手术或放疗的晚期BCC,即mBCC或伴有至少1个高危因素的laBCC且不宜应用其他治疗手段。NBCCS患者存在PTCH1的胚系突变,可将NBCCS患者中的多发BCC归为laBCC进行相应治疗[143, 144]。目前,HHI类药物尚未获得英国国家卫生与服务优化研究院批准用于mBCC的治疗[40]。①维莫德吉:首个获批上市的HHI类药物。该药物以标准剂量150 mg先后进行了Ⅱ期临床试验ERIVANCE[145, 146]和大型全球性单臂临床研究STEVIE[147],研究结果显示该药物对laBCC有可观的临床疗效。目前该药物暂未进入国内市场。②索立德吉:第二个获批上市的HHI类药物,目前已被准许进入我国市场。该药物的Ⅱ期随机双盲临床研究对该药物200和800 mg/d的剂量分别进行了有效性及安全性研究,并最终基于收益-风险比将200 mg/d定为标准治疗剂量[148, 149]。200 mg/d剂量组共纳入了194例laBCC和36例mBCC患者。该药物的客观缓解率分别为56.1%和7.7%,其中完全缓解率分别为4.5%和0。中位起效时间分别为4.0和9.2个月。中位缓解持续时间分别为26.1和24.0个月[149]。
(3)治疗方案:目前多国指南均将索立德吉200 mg/d作为标准治疗剂量。在laBCC患者当中,建议应用HHI类药物至少4个月并长期应用,直至疾病进展(PD)或出现不耐受的不良反应。
HHI也可作为部分手术困难的BCC术前新辅助或术后辅助治疗药物。BCC新辅助治疗理念出现在HHI类药物研发之后。当BCC肿瘤部位涉及到面部美容亚单位或功能敏感区域(如眼眶及眼周),通过术前使用HHI,可使首诊无法手术的肿瘤病灶缩小,降低手术复杂程度,以便后续手术完整切除,减少组织变形或功能影响[150]。对于不能切除的laBCC,HHI可作为手术的桥梁,减小手术缺损面积,为既往不能手术的患者提供手术治疗机会,从而增加治愈的概率或显著延缓病情进展。应用HHI新辅助治疗的周期建议为3~6个月[151, 152, 153, 154],并基于临床表现及影像学结果随访。
目前暂无大样本量研究支持术后应用HHI的疗效。是否将HHI应用于术后辅助治疗取决于肿瘤的复发或进展的风险,风险因素包括临床和病理因素两方面。临床因素包括位置、大小、边界、原发/复发、潜在的免疫抑制状态、既往放射治疗。病理风险特征包括病理亚型、手术切缘阳性和神经受累(周围神经或大神经侵犯)。手术切缘阳性的低危BCC应优先接受再切除或放射治疗(不适合手术患者);同样,高危BCC术后切缘阳性患者在根治性手术或放疗不可行的情况下,可选择HHI等系统治疗[57]。选择应用HHI治疗的术后患者,可尝试治疗3~8个月[155, 156]。
(4)关于基因检测:Bonilla等[23]对236例BCC患者进行基因检测发现,85%的BCC患者存在Hh信号通路的突变。BOLT研究显示GLI-1的抑制强度与肿瘤反应率之间没有观察到显著的相关性[157]。也尚无研究证实使用HHI药物前进行基因检测能改善患者结局,目前国内外指南和临床应用HHI均未推荐基因检测。中国《新型抗肿瘤药物临床应用指导原则(2022年版)》也将索立德吉列为无需检测靶点的药物[158]。
(5)不良反应及管理:大部分患者会出现不良事件。索立德吉治疗最常见的不良事件包括肌肉痉挛、脱发、味觉障碍[148, 149],主要由于HHI的靶向毒性所致[159],其他常见不良事件还有恶心、腹泻、肌酸激酶升高、乏力和食欲下降等。不良事件以1~2级为主,多数可以控制,通常停药或减量后可逆转。索立德吉治疗后患者发生导致停药的3~4级不良事件比例约为14%[148],维莫德吉上市后统计导致停药的治疗相关不良事件比例约为30%[147]。最常见的3~4级不良事件为肌酸激酶升高和脂肪酶升高。
肌肉相关不良事件最为常见。当出现肌肉痉挛、肌痛,可伴或不伴血清肌酸激酶的升高。对于肌肉痉挛水平高于3级的患者,停药2~4周后可大部缓解,也可以服用加巴喷丁等药物治疗[160]。部分单纯肌酸激酶的升高可能仅表现为患者自觉乏力而无肌肉痉挛或肌痛,应注意识别。治疗前及治疗期间需持续关注血清肌酸激酶水平。对于脱发,多数患者停药后毛发可恢复生长,但也有个案报道过永久性脱发的发生[149]。如出现脱发,可外用2%~5%的米诺地尔治疗[148]。味觉障碍无特殊治疗方法。需注意,HHI类药物有致畸作用[150],育龄期女性应用索立德吉治疗期间及停药20个月以内应严格避孕,男性治疗期间及停药8个月内应避免让伴侣怀孕。
索立德吉治疗出现不良事件最短中位时间是于1.08个月时出现乏力(95%CI:0.53~3.60),其次为2.07个月时发生肌肉痉挛(95%CI:1.87~3.19);出现不良事件的最长中位时间是于6.47个月时出现腹泻及体重减轻(95%CI:4.70~8.31)[161]。出现不良反应时,间断治疗法如隔天1次[148,162]或每周2~3次[163]可减轻相应不适,且不影响最终治疗效果[149]。
HHI治疗过程中可能因药物抵抗出现PD,主要机制为SMO与HHI的结合位点发生突变[164]。药物抵抗可能出现在初始用药或用药一段时间后。初始用药时,200 mg索立德吉治疗laBCC和mBCC的PD发生率分别为10%和8%[149],维莫德吉为13%和3%[145]。初始应答的患者在用药一段时间后出现PD目前仅有个案报道,尚缺乏详细的统计数据。
推荐意见11:推荐索立德吉用于治疗laBCC成年患者。NBCCS患者存在PTCH1的胚系突变,可将NBCCS患者中的多发BCC归为laBCC进行相应治疗(3B)。
2.生物免疫治疗:免疫检查点抑制剂属于挽救治疗药物。有少量个案报道将抗程序性细胞死亡受体-1(PD-1)抗体帕博利珠单抗或纳武利尤单抗用于晚期BCC,取得了较好的疗效[160,165, 166, 167]。
Cemiplimab是一种新型抗PD-1抗体,可用于部分符合用药条件的非小细胞肺癌、局部晚期或转移性皮肤SCC等恶性肿瘤的治疗。同时,美国食品与药品管理局已于2018年批准Cemiplimab治疗HHI治疗失败的laBCC或mBCC[57]。但该药物的一项Ⅱ期临床试验显示总缓解率约31%,且近半数患者有3~4级治疗相关不良反应,近1/3的患者出现严重不良反应[168]。
推荐意见12:Cemiplimab可用于HHI治疗失败的laBCC或mBCC,但目前国内尚未获批(3D)。
3.药物化学治疗:用药物化学治疗方法治疗晚期BCC的经验仅限于病例报道,主要应用铂类化疗药物[169, 170, 171, 172, 173, 174, 175, 176]。由于缺乏规范的临床研究支持,且近些年HHI及免疫治疗药物已陆续上市,目前化疗药物仅可作为以上系统治疗均无效时的替代治疗。
推荐意见13:铂类化疗药物可用于晚期BCC治疗,仅作为HHI及免疫治疗均无效时的替代治疗(4C)。
4.其他系统治疗:伊曲康唑作为传统的口服抗真菌药,已被证明可以通过与SMO结合,抑制其在纤毛中的积聚,从而起到类似HHI的作用[177]。一项该药物治疗BCC的小型开放标签Ⅱ期临床试验队列研究证明,每天总量200或400 mg治疗对BCC具有一定治疗作用,用药不良事件主要包括乏力及充血性心力衰竭[178]。既往用药经验提示该药物的效果可能有限。目前尚需要更多研究数据支持该药物的疗效及安全性。
既往也有系统应用维A酸类药物治疗BCC的经验。有早年的病例报告报道异维A酸以约3 mg·kg·-1d-1的剂量治疗BCC可使8%的肿瘤消退,但伴随明显的肝功能、甘油三酯异常及骨骼毒性。减小剂量可减轻不良反应但疗效明显减弱[179]。
另有较早研究提示口服依曲替酯(首月1.5 mg·kg·-1d-1,此后0.75 mg·kg·-1d-1)3~18个月可有效减少BCC的数量及大小,且不良反应最常见的仅为停药可逆的甘油三酯升高[180]。
推荐意见14:目前国内尚未获批伊曲康唑和维A酸类药物用于治疗BCC的适应证,且证据等级较低,临床一般不做推荐(3D)。
BCC患者的标准化随访有助于早期发现局部复发和继发肿瘤。前瞻性队列研究中发现,首次确诊后5年内再次发生BCC的概率为40.7%,非首次确诊5年内概率可达到82%,因此对所有BCC患者进行随访是合理的[181, 182]。复发性BCC或面部高危部位BCC的复发率较高,多发病变的复发率进一步增加[19,183],因此,对于复发性病变的患者,应给予相应的建议。如果以前手术部位出现任何变化,应及时随访进行临床评估[181,184]。
推荐意见15:建议低风险BCC:前5年内第1年每6~12个月随访1次(术后切缘阳性,未接受进一步治疗患者参照高风险随访),之后每年随访;高风险BCC:前5年内第1年每3~6个月随访1次,之后每年随访。如果临床检查不足以诊断局部、区域、转移性病变,应考虑影像学检查。同时加强患者宣教,做好防晒、自检等;当发现任何症状(疼痛、神经症状)、溃疡、出血或周围重要结构功能受损时,可加强随访,延长随访时间是很必要的。
现如今,除了传统的诊断方式,人工智能辅助诊断也逐渐崭露头角[185]。治疗方面,尽管大多数BCC可以通过手术、局部治疗或药物治疗达到治愈,并且已有全身系统治疗药物获批准用于治疗局部晚期和晚期BCC,但仍存在对于克服耐药性、更高疗效和更低不良事件治疗方案的临床需求。手术与局部治疗、HHI和免疫治疗等其他治疗方式的联合治疗方案也是重要的研究方向;也需要进一步研究BCC肿瘤细胞微环境、发病机制以及识别特定的驱动突变,以促进BCC新型个体化治疗的发展。
本指南制订专家委员会名单
执笔专家:冉梦龙(国家皮肤与免疫疾病临床医学研究中心 北京大学第一医院皮肤性病科);闫钇岑(国家皮肤与免疫疾病临床医学研究中心 北京大学第一医院皮肤性病科)
工作秘书:冉梦龙(国家皮肤与免疫疾病临床医学研究中心 北京大学第一医院皮肤性病科);闫钇岑(国家皮肤与免疫疾病临床医学研究中心 北京大学第一医院皮肤性病科)
编写组长:李航(国家皮肤与免疫疾病临床医学研究中心 北京大学第一医院皮肤性病科)
编写副组长:吴文育(上海华山医院皮肤科);万苗坚(中山大学附属第三医院皮肤外科与皮肤肿瘤科);王焱[中国医学科学院皮肤病医院(研究所)皮肤外科]
专家组成员(按姓氏笔画排序):万苗坚(中山大学附属第三医院皮肤外科与皮肤肿瘤科);王焱[中国医学科学院皮肤病医院(研究所)皮肤外科];王雷(第四军医大学附属西京医院皮肤科);申卫东(解放军总医院耳鼻咽喉头颈外科学部);冯云(北京大学第三医院眼科);冉梦龙(国家皮肤与免疫疾病临床医学研究中心 北京大学第一医院皮肤性病科);刘立强(中国医学科学院整形外科医院瘢痕与创面治疗中心);闫钇岑(国家皮肤与免疫疾病临床医学研究中心 北京大学第一医院皮肤性病科);许雪珠(大连医科大学第二附属医院皮肤外科);汤諹[昆明医科大学第一附属医院烧伤整形(颌面)外科];李春英(第四军医大学附属西京医院皮肤科);李洪振(北京大学第一医院放射治疗科);吴文育(复旦大学附属华山医院皮肤科);汪旸(国家皮肤与免疫疾病临床医学研究中心 北京大学第一医院皮肤性病科);应建明(中国医学科学院肿瘤医院病理科);李航(国家皮肤与免疫疾病临床医学研究中心 北京大学第一医院皮肤性病科);张良(武汉市第一医院皮肤科);杨镓宁(四川省人民医院皮肤科);杨淑霞(国家皮肤与免疫疾病临床医学研究中心 北京大学第一医院皮肤性病科);姚春丽(吉林大学第二附属医院皮肤科、医学美容科);赵爽(中南大学湘雅医院皮肤科);郭书萍(山西医科大学第一医院皮肤科);耿松梅(西安交通大学第二附属医院皮肤科);陶娟(华中科技大学同济医学院附属协和医院皮肤科)
国家皮肤与免疫疾病临床医学研究中心, 中国医师协会皮肤科分会. 中国皮肤基底细胞癌诊疗指南(2023版)[J]. 中华医学杂志, 2024, 104(6): 391-410. DOI: 10.3760/cma.j.cn112137-20231113-01082.
所有作者声明不存在利益冲突























