
版权归中华医学会所有。
未经授权,不得转载、摘编本刊文章,不得使用本刊的版式设计。
除非特别声明,本刊刊出的所有文章不代表中华医学会和本刊编委会的观点。
胸痛是一种常见的临床症状,病因繁杂,涉及多个器官和系统,病情程度轻重不一,规范化的胸痛评估与诊断对早期识别胸痛病因、挽救生命、改善预后、合理使用医疗资源有重要意义。因此,中华心血管病杂志编辑委员会邀请院前急救医疗系统、急诊科、心血管内科、呼吸科、消化科、检验科、影像科等学科专家,共同制定本共识。
研究显示,人群中约20%~40%的个体一生中有过胸痛主诉,年发生率约为15.5%[1]。胸痛症状随年龄增加而增长,老年人群中高发,以男性为著[2]。我国北京地区的横断面研究显示,胸痛患者占急诊就诊患者的4.7%[3]。
英国全科医生研究数据库纳入13 740例胸痛患者进行为期1年的观察,结果显示缺血性心脏病是胸痛患者的最主要致死原因,占随访期间死亡人数的36%[1]。
我国北京地区的研究显示,在未收住院的胸痛患者中30 d随访发现,高达25%的患者出现院外死亡、再次入院和失访等情况[3]。此外,中国急性冠状动脉综合征(acute coronary syndrome, ACS)临床路径研究报道,高达20%的患者出院诊断与客观检查结果不符,提示可能存在漏诊和误诊[4]。
胸痛是指位于胸前区的不适感,包括闷痛、针刺痛、烧灼、紧缩、压榨感等,有时可放射至面颊及下颌部、咽颈部、肩部、后背部、上肢或上腹部,表现为酸胀、麻木或沉重感等。
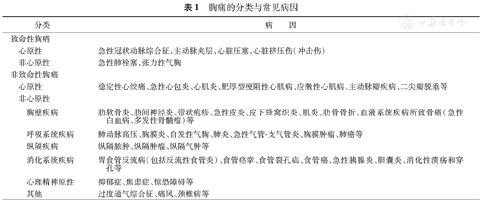
胸痛的病因涵盖多个系统,有多种分类方法,其中从急诊处理和临床实用角度,可将胸痛分为致命性胸痛和非致命性胸痛两大类(表1)。

胸痛的分类与常见病因
胸痛的分类与常见病因
| 分类 | 病 因 | ||
|---|---|---|---|
| 致命性胸痛 | |||
| 心原性 | 急性冠状动脉综合征,主动脉夹层,心脏压塞,心脏挤压伤(冲击伤) | ||
| 非心原性 | 急性肺栓塞,张力性气胸 | ||
| 非致命性胸痛 | |||
| 心原性 | 稳定性心绞痛、急性心包炎、心肌炎、肥厚型梗阻性心肌病、应激性心肌病、主动脉瓣疾病、二尖瓣脱垂等 | ||
| 非心原性 | |||
| 胸壁疾病 | 肋软骨炎、肋间神经炎、带状疱疹、急性皮炎、皮下蜂窝织炎、肌炎、肋骨骨折、血液系统疾病所致骨痛(急性白血病、多发性骨髓瘤)等 | ||
| 呼吸系统疾病 | 肺动脉高压、胸膜炎、自发性气胸、肺炎、急性气管–支气管炎、胸膜肿瘤、肺癌等 | ||
| 纵隔疾病 | 纵隔脓肿、纵隔肿瘤、纵隔气肿等 | ||
| 消化系统疾病 | 胃食管反流病(包括反流性食管炎)、食管痉挛、食管裂孔疝、食管癌、急性胰腺炎、胆囊炎、消化性溃疡和穿孔等 | ||
| 心理精神原性 | 抑郁症、焦虑症、惊恐障碍等 | ||
| 其他 | 过度通气综合征、痛风、颈椎病等 | ||
根据我国地区的研究资料[1]显示,急诊就诊的胸痛患者中,ACS高居致命性胸痛病因的首位。急性肺栓塞与主动脉夹层虽然发生率较低,但临床中容易漏诊及误诊。因此,本共识对这三种致命性胸痛疾病作重点叙述。
面对主诉胸痛就诊的患者,首要任务是快速地查看患者生命体征,简要收集临床病史,判别是否存在危险性或者具有潜在的危险性,以决策是否需要立即对患者实施抢救。对于生命体征异常的胸痛患者,包括:神志模糊和(或)意识丧失、面色苍白、大汗及四肢厥冷、低血压[血压<90/60 mmHg(1 mmHg=0.133 kPa)]、呼吸急促或困难、低氧血症(SpO2<90%),提示为高危患者,需马上紧急处理。在抢救同时,积极明确病因。对于无上述高危临床特征的胸痛患者,需警惕可能潜在的危险性。
对生命体征稳定的胸痛患者,详细的病史询问是病因诊断的基石。大多数情况下,结合临床病史、体格检查以及特定的辅助检查,可以准确判断患者胸痛原因。需要强调的是,临床医师面对每一例胸痛患者,均需优先排查致命性胸痛(图1)。


STEMI:ST段抬高型心肌梗死,NSTE–ACS:非ST段抬高型急性冠状动脉综合征
ACS包括ST段抬高型心肌梗死(ST elevation elevation myocardial infarction, STEMI)、非ST段抬高型心肌梗死(non ST elevation elevation myocardial infarction, NSTEMI)和不稳定性心绞痛(unstable agina, UA)。其中,后两种类型统称为非ST段抬高型ACS(NSTE–ACS)。
典型的心绞痛位于胸骨后,呈压榨性、紧缩感、憋闷或烧灼感等,可放射至颈部、下颌、上腹部、肩部或左前臂,一般持续2~10 min,休息或含服硝酸甘油后3~5 min内可缓解。诱发因素包括劳累、运动、饱餐、寒冷、情绪激动等。UA胸痛诱因与性质同前述,但是患者活动耐量下降,或在静息下发作,胸痛持续时间延长,程度加重,发作频率增加。心肌梗死的胸痛持续时间常>30 min,硝酸甘油无法有效缓解,可伴有恶心、呕吐、大汗、呼吸困难等表现。但是,老年、糖尿病等患者症状可不典型,临床中需仔细鉴别。
UA患者一般没有异常的临床体征,少数可出现心率变化,或由于乳头肌缺血出现心脏杂音。心肌梗死的患者也可无临床体征,部分患者可出现面色苍白、皮肤湿冷、发绀、颈静脉充盈怒张、低血压、奔马律、肺部啰音等。新出现的胸骨左缘收缩期杂音要高度警惕室间隔穿孔;部分患者可合并心律不齐,出现心动过缓、房室传导阻滞、心动过速,特别要警惕室性心动过速和心室颤动。
心电图是早期快速识别ACS的重要工具,标准18导联心电图有助于识别心肌缺血部位。典型NSTE–ACS的心电图特点为:同基线心电图比较,至少2个相邻导联ST段压低≥0.1 mV或者T波改变,并呈动态变化。原心电图T波倒置在症状发作时"伪正常化"也具有诊断意义。变异型心绞痛可表现一过性的ST段抬高。aVR导联ST段抬高超过0.1 mV,提示左主干或三支血管病变。初始心电图正常,不能除外NSTE–ACS,如胸痛持续不缓解时,需每间隔5~10 min复查1次心电图。
STEMI患者典型心电图表现为除V2、V3导联外,2个或以上连续导联J点后的ST段弓背向上抬高>0.1 mV;V2、V3导联ST段,女性抬高≥0.15 mV,≥40岁男性抬高≥0.2 mV,<40岁男性抬高≥0.25 mV考虑诊断STEMI[5]。新发的左束支传导阻滞也提示STEMI;心电图表现为缺血相关导联的T波高耸提示为STEMI超极性期。在既往合并束支传导阻滞的患者中,对比发病前的心电图有重要的鉴别意义。
心肌损伤标志物是鉴别和诊断患者ACS的重要检测手段,其中,肌钙蛋白(cardiac troponin, cTn)的2种亚型cTnI或cTnT是首选的标志物;肌酸激酶同工酶(CK–MB)对判断心肌坏死也有较好的特异性。心肌梗死后,cTn需至少在2~4 h后由心肌释放入血,10~24 h达到峰值(表2)。CK–MB可用于判断再发心肌梗死。推荐对于无法早期确诊的胸痛患者在首次留取cTn标本后,间隔4~6 h复查以排除心肌梗死。在此必须强调,临床实践中不能因等待患者的心肌损伤标志物结果而延误早期治疗。

心肌梗死时心肌损伤标志物的时相变化
心肌梗死时心肌损伤标志物的时相变化
| 标志物 | 开始升高时间(h) | 达峰值时间(h) | 持续时间(d) |
|---|---|---|---|
| CK–MB | 6 | 18~24 | 3~4 |
| cTnI | 2~4 | 10~24 | 7~14 |
| cTnT | 2~4 | 10~24 | 7~21 |
注:CK–MB:肌酸激酶同工酶;cTn:肌钙蛋白
2012年,第3次心肌梗死全球统一定义[6]对心肌梗死进行了详尽定义及分类,更有利于医师在临床实践中操作。
危险分层对于ACS患者的预后判断和治疗策略选择具有重要价值。STEMI患者具备如下危险因素:高龄、女性、收缩压<100 mmHg、心率>100次/min、肺部啰音、Killip分级Ⅱ~Ⅳ级,心房颤动、前壁心肌梗死、cTn显著升高、既往心肌梗死史、糖尿病等预示死亡风险增高[7]。NSTE–ACS的危险分层涉及较多因素,详见表3。

UA及NSTEMI的危险分层[8]
UA及NSTEMI的危险分层[8]
| 项目 | 高危(至少符合以下1项) | 中危(无高危特征,但至少符合以下1项) | 低危(无中、高危特征,但至少符合以下1项) |
|---|---|---|---|
| 病史 | 缺血症状在48 h内恶化 | 既往心肌梗死、脑血管疾病、冠状动脉旁路移植术或使用阿司匹林 | 无 |
| 胸痛表现 | 长时间静息时胸痛(>20 min) | 曾有长时间静息时胸痛(>20 min),或可通过休息及舌下硝酸甘油缓解 | 过去2周~2月内新发的心绞痛 |
| 中度或高度可疑ACS所致夜间心绞痛 | 心绞痛可由较低的负荷诱发 | ||
| 过去2周内新发或恶化的CCS Ⅲ~Ⅳ级心绞痛,但无长时间静息时胸痛(>20 min) | 心绞痛频率、程度或时间延长 | ||
| 临床征象 | 缺血引起的肺水肿 | 年龄>70岁 | 无 |
| 新发二尖瓣反流杂音或原有杂音加重 | |||
| 第三心音、新发肺部啰音或原有啰音加重 | |||
| 低血压、心动过缓、心动过速 | |||
| 年龄>75岁 | |||
| 心电图 | 静息心绞痛伴一过性ST段改变>0.05 mV,aVR导联ST段抬高>0.1 mV | T波改变 | 正常或无变化 |
| 病理性Q波 | |||
| 新出现的束支传导阻滞 | 多个导联(下壁、前壁或侧壁)静息时ST段下降<0.1 mV | ||
| 持续性室性心动过速 | |||
| 心肌损伤标志物 | 显著增高 | 轻度增高 | 正常 |
所有ACS的患者,均可采用GRACE积分系统,对其在院内及院外的死亡风险进行评价(表4)。

GRACE积分与患者预后
GRACE积分与患者预后
| 风险分类 | 住院期间 | 出院至6个月 | ||
|---|---|---|---|---|
| GRACE积分 | 病死率(%) | GRACE积分 | 病死率(%) | |
| 低危 | ≤108 | <1 | ≤88 | <3 |
| 中危 | 109~140 | 1~3 | 89~118 | 3~8 |
| 高危 | >140 | >8 | >118 | >8 |
主动脉夹层是由于主动脉内膜撕裂,血液进入血管壁内,造成主动脉剥离或破裂。约有半数的主动脉夹层由高血压引起,尤其是急进型及恶性高血压,或者长期未予控制及难以控制的顽固性高血压。遗传性血管病变如马方综合征、主动脉瓣二瓣畸形、Ehlers–Danlos综合征、家族性主动脉瘤和(或)主动脉夹层以及血管炎症性疾病包括Takayasu动脉炎、白塞病、梅毒等均是引起主动脉夹层的高危因素。其他如医源性因素包括导管介入诊疗术、心脏瓣膜及大血管手术损伤,或是主动脉粥样硬化斑块内膜的破溃,健康女性妊娠晚期也是导致本病的原因。
患者常以骤然发生的剧烈胸痛为主诉,其性质多为刀割样、撕裂样或针刺样的持续性疼痛,程度难以忍受,可伴有烦躁、面色苍白、大汗、四肢厥冷等休克表现。胸痛的部位与夹层的起源部位密切相关,随着夹层血肿的扩展,疼痛可随之向近心端或远心端蔓延。
患者其他伴随症状及体征也与夹层累及的部位相关。夹层累及主动脉根部,可导致主动脉瓣关闭不全及反流,查体可闻及主动脉瓣杂音;夹层破入心包引起心脏压塞,临床出现贝氏三联征(颈静脉怒张、脉压差减小、心动过速)。倘若夹层累及无名动脉或颈总动脉,可导致脑血流灌注障碍,而出现头晕、嗜睡、失语、定向力障碍、肢体瘫痪等表现;血肿压迫锁骨下动脉可造成脉搏短绌、双侧收缩压和(或)脉搏不对称的表现。夹层累及腹主动脉或肠系膜动脉,可伴有反复的腹痛、恶心、呕吐、黑便等症状;累及肾动脉时,可引起腰痛、少尿、无尿、血尿,甚至急性肾功能衰竭。
对于未明确诊断而具有上述危险因素的胸痛患者,采用主动脉夹层筛查量表[9]进行初步筛查(表5)。结果为中度可疑或高度可疑的患者,需再行影像学检查确诊。

主动脉夹层筛查量表[9]
主动脉夹层筛查量表[9]
| 病史及体征 | 评分 |
|---|---|
| 病史满足以下任1项:马方综合征,主动脉疾病家族史,主动脉瓣疾病,近期主动脉手术,胸主动脉瘤 | 1分 |
| 胸痛特点满足以下任1项:骤然出现,剧烈疼痛,撕裂样疼痛 | 1分 |
| 体征满足以下任1项:灌注不足表现(脉搏短绌、双侧收缩压不对称、局灶神经功能缺损),新发主动脉瓣关闭不全杂音,低血压或休克状态 | 1分 |
注:评分0分为低度可疑,1分为中度可疑,2~3分为高度可疑
主动脉CT血管成像是首选的影像学检查。经胸壁和(或)食道超声心动图可辅助诊断部分累及主动脉根部的患者。部分主动脉夹层患者的胸片可见纵隔增宽。由于无创诊断技术良好的敏感性,临床已经较少行主动脉造影术。
临床中主动脉夹层的分型方法较多,常用的为DeBakey分型与Standford分型。其中,DeBakey分型将同时累及升主动脉及降主动脉者归为Ⅰ型,仅累及升主动脉者为Ⅱ型,仅累及降主动脉者为Ⅲ型,前二者同归属为Standford A型,是主动脉夹层中较常见也是最为高危的类型,需要外科迅速干预。
肺栓塞包括肺血栓栓塞症、脂肪栓塞综合征、羊水栓塞症等。其中,肺血栓栓塞症为最常见类型,通常肺栓塞所指的即为肺血栓栓塞症。深静脉血栓形成是引起肺血栓栓塞症的主要血栓来源,多发生于下肢或骨盆深静脉。因此,肺血栓栓塞症的危险因素与深静脉血栓形成相同,包括原发和获得性两大类危险因素(表6,表7)。

肺栓塞的原发危险因素
肺栓塞的原发危险因素
| 危险因素 | 病变 |
|---|---|
| 抗凝血酶缺乏 | 凝血酶原20210A基因突变 |
| 先天性异常纤维蛋白原血症 | Ⅻ因子缺乏 |
| 血栓调节因子异常 | Ⅴ因子Leiden突变(活性蛋白C抵抗) |
| 高同型半胱氨酸血症 | 纤溶酶原不良血症 |
| 抗心磷脂抗体综合征 | 蛋白S缺乏 |
| 纤溶酶原激活物抑制因子过量 | 蛋白C缺乏 |

肺栓塞的获得性危险因素及其相对风险度(OR值)[10]
肺栓塞的获得性危险因素及其相对风险度(OR值)[10]
| 相关疾病 | OR值 |
|---|---|
| 骨折(髋部或腿),骨折(髋部或腿),其他大型外科手术(需要全身麻醉>30 min的胸腹部手术),严重创伤,脊髓损伤 | >10 |
| 膝关节镜手术,中心静脉置管,慢性心力衰竭和(或)呼吸衰竭,化疗,激素替代治疗,恶性肿瘤,口服避孕药,瘫痪性卒中,妊娠或产后,深静脉血栓栓塞症史,易栓症 | 2~9 |
| 下肢静脉曲张,妊娠或产前,久坐(长途航空或乘车),卧床3 d,肥胖,腹腔镜手术,年龄增长 | <2 |
呼吸困难及气促是肺栓塞患者最常见的症状,见于80%的肺栓塞患者。严重者可出现烦躁不安、惊恐甚至濒死感,可能与患者低氧血症有关;晕厥或意识丧失可以是肺栓塞的首发或唯一症状。
患者呼吸频率增快是最常见的体征,可伴有口唇发绀。循环系统的体征主要为急性肺动脉高压、右心功能不全及左心室心搏量急剧减少。常见心动过速、肺动脉瓣第二心音(P2)亢进或分裂、颈静脉充盈或异常搏动、三尖瓣反流产生的心脏杂音、右心奔马律、肝大、肝颈静脉回流征、下肢浮肿等体征。少数患者可有心包摩擦音。血压下降、休克提示大面积肺栓塞。患者下肢肿胀、双侧周径不对称、腓肠肌压痛提示患者合并深静脉血栓形成。
多数急性肺栓塞患者血气分析PaO2<80 mmHg伴PaCO2下降。血浆D–二聚体<500 μg/L,可以基本除外急性肺栓塞。cTn、B型利钠肽(BNP)、N末端B型利钠肽前体(NT–proBNP)对于急性肺栓塞并无诊断价值,但可用于危险分层及判断预后。
患者可有异常心电图表现,包括V1~V4导联及Ⅱ、Ⅲ、aVF导联的T波改变及ST段异常;部分患者可有SⅠTⅢQⅢ征(Ⅰ导联S波加深,Ⅲ导联出现Q波及T波倒置);其他心电图改变包括右束支传导阻滞、肺型P波、电轴右偏等右心室负荷增加的表现。
临床中,对尚未明确诊断的胸痛患者可采用急性肺栓塞筛查量表[11]完成初步筛查(表8),结果为中度可疑及高度可疑的患者,需再行影像学检查确诊急性肺栓塞。

急性肺栓塞筛查量表[11]
急性肺栓塞筛查量表[11]
| 项目 | 评分 | |
|---|---|---|
| 危险因素 | ||
| 年龄≥65岁 | 1分 | |
| 下肢静脉血栓或肺栓塞病史 | 3分 | |
| 1个月内手术或骨折史 | 2分 | |
| 肿瘤 | 2分 | |
| 症状 | ||
| 单侧下肢疼痛 | 3分 | |
| 咯血 | 2分 | |
| 体征 | ||
| 心率75~94次/min | 3分 | |
| ≥95次/min | 5分 | |
| 单侧下肢触痛或肿胀 | 4分 | |
注:0~3分为低度可疑,4~10分为中度可疑,≥11分为高度可疑
多排螺旋CT肺血管成像对于段以上的肺栓塞具备确诊价值,推荐作为临床首选的影像学检查。多数患者胸片缺乏特异性诊断价值。超声心动图对提示诊断、鉴别诊断及危险分层与预后判断均有重要价值。肺栓塞面积较大的多数患者可见间接征象,包括右心室壁局部运动幅度减弱、右心房和(或)右心室扩大、室间隔左移(右心室呈"D"字型)、近端肺动脉扩张、三尖瓣反流流速增加;少数患者可以直接发现肺动脉近端血栓或右心血栓。核素通气/灌注扫描也是重要的无创诊断方法,对亚段以下的肺栓塞具有一定的诊断价值,但结果缺乏特异性,临床应用受限。磁共振由于其成像耗时长,患者难以耐受,且成像质量受呼吸、心搏的影响而较少应用于肺栓塞。肺动脉造影术是诊断的"金标准",但不作为首选,仅在CT检查难以确诊或排除诊断时,或者患者同时需要血液动力学监测时应用。
急性肺栓塞的治疗与预后取决于其危险分层,2008年欧洲心脏病学学会《急性肺栓塞诊治指南》[12]推荐简单易行的危险分层方法,有助于临床医师制定合理的治疗决策(表9)。

急性肺栓塞的危险分层及早期死亡风险[12]
急性肺栓塞的危险分层及早期死亡风险[12]
| 危险分层及早期死亡风险 | 危险指标 | ||
|---|---|---|---|
| 休克或低血压a | 右心室功能障碍b | 心肌损伤c | |
| 高危(死亡风险>15%) | 有 | 有d | 有d |
| 中危(死亡风险3%~15%) | 无 | 有 | 有 |
| 无 | 有 | 无 | |
| 无 | 无 | 有 | |
| 低危(死亡风险<1%) | 无 | 无 | 无 |
注:a定义为收缩压<90 mmHg(1 mmHg=0.133 kPa),或者下降≥40 mmHg持续>15 min,排除继发于心律失常、低血容量或脓毒血症;b超声心动图提示右心室扩张、运动功能减弱或负荷增加,多排螺旋CT提示右心室扩大,BNP或NT–proBNP增高,右心导管下测量右心压力增高;c表现为cTnI和(或)cTnT增高;d如果存在休克或低血压,右心室功能障碍及心肌损伤不是患者归为高危的必要条件
急诊就诊的胸痛患者中大部分为非致命性胸痛,包括各种心原性胸痛和非心原性胸痛。同时,伴随着社会发展,生活节奏加快,普通群众对健康的需求意识增强,也导致心理–精神原性胸痛的发生比率显著升高,需要临床医生注意鉴别诊断。
由于本组疾病涉及多个系统,各种刺激因子如缺氧、炎症、肌张力改变、肿瘤浸润、组织坏死及物理与化学因子均可刺激胸部感觉纤维产生痛觉冲动。患者胸痛表现多样化,包括其胸痛部位可多变不固定,疼痛性质无特异性,持续时间或很短(数秒),或很长(数小时或数日);诱发及加重的因素可能与进食、饮水、呼吸运动、外伤等相关;或随体位变换、躯体特定动作而变化。在排查致命性胸痛后,需依据患者的具体病史及临床表现特点(表10),结合必要的辅助检查确诊。

常见非致命性胸痛的临床特点
常见非致命性胸痛的临床特点
| 病因 | 疼痛类型 | 放射痛 | 疼痛随体位或动作变化 | 疼痛随进食或饮水变化 | 体表压痛 | 硝酸甘油缓解 |
|---|---|---|---|---|---|---|
| 稳定性心绞痛 | 内脏性 | 是 | 否 | 否 | 否 | 是 |
| 非缺血性心原性胸痛 | 内脏性 | 是 | 可有 | 否 | 否 | 否 |
| 呼吸系统疾病 | 内脏性或躯体性 | 无 | 累及胸膜时可有 | 否 | 无 | 否 |
| 胸壁疾病 | 躯体性 | 否 | 是 | 否 | 是 | 否 |
| 消化系统疾病 | 内脏性 | 偶有 | 否 | 是 | 否 | 可能 |
| 心理–精神性疾病 | 内脏性或躯体性(可变异) | 否 | 否 | 否 | 否 | 否 |
对于暂时无法确诊病因的患者,需进行跟踪随访,尽可能最终确定病因,以确保患者获及时得相应治疗。
面对数量庞大的胸痛患者,正确及合理选择必要的实验室及辅助诊断技术不仅可迅速完成诊断,也可有效避免医疗浪费。
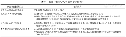
传统心肌损伤标志物包括cTn、CK–MB、肌红蛋白等一系列反映心肌细胞坏死的生物分子。近年来,多种新型生物标志物如缺血修饰蛋白、心型脂肪酸结合蛋白等也逐渐应用于临床,但是至今为止,cTn由于其良好的敏感性及特异性,获得广泛认可,2008年《推荐在我国采用心肌梗死全球统一定义》将cTn列为ACS定义与分型的主要标志物[13]。倘若无cTn检测条件,建议使用CK–MB作为替代的心肌损伤标志物。需要注意的是,cTn不是心肌梗死特有的标志物,cTn水平升高仅提示心肌细胞受损,可以导致心肌细胞受损的缺血与非缺血性因素均可出现cTn升高(表11)。

临床中伴有cTn升高的常见病因[6]
临床中伴有cTn升高的常见病因[6]
| 心肌细胞损伤类型 | 相关疾病 |
|---|---|
| 原发性心肌缺血相关损伤 | 斑块破裂,冠状动脉腔内血栓形成 |
| 氧供–需失衡相关的损伤 | 过速和(或)过缓型心律失常,主动脉夹层或重度主动脉瓣病变,肥厚性心肌病 |
| 心原性、低血容量性或败血症性休克、严重呼吸衰竭、重度贫血、伴或不伴有左心室肥厚的高血压、冠状动脉痉挛、冠状动脉栓塞或血管炎、不伴有冠状动脉疾病的血管内皮功能障碍 | |
| 与心肌缺血无关的损伤 | 心脏挫伤、外科手术、射频消融术、人工起搏或除颤器电击、横纹肌溶解累及心脏、心肌炎、心脏毒性药物如蒽环类药、赫赛汀 |
| 多因素或原因不确定的心肌损伤 | 心力衰竭、应激性心肌病、严重肺栓塞或肺动脉高压、败血症和危重症患者 |
| 肾功能衰竭、严重的急性神经性疾病如卒中和蛛网膜下腔出血、心脏浸润性疾病如淀粉样变性和结节病、剧烈运动 |
cTn的释放曲线有助于判断患者的临床病因,缺血性心肌梗死在2~4 h后出现增高,10~24 h达到高峰,一般在10~14 d左右恢复基线水平。其他病因导致的cTn升高,多在升高后恒定维持在一定水平,或骤然升高与下降,可与急性心肌梗死鉴别。
最近,cTn的高敏或超敏测定方法,其检测低限提高10~100倍,未来有望成为早期诊断及排除急性心肌梗死的生物标志物[14]。
D–二聚体是交联纤维蛋白在纤溶系统作用下产生的可溶性降解产物,为特异性的纤溶过程标志物,可作为急性肺栓塞的筛查指标。D–二聚体<500 μg/L,可以基本除外急性肺血栓栓塞症。
所有因胸痛就诊的患者均需进行心电图检查,首份心电图应在接诊患者10 min内完成。建议医院内就诊的胸痛患者采用标准18导联心电图,院前急救医疗系统采用标准12导联心电图检查。
心电图是诊断缺血性胸痛的重要手段,而对于其他胸痛疾病可能具有间接的提示意义。部分急性肺栓塞的患者心电图可出现SⅠQⅢTⅢ、肺型P波、右束支传导阻滞等右心负荷过重的表现。急性心包炎患者具有除aVR及V1导联外广泛ST段弓背向下抬高。
超声心动图也是一项诊断胸痛患者的重要无创检查,如果发现新发的室壁矛盾运动、主动脉内出现游离内膜瓣、右心扩张并室间隔左移呈"D"字形等,可有助于急性心肌梗死、主动脉夹层及急性肺栓塞的诊断。对于其他非致命性胸痛,如应激性心肌病、心包积液等,超声心动图也具有重要的诊断价值。
心脏负荷试验包括平板运动试验、负荷超声心动图、负荷心肌核素灌注显像,在近年来,负荷核磁共振成像也逐渐投入应用。各类负荷试验均有助于协助排查缺血性胸痛,但是,对于存在血液动力学障碍、致命性胸痛以及严重的主动脉瓣狭窄、梗阻性肥厚型心肌病等情况禁忌选择心脏负荷试验[15]。
胸片适用于排查呼吸系统原性胸痛患者,可发现的疾病包括肺炎、纵隔与肺部肿瘤、肺脓肿、气胸、胸椎与肋骨骨折等。心脏与大血管的轮廓变化有时可提示患者主动脉夹层、心包积液等疾病,但缺乏特异性。
普通胸腹部CT扫描广泛应用于临床工作中,其清晰的成像对于大部分胸腹腔疾病可提供直观的诊断依据。注射对比剂选择性CT血管成像,已经成为主动脉夹层、急性肺栓塞等胸痛疾病的首选确诊检查,也成为筛查冠心病的重要手段。随着新技术进展,高速CT成像可有效避免因心搏及呼吸对成像的干扰。但不推荐将冠状动脉CT血管成像作为胸痛的常规检查。同时,需注意对比剂致敏及肾损伤的风险。
磁共振在心血管领域的应用发展迅速,潜力极大,但受限于硬件设施及对专业人员的条件要求较高,尚未能得以普及开展。
写作组成员(按姓氏拼音排序): 丁荣晶 洪 楠 刘 健 李忠佑 任景怡 王 辉 张 静
专家组成员(按姓氏拼音排序): 陈 红 陈韵岱 陈步星 丁荣晶 方 全 冯桂建 高 炜 郭艺芳 高占成 何作祥 何建国 洪 楠 胡大一 霍 勇 华 琦 荆志成 柯元南 李虹伟 李建军 李小鹰 李忠佑 刘 健 刘梅林 吕树铮 马长生 乔树宾 秦 俭 任景怡 孙宁玲 田振标 王 辉 王向群 吴学思 颜红兵 严晓伟 杨新春 杨杰孚 杨跃进 叶 平 张 健 张抒扬 赵 冬 赵世华 张 萍 张 静 周玉杰 朱继红




















