
探讨人际关系理论在高血压并发慢性心衰患者临床护理实践中的应用效果。
对人际关系理论进行分析评价,并将其应用于1例高血压并发慢性心衰患者的临床护理中,评估干预效果。
通过认识期、确认期及进展期的护理干预,护患双方建立了良好的互动关系,共同确定护理诊断及目标,实施护理措施,在解决期顺利实现了护理目标。出院后患者病情稳定,血压控制于130/90 mmHg以下;患者克服疾病及自我管理的信心增加,生活恢复正常。
应用人际关系理论可提高护士和患者的主观能动性,促进护患之间良好互动及共同进步,取得满意的护理效果。
版权归中华医学会所有。
未经授权,不得转载、摘编本刊文章,不得使用本刊的版式设计。
除非特别声明,本刊刊出的所有文章不代表中华医学会和本刊编委会的观点。
1952年,希尔德吉德·E·佩普劳(Hildegeard E.Peplau)出版了其代表作《护理中的人际关系》一书,提出了精神动力学护理、护患关系及其各阶段在护理中的作用、护理角色功能及应用人际间关系模式进行护理研究的方法等[1,2]。佩普劳借鉴生物学及行为科学的知识,发展了护理人际关系理论,护理被认为是一个治疗性的互动过程,是促使护患双方成熟的力量[3,4]。人际关系理论创立以来,在护理实践、教育、科研等领域均取得了较好的应用,可适用于人际交往中的各种情况[5],本研究将其应用于1例高血压并发慢性心衰患者的临床护理中,取得满意效果,现报道如下。
佩普劳认为,护理是一个治疗性的人际互动过程,她将护患关系描述为相互重叠并贯穿始终的4个阶段,即:认识期、确认期、进展期及解决期,各阶段都有其核心的护理任务[6]。随着护患关系在这种治疗性模式中的发展,护士也在实践中发挥着多方面作用,扮演着多种角色,主要概括为6种:陌生者、资源提供者、教育者、领导者、代言人、顾问。随着互动的建立及发展,护患双方最终在共同的工作中都得到学习而不断成熟。该理论对护理人际关系、心理动态护理、护患关系的4个阶段及护士的6种角色等概念定义明确,并通过人际关系理论的基本框架将其相互联系起来[7]。不同阶段护患双方所要解决的问题及护士所承担的角色功能也很明确,从而对护患互动及健康交流提出了一个不同的视角,有利于护理目标的实现[8,9,10]。该理论相对简单且易推广,能被实践者用以指导和改进实践,已在护理实践、护理教育等多领域得到较好的应用[11,12]。近年来,其应用层面已逐渐触及护理科研、社区护理、信息空间管理等多领域,Penckofer等[13]运用该理论进行实验对象的排除及准入,拓宽该理论在科研中的应用广度; McNaughton[14]采用质性研究验证了人际关系理论在家庭访视中的适用性,为该理论在社区护理实践及研究的应用中提供依据;Hrabe[15]将该理论应用到以电脑为中介的网络沟通中,为未来多层面、多角度研究领域提供方向。
人际关系理论缺乏验证性的实践标准,从而缺乏可预测性。Jones[16]认为,Peplau的心理动力理论框架具有描述性和分析性,但不能预测现象,因此它给护理带来很少实验性的本质之物。该理论虽在多个领域有良好应用,但其应用还是存在一定的局限性,主要表现在应用情境受限,如急重症环境下应用该理论是不恰当的,它可能会阻碍护士采取积极的抢救措施[17];另外应用对象受限,对于无法正常沟通的患者,如无意识或自弃患者应用该理论是不合理的,它会导致护患互动受限,从而影响护理效果[18]。
患者男,41岁,某企业经理。因"头痛、头晕10年加重2 d;胸闷、气紧不适2 d"入院。10年前因"头痛及耳鸣"就医,发现"高血压"后一直服用"硝苯地平、卡托普利"治疗,但经常忘记服药,疲劳时常伴头痛、耳鸣和胸闷等不适;近日因工作繁忙,烟酒过量,每天吸烟20余支,饮酒300~500 ml,睡眠不足,常出现疲劳、心悸、呼吸困难等症状;因情绪激动突感剧烈头痛烦躁、眩晕、恶心、呕吐、胸闷、气急及视力模糊而入院。入院检查:T 36.2 ℃, P 110次/min,R 30次/min,BP 180/130 mmHg(1 mmHg=0.133 kPa),神清,颈软,神经系统检查无异常,双肺呼吸音正常;心尖搏动位于左侧第6肋间锁骨中线外1 cm,律齐,左室舒张功能减退、左室肥厚,主动脉瓣区第二心音亢进,可闻及收缩期杂音。医疗诊断为原发性高血压、高血压危象、高血压心脏病、慢性心力衰竭早期。嘱患者绝对卧床休息,经静脉滴注硝酸甘油后患者血压稳定在140/90 mmHg,严密监测患者的一般状况、生命体征及脏器功能,预防相关并发症发生。
(1)认识期评估和确定护理问题。护士和患者相互认识,通过沟通取得患者及家属信任,此期护士的角色从陌生者逐渐变为资源提供者、教育者。通过交谈、观察、身体评估、入院检查等收集患者的相关资料,与患者一起探讨认识期的主要任务:共同认识和明确患者的问题及引起问题的主要原因,确定患者当前的护理诊断。(2)确认期确立共同的目标。根据初步的护理诊断确定每一步的护理目标及护理措施。此阶段强调护患互动,其目的是为了达到双方所认可的目标,此期护士可能扮演的角色是教育者、顾问。(3)进展期实施。在进展期,护士与患者应依据护理诊断和预期目标合理地实施具体措施。在实施过程中,患者应及时与护士进行交流,确保措施的有效性。同时,患者出院后,护士作为顾问,应定期随访,利用专业知识为患者提供进一步的专业支持。(4)解决期评价。在解决期,患者的各种需求得到了满足,护患关系结束。患者出院后,病情稳定,血压控制于130/90 mmHg以下,并坚持每月复诊1次,遵医嘱按时服药,无任何并发症及不良反应。患者克服疾病及自我管理的信心增加,逐渐戒烟戒酒,减少应酬,合理参加运动,呼吸功能改善,活动耐力增加,生活恢复正常。此时,患者的独立性恢复,自我管理能力提高,护士的疾病相关知识及经验得以积累,这一轮的护患治疗性关系可以结束。见表1。

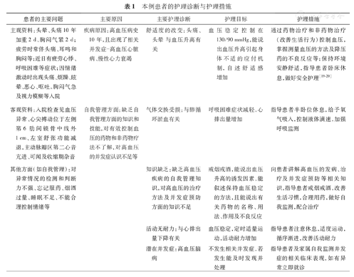
本例患者的护理诊断与护理措施
本例患者的护理诊断与护理措施
| 患者的主要问题 | 主要原因 | 主要护理诊断 | 护理目标 | 护理措施 |
|---|---|---|---|---|
| 主观资料:头晕、头痛10年加重2 d、胸闷气紧2 d;疲劳时常伴头痛、耳鸣和胸闷等;近日有疲劳心悸、呼吸困难等症状;因情绪激动时出现头痛、烦躁、眩晕、恶心、呕吐,胸闷气急及视力模糊等入院 | 疾病原因:高血压病史10年,且出现了相关并发症高血压心脏病、慢性心力衰竭 | 舒适度的改变:头痛、头晕与血压升高有关 | 血压稳定控制在130/90 mmHg,能说出血压升高引起身体不适的应付机制,自述舒适感增加 | 通过药物治疗和非药物治疗(改善生活行为)控制血压,掌握测量血压的方法及降压药的不良反应等;保持环境安静舒适,指导患者卧床休息,做好安全护理[19,20] |
| 客观资料:入院检查见血压异常、心尖搏动位于左侧第6肋间锁骨中线外1 cm、左室舒张功能减退,主动脉瓣区第二心音亢进、可闻及收缩期杂音 | 自我管理方面:缺乏自我管理方面的知识和技能,对有效控制血压的药物和非药物疗法不了解,对高血压的并发症认识不足等 | 气体交换受损:与肺循环淤血有关 | 呼吸困难症状减轻,心排出量增加 | 指导患者半卧位休息,给予氧气吸入,控制液体滴速,加强呼吸监测 |
| 其他方面(如自我管理):对异常情况的检测和判断力不强、忘记服药、烟酒过量、睡眠不足、不能合理控制情绪等 | 知识缺乏:缺乏高血压疾病的自我管理知识,对高血压的治疗方法及并发症预防方面的知识不足 | 戒烟戒酒,能说出血压升高的诱发因素,能叙述保持血压稳定的方法,且能说出有关药物的名称、用法、作用及不良反应 | 向患者讲解高血压的发病、治疗及并发症预防等相关知识,指导患者戒烟戒酒,改善生活习惯,合理用药,做好自我监测,配合治疗 | |
| 活动无耐力:与心排出量下降有关 | 血压稳定,定时适量运动,活动耐力增加 | 指导患者注意休息,适度运动,循序渐进,改善活动耐力 | ||
| 潜在并发症:高血压脑病 | 不发生相关并发症,若发生能及时发现并处理 | 指导患者及家属自我监测并发症的相关临床表现,如有异常立即就诊 |
本研究将人际关系理论应用于高血压并发慢性心衰患者的护理干预中,取得良好的护理效果。通过不同时期护患关系的发展及护理过程的变化,患者的独立性逐渐恢复、自我管理能力逐渐提高,护士的护理能力逐渐提升、照护经验逐渐积累,总之利用该理论能够充分调动护士与患者的主观能动性,提高护理质量和效率。近年来,随着护理事业的不断发展,人际关系理论已在护理教育、护理研究、护理临床实践等多领域、多层面广泛应用,但其在社区护理、护理管理、护理信息管理等领域应用较少,笔者认为可尝试使用该理论来指导这些领域的实践,从而提高工作效率。同时,在今后的研究中,应通过对比分析、实验研究等多种方法对人际关系理论进行改进和创新[21,22],提高其应用的可信度及准确性,从而带来更多更积极的社会效应。
文章所有作者共同认可文章无相关利益冲突





















