
版权归中华医学会所有。
未经授权,不得转载、摘编本刊文章,不得使用本刊的版式设计。
除非特别声明,本刊刊出的所有文章不代表中华医学会和本刊编委会的观点。
放射性粒子组织间永久植入(简称粒子植入)治疗前列腺癌已经成为早期前列腺癌的标准治疗手段,美国癌症学会、泌尿学会、临床肿瘤学会、放射肿瘤学会、近距离学会和NCCN指南均作为标准进行普及和推广[1,2,3]。由于前列腺癌粒子植入治疗采用经直肠超声引导,结合会阴部模板技术实现了前列腺内粒子空间精准三维分布,剂量高度适形,实现剂量提升,达到根治肿瘤目的。头颈、胸部、腹部和盆腔部位肿瘤由于受到骨结构、气体和器官运动影响,很难通过超声技术实现术中图像采集、三维重建和指导粒子植入。2002年中国学者在国际上首次创造性地将CT引导技术全面引入粒子植入治疗领域,结合4D-CT扫描技术、打孔技术和固定针技术克服气体、骨结构和器官运动影响,建立起CT引导粒子植入治疗标准,大大提高了粒子植入治疗精度,拓宽了粒子治疗应用范畴,丰富和发展了粒子植入近距离治疗,发表了系列研究结果[4,5,6,7,8,9,10,11,12,13,14,15,16,17,18,19,20,21,22,23,24,25,26,27,28,29,30,31]。而关于CT引导技术规范和标准目前尚没有系统研究和报道,本共识主要是对CT引导粒子植入技术流程进行论述,疗效和研究成果将伴随临床研究陆续报道。
放疗包括:外照射和内照射两种模式。外照射是利用放疗装置产生的射线(光子、电子或粒子线),对体内肿瘤进行杀伤,达到治疗肿瘤的目的。内照射是利用放射性核素,经人体管道或组织间直接插植到肿瘤体内,对肿瘤细胞进行灭活。近距离治疗(brachytherapy,BT)一词源于希腊文,包括:腔内、管内、组织间、术中和模照射5种模式[32]。其中高剂量率后装和低剂量率组织间永久插植治疗应用较普遍。后装主要适用于:子宫颈癌、子宫体癌、乳腺癌和前列腺癌治疗,特点:分次进行,需要特殊防护。组织间永久插植主要适用于肺癌、胰腺癌、前列腺癌、软组织肿瘤和各种复发转移癌的治疗,优势:一次完成,防护简单[33]。
上述5家学会相继成立了放射性粒子治疗学组,放疗科、外科、介入科、内科和核医学科医师参加,组成专家委员会。由组长牵头执笔完成初稿,后发给各位委员广泛征求意见,最后集中讨论形成初步共识。本共识只论述放射性粒子植入治疗肿瘤部分。
共识的目的是让从事放射性粒子植入治疗的医师、物理师、治疗师和护士明确职责,了解粒子治疗适应证,技术标准,从而使患者获益。
本共识引用文献为通过Medline搜索引擎,以MeSH Terms "low dose rate brachytherapy"或"125I seed implant",和"interstitial brachytherapy"或"radiotherapy"查阅至2016年12月以前发表的论文(包括在线发表)。本共识中粒子植入治疗专指125I粒子植入治疗。
共识采用循证医学等级见表1,证据级别和推荐强度相结合,证据级别可信度从高到低分为A、B、C,推荐强度从强到弱分为1和2。推荐强度主要考虑证据质量、治疗效果、治疗方法简易程度和资源获取等。

循证级别和推荐级别
循证级别和推荐级别
| 项目 | 标准 | |
|---|---|---|
| 证据级别 | ||
| 高→A | 进一步研究也不可能改变疗效评估结果的可信度 | |
| 中→B | 进一步研究很可能改变疗效评估结果的可信度 | |
| 低→C | 进一步研究极可能改变疗效评估结果的可信度,且评估结果很可能改变 | |
| 推荐强度 | ||
| 强→1 | 影响推荐强度因素包括证据的质量、患者关注结果和费用 | |
| 弱→2 | 意愿和价值观的不确定性或可变性,利弊关系不确切,推荐证据肯定性较弱,费用高或费用不合理 | |
本共识编写过程中,未接受任何团体和公司资助。
本共识按照《中华医学杂志》要求进行投稿、审阅、定稿后发表。
CT引导放射性粒子植入治疗是通过CT引导技术将放射性粒子根据术前计划系统计划,精确地植入到肿瘤体内,对肿瘤实施精确灭活。CT引导技术是伴随螺旋断层扫描技术进步应运而生的,它具有扫描精度高、成像速度快等优点,确保了粒子植入时穿刺针精准的位置、方向和排列,可实现术前计划要求,提高了穿刺效率和安全,降低了风险。
粒子植入治疗属于放射治疗范畴,其原理遵循近距离放疗原则,包括靶区确定、危及器官定义、处方剂量设定和危及器官剂量限制等[33,34]。
根据国际放射单位和测量委员会(The International Commission on Radiation Units and Measurement,ICRU)第83号报告[34],靶区和危及器官如下:(1)肿瘤区(gross tumor volume,GTV);(2)临床靶区(clinical target volume,CTV);(3)计划靶区(planning target volume,PTV);(4)危及器官(organ at risk,OAR),参见文献[34]。
(1)处方剂量:处方剂量即目标靶区根据循证医学研究或临床实践得到的对肿瘤局部可以控制的照射剂量。粒子植入治疗处方剂量,除前列腺癌外,目前尚没有前瞻性系统研究剂量爬坡试验结果。美国近距离治疗协会(American Brachytherapy Society, ABS)推荐前列腺癌单纯粒子植入治疗处方剂量140~160 Gy(至少D90要达到处方剂量)[2,3]。其他部位肿瘤处方剂量多参考前列腺癌标准,推荐110~160 Gy[33]。(2)剂量学评估参数:包括:靶区、危及器官剂量学参数。D90(90%靶区所接受的处方剂量,临床要求≥100%处方剂量)、D100和V100、V150,V200。此外,适形指数(conformal index,CI)、均匀指数(homogeneity index,HI)、靶区外体积指数(external volume index,EI)等参数也可评估治疗计划和粒子植入治疗的质量。
粒子植入治疗中,大部分正常组织剂量与不良反应关系尚不明确。前列腺癌危及器官剂量描述参数,包括:尿道D30、D10、D5;直肠D2cc、D0.1cc、V100。其他组织器官需要进一步研究,以下危及器官推荐剂量限值参考了单次大剂量照射数据[35]。
皮肤:D皮肤表面剂量/D参考剂量<70%。体积≤10 cm3,最大体积剂量18 Gy,最大点剂量26 Gy。
主支气管:体积≤4 cm3,最大体积剂量10.5 Gy,最大点剂量20.2 Gy。
食管:体积≤5 cm3,最大体积剂量11.9 Gy,最大点剂量16.0 Gy。
直肠:D2cc(2 cm3直肠体积所受的剂量)<100%处方剂量;D0.1cc<200 Gy。
尿道:D10(10%尿道体积所受的剂量)<150%处方剂量;D30<130%处方剂量。
视神经:体积≤0.2 cm3,最大体积剂量12.0 Gy,最大点剂量12.0 Gy。
脊髓:体积≤0.35 cm3,最大体积剂量10.0 Gy,最大点剂量14.0 Gy。
马尾:体积≤5 cm3,最大体积剂量14.0 Gy,最大点剂量16.0 Gy。
骶丛神经:体积≤5 cm3,最大体积剂量14.4 Gy,最大点剂量18.0 Gy。
临床常用放射性粒子为125I,半衰期60 d,光子能量27 KeV。单个粒子在组织中容易发生移位,粒子链逐步取代单个粒子[36]。
CT引导放射性粒子组织间永久植入治疗肿瘤是通过CT扫描技术,将肿瘤影像信息传输到计算机治疗计划系统,医师和物理师设定靶区和危及器官、定义处方剂量,设计针道路径,之后再根据术前计划、通过CT引导经皮穿刺将放射性粒子永久植入到肿瘤靶区内。由于骨结构干扰、器官运动的误差,中国学者将骨钻破骨技术、4D-CT扫描技术和固定针技术融入到粒子植入治疗领域,提高了粒子植入治疗的精度和安全性[37,38]。
(1)手术或外放疗后复发;或拒绝手术、外放疗患者,肿瘤直径≤7 cm。(2)病理学诊断明确。(3)有合适的穿刺路径。(4)无出血倾向或高凝状态。(5)身体一般情况可(KPS>70分)。(6)可耐受放射性粒子植入术。(7)预计生存时间>3个月。
(1)有严重出血倾向,血小板≤50×109/L和凝血功能严重紊乱者(凝血酶原时间>18 s,凝血酶原活动度<40%)。抗凝治疗和(或)抗血小板药物应在粒子植入治疗前停用1周。(2)肿瘤破溃。(3)严重糖尿病。(4)没有合适穿刺路径。(5)预计划靶区剂量达不到处方剂量设计要求。
(1)广泛转移,预计生存期≤3个月。(2)严重合并症,感染期、免疫功能低下和肾功能不全者。(3)对碘对比剂过敏者,无法通过增强扫描评价疗效。
(1)手术后、放疗后复发唾液腺恶性肿瘤,直径≤5 cm。(2)不可切除唾液腺恶性肿瘤,直径≤5 cm。(3)颈部淋巴结转移癌放疗后复发,直径≤5 cm。
处方剂量110~150 Gy,活度0.5~0.7 mCi(18.5~25.9) MBq。
溃疡患者禁忌,皮肤浸润者慎重。
(1)病理学诊断明确。(2)不能耐受或拒绝手术、外放疗。(3)术后、外放疗后复发。(4)其他抗肿瘤治疗无效或残留。(5)肿瘤直径≤7 cm。(6)转移瘤:每侧肺≤3个,最大直径≤5 cm,全身无转移或有转移经积极治疗后稳定。
125I粒子活度0.5~0.7 mCi(18.5~25.9 MBq),ABS建议处方剂量80~120 Gy[39],国内常用110~160 Gy,低分化腺癌和中低分化鳞状细胞癌110~130 Gy, 中高分化腺癌和高分化鳞状细胞癌150~160 Gy,肺转移灶140~160 Gy[40]。
中心型肺癌粒子植入慎重,术前强化CT扫描[41]。
(1)早期无法手术或放疗者。(2)局部晚期,无淋巴结转移;或术后、放疗后复发者,直径≤5 cm。
处方剂量115~130 Gy,活度0.5~0.6 mCi(18.5~22.2) MBq。
肠道准备充分,尽量避开肠管、胰管和血管。
(1)手术后、放疗后复发直肠癌,直径≤7 cm。(2)盆腔外周型复发。
处方剂量140~160 Gy,活度0.6~0.7 mCi(22.2~25.9) MBq。
肠道准备充分,硬膜外联合腰麻。口服对比剂增加肠道对比度。若改道后断端复发,可行粒子植入。若没有改道,应慎重。注意危险器官剂量控制。
(1)手术后、放疗后复发者,直径≤7 cm。(2)外周型复发。
处方剂量130~150 Gy,活度0.6~0.7 mCi(22.2~25.9) MBq。
肠道准备。膀胱充盈对比剂和阴道放置OB栓。断端复发慎重。合并肾盂积水者先处理积水。
(1)手术后、放疗后复发,直径≤5 cm。(2)脊柱转移癌,数量≤3个,经过全身积极治疗病情稳定,预计生存期3个月以上。
处方剂量130~150 Gy,活度0.6~0.7 mCi(22.2~25.9) MBq。
骨钙化或骨穿刺困难时,可联合打孔技术。粒子距离脊髓1 cm,术后1个月剂量评估,若达不到要求,补充外照射或补充种植。
(1)手术后、放疗后复发,直径≤7 cm。(2)皮肤无浸润、无破溃。
处方剂量140~160 Gy,活度0.6~0.8 mCi(22.2~29.6) MBq。
皮肤红肿、浸润时粒子距离皮肤1 cm。腹膜后病变临近大血管时粒子与血管间距1 cm。
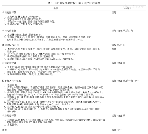
CT引导放射性粒子植入治疗是全新的微创内照射治疗模式,治疗过程中各个环节严格质量控制是决定手术成功的关键[42,43,44,45]。CT引导粒子植入治疗流程,包括适应证选择、术前准备、术前CT模拟定位和体位固定、术前计划、术中插植粒子针、粒子植入,术后剂量学评估和随访8个环节[45,46]。CT引导粒子植入的具体实施需要一支多学科合作团队,包括放射治疗科、外科、介入科、内科、核医学科医师和物理师,治疗师、麻醉师、护士等[47](表1,图1)。

CT引导放射性粒子植入治疗技术流程
CT引导放射性粒子植入治疗技术流程
| 阶段 | 执行者 | |
|---|---|---|
| 术前病情评估 | 医师 | |
| 1.采集病史、体格检查、明确诊断。 | ||
| 2.完善术前常规化验和影像学检查。 | ||
| 3.评估身体一般情况,肿瘤情况和重要脏器功能。 | ||
| 4.明确适应证,评估手术安全和风险。 | ||
| 术前定位准备 | 医师、物理师、治疗师 | |
| 1.患者体位训练:仰卧、俯卧和侧卧。 | ||
| 2.术前定位准备:头颈部、腋下、腹股沟、会阴部需备皮。腹部、盆腔需肠道准备、造影。盆腔术前建议排空膀胱,留置导尿管。女性盆腔肿瘤术前放置阴道OB栓。 | ||
| 体位固定与定位 | 治疗师、护士 | |
| 1.体位固定:患者体位选择便于操作,兼顾舒适性和耐受性。根据不同部位利用面网、真空垫固定技术。 | ||
| 2.CT平扫:利用激光定位灯标记出体表进床、升床、左右激光线位置。 | ||
| 3.确定肿瘤范围:皮肤标记肿瘤上下、左右范围。 | ||
| 4.定位针标记点:选择肿瘤中心的皮肤标记点,建立X、Y轴坐标系。 | 医师 | |
| 术前计划设计 | 医师、物理师 | |
| 1.强化扫描,将CT扫描图像和相关影像信息传输到治疗计划系统。 | ||
| 2.勾画靶区、危及器官,设计针道、定义靶区处方剂量和危及器官剂量。各层面粒子针尽可能保持平行,如果无法实现,每一个层面针尽可能平行。 | ||
| 3.医师和物理师共同计划设计,上级医师审核。 | ||
| 粒子植入技术流程 | 医师、物理师、治疗师、护士 | |
| 1.消毒铺巾。 | ||
| 2.麻醉:局部浸润麻醉。舌癌治疗时建议舌根麻醉,儿童建议全麻。胸部肿瘤建议联合肋间神经阻滞麻醉,腹部肿瘤建议全麻,盆腔肿瘤建议硬膜外联合腰麻。 | ||
| 3.插植固定针:根据皮肤标记点进针,CT扫描确认固定针位置是否与术前计划吻合。如果吻合,其他粒子针全部进入体内2~3 cm,间距1 cm,与固定针保持平行或每排针尽量平行。 | ||
| 4.插植粒子针:CT扫描,根据针伪影延长线判断穿刺路径上是否有危及器官,若没有,可直接插入全部粒子针。 | ||
| 5.粒子针位置校验:重新扫描CT,调整针位置与术前计划是否吻合。根据术前计划植入粒子。如靶区移动或针道偏移时(允许误差≤2 mm),术中计划优化。 | ||
| 6.粒子植入:根据术前计划或术中优化指导粒子植入。 | ||
| 7.术后扫描CT:了解靶区内粒子分布情况。胸部肿瘤粒子植入后扫描观察是否有气胸、血胸或肺不张。 | ||
| 术后剂量评估 | 医师、物理师 | |
| 1.剂量评估:将术后CT扫描图像传至计划系统,勾画靶区、危及器官,行剂量学评估。建议将术前靶区直接拷贝至术后CT,减少靶区勾画误差。 | ||
| 2.出具报告。 | ||
| 随访 | 医师、护士 | |


并发症分两类:穿刺相关并发症,如疼痛、出血、气胸、血胸、咯血、空气栓塞、心律失常、肠道穿孔、腹膜炎和粒子迁移等;放疗相关并发症,如皮肤、黏膜、肺、胃肠、脊髓损伤等。
根据发生时间分为即刻并发症(粒子植入后≤24 h)、围手术期并发症(粒子植入后24 h~30 d)和迟发并发症(粒子植入后≥30 d)。放疗相关并发症分级参照肿瘤放射治疗组(Radiation Therapy Oncology Group,RTOG)和欧洲癌症治疗研究组(European Organization for Research and Treatment of Cancer,EORTC)不良反应分级标准[47]和CTCAE4.0[48]。
头颈部一般采用局部浸润麻醉,胸部需要神经阻滞麻醉。腹腔需行全身麻醉,盆腔采用腰麻加硬膜外麻醉,甚至全麻。如果麻醉不彻底,可导致疼痛。
出血量不大且速度不快,一般不需特殊处理。出血量500 ml以下,患者一般状况稳定,不需处理。出血量达800 ml,患者脉搏加快,血压稳定时,加快输液速度。出血量达1 000 ml,增加胶体液,加升压药,如多巴胺。出血量超过1 000 ml,出血速度快,请外科和介入科干预[47]。
肺内少量咯血,不需特殊处理。咯血50~100 ml时,可暂停手术,将患者头偏向一侧,鼓励患者用力、快速吸气,确保有效氧交换。开始咯血较频,慢慢间隔拉长,咯血量减少,直至停止[47]。如咯血不止,咯血量并不减少,则果断停止手术,镇静和止血处理。大咯血是一种罕见致命并发症[47]。常在瞬间发生,若抢救不及时,造成死亡。预防方法:强化CT显示胸壁、心包、皮下组织有多处、散在点状血管强化时,行血管三维重建[49],证实有广泛侧支循环形成时,放弃粒子植入。
处理同出血。
粒子植入时针误伤心脏、出血,导致心包填塞。出血量达150 ml时即可造成急性心包填塞。可行CT引导下穿刺引流,做好开胸、心包切开引流准备[50]。
胸部粒子植入气胸发生率约30%。其中少量气胸,肺压缩10%以下,不需处理。肺压缩20%以下,用负压吸引器连续抽气,肺可复张。肺压缩30%以上,快速抽气的同时,做闭式引流术[50]。
老年患者行粒子植入术时心律紊乱时有发生。常见心律紊乱是室上性心动过速,药物主要是利多卡因。心动过缓可予阿托品。高血压给予硝酸甘油[53]。
如粒子靠近皮肤,可致局部损伤。急性放射反应指放疗开始之日起3个月内发生的放射反应。轻度损伤表现为红斑、水泡、湿性脱削。常规处理对症治疗,可试用促进皮肤修复的外用药物,如湿润烧伤膏,必要时抗生素。严重皮肤溃疡,无法愈合者,可考虑皮瓣移植。皮肤反应参照RTOG/EORTC毒副反应分级标准[57]。
放射性肺损伤表现为局灶性肺炎性反应、水肿、渗出。反复粒子植入可发展为放射性肺炎、肺纤维化,呼吸功能衰竭[58]。放射性肺炎治疗原则:1级:观察。2级:无发热,密切观察±对症治疗±抗生素;伴发热、CT片上有急性渗出改变或有中性粒细胞比例升高者,对症治疗+抗生素±糖皮质激素。3级:糖皮质激素+抗生素+对症治疗,必要时吸氧。4级:糖皮质激素+抗生素+对症治疗+机械通气支持。
放射性粒子植入治疗前列腺癌晚期并发症主要包括直肠溃疡和尿道瘘,临床表现为顽固性腹泻、脓血便等。文献报道直肠、尿道瘘发生率0.2%~1.0%[34,35,36]。Leong等[59] 报道粒子治疗4 690例低危前列腺癌,中位随访53个月,直肠溃疡和瘘21例,直肠溃疡发生率0.19%,直肠尿道瘘发生率0.26%。溃疡发生中位时间14(3~30)个月,53%直肠溃疡可以通过保守治疗治愈。直肠尿道瘘发生中位时间35(8~90)个月,需要外科手术干预。患者既往有炎性肠病史,粒子术后因便血而行直肠活检,或使用烧灼凝血,因尿道狭窄而采用经尿道前列腺电切等均与直肠尿道瘘的发生有关。根据直肠剂量-体积直方图,ABS指南要求VR100≤1 cc,但也有研究发现VR100中位值0.55(0~3.6) cc时也会发生直肠-尿道瘘[59]。建议前列腺癌粒子植入患者2年内不做肠镜等有创检查[3]。
放射性脊髓炎治疗:放射性脊髓炎是严重不可逆的并发症,目前尚无有效的治疗方法,预防为主。(1)急性期:大剂量激素冲击治疗;20%甘露醇250 ml/次,加压静脉滴注,4~6 h重复;应用改善微循环药物及血管活化剂。(2)慢性期和恢复期治疗:高压氧治疗。循环药物及血管活化剂,如低分子右旋糖苷、复方丹参;促神经细胞恢复药物等[60]。
粒子植入后2年内每3个月复查1次,3~5年每半年复查1次,5年后每1年复查1次。血液学检查包括外周血、肝肾功能,肿瘤标志物等。影像学检查。
推荐使用改良的实体瘤疗效评价标准(response evaluation criteria in solid tumors, RECIST 1.1),粒子植入术后3个月开始评估[63]。
总生存率(overall survival, OS)、无疾病进展生存(disease-free survival, DFS)、中位生存、局部控制率。
采用SF-36量表。
粒子植入治疗是局部治疗手段,应根据美国NCCN指南或中国抗癌学会颁布的各种基于循证医学指南进行综合治疗。
125I粒子半价层0.025 mmPb,半衰期60 d左右,60 d后能量降到初始时的一半,6个月降低到初始能量10%,1年后基本忽略不计。粒子植入后2个月内应避免与儿童和孕妇接触[64,65]。如果需要长时间接触(几个小时以上),应保持1.5~2.0 cm距离,或嘱患者戴铅围脖、铅背心和铅围裙等[64,65,66]。
本共识专家委员会名单:主任委员:王俊杰(北京大学第三医院放疗科)、张福君(中山大学附属肿瘤医院影像与微创介入中心)、柴树德(天津医科大学第二医院胸外科)
副主任委员:郭金和(东南大学附属中大医院介入与血管外科)、张建国(北京大学口腔医院口腔颌面外科)、王娟(河北省人民医院肿瘤科)、王若雨(大连大学附属中山医院肿瘤科)、李玉亮(山东大学第二医院介入医学科)、胡效坤(青岛大学附属医院介入放射科)、张开贤(山东滕州市中心人民医院肿瘤科)、黄学全(重庆西南医院放射科)
执笔人:王俊杰(北京大学第三医院放疗科)、张福君(中山大学附属肿瘤医院影像与微创介入中心)、郭金和(东南大学附属中山医院介入与血管外科)
编写与审阅专家 (按汉语拼音排序) :白静(内蒙包头肿瘤医院放疗科)、郭福新(北京大学第三医院放疗科)、韩明勇(山东省立医院肿瘤中心)、吉喆(北京大学第三医院放疗科)、姜玉良(北京大学第三医院放疗科)、柳晨(北京大学新里程肿瘤医院影像中心)、牛洪欣(山东省医学科学院附属医院微创外科)、申宝忠(哈尔滨医科大学附属第四医院介入科)、申文江(北京大学第一医院放疗科)、张福泉(北京协和医院放疗科)、张红志(国家癌症中心中国医学科学院)、吴沛宏(中山大学附属肿瘤医院医学影像与介入中心)、张杰(北京大学口腔医院口腔颌面外科)、郑广钧(天津医科大学第二医院胸外科)、庄洪卿(北京大学第三医院放疗科)




















