
To get the maximum benefit of vacuum-assisted closure (VAC) in the management of acute and chronic wounds without abuse or misuse.
Fourty one patients were included in the study. Among them, 9 patients had chronic wounds and the rest 32 patients had acute wounds. In acute wounds, 19 patients had co-morbid conditions. Seven patients had gaped wounds, 4 patients had necrotizing fasciitis and 2 patients had enterocutaneous fistula.
The hospitalization period varied from 1 to 6 weeks. The follow-up period was up to 6 months. No mortality was recorded during this study. All skin grafts showed complete healing. Necrotizing fasciitis was managed with good outcome. Wounds with enterocutaneous fistula have improved. In chronic wounds, good healing and excellent outcome were obtained.
The VAC therapy is an essential element for the management of problematic acute and chronic wounds.
版权归中华医学会所有。
未经授权,不得转载、摘编本刊文章,不得使用本刊的版式设计。
除非特别声明,本刊刊出的所有文章不代表中华医学会和本刊编委会的观点。
Dealing with wounds is a matter of knowledge and experience. Different etiologies such as trauma and infection may lead to acute and chronic wounds. Management of these wounds differs according to the size of wound, the type of structures exposed and the co-morbid condition of the patients. New methods for wound healing are introduced every now and then. Most of them are not convenient regarding cost and efficacy. Exception to this role is the vacuum-assisted closure (VAC) therapy. Indeed, negative therapy application is widely used among different specialties whether surgical or medical.1,2,3,4 The aim of this work was to get the maximum benefit of VAC in the management of acute and chronic wounds without abuse or misuse.
From November 2012 to April 2015, 41 patients presented with acute or chronic wounds were included in this study. This study has been performed in accordance with the ethical standards set forth in the 1964 Declaration of Helsinki and its later amendments. Informed consent was obtained from all parents responsible for participants included in the study. Separate consent for photography was taken from all cases included in the study.
There were 6 females and 35 males. The mean age of patients was 29 years (range, one month-63 years). Nine patients had chronic wounds and the rest 32 had acute wounds. Acute wounds were involved in 19 patients with co-morbid conditions, 7 patients with gaped wounds, 4 patients with necrotizing fasciitis and 2 patients with enterocutaneous fistula.
Patient exclusion criteria: small sized acute wounds with no comorbid conditions, children when they start to crawl (7 months) till 5 years of age, mental disorders, wounds with persistent leak of fluids, perineal area with no colostomy, systemic sepsis, malignancy, and osteomyelitis.
In all acute wounds, VAC was used when granulation tissue started to appear in the wound except in necrotizing fasciitis. In cases presented with necrotizing fasciitis, VAC was applied immediately after debridement. In regard to chronic wounds, the lesion was debrided to refresh the bed and the edges before application of VAC.
All wounds were covered with one layer of non-adherent dressing. This was a very important step to guard against bleeding, pain and detachment of skin grafts during dressing. Then the sponge was applied and secured with 4 corner stitches of non-absorbable sutures. This would facilitate application of adhesive sheets without the need of an assistant especially in extremity wounds.
After putting one layer of adhesive dressing, a rounded or a rectangular opening was made in the center of the sponge. A slit opening was never used as it might lead to blocking of the system. The dressing was connected to the machine through tubing that was connected to the canister.
To ensure sealing of the dressing, a pressure bandage was applied to the wound together with manual compression to get rid of any air space. This maneuver was combined with elevation of the pressure to the maximum limit. Once, the sponge was retracted, secured and there was no leak, the pressure was lowered to 125 mmHg.
The hospitalization period varied from 1 to 6 weeks. The follow-up period was upto 6 months. No mortality was recorded during this study.
Among 19 acute wounds with co-morbid conditions, 15 suffered from diabetes, 2 from morbid obesity and 2 from chronic renal failure. All these cases were covered with skin grafts and excellent healing was achieved in 3 weeks' period.
Those patients who suffered from gaped wounds were presented with opening of amputation stump (n = 2), non-healing abdominal wound (n = 2) and disrupted wound in lower leg due to non-healing power in chronically renal failure patients (n = 2). In addition, there was a disrupted wound due to fracture pelvis with exposure of hardware.
Necrotizing fasciitis was managed in four cases. VAC was applied immediately after debridement to prevent future formation of pseudo eschars and necrotic membranes that might necessitate more debridement and consequently more morbidity to the patient. By adopting this technique, the general condition of the patient and the condition of the wound were dramatically improved.
The last subcategory of acute wounds was cases suffered from enterocutaneous fistula (2 cases). One of them was 1-month old infant suffered from enterocolitis and resection was done to the gangrenous segment. The surgeons delivered the proximal and distal stumps out. The proximal segment was acting as high output fistula which results in severe maceration to the abdominal skin. VAC was applied to protect the abdominal skin before closure of the fistula. The pressure was adjusted to 125 mmHg with no necrosis to the enteric stumps.
Of nine chronic wounds, 8 patients had chronic diabetic ulcers. In addition, one patient suffered from chronically infected ulcers in gluteal area from fillers. The policy was to debride the chronic wound before application of VAC. This maneuver converted the chronic wound into an acute wound. Most of the wounds were healed by secondary intention (6 cases) and three cases required skin grafts.
A 17-year-old man weighing 157 kg sustained a trauma to his left lateral thigh. The patient was treated at a district hospital conservatively. Then, the patient developed hematoma with skin necrosis over his left lateral thigh. After 3 weeks of dressing and serial debridement, the patient was transferred to our hospital. The left thigh showed a huge degloving area (50 × 70 cm) with a big cavity in the upper pole of the wound. The wound was full of necrotic tissue with foul discharge. Dressing and debridement was made daily for 4 days till the wound showed some improvement. After that, VAC was applied and the dressing was changed every 5 days. The foam was smelly and the collecting fluid in the canister showed pus. Generally, the patient started to improve (no fever, no pain and less edema of the left thigh). After 10 days, the patient was shifted to operating theater for skin grafting secured with VAC. One week postoperatively, the dressing was removed with excellent take of the graft and closure of the cavity. The patient was followed up for 6 months with no complications (Fig. 1).


A 33-year-old female sustained an open fracture of her right pelvis. Plates and screws were used for fixation. After 10 days, the patient developed complete disruption of the right iliac region with exposure of the hardware. The patient was given extensive antibiotics for 2 weeks with no improvement. The condition became worse with the development of acute renal failure from idiosyncrasy to antibiotics. Dialysis was made to the patient and VAC was applied. After 2 weeks, the condition generally improved with restored normal renal function and granulation tissues started to appear in the wound with little discharge and some obliteration of the wound. After consultation of the orthopedic team, the exposed screws were removed and an external fixator was held. VAC was reapplied and the wound closed by secondary intention (Fig. 2).


A 42-year-old diabetic male (type I diabetes) presented in the emergency room with a small swelling in the middle of his left thigh. The wound was treated reluctantly in the emergency room. After 4 days, the patient reappeared again with edema and swelling of the whole left thigh with high fever, uncontrolled blood sugar level and disturbed consciousness by septicemia. He was shifted to the operating theater three times starting by decompression of the limb then debridement of necrotic tissue by colleagues in general surgery department with no improvement. The patient was transferred to our department. Aggressive debridement was done with removal of deep fascia and the dressing was soaked with adrenaline for hemostasis. VAC was applied immediately after excision of necrotic areas. After 2 weeks, the patient became afebrile and blood sugar controlled and good granulation tissue appeared in the wound with no necrotic tissues. A split thickness skin graft was applied and was sealed with VAC. The patient showed excellent take of the skin graft (Fig. 3).


A 39-year-old female presented in the emergency room with high fever (40 ℃), severe pain in the gluteal areas especially on the right side. She had a history of augmentation of her buttocks by filler 6 months ago. The injector was non-medical and the filler material was unknown. For the last three months she suffered from frequent discharge but the general condition was stable. The patient was hospitalized and broad spectrum antibiotics were given to improve the general condition. Frequent dressing was done but the gluteal areas showed cavities filled with the infected filler material. Irrigation of the cavities was done with normal saline. Then, the patient was dressed with VAC for 3 weeks. The wound healed by the 2nd intention and she was followed up for 3 months with no recurrence (Fig. 4).


In 1911, wounds were treated by the use of mechanical forces that could lead to angiogenesis and tissue growth.5 Then, the "envelope method" was used during World War II.6 Negative pressure therapy was known in Russia in the 80s and 90s of the previous century.7 In 1997, VAC technique was popularized in USA by Argenta and Morykwas. They published their experience over 300 wounds in all fields of surgery.2
Two types of foam dressing are available (black polyurethane foam and silver impregnated foam).7 During this work, the black foam was the main dressing in all cases. Several authors have changed the VAC dressing every 3-5 days.8 In this study, the criteria for changing the foam dressing were: 1) uncontrolled blood sugar despite appropriate medical management, 2) high fever after a normal quiescent period, 3) amount of exudate increased than before, 4) necrotic tissues appeared in the canister, 5) smelly dressing, 6) leak around the dressing and 7) maceration of the surrounded skin. Generally speaking, dressing was changed every 5-7 days. This period was extended up to 10 days in postoperative cases after skin grafting.
Multiple techniques were used to close acute wounds aiming for primary or delayed wound closure.9,10,11,12 Disrupted wounds in this series were closed simply and successfully with the help of VAC without any complications.
Needless to say that necrotizing fasciitis is a life-threatening condition characterized by widespread necrosis of the fascia and subcutaneous tissue. Wound infections, trauma, diabetes and peripheral vascular disease are possible risk factors.13,14 Diabetes was the main cause in our cases. Unfortunately, patients were not taken seriously from the start. Removal of the diseased fascia together with the unhealthy tissue followed by immediate application of VAC was an essential step. Necrotizing fasciitis was the only condition where VAC was used before the appearance of granulation tissue. Acquired enterocutaneous fistulas usually arise post-operatively as a result of an inadvertent enterotomy or anastomosis leakage. The fistulas that drain through a disrupted laparotomy always need an operative treatment and sometimes may be fatal.15,16 Reports on the use of VAC in the treatment of enterocutaneous fistulas, as well as open abdomen, have been promising.17,18,19,20 In this work, VAC was used to protect the surrounding skin from the leaking fistula before appropriate closure. There was no necrosis to intestinal stumps. Spontaneous closure was not the aim and this was beyond my scope.
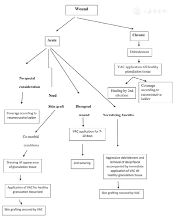
Poor take of skin graft may be due to improper bed, irregular surface, big cavities, shearing, hematoma and seroma collection.21,22 The cost of VAC can be forgotten in circumstances where the risk of skin graft failure is warranted. Superb take of skingraft after application of VAC was documented.23 Immobilization of the graft, suction of fluid collections and angiogenesis of the bed are the main privileges. High lightened by these merits, VAC was used for securing skin graft in problematic wounds (huge irregular cavities, poor bed and diabetic patients). Acute wounds usually need surgical closure, while chronic wounds usually need fewer surgical interventions for closure. Several reports have expressed tendency towards using VAC in acute wounds.24 On the contrary, I have reached a concept that treating problematic chronic wounds with VAC alone is sufficient. Removal of necrotic tissues and development of robust new healthy granulation tissue boosted by obliteration of cavities are the main advantages. In acute wounds, VAC therapy could be mentioned after a long list of options in the reconstructive ladder. Indeed, negative therapy is used as an adjuvant to other modalities but not the sole treatment. So, VAC therapy should be devoted to difficult and problematic wounds that need a lot of care (Fig. 5). Hallock listed 10 reasons that made him not preferring the use of VAC. I agreed with him in regard to the abuse of VAC by different specialties.25 Also, there is misuse of VAC in regard to the frequency of dressing and when to remove it. In general, advantages of VAC dressing include improved patient mobility, suction of fluid in the bed of the wound and easy application. In addition, there is decreased bacterial contamination and increased vascularity of the bed. Also, VAC reduces edema and facilitates wound closure.2,3


In summary, most of the new modalities in wound healing are taken by suspicion. This may be due to the high cost, undefined results and the presence of other cheap methods. Interestingly, VAC therapy occupies a place in every department dealing with wound management due to its efficacy in spite of its high cost. Actually, the term "abuse or misuse of VAC" has to be introduced and studied extensively in order to provide the maximum beneficial use of negative therapy. The VAC system eases the process of wound healing in chronic and acute wounds with reduction in morbidity and hospital stay.
Peer review under responsibility of Daping Hospital and the Research Institute of Surgery of the Third Military Medical University.
























