
观察眼科Ⅰ、Ⅱ类切口围手术期是否需要预防性全身应用抗生素。
回顾分析解放军第474医院眼科在两个阶段随机抽取2组病例:A组:2010年1月至2012年1月收治的各民族200例(248只眼)眼科Ⅰ类白内障超声乳化人工晶状体植入手术及Ⅱ类慢性泪囊炎泪囊鼻腔吻合手术,所有病例均预防性全身应用抗生素。B组:2012年2月至2014年1月200例(260只眼)眼科Ⅰ、Ⅱ类同样病种手术,医院采取强制性行政干预等措施,眼科医生按照卫生部颁布的《抗生素药物临床应用指导原则》严格执行,在术前、术中、术后均在眼局部应用抗菌滴眼液治疗,未全身应用抗生素。
眼科Ⅰ、Ⅱ类手术全身预防性应用抗生素与干预后全身未应用抗生素两者治疗结果(χ2=0.123,P=0.79)无统计学意义。术后随访半年没有出现眼部感染情况。
眼科Ⅰ、Ⅱ类切口手术围手术期无需预防性全身应用抗生素,采取眼局部应用抗生素治疗,结果安全有效,对于全社会不滥用抗生素具有重要的指导意义。
版权归中华医学会所有。
未经授权,不得转载、摘编本刊文章,不得使用本刊的版式设计。
除非特别声明,本刊刊出的所有文章不代表中华医学会和本刊编委会的观点。
抗生素自1940年应用于临床医学各科室,对于感染性疾病的治疗取得了重大的治疗效果,目前应用于临床约有300余种。但随着广谱抗生素药物的滥用,导致了细菌耐药现象日趋严重。在我国人们对于抗生素的使用范围普遍认识不足,不管是否有应用抗生素的指征,不咨询医务人员,自己想当然应用抗生素;同时在医生当中还存在应用不规范及盲从病人治疗心理等,从而造成不合理应用抗生素的现象日益严重。结合我国目前现状,就我院眼科Ⅰ、Ⅱ类切口手术围手术期在2010年1月至2012年1月及在2012年2月至2014年1月这两个阶段抽取的病例中,全身应用抗生素的情况进行回顾研究、对比分析。
我国在2004年10月了第一部关于《抗菌素药物临床应用指导原则》,虽然我院从颁布之日起也遵照执行,但由于种种原因我们在复习归档病历时发现,在2012年1月以前由于临床科室执行规定不到位,存在抗生素应用不规范的现象。从2012年2月以后开始,医院采取严格执行指导原则及强制性行政干预管理等措施后,眼科Ⅰ、Ⅱ类切口手术围手术期未预防性全身应用抗生素,本文对于上述两种治疗情况进行分析评价。病种只选择典型的Ⅰ类切口白内障手术、Ⅱ类切口慢性泪囊炎手术。对于患有糖尿病、有感染高危因素者常规全身应用抗生素,不在讨论之列。
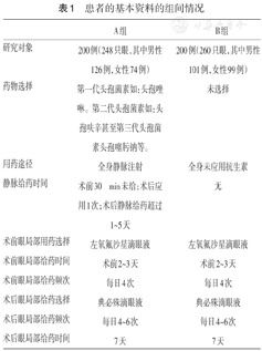
抽取2010年1月至2012年1月预防性全身应用抗生素(A组)和2012年2月至2014年1月未预防性全身应用抗生素(B组);这两个阶段出院归档的Ⅰ、Ⅱ类切口手术病例各200例,A组:248只眼,其中男性126例,女性74例;B组:260只眼,其中男性101例,女性99例。(见表1、表2)

患者的基本资料的组间情况
患者的基本资料的组间情况
| A组 | B组 | |
|---|---|---|
| 研究对象 | 200例(248只眼,其中男性126例,女性74例) | 200例(260只眼,其中男性101例,女性99例) |
| 药物选择 | 第一代头孢菌素如:头孢唑啉。第二代头孢菌素如:头孢呋辛甚至第三代头孢菌素头孢噻肟钠等。 | 未选择 |
| 用药途径 | 全身静脉注射 | 全身未应用抗生素 |
| 静脉给药时间 | 术前30 min未给;术后应用1次;术后静脉给药超过1~5天 | 无 |
| 术前眼局部用药选择 | 左氧氟沙星滴眼液 | 左氧氟沙星滴眼液 |
| 术前眼局部给药时间 | 术前2~3天 | 术前2~3天 |
| 术前眼局部给药频次 | 每日4次 | 每日4次 |
| 术后眼局部给药选择 | 典必殊滴眼液 | 典必殊滴眼液 |
| 术后眼局部给药频次 | 每日4~6次 | 每日4~6次 |
| 术后眼局部给药时间 | 7天 | 7天 |

两组患者切口愈合情况分布(单位;眼)
两组患者切口愈合情况分布(单位;眼)
| 分组 | 切口类型 | 合计 | |||
|---|---|---|---|---|---|
| Ⅰ甲 | Ⅰ乙 | Ⅱ甲 | Ⅱ乙 | ||
| A组 | 123 | 2 | 122 | 1 | 248 |
| B组 | 124 | 3 | 129 | 4 | 260 |
| 合计 | 247 | 5 | 251 | 5 | 508 |
采用SPSS 17.0统计软件进行统计学分析,对资料的分布形态和方差齐性进行检验,对组间比较采用χ2检验。P ≤0.05为差异有统计学意义。
两个时期各200例病例预防性全身应用抗生素与干预后未全身应用抗生素,切口愈合情况统计分析结果(χ2=0.123,P=0.79)P>0.05,无统计学意义(见表3)。说明Ⅱ类切口泪囊炎手术治疗后全身仅对症性应用止血剂、激素类等药物,术眼局部及术侧鼻腔点用消炎眼液,术后应用庆大霉素稀释液冲洗泪道2~3次,切口愈合情况与全身使用抗生素效果相同。

两组患者切口愈合情况统计分析结果(单位:眼)
两组患者切口愈合情况统计分析结果(单位:眼)
| Ⅰ类切口手术病例 | Ⅱ类切口手术病例 | 合计 | χ2值 | P值 | |
|---|---|---|---|---|---|
| A组 | 125(50.4%) | 123(49.6%) | 248 | ||
| B组 | 127(48.8%) | 133(51.2%) | 260 | ||
| 合计 | 252 | 256 | 508 | 0.123 | 0.79 |
现代科技的高速发展,抗生素种类也不断更新换代。我国眼科医师出于医疗安全考虑,常规在围手术期预防性使用抗生素。但经过客观论证的结果是过多过滥地应用抗生素会产生更严重的危害,如增加了抗生素的毒副反应,二重感染,内脏毒性反应及耐药菌株的产生等[1]。同时也造成医药资源的大量浪费以及引发医患纠纷。因此,我们从眼科专业角度回顾分析对比,并重新思考对于眼科Ⅰ、Ⅱ类切口手术围手术期全身应用抗生素与否,得出了客观的结论。
本文讨论的是眼科Ⅰ类切口手术:白内障超声乳化术及眼科Ⅱ类切口手术:泪囊炎泪囊鼻腔吻合术。围手术期是指从患者决定需要手术治疗开始即术前、术中、术后至康复出院的全过程。我国出台的关于抗菌药物应用的技术与管理规则《抗菌药物临床应用指导原则》,其中指出了预防性用药的适应证:一般情况下Ⅰ类(清洁)切口手术不需要预防性应用抗生素,仅在有异物植入术,如人工晶状体植入、眼用硅油注入、人造骨板植入等,有感染高危因素者如:糖尿病、高龄、免疫功能低下者等情况时考虑预防性应用抗菌药物,时间控制在术前30 min~2 h,不超过24 h。从上述表1中看出:2010年1月至2012年1月所有病例均常态化全身应用抗生素,且应用方法不规范、不合理,没有科学严格地按照规则执行。而表中对照组从2012年2月至2014年1月的病例均未全身预防性应用抗菌药物,而是局部使用抗菌滴眼液,完全达到了预防感染治疗目的。姚克等[2]研究发现眼局部应用抗菌眼液是预防细菌性眼内炎的有效方式。游巍等[3]指出因血液-房水屏障存在,大多数药物不易进入房水中,因此全身应用抗菌药物很难在眼内达到有效浓度,而眼局部滴用抗菌眼液则具有较好的眼内穿透性,眼内有效药物浓度高,因此具有极佳的预防感染作用。我们将此方法扩展到Ⅱ类切口慢性泪囊炎手术前后,取得了同样满意的疗效,完全符合国家卫生部规定。这样也减少了菌群失调及耐药的可能性,减少了抗生素不良反应及医药资源的大量浪费[4]。我科在Ⅰ、Ⅱ类切口手术等术前、术后均未全身预防性应用抗菌素,而是以患眼局部点用抗菌眼液等为主要治疗手段,适当辅助全身应用止血剂及其它对症药物等,取得的疗效同南昌大学蒋道源等[5]研究结果相一致。同时我们还将此法推广应用到其它Ⅰ类切口内眼手术如:青光眼、玻璃体视网膜病变等及Ⅰ、Ⅱ类切口外眼手术中如:翼状胬肉切除术、斜视矫正术、眼睑畸形整复术等,取得了同样很好预防感染的治疗效果。现今我院眼科从2012年2月以后至今的归档病例及在院运行病例均严格按照《指导原则》进行用药管理。因此结论之一:眼科Ⅰ、Ⅱ类切口手术围手术期无需全身应用抗生素。
我们在2012年2月至2014年1月间抽取的病例治疗组中对于全身用药适应证采取了干预性措施:(1)学习规则,进行合理使用用药标准培训。(2)临床眼科医师必须严格用药标准,医院采取行政命令与监督检查相结合,发挥医院职能部门的作用。(3)抗菌药物分级管理,不能越级使用。
我们从病人住院开始术前2~3 d眼局部点用抗菌眼液,在开始手术前5~10 min术眼局部结膜囊点用0.5%聚维酮碘稀释液,开始手术时应用按比例的妥布霉素稀释液冲洗术眼结膜囊,其中在白内障手术的灌注液中按一定比例加用妥布霉素针剂,术毕术眼结膜囊涂典必殊眼膏,术后眼局部继续点用抗生素眼液等2~3周。因此,我们强调的是眼科Ⅰ、Ⅱ类切口手术(尤其内眼手术)围手术期不预防性全身应用抗生素或酌情使用,而更注重围手术期局部用药的重要性。在手术中绝对执行无菌操作,严格手术室环境清洁消毒,严格执行无菌操作规程,从而杜绝术后感染的发生。
综合上述,眼科Ⅰ、Ⅱ类切口手术围手术期无需全身预防性使用抗菌药物。有效实施合理药学等方面的干预,提高了我院眼科Ⅰ、Ⅱ类切口手术抗生素合理应用的水平。





















