
为发生PICC置管穿刺点感染的卵巢癌化疗患者,探求合理有效的辅助治疗的循证护理方案并实践于临床,以解决临床护理工作中出现的护理问题。
根据患者的病情,按照临床特征、处理措施、对照措施、临床结局(PICO)原则提出临床问题,全面检索美国指南网、Cochrane Library、PubMed、Embase、Medline、CNKI、VIP及万方数据库,检索时限为2007-2017年。获取并评价相关的临床指南、证据摘要、系统评价、随机对照试验及综述证据的真实性、重要性和适用性。
共纳入有关PICC置管穿刺点感染护理措施的Meta分析1篇,RCT 15篇,综述1篇。根据检索结果并结合患者病情和意愿,为患者制订出有效的辅助治疗护理方案:在PICC置管穿刺点感染处使用聚维酮碘湿敷15 min,自然风干后使用水胶体敷贴覆盖,1次/d。经过4 d的治疗与护理,患者PICC置管穿刺点感染的症状逐步痊愈。
采用循证医学方法为PICC置管穿刺点感染的卵巢癌化疗患者制订全面的治疗与护理方案,可有效促进PICC置管穿刺点感染症状的痊愈,保证PICC置管的正常安全使用,从而减轻患者痛苦、促进健康、提高患者生命质量。
版权归中华医学会所有。
未经授权,不得转载、摘编本刊文章,不得使用本刊的版式设计。
除非特别声明,本刊刊出的所有文章不代表中华医学会和本刊编委会的观点。
PICC在临床工作中已经得到了广泛的应用,适用于长期静脉输液、肿瘤化疗、肠外营养、老年患者输液[1],尤其对于需长期输注化疗药物的肿瘤患者,PICC置管可反复、间断应用,为患者避免了反复穿刺的痛苦。但是赵霞等[2]指出,PICC置管亦存在一些并发症和危险。导管相关感染是PICC的常见并发症之一,其发生率在0~7.1%[3,4]。PICC置管相关的感染主要有3种类型:局部感染、隧道感染和导管相关性血流感染(catheter-related blood stream infection,CRBSI)。局部感染是指导管入口处红肿硬结、流脓,范围在2 cm以内,无伴随血液感染,临床表现为局部红肿、疼痛、脓性分泌物等,是导管相关感染中最轻的类型,但如果没有及时有效的护理措施,将会导致感染的发展,甚至演变为CRBSI,危机患者生命。因此有效地缓解或解除PICC穿刺点感染的症状,在PICC置管护理工作中非常重要。笔者在临床护理过程中,遇到1例肿瘤化疗患者在PICC置管使用过程中,发生PICC置管穿刺点感染。为了更好地护理此类PICC置管穿刺点感染的并发症,笔者通过查阅相关文献,结合患者病情及意愿,进行了PICC置管穿刺点感染的循证护理,并有效地逐步缓解并消除了穿刺点感染的症状,现报道如下。
患者,女,61岁,因"卵巢癌根治术后3个月拟进行第4周期化疗治疗"入院,查体:一般状态可,体质量80 kg,体温36.4 ℃,脉搏100次/min,呼吸20次/min,血压116/76 mmHg(1 mmHg=0.133 kPa),SpO2=0.99,神志清楚,诊断:卵巢恶性肿瘤术后,病理学诊断:浆液性囊腺癌,治疗:行TC方案化疗。患者由于卵巢癌术后需要完成6个周期的辅助化疗,PICC带管时间较长,而且每次住院间隔即带管离院期间,患者未能准确地按医护人员的指导进行PICC置管的周期性维护,患者及家属的依从性有待提高。患者于本次化疗疗程第1天,护士于输液前评估PICC置管情况时发现PICC置管穿刺点发红,有浅黄色脓性分泌物沿穿刺点渗出,患者自述有痒感,诊断为PICC穿刺点局部感染。护士及时予以初步处理,使用葡萄糖氯已定消毒液清洁并消毒穿刺点及周围皮肤,并更换透明贴膜敷料,妥善固定导管。加强患者的心理护理及健康教育,密切观察穿刺点感染情况的进展。
按照PICO原则,即临床特征(patient)、处理措施(intervention)、对照措施(comparison)、临床结局(outcome),提出问题。该病例中,患者由于免疫力低下、汗液刺激、化疗药物毒性反应及PICC置管维护不及时等原因,存在着发生PICC置管穿刺点局部感染的高风险。本次入院行第四周期化疗治疗时,护士进行PICC置管的评估时发现PICC置管穿刺点局部感染的症状,患者自述有痒感,舒适度降低。目前针对穿刺点局部感染的临床处理措施很多,较常用的是使用碘伏湿敷、甲硝唑湿敷、藻酸盐覆盖等治疗方法。为缓解并消除穿刺点局部感染的症状,避免该症状的加重,保证PICC导管的正常使用,提高患者舒适度与生命质量,提出以下护理问题:(1)目前常用的治疗PICC置管穿刺点局部感染的方法效果如何?有无不良反应?(2)与目前常用的治疗方法相比,是否有其他更有效的治疗PICC置管穿刺点局部感染的方法?
1.检索原则。按照Haynes的循证实践证据"5S"模型[5],依次检索有关PICC置管出现穿刺点感染的治疗与护理措施的临床实践指南、系统评价(system assesment,SR)/Meta分析和设计良好的大样本随机对照试验(randomized controlled trials,RCT)、小样本RCT、非随机的临床对照试验、综述及专家意见。
2.检索资源。计算机检索美国指南网(National Guideline Clearinghouse,NGC)、Cochrane Library、Pub Med、EMbase、Medline、CNKI、VIP及万方数据库。检索范围包括的治疗及护理的临床指南、证据摘要、系统评价、随机对照试验及综述证据。检索内容为目前预防与治疗PICC穿刺点感染的具体措施及效果评价。检索主题词:Peripheral Catheterization、Therapeutics、nursing、prevention;PICC、感染、治疗、护理、预防。检索副主题词:puncture piont、insertion site;穿刺点。英文检索式:(Peripheral Catheterization or PICC.mp)AND (infect or infection.mp)AND(therapeutics or treatment.mp)AND(nursing.mp)AND(prevention.mp);中文检索式:(关键词=PICC或者关键词=外周静脉置入中心静脉插管)AND(关键词=感染)AND(关键词=穿刺点)(模糊匹配);时间排序;跨库检索(高级检索)。检索时限为2007-2017年。
3.检索结果。剔除重复文献,并仔细阅读文题、摘要和全文进行筛选,最终纳入Meta分析1篇,RCT 15篇,综述1篇,见表1。

15篇纳入文献的基本情况(篇)
15篇纳入文献的基本情况(篇)
| 数据库 | 临床指南/最佳实践 | 系统评价/Meta分析 | RCT | 综述 |
|---|---|---|---|---|
| NGC | 0 | 0 | 0 | 0 |
| Cochrane Library | 0 | 0 | 1 | 0 |
| PubMed | 0 | 1 | 0 | 0 |
| Embase | 0 | 0 | 0 | 0 |
| Medline | 0 | 0 | 0 | 0 |
| CNKI | 0 | 0 | 11 | 1 |
| VIP | 0 | 0 | 1 | 0 |
| 万方数据库 | 0 | 0 | 2 | 0 |
| 总计 | 0 | 1 | 15 | 1 |
注:RCT:随机对照试验
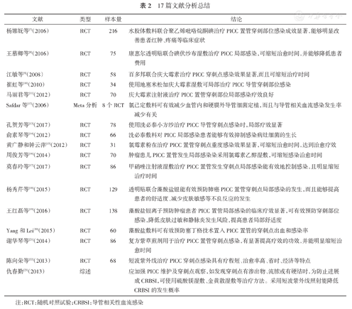
将检索结果的真实性、重要性和适用性按照澳大利亚JBI(Joanna Briggs Institute)[6]证据分级及推荐级别进行分级和评价(证据水平4个,推荐级别5级)。最终纳入的17篇文献中1篇来自Cochrane Library,1篇来自PubMed,12篇来自CNKI,1篇来自VIP,2篇来自万方数据库。文献分析总结见表2。

17篇文献分析总结
17篇文献分析总结
| 文献 | 类型 | 样本量 | 结论 |
|---|---|---|---|
| 杨娜妩等[7](2016) | RCT | 216 | 水胶体敷料联合聚乙烯吡咯烷酮碘治疗PICC置管穿刺部位感染成效显著,能够明显改善患者红肿、疼痛等临床症状 |
| 王慕卿等[8](2016) | RCT | 75 | 康惠尔透明贴联合碘伏纱布湿敷治疗PICC局部感染,可缩短治愈时间,并能够降低患者费用 |
| 江敏等[9](2008) | RCT | 58 | 百多邦联合庆大霉素治疗PICC穿刺点感染效果显著,而且可缩短治疗时间 |
| 崔虹等[10](2010) | RCT | 34 | 使用地塞米松加庆大霉素湿敷可局部治疗PICC导管穿刺部位感染 |
| 马丽君等[11](2012) | RCT | 70 | 庆大霉素注射液治疗PICC置管穿刺部位局部感染疗效良好 |
| Safdar等[12](2006) | Meta分析 | 8个RCT | 氯己定敷料可有效减少血管内和硬膜外导管细菌定植,而且与导管相关血流感染发生率减少有关 |
| 孔贺芳等[13](2017) | RCT | 78 | 使用洗必泰小方纱治疗PICC导管穿刺点感染时,局部疗效显著 |
| 俞素琴等[14](2012) | RCT | 66 | 洗必泰敷料对PICC局部感染患者能够有效抑制感染病灶细菌的生长 |
| 黄广静和钟云萍[15](2012) | RCT | 31 | 氯霉素粉在治疗PICC置管穿刺点重度感染效果显著,可缩短治愈时间,达到治愈疗效 |
| 周俊芳等[16](2014) | RCT | 70 | 肿瘤患儿PICC置管发生局部感染染采用氯霉素乙醇湿敷,可缩短感染治愈时间 |
| 莫春玲等[17](2017) | RCT | 86 | 甲硝唑注射液湿敷治疗PICC置管发生穿刺点局部感染能有效地控制感染,且明显缩短治疗时间 |
| 杨秀芹等[18](2015) | RCT | 129 | 透明贴联合藻酸盐银能有效预防肺癌PICC置管穿刺点局部感染的发生,而且能够提高患者的舒适度、减少皮肤敏感等不良反应的发生 |
| 王红磊等[19](2016) | RCT | 138 | 藻酸盐银离子预防肿瘤患者PICC置管局部感染的临床疗效显著,可有效预防穿刺部位感染,降低皮肤过敏和静脉炎发生风险,提高患者局部舒适度 |
| Yang和Lei[20](2015) | RCT | 60 | 藻酸盐敷料可有效预防塞丁格技术置入PICC置管的穿刺点出血和感染率 |
| 谢华琴等[21](2014) | RCT | 86 | 复方紫草煎剂用于治疗PICC置管穿刺点感染,有显著提高疗效的功效,并能明显缩短治愈时间 |
| 陈向荣等[22](2013) | RCT | 68 | 短波紫外线治疗PICC穿刺点感染具有疗程短、治愈率高、省时、经济等特点 |
| 仇春勤[23](2013) | 综述 | 应加强PICC维护及穿刺点观察,如发现穿刺点有渗出物、流脓或有硬结时,为防止进展成CRBSI,可使用硫酸镁湿敷、金黄散湿敷等治疗方法。采用短波紫外线照射能降低CRBSI的发生概率 |
注:RCT:随机对照试验;CRBSI:导管相关性血流感染
1.碘伏联合水胶体敷料治疗PICC穿刺点感染。杨娜妩等[7]的RCT将216例发生PICC穿刺点感染的患者随机分为观察组和对照组,2组患者使用乙醇对穿刺口周围皮肤进行消毒,待干后,使用聚乙烯吡咯烷酮碘湿敷。观察组自然风干后使用水胶体敷贴覆盖,对照组则使用无菌透明敷贴覆盖。2组患者的临床疗效比较结果有统计学意义(P<0.05);疼痛分级比较结果显示,有统计学差异(χ2=4.458,P=0.034);红肿消退时间及治愈时间比较,差异有统计学意义(P<0.05)。其结论为水胶体敷料联合聚乙烯吡咯烷酮碘治疗PICC置管穿刺部位感染成效显著,能够明显改善患者红肿、疼痛等临床症状。该研究详细描述了纳入与排除标准,基线可比,方法学较可靠,该纳入对象与本例患者基本相似,具有一定参考价值(Ⅱ级证据,A级推荐)。
王慕卿等[8]的RCT探讨PICC置管相关性局部感染的治疗方法,将75例患者随机分为A、B、C3组,分别采用莫匹罗星乳膏治疗、红外线照射治疗、康惠尔透明贴联合碘伏纱布湿敷治疗方法。结果显示,C组的换药次数、换药费用和治愈时间均明显少于A组(P<0.05);C组的换药费用和治愈时间少于B组,差异有统计学意义(P<0.05);B组的换药次数、换药费用和治愈时间均少于A组(P<0.05)。3组护理满意度比较:C组总满意度评分明显高于A组和B组,差异有统计学意义(P<0.05)。其结论为应用康惠尔透明贴联合碘伏纱布湿敷治疗PICC局部感染,可缩短治愈时间,降低患者费用,减轻护理工作量,提高患者满意度。该研究组间基线较一致,可比性强,统计方法交代明确(Ⅱ级证据,B级推荐)。
2.庆大霉素治疗PICC穿刺点感染。江敏等[9]的RCT探讨了百多邦联合庆大霉素治疗PICC置管穿刺点感染的效果,对照组使用局部涂搽喜疗妥,观察组使用局部先用庆大霉素8万U加地塞米松10 mg经20 ml0.9%氯化钠稀释后湿敷30 min,再涂搽百多邦软膏。结果显示观察组治疗效果显著优于对照组(P<0.01),治愈时间显著缩短(P<0.01)。其结论为百多邦联合庆大霉素治疗PICC穿刺点感染效果显著,而且可缩短治疗时间。该研究基线可比,但随机方法不明确(Ⅱ级证据,B级推荐)。
崔虹等[10]的RCT将PICC置管穿刺部位感染的34例患者随机分为观察组、对照组,观察组使用地塞米松加庆大霉素局部湿敷,2次/d,连用3 d;对照组使用莫匹罗星软膏涂抹,2次/d,连续3 d。结果显示,采用地塞米松加庆大霉素进行局部湿敷的治疗总有效率为100.0%,2组比较差异有统计学意义(P<0.05)。其结论为使用地塞米松加庆大霉素湿敷局部治疗PICC导管穿刺部位感染,有显著疗效。该RCT基线可比,但样本量少,结果应用应慎重(Ⅱ级证据,C级推荐)。
马丽君等[11]的RCT探讨了应用庆大霉素注射液治疗PICC置管穿刺部位局部感染的疗效,将70例患者随机分为实验组和对照组。实验组用庆大霉素注射液治疗,对照组用碘伏治疗。2组比较差异有统计学意义(P<0.01)。其结论为庆大霉素注射液治疗PICC置管穿刺部位局部感染疗效良好。该RCT基线可比,但随机方法不明确(Ⅱ级证据,B级推荐)。
3.洗必泰治疗PICC穿刺点感染。Safdar等[12]对使用氯己定敷料预防血管内和硬膜外导管的穿刺部位细菌定植和导管相关感染进行了Meta分析,共纳入8个RCT。结果表明氯己定浸渍敷料可降低硬膜外导管的细菌定值风险[OR=0.07,95%CI(0.02~0.31)],而且能够降低血管内导管穿刺部位细菌定植[OR 0.47,95%CI(0.34~0.65)];使用氯己定敷料与导管相关血流或中枢神经系统感染减少呈趋势相关[OR 0.58,95%CI(0.29~1.14)]。结果表明,氯己定敷料可有效减少血管内和硬膜外导管细菌定植,而且与导管相关血流或中枢神经系统感染减少有关(Ⅰ级证据,A级推荐)。
孔贺芳等[13]的RCT研究了洗必泰小方纱在PICC置管穿刺点局部感染中的应用效果,将发生穿刺点局部感染的患者78例,按发生时间先后分为观察组及对照组,观察组采用洗必泰小方纱覆盖穿刺点感染部位,对照组采用地塞米松加庆大霉素湿敷15~20 min。结果显示:观察组疗效及治愈时间明显优于对照组,并且治愈所需维护次数明显少于对照组,差异有统计学意义(P<0.05)。其结论为治疗PICC导管穿刺点感染时使用洗必泰小方纱,局部疗效显著。该研究基线可比,但纳入排除标准不明确(Ⅱ级证据,B级推荐)。
俞素琴等[14]的RCT将66例患者随机分为3组。治疗1组于穿刺点上方覆盖2%洗必泰敷料;治疗2组感染局部敷以0.5%碘伏棉球,并无菌辅料进行外敷;治疗3组用百多邦无菌棉棒以螺旋式手法,轻柔按摩涂抹患处。结果显示,治疗5 d后治疗1组总有效率优于其他2组(P<0.05),3组患者治疗前细菌培养情况比较,差异无统计学意义(P>0.05),治疗3 d治疗1组优于其他2组(P<0.05)。其结论为洗必泰敷料对PICC局部感染患者能够有效抑制感染病灶细菌的生长。该研究基线可比,纳入排除标准明确,但随机方法不明确,样本量少(Ⅱ级证据,B级推荐)。
4.氯霉素治疗PICC穿刺点感染。黄广静和钟云萍[15]的RCT探讨了氯霉素粉在治疗PICC置管穿刺点处重度感染患者中的应用方法及临床效果,将31例发生PICC置管穿刺点发生重度感染患者,随机分为观察组和对照组,对照组采用75%乙醇加0.5%活力碘常规消毒治疗,观察组在此基础上加用氯霉素粉进行治疗。结果显示,观察组治愈时间及治疗效果均优于对照组(P<0.05)。其结论为氯霉素粉在治疗PICC置管穿刺点重度感染效果显著,可缩短治愈时间,并能减轻患者痛苦。该研究基线可比,纳入排除标准不明确,样本量较小(Ⅱ级证据,B级推荐)。
周俊芳等[16]的RCT将PICC置管发生局部感染的70例肿瘤患儿随机分为对照组30例和试验组40例。对照组采用抗生素软膏局部涂擦,试验组采用氯霉素乙醇湿敷。结果显示,试验组局部感染治愈时间较对照组短,差异有统计学意义(P<0.05)。其结论为肿瘤患儿PICC置管发生局部感染采用氯霉素乙醇湿敷,可缩短感染治愈时间。该研究基线可比,随机方法明确,该RCT是对儿童PICC置管的研究,成人可作为参考(Ⅱ级证据,B级推荐)。
5.甲硝唑湿敷治疗PICC穿刺点感染。莫春玲等[17]比较了甲硝唑注射液及安尔碘皮肤消毒剂2种湿敷方法对PICC置管发生穿刺点局部感染的疗效,将86例患者分为2组,对照组应用安尔碘皮肤消毒剂湿敷治疗;试验组应用甲硝唑注射液湿敷治疗。结果显示,试验组治疗效果优于对照组,试验组治愈时间短于对照组,差异有统计学意义(P<0.05)。其结论为甲硝唑注射液湿敷治疗PICC置管发生穿刺点局部感染能有效地控制感染,且明显缩短治疗时间,减少了患者的经济负担和心理负担。该研究基线可比,随机分组方法不明确(Ⅱ级证据,B级推荐)。
6.藻酸盐联合透明贴治疗PICC穿刺点感染。杨秀芹等[18]的RCT探讨了透明贴联合藻酸盐银预防肺癌患者PICC置管穿刺点局部感染发生情况,将129例患者作为研究对象,采用随机数字表法将其随机分为对照组和观察组,对照组在穿刺成功后,使用无菌纱布覆盖穿刺点,并以3M贴膜进行固定;观察组在穿刺成功后,使用藻酸盐银离子覆盖后以透明贴固定,结果显示,观察组患者无感染发生,对照组患者有6例感染发生,感染率为9.38%,2组比较差异有统计学意义(P<0.05);2组患者渗血发生率比较差异无统计学意义(P>0.05),观察组患者自感舒适、过敏、非计划性拔管发生率明显优于对照组。其结论为通过透明贴联合藻酸盐银预防肺癌PICC置管穿刺点局部感染确实有效,而且还能提高患者的舒适度、减少皮肤敏感等不良反应发生。该研究基线可比,样本量大,分组明确,临床可以参考(Ⅱ级证据,A级推荐)。
王红磊等[19]的RCT探讨了藻酸盐银离子预防肿瘤患者PICC置管穿刺部位感染的临床效果,将138例患者作为研究对象,随机分为观察组和对照组;观察组在PICC置管成功后,使用藻酸盐银离子敷料覆盖穿刺点,并用敷贴固定,对照组在PICC置管成功后,使用无菌纱布覆盖穿刺点,并用敷贴固定。结果显示:观察组穿刺部位感染率为0,对照组穿刺部位感染率为7.2%;观察组皮肤过敏和静脉炎发生率均明显低于对照组;观察组自感舒适率明显高于对照组,2组比较差异均有统计学意义(P<0.05)。其结论为藻酸盐银离子预防肿瘤患者PICC置管局部感染的临床疗效显著,可有效预防穿刺部位感染,降低皮肤过敏和静脉炎发生风险,提高患者局部舒适度。该研究基线可比,样本量大,随机分组明确,临床可以参考(Ⅱ级证据,A级推荐)。
Yang和Lei[20]的RCT研究了对于使用塞丁格技术置入PICC的肿瘤患者使用藻酸盐敷料在预防出血与穿刺点感染的应用效果,将60例接受化疗的PICC肿瘤患者随机分为试验组和对照组。试验组用藻酸盐敷料覆盖穿刺点,对照组给予相同大小的无菌纱布,2组均采用PICC透明薄膜以覆盖固定。结果显示,试验组血液渗出和更换敷料频率明显小于对照组,差异有统计学意义(P<0.05);试验组的穿刺点感染率和导管渗漏发生率明显小于对照组,差异有统计学意义(P<0.05)。其结论为藻酸盐敷料可有效预防塞丁格技术置入PICC置管的穿刺点出血和感染率。该研究基线可比,随机分组明确,方法学可靠(Ⅱ级证据,B级推荐)。
7.其他治疗PICC穿刺点感染的研究。谢华琴等[21]探讨复方紫草煎剂在治疗PICC穿刺点局部感染中的作用,将86例PICC置管发生穿刺点感染患者分为观察组和对照组,观察组采用复方紫草煎剂治疗,对照组采用莫匹罗星涂抹治疗,观察2组治疗3 d后效果及治愈时间。结果表明,观察组总有效率为100%,对照组总有效率仅65.12%,2组总有效率比较差异有统计学意义(P<0.01),观察组治愈时间比较差异有统计学意义(P<0.01)。其结论为复方紫草煎剂用于治疗PICC置管穿刺点感染,有显著提高疗效的功效,并能明显缩短治愈时间。该研究基线可比,随机方法明确,综合了我国中医药研究理论且复方紫草煎剂无不良反应、无耐药及过敏等不适,制作简单,价格低廉,值得临床推广应用(Ⅱ级证据,B级推荐)。
陈向荣等[22]对紫外线照射治疗PICC置管穿刺点感染的疗效进行了研究,将68例PICC穿刺点感染的患者分为2组。观察组采用红斑量紫外线照射,对照组采用莫皮罗星软膏涂患处。结果显示,观察组和对照组的有效率分别为100.00%和73.53%;平均治愈天数分别为(5.42 ± 1.60)d和(10.51 ± 3.82)d,2组比较差异均有统计学意义(P<0.01)。其结论为短波紫外线具有消炎、镇痛、促进伤口愈合及增强机体抵抗力等作用,治疗PICC穿刺点感染具有疗程短、治愈率高、省时、经济等特点。该RCT未采用盲法,且随机分组方法不明确,需要进一步大样本设计严谨的RCT验证(Ⅱ级证据,B级推荐)。
仇春勤[23]对肿瘤患者PICC置管相关感染的研究进展进行了综述,指出每次换药时,需要注意观察穿刺孔周围有无渗出及脓性分泌物,周围皮肤有无肿胀、红斑或是硬结,若出现这类情况,需要积极处理,防止发展为CRBSI,可使用硫酸镁湿敷、金黄散湿敷等治疗方法。并提到,采用短波紫外线照射能降低CRBSI的发生概率(Ⅲ级证据,C级推荐)。
将所获证据告知患者及家属,结合患者病情及意愿,再根据治疗措施的可行性,最后选择使用水胶体敷料联合聚维酮碘来护理患者的PICC置管穿刺点感染,这主要考虑到聚维酮碘和水胶体敷料方便易得,聚维酮碘外用湿敷方便,且有大量临床证据支持,患者及家属意愿明确。
按照最终选择使用该证据,使用浸有聚维酮碘的小方纱在PICC置管穿刺点感染处进行湿敷,1次/d,15 min/次。待自然风干后,使用水胶体敷贴覆盖。观察其治疗效果及不良反应,并对患者进行健康教育,讲解治疗的方法及效果,鼓励患者参与观察护理效果,如有特殊情况发生,待主管护士及时进行进一步处理。
在患者、家属及医护人员的良好配合下,应用上述证据对该患者进行护理,在患者用药治疗与护理期间,未发现患者有任何不良反应的表现及局部感染加重的征象。经水胶体敷料联合聚维酮碘治疗,患者PICC置管穿刺点感染4 d后逐步痊愈,PICC置管功能完好,本次化疗用药结束,无其他并发症,1 d后患者顺利出院。
PICC置管技术的发展为肿瘤患者提供了一条安全、可持续地进行静脉化疗的血管通路,从而保证了肿瘤患者化疗周期的顺利完成。卵巢癌患者为提高其生存期,需要接受反复的化疗和输液治疗,因此PICC置管对卵巢癌化疗患者非常重要。目前PICC置管已经成为临床护理中比较成熟的技术,尽管在导管材料、种类、置管方法、置管维护上不断完善,但是导管穿刺点发生局部感染仍然作为常见并发症,困扰着患者及临床护理工作者们。在临床护理工作中,护理人员需加强PICC置管期间各环节的护理和观察,以预防并发症的发生,并减少导管相关性感染的概率。
循证护理是根据某一护理问题,深入挖掘并整合现有的有效、科学的研究文献,并根据临床的实际情况及患者的意愿,制订措施并实现临床实践的最优化[24]。我们通过此次循证护理实践的方法,为这例PICC置管穿刺点感染的卵巢癌化疗患者,选择并制订了经济、效果好、适用性强的护理措施,有效缓解并消除了PICC置管穿刺点的感染问题,保证了PICC置管的安全正常使用,减轻了患者的痛苦,提高了患者的生命质量,并得到了患者及家属的满意。本文将此循证护理实践经验,推广给广大的临床护理工作者,以期科学、有效地解决临床护理工作中PICC置管穿刺点感染的这一护理问题。





















